Fórum témák
» Több friss téma |
Mielőtt kérdezel, a következő két dolgot ellenőrizd!
I. A helyes tápfeszültségek megléte.
II. A kimeneten van-e egyenfeszültség.
Élesztés.
Energiát kell bevinni a rendszerbe: tápfeszültség növelés, de ennek határt szab a tranzisztorok feszültségtűrése. Járható út még kisebb ellenállású hangszóró használata. Itt az erősítő és a tápegység áramterhelhetősége szabja meg a határt
Hangosítasz vele? Mert ha nem, akkor lehetlennek tartom, hogy ne legyen elég hangos. Két kérdés fogalmazódott meg bennem:
Ki van rendesen vezérelve (elég magas a jelszint)? Elég érzékenyek a hangszóróid?
Kisebb discoba, rendezvényeken használom.
Egy db 15" 500w-os hálókészítésü szubbot hajtok vele. Hozzá a gyári BEAG AKT 408-as keverőt használom amit elméletileg ehhez adtak ki
Még ha dupláznád is a teljesítményt, akkor is elméletileg csak 3 decibellel lenne hangosabb, nem igazán nyernél vele. Azért egy kimenőteljesítményt én mérnék, hogy kijön-e belőle, aminek ki kell.
Eddig csak a kimenöfeszt mértem meg a hangszórókimeneten ami: 39 volt körül volt teljes kivezérlés alatt.
Ha persze nem lehet akkor nem nagyon szeretnék belenyúlni mert még félligmeddig gyári (azt leszámítva hogy a hangszóróillesztő trafót kivettem hogy ne 100v-os rendszerű legyen) Amúgy a hangjával meg vagyok elégedve
Szia, 2*55v ról jár az erősítő, az a 39v vagy egy rossz mérés, vagy nagyon kevés szerintem, többet kellene kilőnie magából.
Még ma délután még egyszer megmérem, hogy biztos legyen ,de ha megint ugyanannyi lesz akkor mit csináljak?
Hogy lenne már kevés? Általában az össztápfesz 1/3-a szokott kijönni, veszteségekkel nagy átlagban. Meg ha kiszámolod, ez 8 ohmon amúgyis közel 200w lenne...
Kérdés, hogy a 39V az p-p, vagy effektív érték?
Hogyan mérted a 39V-ot? Mérd meg 1 kHz-es szinuszjellel, 8 Ohm/200W-os műterheléssel. Szkóppal nézd a jelet a terhelt kimeneten és a legnagyobb torzítatlan Vpp-t olvasd le. A digitális multiméteren AC módban is mérheted, de a jelet akkor is figyelni kell, mert ha már négyszögesedik, akkor a nagyobb kitöltés miatt magasabb feszt fog mérni a multiméter. Egyébként +/-55V-ról ha 39Vpp-t leadna 8 Ohm-ra, akkor az nem volna rossz.
Ja, igaz bocs, benéztem, már 1:04 volt.
Nemszóótaam. :whistle:
Köszönöm sikerült letöltenem,(djVu-ba)ha gondolod elküldhetem és akkor másoknak már könnyebben tudsz segíteni.Nem kell scannel-ned.Van benne egy igen érdekes kapcsolás most pont azt bütykölöm.
Hali! Úgy látom sikerült
Ha elküldöd azt megköszönném. Csak nem a fetes poti távszabályzót bütykölöd? Én azzal keztem szemezgetni miután az STK -t elküldtem.
Nem,hanem azt amelyik a 150.oldalon van a két műv.erősítővel megvalósított A ill. B oszt.erősítő amelyek egymáson "lovagolnak".Lehet,hogy csak nekem érdekes de megtetszett és egy próbát megér unaloműzésnek.Akkor küldöm.
Nekem van Sansui Stereo Receiver 9090-es erősitöm, a jobb kimenete nem szól, és nem is megy fel a mutató sem az elején.. Végtranyókat mértem azok jók, meg mértem 1-2 dolgot. mi lehet a gond?
Szia.Itt megtalálod a kapcsi rajzot.Hasonlítsd össze a két oldalt úgy talán könnyebb lesz javítani.
Szép napot.
Egy kérdésem lenne csak. Épitettem még régebben 2db VF2-60Voltos változatból erősitőt. Eddig 8 Ohmos dobozok mentek róla, amiket lazán vitt. Most ugy alakult, hogy a dobozok 15 Ohmosak lettek, és ezeket szeretném róla hajtani. Baja nemlesz tőle igaz? Csak kicsit jobban felkell tekerni a hangerőt. Jól tudom?
Szia
Az erősítődnek baja nem lesz csak fele annyi teljesítmény jut a hangszórókra. Akár 200ohm os hangszórót is köthetnél rá max épphogy hallanád. 8ohm-tól kisebbet ne akasszál rá. Bár én nem ismerem ezt az erősítőt ha a kapcsolás elvisel 4-ohm-ot is akkor az se okoz neki problémát ehez után kell nézned!
Köszönöm. 4 Ohmot nem bir ekkora tápfeszről azt tudom biztosra. Próbaképp volt csak rajta, szólt vele, de nem akartam kinozni, mert már kb 1.5 éve müködik rendesen egy Technics SU-V660 dobozában.
Nekem van Sansui Stereo Receiver 9090-es erősitöm, a jobb kimenete nem szól, és nem is megy fel a mutató sem az elején. Végtranyókat mértem azok jók, meg mértem 1-2 dolgot. mi lehet a gond?
Oké hogy kapcsolási rajz megvna. megis méregetem majd a panelon lévő ellenállásokat, diódákat stb. de egy kis bövebb segitséget szeretnék kérni, hogy mi okozhatja ezt és mi lehet a rossz benne. * A pöttyöket kiszerkesztettem, megrémültem azt hittem, rubeolás lettem .. köb ..
Sziasztok.
A minap megépítettem ezt az egyszerű előerőt, de a rajz nem jelöl hangerőszabályzót.Tudnátok segíteni,hogy hová kellene bekötnöm és kb.milyen értékű potméter kellene? Ilyen mélységben már nem vagyok benne a dolgokban. A mikrofon dinamikus (MD 14) Köszönöm.
Sziasztok!
Nekem esetleg tud valaki segiteni ebben,vagy nagyon rossz topikot választottam? Üdv.Ko. [/quote]
Szerintem jobban járnál ha épitenél hozzá egy erősitőt. Autósat hálozati trafóról járatni nem igazán jó ötlet. De majd a hozzáértőbbek megmondják, hogy miért nem.
Szerintem egy ST151 bőven elég lenne hozzá. Az 4 Ohmon +-40v tápfeszültég mellet 100Wattot lead. Csinálsz egy sub szűröt hozzá és már jó is. Szobába bőven elégnek kell legyen. Főleg házimozihoz.
Sziasztok.
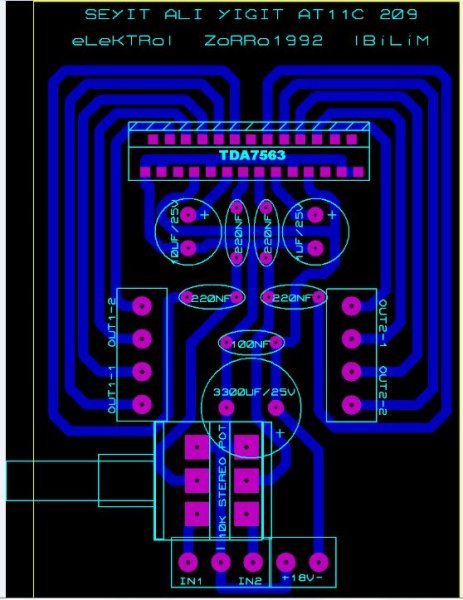
Keesnék egy vállakozó szellemű embert aki a mellékelt képet átrajzolná nekem ugy, hogy nyomtatható legyen. Van 2db ehhez való IC-m amiből szeretnék erősitőt épiteni. Probálkoztam sprint layouttal, de sehogysem sikerül.
Osztom a véleményed. Ennél egyszerűbbet, még kézzel is meglehet rajzolni. :emptybottle:
|
Bejelentkezés
Hirdetés |




Nemszóótaam. :whistle: 




