Fórum témák
» Több friss téma |
Fórum » Propeller Clock
Ez a hiba fennáll szinte az összes SMD órában.. Van melyiket be tudtam lőni de kellett egy kondi a timmer-el párhuzamosan de a másik ugyanolyan már nem úgy jár.. Esküszöm az a fajta kvarc lesz a bűnös.. Valamikor megpróbálom a sima henger alakú órakvarcal ..
értem, nekem henger alakú 6x2mm-es van benne. pár hete megy már és nem rosszabb mint bármelyik óra a házban. kondi nincs is rajta
HP41C. Hello and thank you. I did not know about this low impedance. Hmmm. Only 20/40 turns. I did not see this in all my reading and research. It starts to make sense. Your response is in English. I use Google to translate all the forum messages. However, Google does Not work very well. I miss many minor and subtle points in the messages. The photographs and schematics are very helpful in understanding what is presented. I am enjoying my visit here. Thank you again.
HP41C. Hello, és köszönöm. Én nem tudom, erről az alacsony impedanciájú. Hmmm. Csak a 20/40 fordul. Én nem láttam ezt az én olvasás és kutatás. Úgy kezdődik, hogy van értelme. A válasz az angol. Én a Google segítségével lefordítani az összes fórum üzeneteket. A Google azonban nem működik jól. Hiányzik sok apró és finom pontokat az üzeneteket. A fényképek és a rajzok is nagyon hasznos megérteni, hogy mi kerül bemutatásra. Én élvezem én látogasson el ide. Még egyszer köszönöm. Bill M
Sziasztok
Én is betettem egy henger alakut, és ugy is sietett. Most Betettem egy trimmert és egy 22 pF kondit. Most már jobb, de még be kell lőni. Egyébként mitől siethet még ha nem a kvarctól?
Szia! Azzal nem jó akkor sem már olyan 50pF körül van a jól járó órában.. Most készítek egy bázist ami 16f88 és RTC SMD kivitelű ventibe építhető ébresztő,ICSP,adatkártya fogadós. Abban is ilyen RTC lesz kíváncsi leszek rá,hogy egy teljesen más áramkörben,hogy viselkedik..
Sziasztok!
Megnéztem itthon legalább vagy nyolc darab RTC-s órában is, de sehol sem találtam durva eltérést áramszünetek után. Elég pontosak, és van olyan, amelyik már több mint egy éve ”ketyeg” csak az RTC-röl. A propellereket is csak néha helyezem áram alá, nem járaton folyamatosan, ugyanez vonatkozik a Wand óráimra is. Alig néhány mp az eltérés közöttük, de annak idején sokáig jusztiroztam őket. Így van ez a két darab Nixie órámnál is, és a Big ledkijelzős óráimnál is Itt az SMD f690, az SMD f886(ok) is nagyon pontosnak mutatkoznak, és azokban csak az SMD trimmer-kondenzátor van berakva a kvarc mellé. Nem is értem, miért lehetséges ott egyáltalán pontossági probléma. Meg kellene nézni, meg van-e a 3V körüli feszültség a telepen, (2.78V nálam). Ne legyen kitöltés beállítva egyáltalán StandBy módban, talán ott keletkezhet valamilyen ”zavar”, de az is lehet, hogy éppen bekapcsoláskor történik ez az ”időugrás” az RTC-re került zavarjel(ek) miatt, és pontosan akkor(?) /Az RTC tápvonalára én még beforrasztanék egy két SMD 100nF-os kondenzátort is, elég hosszúak a hozzávezetések ott./
Halihó
ma elkészült a felirat piszkáló menü , mit mondjak nem volt egyszerű szövegszerkesztőt kreálni a picbe, eddig ez a rész volt a legnehezebb. azért elég király lett ![]() félig már tudunk magyarul is (csak kisbetűk) a nagyok hibásak még youtube :Bővebben: Link hétvégén csinálok rendes videót ami nem villog így.
Szia! Nagyon király
nem olyan nagy dolog, gyorsan gépelek. nagyrészt fejben futtatok,hogy ne kelljen ICSP dugdosni . napi 1-2 óra. persze múltheti szabi alatt azért több időm volt vacakolni vele. szeretném már befejezni és a konyhámban is látni nem csak a próbadeszkán
Szia.
Elnézést a késői válaszért, csak dolgoztam. A pickit2 logikai analizátor funkciójával nem lehetne ellenőrizni a kommunikációt ? Még soha nem használtam ezt a funkcióját, kis segítséget tudnátok hozzá adni?
Szia!
Természetesen lehet PICKit2 logikai analizátorával is ellenőrizni, de maga a PICKit2 a CH1 és CH2 bemeneteket 4k7 ellenállásokkal a földre húzza. Ezért egy előtétet kell felhasználni: Meghajtó kártya a logikai analizátor funkcióhoz. A használatánál óvatosan, a cikkben leírt módon járjunk el. A meghajtók már elegendően nagy impedanciával (a beépített ellenállásoktól föggően 100kohm - 1Mohm) fogadják a nyitott kollektoros SCL és SDA vonalakat. Pontosan ennek az I2C kommunikációnak mérése során merült fel a kártya megépítésének igénye. A méréseket breadboard -on felépített meghajtóval végeztem el.
Szia. Nagyon jól néz ki az órád. Van még paneled ?
Gratulálok, akár villog a videó akár nem, egyszerűen fantasztikus a készülék! Minden elismerésem!
köszönöm
már el is felejtettem milyen jó érzés ha megdicsérik az ember munkáját....de tényleg.... (nem itt a fórumra gondolok) Ma nem volt kedvem programozni így hát délután megcsináltam az óra új végleges "Házát" ....2,5 óra gépidő + G-Kód írás. (volt időm fényképezni) képek Bővebben: Link
Sziasztok!
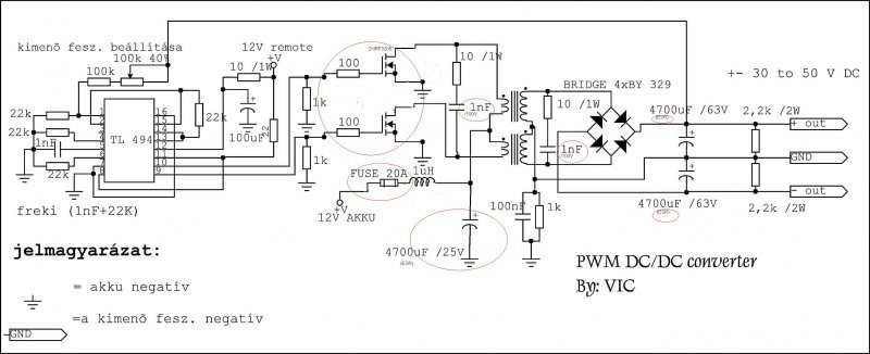
Érdekelt az a forgótrafós meghajtás, amit kapcsolóüzemű táppal Patexati nemrég javasolt. Próbálgattam több ilyen táppegységgel is a hagyományos 100/150 menetes ventis forgótrafót, de nem sikerült átvinni csak nagyon elenyésző teljesítményt. Megtaláltam viszont egy autós Hi-Fi-hez épített (kísérleti példány), 12V/2x30V-os DC-DC konvertert. Ezzel minden nehézség nélkül sikerült megoldani az átvitelt, úgy tűnik, nem lehet gond már a jóval nagyobb teljesítmények átvitele sem. Az elektromos felépítése egy régebbi (AT/ATX) PC táp trafóján alapul, (ez szinte mindenkinél megtalálható), mindenféle átalakítás nélkül lett alkalmazva. TL494 és két darab FET van egy egyszerű kapcsolástechnikával összeállítva, de sok részlete elhagyható a kimeneti egyenáramú áramkörből. Azonban a szekunder táprészen a PWM szabályozásához kell egy egyszerűsített egyenfeszültségű részt is kialakítani a visszacsatolás miatt. A trafó 2x12V-os része a középleágazással a primer áramköre, a szekunder a ”volt” primer tekercsek szintén középleágazásos bekötésben lettek alkalmazva. 1-1.2A/12V bemenőnél legalább a fele teljesítmény mérhető a forgótrafó szekunderén. Egy elvi rajzot is csatolok a technikai megoldáshoz, de mint írtam, egyszerűsítve ezt egy ”tenyérnyi” nyákon is fel lehet építeni a forgótrafó meghajtásához. A PC trafó kimeneti tekercse (a teljes váltófesz.), közvetlenül kapcsolódik a forgótrafó primer tekercséhez. Ha vannak érdeklődők, az egyszerűsített kapcsolási rajzot elkészítem később. A csatolt képek és a rajz.
Szia! Ez talán még jobb lenne..Mekkora a terhelés (az izzó)? Én azt mondom olyat kéne tervezni mi 10Wattot képes átvinni! A fetek mennyire melegszenek?? Jó az ötlet
szia
ez nagyon jó hír. Én kb ugyanezt csináltam meg csak nem TL494-el hanem a PIC vezérli a feteket így még egyszerűbb az élet. Bővebben: Link Bővebben: Link én 25-30% hatásfok javulást mértem az egy feteshez képest (mondjuk nem is csoda ez azért sokkal közelebb áll a váltóáramhoz). 24V ról ment 2*100 menet / 100 menetes trafóval, alig melegedik (épp csak langyos) de még nem tökéletes szerintem 48 voltról már jó lenne és kijönne az 10 watt a szekunderen.
Szia. Ha ez a két fetes jó lenne bele lehetne vonni a bázisáramkörbe,hogy közös kontroller vezérelje..
Én így teszteltem, a PIC16F716 egy 20Mhz es kvarc-al ment
ez 20KHz alatt van de nem is ez számított csak próba volt. kimenet RB3 és RB5 [code=c] setup_ccp1(CCP_PWM,CCP_PWM_HALF_BRIDGE); #byte CCP1CON = 0x17; #byte PWM1CON = 0x18; bit_set(CCP1CON,7); bit_clear(CCP1CON,6); PWM1CON=0x01; setup_timer_2(T2_DIV_BY_16, 120, 1); set_pwm1_duty(240L);
Szia!
Itt nemigen számít a bemenő teljesítmény, hiszen 100-150W-ot is fel tudna 12V-ról venni ez az áramkör(!) Ilyen kis áramok, 12V/1-1.5A, egyáltalán nem tudják a feteket melegíteni. A terhelés a szekunderen, 6V/3W-os ízzó, de mint említettem, ezt nagyon meg lehet növelni. Határt most ez az alkalmazott forgótrafó szab, mert csak 0.22mm-es CuZ huzalból készült... - A PC táp trafó hihetelenül jól van elkészítve, azt nem hagynám ki akkor sem, ha PIC vezérléssel működne az összeállítás.
Igen szerintem is kell bele trafó! Valahogyan vissza kell csatolni! Ha közvetlen a tekercsre kötjük akkor melegszik a fet!
Szia!
A 12V-os tápról való üzemeltetést én nagyon fontosnak tartom akkor is, ha ott esetleg 2-3A-es terheléssel kellene számolni. Az átvitelnél hogyan van Nálad kialakítva a szekunder az 5V-os tápfesz része, hogyan történik a stabilizáslása, ill. kell-e ott nagyobb tápfeszültség még az áramkörhöz? Ezt csak azért kellene tudni, mert a forgótrafó szekunder tekecsét ehhez lenne célszerű méretezni (menetszám/vezetékátmérő). Ha lesz egy kis időd, írj egy kész PIC-kes programot f628-ra, (abból van itt néhány), és megépítenék én is egy ilyen forgótrafós eszközt nagyteljesítményű kivitelben.
rendben fordítok egyet este.
nekem 8-54 voltig minden jó mivel DC-DC stabilizál 5V ra. más nem kell csak 5V. a 7805 nem túl jó a magas a bemenő fesz (fűt nagyon ilyen áramoknál) ezért a DCDC
Érdekelne az 5 Voltos DC/DC konverter rajza mit használsz ha publikus!
LM2676 S5.0 5v típusú, doksi alapkapcsolás
Köszi! Zenert használsz? A magas csúcsfeszültségek kordában tartására? Gondolok mondjuk egy 20-30 volt közti diódára mi nem terhel be de nem engedi megszaladni a csúcsfeszültséget mi tönkreteheti a konvertert..
persze kell bele zener, de nem egy brutál áramú
hanem aranyos pici.egyébként nekem most nincs benne és bírja. |
Bejelentkezés
Hirdetés |




, mit mondjak nem volt egyszerű szövegszerkesztőt kreálni a picbe, eddig ez a rész volt a legnehezebb. azért elég király lett 







