Fórum témák
» Több friss téma |
Fórum » JLT-02 analóg forrasztóállomás
Csak nem hagyott nyugodni a dolog!
es nezzelodtem meg egy kicsit a NYAKon. Gondoltam en, hogy az elektronika es a futes kulon kulon taprol menjen, ezert megszakitottam az egyik foliat, ami HIBA volt, mert ezzel megszakitottam az IC2 foldjet is!!! ![]() Vissza kotottem az eredeti rajzolatot, igy mar szepen latom az erositett feszt az 1-es labon
Üdv!
Gratulálok Dzót és Ghoost uraknak, azt hiszem sikerült létrehozniuk a topik leggyengébb hozzászólásait! Mit nevezünk "egyenírányító kondenzátor"-nak és miért kell egy áramkört félig készen éleszteni, pláne ha semmit se értünk abból hogyan működik! A másik egy kismilliószor megépített nyákon miért kell változást eszközölni amikor szintén semmit nem értessz az áramkör működéséből! Ez már a brutál kategória! Ja azt még meg se említettem, hogy nincs is kérdés csak költői leírás van valamiről amiből semmit sem lehet érteni! Az már a vicc kategóriába tartozik mikor azt írod, hogy az oldalon található kapcsolás kész! (melyik a tízből! ) Uraim szedjétek magatokat össze (vegyetek alaktészeket) és próbáljatok meg értelmes kérdéseket feltenni, és akkor válaszolunk! Leiszt Jani
Szia Lhanzi!
Koszonom "epito jellegu" kritikadat! Mivel nem tudod mit, miert tettem, kerlek e hangu kritikus hangveteled mellozd, s szerintem hozzaszolasod alapjan se sikerult volna a hibat megtalalnom!! tehat hozzaszoasod akkar OFF minosithetoseget is kaphatna. ![]() De, hogy igazoljam cselekedetem: a vezerles labortaprol indoitottam, s mivel a TRIAK nem igazan mukodik egyenfeszultsegrol, ezert a teljesitmenyresz inditasat gatolandoan nem tettem az optotriakot a helyere. Szerintem a kapcsolas mukodesevel nagyvonalakban tisztaban vagyok, megha azt hogy alkatreszenkent mi mit csinal, nem is tudom. Tovabbi szep napot kivanok neked es a forum osszes resztvevojenek: Ghoost
Én készítettem a fahrenheit 28112-es pákára PIC alapon egy saját digitális vezérlést.
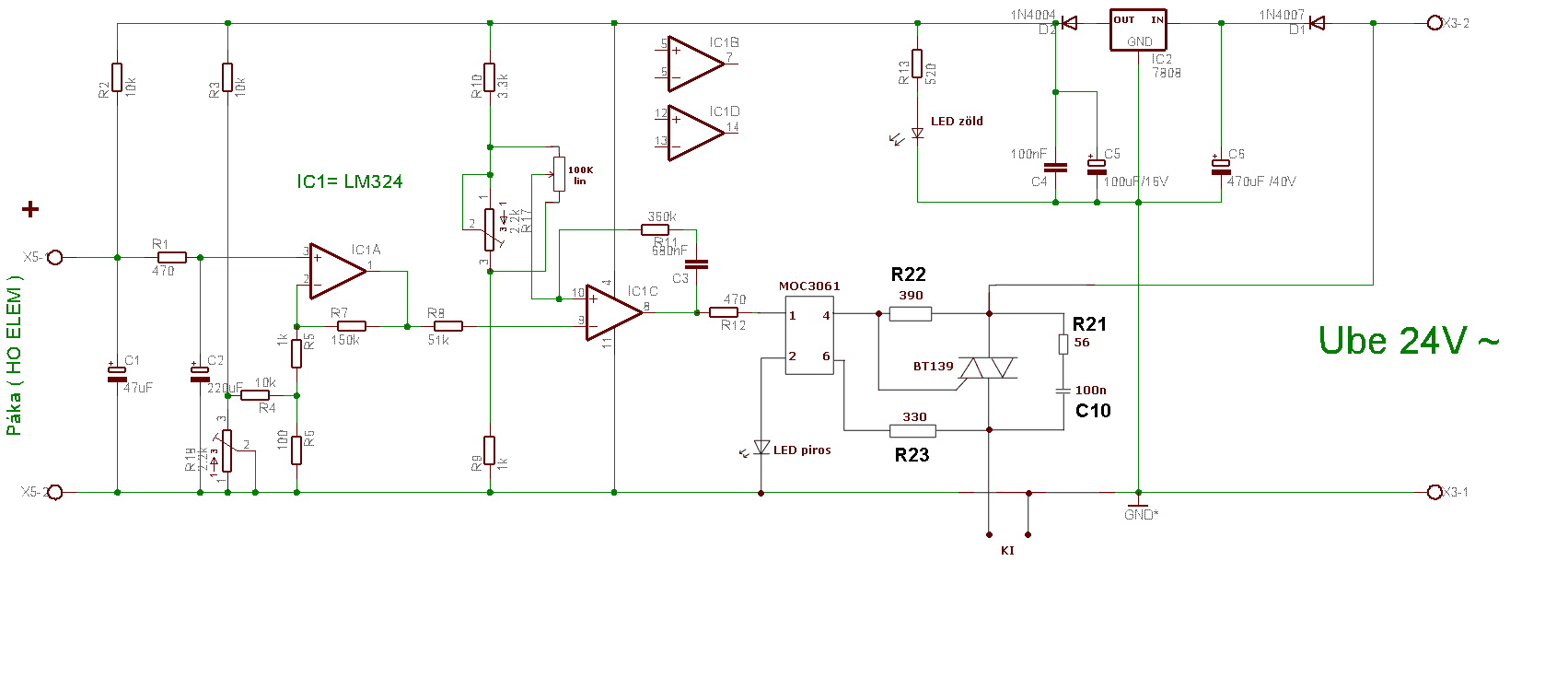
A leírása alpaján a páka 24V 60W-os. Sajnos beleestem abba a hibába, hogy előbb csináltam meg az áramkört és csak utána vettem meg a pákát (rendelni kellett, így 2 hét eltelt a kézhezvételig, addig gondoltam megírom a program nagy részét, LCD kijelzés, stb.). Viszont kiderült, hogy a páka nem 24V-os, hanem inkább 12V-os. Így 2x akkora áram folyik, mint gondoltam, de ez sem akkora gond, mert a PowerFet, amit beraktam bőven túl lett méretezve. A páka fűtését egyenáramról PWM-el szabályoznám. Az a gondom, hogy kb. 2A terhelés felett (mindegy milyen kitöltési tényezővel) a páka hőérzékelő erősítő IC kimenetén az erősített fesz leesik 0-ra. Megnéztem oszcilloszkoppal és az a baj, hogy a fet kimenetén (drain - ami a páka fűtést kapcsolja) +20V-os csúcsok keletkeznek bekapcsoláskor és -pár volt a fet kikapcsolásakor és ez zavarja az erősítő ic bemenetét, lehúzza azt. Az ic bemenetén (pontosabban már a hőérzékelő pozitívabb lábán 1-2V tűske van. A fet az alsó tápágat kapcsolja. A hőérzékelő negatívja a földön van, a pozitív egy 1M ellenállással a +5V-on, hidegítve 100nF-al a föld felé. A pozitív ág 100ohmos ellenállással az IC bemenetén. Az erősítés 10x. Az IC MCP617. A digitális rész, ill. maga a fet, ill. a páka külön vezetéken kapja ugyanattól táptól a feszt, a tápnál közösítve. Kisebb terhelésnél (2A) a fet lábán alíg van tűske az ic bemenetén meg egyáltalán nincs. A jelenség akkor is van, ha egy izzót (12V 55W) kötök rá. A hőérzékelőt már árnyékolt kábellel kötöttem be, de a helyzet nem változott. Elvittem a táphoz, közvetlenül a táp kimenethez a fet-tet, de a jelenség megmaradt. Átraktam a PWM kapcsolását a pozitív ágba, de a helyzet csak rosszabb lett. Ha csak egyszerű kapcsolónak használom a fet-et (nincs pwm), akkor a helyzet nem áll fent. A pwm frekvencia 8k. Ha leviszem 500Hz-re, akkor javul a helyzet, de nem sokat (hullámzik a fesz az ic kimenetén a pwm kapcsolástól függően). Oszcilloszkoppal megnézve a tápon (se a 12V-on, se az 5V-on, se a földön) nincs zavar. Amúgy az egész nyák smd. Ha nincs terhelés, vagy kis terhelés van rárakva (egy másik, valóban 24v-os, 50W-os páka), akkor minden ok, zavar, tűske nincs. Vmi ötlet, hogy hogyan szűrjem meg a fet-el kapcsolt nagyáramú PWM jelet (pákát), hogy ne keletkezzen ilyen zavar? Ne zavarja meg a hőelemet erősítő ic-t a pwm kapcsolása. Vmi kondenzátor a kimenetre? De hogy méretezzem? Már majdnem minden kész és egy ilyen hülységen hasal el a dolog. Monsjuk nekem az is kérdéses, hogy a PIC megfelelő sebességgel képes-e kapcsolni a fet-et, ami 5-7A-t kapcsol? Bár oszcilloszkópon a felfutás, lefutás elég meredeknek tűnik. Lehet, hogy az a gond, hogy a PIC max. 25mA-es kimenet már kevés a fet kapcsolására és emiatt keletkezik a zavar? (a fet nem melegszik hosszabb idő után sem)
Valószínűleg nincs jól szétválasztva az analóg és a digitális nagy-áramú föld.
Pl 5 A esetén 10 mOhm-nyi közös földvezetéken 50 mV-os tüske lesz amit az analóg rész bemenőjelként fog érzékelni ami felerősítve fog a kimeneten megjelenni. Ha teszel fel kapcsolási és nyák rajzot, akkor talán többet is lehet mondani, főleg ha más a gond.
Helló!
Megépítettem a Forrasztóállomás II -t. Olyan problémába ütköztem, hogyha bekapcsolom az állomást (kondenzátorok töltetlenek), akkor a kijelző számokat jelez ki. A legkisebb helyi értékű számnál a tizedespont végig világít, a fűtés nem. Ezt követően körülbelül 3mp múlva megáll egy számnál majd elalszik a kijelző. Ha a kikapcsolás és az újra bekapcsolás között nem telik el sok idő, akkor már nem kapcsol ki a kijelző. Hőelem rövidre zárásakor nem ír ki 000-t. Nyomógombra nem reagál, potira viszont igen. Feltételezem, hogy C15 környékén lehet a gond, de nem találtam semmit.
Az analóg és a digitális földet külön kellene huzalozni, hogy a fűtőszál nagy árama vagy az egyéb kisebb digitális jellegű áramok ne zavarják az analóg tápot.
Vagy azt is teheted hogy átírod a programot úgy, hogy csak lekapcsolt fűtéskor mintavételezzen.
SZiasztok!
Meg steretném építeni ezt az állomást,az a kérdésem lenne,hogy ezeket a trafókat be lehet úgy kötni hogy 50VA és 24v meglegyen. Egyébként mit takar az az 50VA? köszi Idézet: Melyiket? „....építeni ezt az állomást....” ![]() kering vagy 3 fele rajz erre fele De, hogy pozitiv tartalma is legyen mondataimnak, nekem 2x12V-os Puskas traforol megy a kapcsolas amit itt talaltam.
Sziasztok!
2A-t kell tudjon 24V-on! Ez közelítőleg az 50VA! Tehát egy 50VA Puskás épp jó, mivel az elketronika miliamperokat fogyaszt (magyarul az minha ott se lenne)! Vagy esetleg két 35VA-es párhuzamosan, de ez meghaladja a tudásod! Ne erőltessük ha lehet!
Üdv! Ha kell hozzá trafó teszek fel az aprók közé!
Leiszt Jani
Mennyiért adnál hozzá trafót?
![]() Meg még annyit,hogy most lehet kapni ezt az állomást: fahrenheit Ezt ha megveszem jobban járok,mint ha csinálok egyet? Mert ugyan annyiba kerül ha csinálok meg ha veszek.
Szia!
Ugyanezen kapcsolast valositottam en magam is meg. A trafom 35VA-s, nekem mukodik ezzel is. max lassabb a felfutes , illetve nem lesz akkora a max homerseklet, [400C]
Ez egy 220-as páka, amit nem igazán részesítünk előnyben! Az valóban igaz, hogy ennyit el kell költeni mire készen van!
Heló! Nem akarlak lebeszélni a fahrenheit pákáról, de nekem rossz élményem volt róla. Nekem kb 6.-ik forrasztás után elkezdett lögyögni a hegy, ez még semmi, lekapcsoltam és meghúztam. Egyre sűrűbben kilötyögősödött, és a minap ki is esett, szerencsére csak akartam bekapcsolni
. Ja és vigyáztam rá!!! Igaz már egy éve megvan és működik hellyel közzel.
Köszi a válaszokat úgy döntöttem megcsinálom egy solomon pákával
Hello mindenkinek
segitseget szeretnek kerni a puskas HEPT-50es forr allomas kapcsolasi rajzaval kapcsolatban . Ugyanis eldurrant valoszinuleg egy kondi es szetrepedt a DIP-8 as (optotriak vagy opa), nem tudom mi, nem latok mar semmi tampontot rajtuk ami alapjan el tudnek indulni. minden segitseget elore is koszonok. roy
Heló!
Én is most építem vzole kapcsolását és egy pont ugyanilyen trafót szereztem, olvasgattam az előző beszélgetéseidet és lenne pár kérdésem ![]() A trafó stabilizált 24 volt egyenáramára kötötted a szabálzó panelt, a két kimenetét párhozamosan kötötve ? Nem tudod mekkora teljesítményű ez a trafó? És nem lehet a trafóra köti módosítás nélkül a panelt, úgy hogy kiveszem az egyenirányító és stabilizáló áramkört a trafóból? (Mondjuk én rámértem és 30v-ot adott le az enyém) Köszi előre is
Szia! Nem ismerem ezt a rajzot, de szerintem túl sok volt az optónak a fesz, próbáld kiszedni az optót és a kondit cseréld ki, de csak 12v-al próbáld ki megint.
.
Szia.
Nem értek valamit.. Az én trafómon csak egy szekunder tekercs van. Csak egy kimenete van. Én leszedtem a gyári táp panelt (ami a hűtőbordára van csavarozva), és oda terveztem a forrasztóállomás nyákját. Közvetlenül van rákötve a trafóra (váltóáramot kap) Ha ugyanilyen dobozkád van, szívesen felteszem neked az általam tervezett nyákot (sprint layout) Egyébként valahol írták itt a fórumon mekkora a teljesítménye a trafónak (már nem emlékszem) de biztos elég a pákának, mert gyönyörűen üzemel ![]() UI. Ha rájönnék arra, hogy tudnám itt a fórumon a hozzászólásaimat megkeresni, belinkelném neked a trafó adatait, mert valamelyik topikban ott a válasz.
Heló!
Nekem két pozitív kimenete van a trafónak és a test pedig a doboz jól mondom, vagy a máshogy kell bekötni? És eredetileg kétszer 24v a kimenete nekem A NYÁK-ot már megcsináltam ,ezért annál maradnék,de köszi ![]() A tieden milyen módosítás van? Az eredeti is jó a trafóhoz? Illetve még annyit hogy a trafó 30 v-ot ad e váltóáramba ez nem teszi tönkre a panelt?
Hello!
Az lenne a kérdésem ,hogy hova lehetne csatlakoztatni a höméröt de ugy látam a formumban feltett kapcsolások között feszültségmérökapcsolását talátam. Az elnne a kérédesm hova és hogyan ehetne csatlakoztatni? esetleg azt ki választani hogy milyen hőfokra fűtsön azt jelezze és az éppenfütött értéket! Esetleg erröl valami kapcsolásirajz. Elöre is köszi!
Én nem igazán módosítgattam az áramkörön, csupán a nyákot rajzoltam az igényeimnek megfelelően.
A triakot kidrótoztam a hűtőbordára. Valamit nem értek. Ha 2*24 V a tápegységed kimenete (szabályozott egyenáram), akkor a trafód hogy adhat le 30 V váltóáramot Köss le a trafó szekunderéről mindent és mérd meg. Én az enyémen 26V~ -ot mértem. Jó lett az áramkörhöz.
Király
köszi lekötöttem mindent és tényleg 24v.Viszont az a helyzet, hogy a páka jó gyorsan felmelegszik a kívánt hőmérsékletre, ám ahelyett hogy lekapcsolna elkezd villogni a fűtést jelző led ,a trafó nyekereg és nem kapcsol le teljesen a fűtés ,hanem ugrál a feszültség a kimeneten. Mi lehet? Az nem lehet gond, hogy ezeket használtam?: MOC 3020 (MOC061 helyett) BT 137 (BT139 helyett)
Ez normális viselkedés, és jók a helyettesítő alkatrészek.
Megmértem Neked. 300C-ra állítva a potit,
az enyém szobahőmérsékleten 1.5 perc alatt fűt fel, és 5 másodpercenként kapcsolgat. Tehát 5 másodpercig fűt, 5 másodpercig nem... Persze fűtési időszak alatt, én is hallom a trafót egy picit. De csak akkor ha síri csönd van körülöttem. Mennyire villog a led-ed, milyen gyorsan?
Szia!
Nekem is hasonlokepp mukodik, A villogas uteme 2-3/sec. viszont ha ramerek a hoelem erositett feszultsegere [IC3 1laba] az maga is ugral 0.5V tartomanyon belul. a potmeteren fix feszultseget merhetek (IC3 10lab) Igy viszont kegyetlenul nehez lesz a homerseklet kijelzo egyseg kalibralasa/illesztese az aramkorhoz szerintem. nem lehet valahogy az kilengeseket csokkenteni?
Na elkészültem, köszönöm mindenkinek a sok segtséget
![]() Nekem mivel ez a marha nagy trafó van, 30s alatt felfűti szobahőmérsékletről 300C-ra. Emiatt a nagy teljesítmény miatt nekem egyfolytába ugrál a led ha felfűtött. Szerintm mindenyikünknek ugyanolyan a panelja,csak a trafótól függ, hogy milyen gyorsan villog a led.(És ezek szerint ez teljesen OK) |
Bejelentkezés
Hirdetés |









Igaz már egy éve megvan és működik hellyel közzel.
.











