Fórum témák
» Több friss téma |
A képek tényleg nem a legjobbak.
A sérült alkatrészről tudok. Az a diódahíd amit írtam.
Le kellene bontanod róla a zsugorcsövet hogy lásd mi van alatta, mert valószínű hogy az inkább egy biztosíték lesz.
Bővebben: Link
Sziasztok! Lehet, hogy nagyon buta a kérdésem, de nem hagy nyugodni a dolog. Minap kezembe került egy HTC hálózati telefontöltő. Kb. 6*3*1 cm-es nagyságú, magyarul nagyon kicsi. Amit nem értek: hogy lehetséges, hogy ez a kis kütyü egy kicsit sem melegszik töltéskor? Hová lesz a disszipált energia?
Üdv.: Laci
Egy telefontöltő kb 5W-ot ad le. Mivel a hatásfoka nagyon jó (>80%), ezért kevesebb mint 1W-ot kel eldisszipálnia, tehát lényegében nincs jelentős disszipálandó energia.
Az csak egy síma miniatűr biztosíték. Nyilván a diódahíd után van a zárlat. Ahogy én sejtem ez egy flyback táp, amit egy kis TO-92 tokú TOPswtch, vagy hasonló IC hajt. Nagy valószínűséggel (90%) az mehetett ki, (a diódahídat is magával rántva). Méricskéld körbe azért a többi tagot, az ic százforintos cucc lehet.
Köszönöm!
Lehet hogy az ic ment ki. Csak sajnos nem találok ilyen ic-t sehol. Ez van ráírva:
6822 042L1
Az nem biztositék, sőt nem is induktivitás az egy egyszerű 2W-os ellenállás
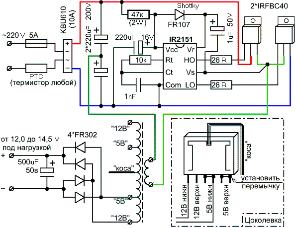
Lenne egy pár kérdésem. Találtam egy nagyon egyszerű tápot a neten, és gondoltam meg építem. (Kapcsi rajz alul.)
A trafóval kapcsolatban lennének kételyeim, hogy milyet használjak. Ez ugye nem rezonáns táp, mert nincs rezonáns kondi a trafó környékén. Milyen csatolás jó ehhez? Szoros? (Elvileg számítógép táp trafót írnak hozzá.) Miért kötöttek sorba 2 db 220µF-os kondit? Az egy feszültség osztó? Hány volttal kell ilyenkor számolni a primer tekercs menetszám meghatározásához? 230V X 1.41 / 2 azaz 160V. Rá kell hagyni egy kicsit ha terhelve bezuhan a táp?
Ez érdekes kapcsolás, ha befejezem a mostani projectemet, ráugrok erre, van egy két jobb féle magom. Kisérletezni jó lenne.
Ez nagyjából ugyanúgy működik mint egy PC táp, azzal a különbséggel hogy nem szabályozott. Teljesítmény is annyi vehető ki belőle amennyit a trafó bír. Minél szorosabb a csatolás, annál terhelhetőbb a táp. Ezért tekerik bele a PC táp trafónál a szekundert a kettéosztott primerbe.
A trafó primer feszültsége 150-155V között van terheletlenül illetve minimális terhelésnél.
Szerintem nem szerencsés az IR-t ily primitív módon, a főáramkörről táplálni. Elvileg ugye miért is ne lenne jó, de összerakva lehet hogy nem fog menni. Igen az egy osztó (hanyag megoldással) mivel félhídról van szó így csak a fél tápot (a kb 310V felét) kapcsolgatja a trafó primerjére, felváltva a pozitívot és a negatívot (kb 60 kHz-en).
Nem csinálnék ilyet, mert minimális többlet befektetéssel már "rendes" táp is készíthető.
Én is gondolkoztam, hogy legalább egy zénert be kellene tenni az ic-hez, hogy ne tudjon nagyon megfutni a fesz. Meg mivel nincs teljesítmény figyelés a tápban, a szekunder oldalra is tennék biztit.
Te hogy oldanád meg az ic táplálását? Nem kell nagyon bonyolítani. Ennek szerintem az az előnye, hogy egyszerű.
Zoli, a PC trafónak van egy segéd tekercse, onnan meg lehetne oldani az IC táplálását, ugyanúgy mint cimó rezonáns tápjában van, ott elég egyszerű a dolog. Mondjuk nem egy bonyolult táp egyik sem.
Igazságod van. Tényleg.
Van itthon egy néhány ilyen magom. Bővebben: Link Az egyik fajta Ae: 111 A másik Ae: 154 Ezekből akarok valamit fabrikálni. Azokon van 2 segédtáp tekercs is. egyet-egyet szétszedtem belőlük, hogy tudjam, hogy mi van rájuk tekerve. Az Ae: 154-esre 28 menet van tekerve primernek, az szerintem jó is lehet ide, csak a frekit 70-75KHz körül kell tartani. A primer, 2 párhuzamosan tekert 0.55-ös huzalból van. Arról simán le tudnék venni 3-400Wot. Ha az ic is bírja majd. Vezérlőnek vettem IR2155-öt. Annál mennyi lehet a max teljesítmény? Milyen fettel gyakoroljak? IRF840, esetleg IRFP360? Az ic, hogy bírja a kapacitív terhelést?
Igen, legalább egy zéneres-fetes áteresztő, mint a Cimó féle rezonáns tápban. Ha indítás után a segédtekercsről kapja a tápfeszt, akkor az áteresztő fet sem melegszik.
A nyákon figyelni kell az áramutakra, az IR 2153 szerintem eléggé "hisztis" tud lenni, ha a táp valamiért nem a legjobb.
Sziasztok!
Találtam itthon pár trafót. Az a problémám, hogy fel szeretném őket használni, mint ferritmag, ehhez viszont le kéne bontanom őket. Letekertem a ferritről a sárga szallagot, és úgye ahogy lenni szokott, a teteje rá van ragasztva. Ezt hogyan lehetne eltávolítani? Valaki próbálkozott már ilyesmivel? Nem akarom eltörni a ferritet. Köszönöm!
Melegítsd át rendesen. Van aki mikróba teszi teszi rövidre zárt tekercsekkel pár másodpercre,van aki főzi vízben.A meleg a megoldás kulcsa.
István
Hát, Zolikám kapcsitápban (meg másban is) szerintem te okosabb vagy mint én, bár így hogy mondod, én bontott PC FET-ekkel kisérleteznék, azt nem sajnálnám ellőni, ment ügybe sajnos nem tudok segíteni, ezt én is csak kisérlet / kérdezés útján tudnám.
Á remek! Köszönöm a kielégítő választ!
Felpakolom a konvektorra, ha nem elég neki, akkor megmikrózom
A pc tápokban (legalábbis amik itthon vannak) mindben nagyfesz tranyók vannak. 500V 50W 8A. Az IR2155 meg fethez van kitalálva.
Elvileg az ic-nek 25mA-es aránylag stabil táp kell. ezt szerintem meg lehet jól oldani. Viszont a fetes segédtápal bonyolódik a dolog. Akkor a segédtápban annyi alkatrész lesz, mint az egész tápban.
Tervezek majd neki egy nyákot, és meglátjuk. Az áramutak nem hosszúak, viszont valaki írta, hogy a dead time eléggé hosszú. össze akadni biztos nem fog.
Üdv!
Van itt valakinek tapasztalata, hogy torroid magot hogyan lehet szépen kettévágni? Vagy valahogyan kettétörni?
IRF740-el vagy 840-el kísérletezz, ha 400W-nál több kell akkor IRFP.
Pici tormás üveg (kb. 2dl.), bele a trafó, felöntöd nitrohigítóval és lezárod. Kell neki jónéhány nap esetleg hét, de utána simán szétjön.
Hát ezt próbáltam és nem jött be. Nekem a főzés volt a nyerő. Így is mindig van egy pár ami belehal.
|
Bejelentkezés
Hirdetés |









Felpakolom a konvektorra, ha nem elég neki, akkor megmikrózom 



