Fórum témák
» Több friss téma |
Szia!
A Kromofág gyors, megbízható, de megmarja a huzalok lakkozását is, főleg a piros színűt oldja. Próbáld ki!
Mi az a minimális többlet? Én is ezt akartam áttekert trafóval (+-40V) megcsinálni a VF2-mhöz. A másik fele hol marad a 300V-nak? Elfűti? Mert akkor nem valami szerencsés ez a konstrukció.
Miért fűtené el? Olvasd el figyelmesebben azt a hozzászólást!
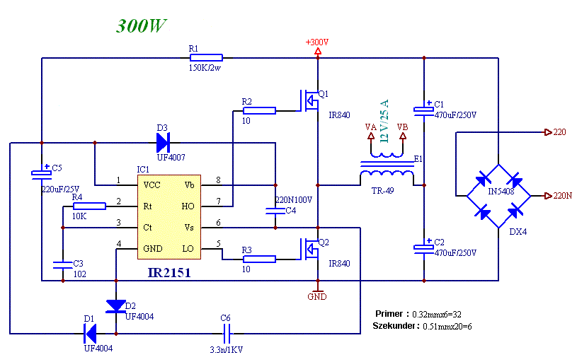
Elolvastam. De hülye vagyok! Nem fűti az el. Mondjuk erre a rajzból is rá lehet jönni, ha figyelmesebben megnézi az ember. Mennyire megbízható táp ez? Ha működik, akkor jól fog 8 órán keresztül is, ha nem akkor meg nem? Én megterveztm hozzá a tápot, bár azon toroid van, de ez könnyen orvosolható. Nem tudom, hogy jó-e a tervem.
A szekunder menetszámod nem lesz jó 12V-ra. Nálam így számításra 29V jön ki. Ja, most nézem a nyáktervedet, ott meg 2 szekunder van. akkor 2X3 menet? úgy már jó lehet.
A keresztmetszetek rendben vannak, de a 6A/mm2 áramsűrűség esetén lehet, hogy kelleni fog ventilátor.
Ez a menetszám a rajz honlapján volt írva, én csak ráírtam. Szóval 2x3 menet legyen, és akkor 29V az AC? Nekem 2x40VDC kell majd, nem tudom, ehhez hány menet kell, és hány V legyen az AC. De szerintem majd kikísérletezem. A huzalvastagság persze nagyobb lesz. Vagyis több szál lesz összesodorva. Mondjuk primernek 13-14db 0,3-as. A primer kettő részben lesz, köztük a szekunder. Mondjuk egy PC táp trafóra nem tudom, hogy fogok ráférni. Bár Szekundernek lehet elég 10 szál is összesodorva, mert negyede ennyi áram kell a sztereó VF2-nek. (300W 80V-on kb 4A) Vagy több szál, de az is 0,3-asból. Abból van viszonylag sok.
A menetszám attól függ mekkora frekit akarsz és milyen (mekkora) a trafó E, EI, vagy ETD. A DC nagyjából akkora lesz mint az AC (egy hajszálnyival több). A 0,3-as huzalból nem kell annyi mert rá sem fog férni, 6-8 szál elég. Véletlenül se sodord össze mert akkor még az sem fog ráférni hanem csak összefogva "laposan" tekerd fel.
A szekundert ne tekerd a primer közé mert akkor duplán kell "normális" szigetelést csinálni (illik ha nem akarsz megrázó élményt) és megint csak nem fog elférni az egész az ablakban. Ezért is jobb a gyűrű.
Így van ahogy Ge Lee mondja.
Írd le, hogy mit tudsz a magod anyagáról, keresztmetszetéről. (Hány cm2) Aztán számolunk valamit. A gyári primer elvileg jó lehet. Azt nem is kell bolygatni. Persze ha tudjuk, hogy az is ilyen jellegű tápból való, és annál is 230V/2 egyen irányított tápra volt kötve, és nem simán a egyen 310V-ra. Ha ezt nem tudod, akkor a biztonság kedvéért át kell tekerni a nagyfesz oldalt is.
Áttekerem inkább a nagyfesz oldalt is, a vas származását már nem tudom.. Teflonszalagom van, az több rétegben jó lehet szigetelésnek? Holnap lemérem a trafókat, amik szóba jöhetnek, mekkorák.
Az nem az igazi. Mechanikailag nem véd semmit.
Múltkor láttam valhol ilyen szalagot, amit a gyáriakban is találni. Azt nem tudja valaki, hogy hol lehet beszerezni?
Akkor sincs semmi baj ha nem használsz NTC-t, de az 5 Ohm az biztos jó és azért bírjon annyi ampert amennyit kell.
Ez a táp, amilyen egyszerű elméletben, olyan buktatós lehet a gyakorlatban... de próba szerencse
Tali Bt- árul, mondjuk jó drágán, de elég sokáig tart egy guriga.
Szélességet tekintve centinként egy ezres egy guriga. Nekem 11m-es és 37mm-es van.
Itt "csöves" boltban kapni, (a múltkor vettünk csapot,) ahhoz 2 gurigát, de nem olyan drágán, amit pimi9 ír, csak pontosan már nem emlékszem, mennyiért.
Ami trafót eddig szétszedtem, abban az a sárga szalag volt, hát nem tudom, ha itt tartunk, akkor inkább egy jobb minőségű szigszalag. Vagy valami transzformátor papír. Majd meglátjuk. Egy biztos, ezt nagyon jóra meg kell csinálni.
Én nem a teflon szallagról beszélek hanem a sárga, 3M gyártmányú, 0.04mm-es 4kV-os hőálló szigetelőről.
Ja, értem. azért már nem is drága, végülis elég sok ilyen kis trafóra elég egy cm széles guriga is, ha ilyen vékony.
Hello.Egy olyan tápot szeretnék építeni ami -+40V-ot ad.Más feszültség nem kell.150W ra kell de ha több az nem baj.VAn egy csomó bontott de jó pc táp alkatrészem.Azokat is belehasználnám ha lehet.Ha valaki tudna egy rajzot mutatni azt megköszönném.
Olvass vissza néhány oldalt, de a kereső is működik.
Megmértem pár magot.
Mind PC táp vas, illetve egyik TV-ből való. 2db EI 1,26cm2 1db ETD 1,26cm2 1,89cm2 EE OREGA vas, ez a TV-ből való, (viszonylag) hatalmas ablakmérettel, ha valamibe belefér a huzal, akkor ez az. [off]Akkor viszont másik doboz kell, mert nem fér bele az eddigibe, de ez legyen a legnagyobb gond, a hűtőbodra úgyis kicsi egy kicsit, meg elég csúnya a doboz. Meg ebben a kis dobozban úgysem férek el rendesen.
Hát félek, hogy a TV-ben lévő mag nem lesz jó.
A 2 kisebb viszont igen. Ha pc trafók ezek, akkor nincs bennük hézag ugye? Előzőleg beszúrtál egy kapcsolást. Azt építed meg? Ha igen, akkor 70,870KHz azaz 71KHz lesz a tápod frekije. Az EI 1,26cm2maghoz ezt számoltam. Primer tekercs: 33 menet. 3 darab 0,4mm átmérőjű huzal kell rá párhuzamosan. szekunder: 10 menettel 40,4V lesz a kimeneten (A kitöltést mondjuk nem tudom pontosan, de 92%-al számoltam. Aztán kivontam a 2 dióda nyitó feszültségét belőle. pl: graetz, hogy 2 utas legyen) A szekunder tekercshez is használhatsz 0.4-es huzalt. Abból is 6 szálat kell párhuzamosan rá tekerni. Ez az egyik tekercs, a másiknak is 10 menet, és 6 szál 0.4-es huzal. A mágneses indukcióval nem nem akartam durva lenni, hogy biztos jó legyen. 0.13T-vel számoltam. Az áram sűrűség valamivel 5A/mm2 fölött van. Elvileg rá is kell férnie
Toroid magon hogy a legjobb megoldani a primer és a szekunder elszigetelését? Biztonsági szempontból érdekelne egy bevált módszer.
Sziloplasztot szabad használni? Azzal ragasztanám rá a primerre a triflexil szalagot. Életképes az ötlet?
Szerintem használható, bár nem tudom miért kell. A triflexil önmagában is elég, persze ha van lakkod nem árt lekenni.
Nagyon biztonságos leválasztás kell, minden elképzelhető hibalehetőséget szeretnék kizárni ezen a trafón. Köszi.
Kapcsolótápban max. 300mA-es ág tekeréséhez milyen átmérőjű huzal szükséges? Nincs valami táblázatja valakinek hogy milyen áramra mekkora kellene? kb 50kHzen menne, de gondolom ez nemigen számit itt.
Én 4A/mm2 áramsűrűséggel szoktam számolni, ez teljesen megfelel a viszonylag alacsony menetszámok miatt.
Ez elég nagy feszültséghez lesz (500-1000V). Ide is jólesz ez az érték? Láttam már sok helyen 6A/mm2 -el számolni is.
Szerintem jó lesz. A 6A/mm2 már elég nagy áramsűrűség, nagy menetszámra nem alkalmaznám.
Alulra primér, azzal könyebb bánni a keresztmetszet miatt, arra egy szigetelő, aztán szekunder.
Szilot ne használj, inkább takonypisztojt, vagy pillanatragasztót.
Én az ETD magot ugy tekertem, hogy a szekunder fele, a primer, és a szekunder második fele. Mennyivel lenne rosszabb ha feltekerném a primert és utánna az egész szekundert? (ugyan 12V-ra megy, tudom hogy van topikja de azért a tekerési módok kérdés ide is kapcsolódik
|
Bejelentkezés
Hirdetés |





