Fórum témák
» Több friss téma |
- Ez a felület kizárólag, az elektronikában kezdők kérdéseinek van fenntartva és nem elfelejtve, hogy hobbielektronika a fórumunk!
- Ami tehát azt jelenti, hogy a nagymama bevásárlását nem itt beszéljük meg, ill. ez nem üzenőfal! - Kerülendő az olyan kérdés, amit egy másik meglévő (több mint 17000 van), témában kellene kitárgyalni! - És végül büntetés terhe mellett kerülendő az MSN és egyéb szleng, a magyar helyesírás mellőzése, beleértve a mondateleji nagybetűket is!
Üdv!
Valaki tud egy olyan kapcsolást mutatni, vagy elvet ami egy háromszög jelet generál de a felfutási és lefutási időt lehet változtatni (nem szimmetrikus)? Gondolkoztam komparátoros megoldásokkal de nem sikerült zöld ágra vergődnöm. A lehető legegyszerűbb megoldás kéne. Lehet nekem is összejönne sok op-amp és flip-flop segítségével de szerintem túlkomplikálnám. Gondolkoztam hisztérzises megoldással is de nem igazán tudtam befejezni gondolatmenetem. Kontrolleres megoldás nem jó. Remélem érthetően fogalmaztam és előre is köszönöm
Hello!
Csak éppen az időket nem írtad, a feszültséget, hogy milyen fel-lefutás arányra gondoltál az állításnál és hogy függetlenül egymástól a fel-lefutás, vagy nem.. Minden esetre, egy kondit lineárisan tölteni, azt áramgenerátorral lehet, vagy integrátorral (de amúgy az is áramgenerátor). üdv! proli007
Helo!
Most már akkor tudod mi a PPM csak azt nem miért van Pt-nél megadva, és LM-nél nem. - Mert a PPM egy arányt fejez ki. A Pt-nél ellenállás változás arány van, és ennek arányát írja le a névleges 0°C-on mért ellenállásához képest. - Az LM kimeneti jele mV és a paraméter, 1°C-ra eső feszültség növekedést adja meg, ami 10mV/K. Itt nincs viszonyítási alap, mert ez gyakorlatilag a jel meredeksége a hőmérséklet függvényében. üdv! proli007
Szia!
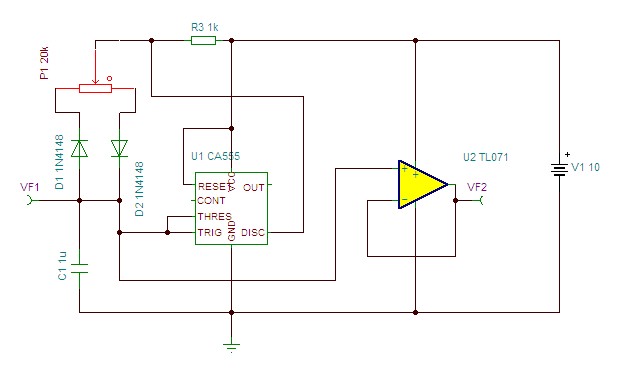
Először is köszönöm a válaszod. Független a fel és lefutás egymástól, épp ezért írtam, hogy a "háromszög" nem szimmetrikus. Feszültségek sem számítanak annyira. A frekvencia pedig nagyon alacsony lenne (1 Hz alatt). Nem probléma ha torzúl kicsit a jel éppen emiatt. Lényegében egy dimmer szerűséget szeretnék (astabil).
Hali
Ez az aramkor kb azt tudja amit akarsz. A R1 es a R2 valtoztatasaval tudod a le- es felfutast valtoztatni. A frekvenciat pedig a C1 hatarozza meg. Az OPA kimeneten jelenik meg a fureszjel. A kondi feszultseget masolja a kimenetre, hogy ne terheljuk az idozito kapacitast.
Szia!
Köszönöm. Hogy is nem jutott nekem ez eszembe amikor a net teli van ezzel az 555-ös PWM kapcsolással csak épp potméterre cserélve az említett ellenállásokat
sziasztok van két PC-s ventillátorom mind a kettő 12 voltos elég könnyűek viszont nagyon erősek !
Szeretnék építeni belőle valamit !! ötlet ? Bármi jöhet!!!...
Na ja. Termeszetesen ez elvi rajz, ezt lehet csicsazni.
Hali
Igy viszont egy potival tudod allitani a ket ido aranyat. A freki nem fog valtozni (jelentosen).
Igen. Pont erre gondoltam. Mégegyszer köszönöm.
Építs belőle elszívót. Forrasztásnál nagyon hasznos dolog.
Aha szóval egy szag elszívót ami a kellemetlen szagokat forrasztásnál elszívja nem is rossz ötlet
Sziasztok nekem az lenne a kérdésem hogy itt az 1nf kondenzátor mit csinál?És hogy jó e hegyette 10nf-es? Köszi.
Szia!
Azt nem tudom mit művel ott,de az 10nF-os! Máté.
De a .001u azz 0.001u az nem 1n?(amúgy én is csodálkoztam mert egy képen amin megépítették multilayer kondi van az meg nem nagyon van 1nF os ban.
Nem,mivel ugye:1000pF=1nF;1000nF=1uF.Jó,ha megjegyzed,még jól jöhet.
Ezt tudom de a 0.001u az egyenlő egyezred u ami egy n nem??? valaki más?Mit gondoltok?
Uhh.Hogy én ennyire vaksi legyek!Elnézésed kérem,0,01µF-ot olvastam.Temészetesen 0,001uF=1nF.Még egyszer bocsánat!
És jó helyette 10nf?
Nem.1nanofarád az legyen is 1nanofarád. :yes: [OFF]Persze van pár pikos eltérés,de az belefér!
Mekkora lesz megközelítőleg az induktivitás?
Adott egy vasmagos tekercs, induktivitása: X Ennek a tekercsnek négyszeresére növeljük a menetszámát kétszeres erővonalhossz növekedés mellett.
Az öninduktivitás a menetszám négyzetével egyenesen és az erővonalhosszal fordítottan arányos.
Kétszerese lesz. ![]()
Ja, hogy a menetszámot nem kétszeresére, hanem négyszeresére... Akkor a számlálóban 4^2 = 16* lesz , a nevezőben marad a 2*, tehát az induktivitás 8-szoros lesz.
Aha, kösz. Akkor jól gondoltam, csak nem akartam megerőltetni magam...
Hello!
Hellyel közzel semmit, mert mint ha szóltam volna, hogy ez a kapcsolás nem jó.. üdv! proli007
Sziasztok,
Lenne 3 kerdesem: 1: mi tortenik ha egy ellenallast 0.25W nagyobbra 0.4W ra cserelek ezaltal nagyobb lesz az aram felvetel? vagy csak jobban terhelheto? 2: nyak tervezesnel mekkora forszemekkel erdemes dolgozni ? a sprint layout az 5mm ledre 1.6 x 0.6-os lyuk meretet allit, ez megfelol pl ic foglalathoz is? 3: infravoros lednel hogy tudom megalapitani, hogy mely masik leddel helyetesitheto? pl a LTE-5208A mivel helyetesitheto? valamint a foto tranzisztorokonal is ugyan ez lenne a kerdesem a LTR-3208E tipusu foto tranzisztor mivel helyetesitheto? Koszonom a segitseget |
Bejelentkezés
Hirdetés |








Ezt tudom de a 0.001u az egyenlő egyezred u ami egy n nem??? valaki más?Mit gondoltok?






