Fórum témák

» Több friss téma
Fórum » Elektronikában kezdők kérdései
- Ez a felület kizárólag, az elektronikában kezdők kérdéseinek van fenntartva és nem elfelejtve, hogy hobbielektronika a fórumunk!
- Ami tehát azt jelenti, hogy a nagymama bevásárlását nem itt beszéljük meg, ill. ez nem üzenőfal!
- Kerülendő az olyan kérdés, amit egy másik meglévő (több mint 17000 van), témában kellene kitárgyalni!
- És végül büntetés terhe mellett kerülendő az MSN és egyéb szleng, a magyar helyesírás mellőzése, beleértve a mondateleji nagybetűket is!
Lapozás: OK   1144 / 4051
(#) designdekor hozzászólása Jan 20, 2011 /
 

Segítsen valaki!
Egy feszültség szabályzó rajza kellene amivel 0-80volt ig lehet szabályozni kb 6-8 ampert.
(#) Bütyk-örmester válasza yohnsee hozzászólására (») Jan 20, 2011 /
 
Nagyon szépen kosz a választ.
(#) Krisz015 hozzászólása Jan 20, 2011 /
 
Sziasztok!

Van egy AC adapterem ami 32 V-ot és 500mA-t ad le vagy 15 V-ot és 530mA-t. Egy LED lámpának lesz a tápfeszültsége, de mindenekelőtt gondba ütköztem. Az előtét ellenállások nem működnek. Próbáltam rákötni egy pár ellenállást, de a multiméterem szerint nem csökken a feszültség. Ez miért van?
(#) MaTe193 válasza Krisz015 hozzászólására (») Jan 20, 2011 /
 
Pontosan hol mérted ezt?Az ellenállás után?Mert ha igen,nincs semmi gond,mert az ellenállásnak éppen ez a szerepe.Feszültség esik rajta.
(#) spepe válasza Krisz015 hozzászólására (») Jan 20, 2011 /
 
Elvileg csak az áramerősségnek kéne csökkennie. A feszültség csökkentéséhez használhatsz feszültség osztót de az legtöbbször nem gazdaságos amennyire én tudom.
(#) Krisz03 válasza MaTe193 hozzászólására (») Jan 20, 2011 /
 
Idézet:
„Feszültség esik rajta.”

Amennyiben áram folyik rajta.

Ő valószínűleg be sem kötötte a LED-et, így feszültség sem tudott esni azon az ellenálláson. Ehelyett ugyanazt a feszültséget mérte, mint amennyi az adapteré (a feszültségmérőn kis áram folyik, nincs jelentős feszültségesés az ellenálláson).
(#) motom hozzászólása Jan 20, 2011 /
 
Szerintem fordítva van a led bekötve.
(#) Krisz015 válasza spepe hozzászólására (») Jan 20, 2011 /
 
Nekem az kellene, hogy a 32 V-ból legyen 14 V. Ezt ellenállással lehet elérni ha jól tudom. De azt nem értem, hogy miért nem működik...
(#) Roky hozzászólása Jan 20, 2011 /
 
Sziasztok!
Van egy kapcsolási rajzom amihez egy 24 voltos középleágazásos transzformátor szükséges. A kérdésem az,hogy ezt lehet-e helyettesíteni kéttekercses (2x24 V) trafóval, összekötve a két tekercset egyik felüknél, ami lenne a középleágazás.
Köszi, Roky
(#) Ghoost válasza Roky hozzászólására (») Jan 20, 2011 / 1
 
IGEN jo lesz ugy.
Egy dologra figyelj majd. Meg pedig az egyik tekercs vegpontjat es a masik kezdopontjat kosd ossze, igy az lesz a kozos pontod.
(#) proli007 válasza Warloxk hozzászólására (») Jan 20, 2011 /
 
Hello!
Nyugodtan próbáld ki, semmi gond nem lehet, ha a IR dióda teljesítmény határát nem léped át.
A visszavert jel kétszeres utat tesz meg..
üdv! proli007
(#) Kovidivi válasza Krisz015 hozzászólására (») Jan 20, 2011 /
 
Ha tápfeszültséggel sorosan kötsz egy ellenállást, és ez után sorosan kapcsolod a multimétered, akkor azt tapasztalod, hogy azon még nem fog esni feszültség, mivel sorba kapcsolódik vele a műszer belső ellenállása (pl. 100ohm+~10Mohm), és ez hoz létre egy feszültségosztót. Ha erre kiszámolod a feszültségeket, alig pár mV esik az ellenálláson. Viszont ha az ellenállás után kötöd a fogyasztót, akkor már nem uA nagyságú áram fog folyni, hanem már mA-es mértékben. Kiszámolhatnád, hogy a fogyasztó hány ohmos ellenállással lenne egyenértékű, hogy a megfelelő feszültség essen rajta a megfelelő áram mellett, és azt tapasztalnád, hogy nem Mohm, hanem nagyságrendekkel kisebb ellenállás jön ki. Próbáld ki, hogy tápfeszültségre rá kötsz sorosan két ellenállást, mondjuk két 1k-t, és azokon mérd meg az eső feszültséget. Féltápfeszültséget is kell találnod! Ezt már Krisz03 leírta!
(#) siletto hozzászólása Jan 20, 2011 /
 
Sziasztok!
Azt szeretnémkérezni,hogy nincs-e valamilyen általános mód egy sima transzformátor szétszerelésére?
Van egy kb 15x12x12cm nagyságú 380VA 48V kimenetű trafóm,amit le szeretnék tekercselni 12-13V ig.
A trafó lamellái csak simán egymással fordítottan össze vannak rakva, E és I alakú lemetekkel azt hiszem
felfogarva a vasmag 4sarkában 4 átmenő furattal volt,de azokat hiába szedtem le,a közepe egybe tartja,ahol ilyen kemény papír,vagy farostlemez van még befeszítve.
Próbáltam kiütögetni,de csak elroncsolódik

Tud valaki valamilyen módot a szétszerelésre?


Valaha tuti szedték már szér,mert egyenetlenül vannak benne a lamellák.

A szekunder olsala 3.5mm vastag rézszálból van,emiatt nemtudtam átbujtatgatni


Ha van ötletek bátran!
(#) walter válasza siletto hozzászólására (») Jan 20, 2011 /
 
Szia!
Nem teljesen értem miért nem lehet szétszedni.
Az I lemezből vegyél ki először,aztán az E-ből és így tovább.
Ha lehet összerakásnál a lemezek ugyanúgy kerüljenek sorba egymás mellé,mint előtte.
(#) siletto hozzászólása Jan 20, 2011 /
 
éppemn ez a,hogy nem tudom szétszedni
illetve gányolással igen,de még működtetni szeretném

a közepe össze van feszítve egy parafa lemerrel,amit nem tudok kioperálni
Meg hiába szedem ki az I lemezeket,attól még egyben marad gondolom,mert a vastagságát nem az adja

Esetleg ha -15celsiusra lehűteném,akkor húzódna annyit össze,hogy szét lehessen szedni?
(#) janikukac hozzászólása Jan 20, 2011 /
 
Sziasztok ! Tud valaki olyan oldalt, vagy esetleg most így valami érdekes kapcsolást, illetve érdekes munkát, amit elkészíthetek. Érdekes alatt " mókásat ill. vicceset értek " , mint pl. a Resistor Man !
(#) Szebence válasza janikukac hozzászólására (») Jan 20, 2011 /
 
Szia!

Ilyenekre gondolsz?
(#) janikukac válasza Szebence hozzászólására (») Jan 20, 2011 /
 
Igen-igen. Illetve vagy egyszerűbbet, vagy olyat is , ami vicces + működik is , ha tápfesz alá rakom
(#) cedasy hozzászólása Jan 20, 2011 /
 
Sziasztok,
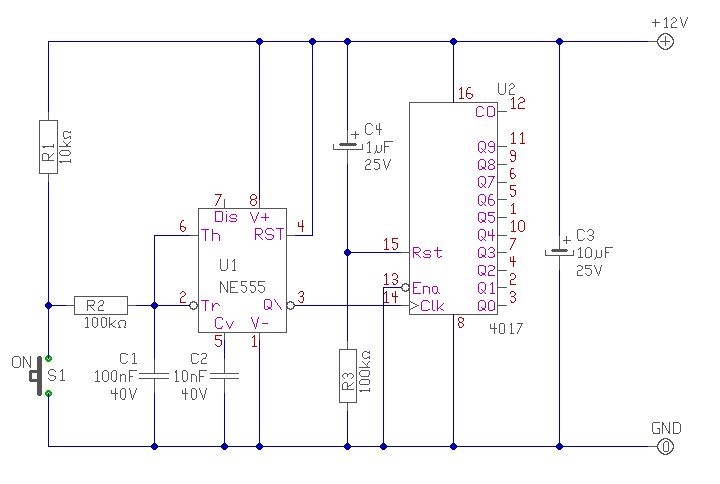
Nekem valami olyan kapcsolás kéne ami egy fix kapcsolótól jövö tápot csak egy pillanatra vesz figyelembe, utána csak akkor veszi újra jelnek ha a kapcsoló megszakad majd újra kapcsol. ja és kapcsoláskor mondjuk egy tranyón pozitív tápfeszt ad ki rövid időre. egy végállás kapcsolóról kéne léptetni egy 4017es ic-t.
köszi
(#) puporka.fulop válasza cedasy hozzászólására (») Jan 21, 2011 /
 
A CD4017 adatlapja szerint pontosan így működik. A clock bemenet felfutó élére léptet. Schmitt trigger-es, is ami szintén szerencsés. Ha a tápfeszültség nagyobb, mint a CD4017 -é, akkor meg kell fogni egy ellenállás után kötött, az IC tápfeszültségére kötött diódával, vagy ami még jobb, egy földre kötött Z Zener diódával. Ez zavarvédelem okán is jó, szükség lehet még a bemenetet a földre hidegítő kondenzátorra. De az környezettől függ.
(#) spepe hozzászólása Jan 21, 2011 /
 
Hello mindenki!

Találtam egy igen hasznos oldalt aminek segítségével áramköröket lehet szimulálni!

Bővebben: Link

watt ajánlására ide is beküldöm, hogy aki még nem hallott róla esetleg az is értesüljön.
(#) granpa válasza siletto hozzászólására (») Jan 21, 2011 /
 
Helló Siletto!
Szedd ki az összes "I" lemezt, melegítsd fel kb. 80 fokra, ezután satuba fogod két oldalról, és erős fogóval kirángatsz egy "E" lemezt. Ha szemből ütögeted a lemez középső szárát, az segít. Előtte néhányszor ütögesd üllőhöz (betonlaphoz) a talpával, az éleivel kissé ferdén, hogy megmozduljanak a lemezek. Az ékelő bakelit (nem parafa) kiütése is segít, nem baj ha szétmegy, fával is kiékelhető, ha nem elég szoros a lemezelés (különben zümmög). A csévére vigyázz, és a huzalra is, ha fel akarod még használni. Csak bátran, nekem még mindig szétjöttek. A hűtés nem jó; csak összébb szorul a tekercs, és eltörhet a cséve.
Üdv: Kálmán (trafós) :yes:
(#) cedasy válasza puporka.fulop hozzászólására (») Jan 21, 2011 /
 
Köszi a választ. Sajnos amíg a kapcsoló zárt állapotban van és tápot ad a léptető 14es lábra addig körbe-körbe léptet. Nekem valami olyan kellene ami hiába van a kapcsoló zárva, csak egy kis impulzusnyi ideig ad jelet majd nullába megy át.
(#) proli007 válasza cedasy hozzászólására (») Jan 21, 2011 /
 
Hello!
A hiba nem ott van. A 4017 órajel bemenete élvezérelt, tehát csak a bemenő jel felfutásakor lép. Ez után, az lehet állandó értkű is.
Egy egyszerű kapcsoló záráskor mindig kontakthibázik, ezért annak zárásakor, a számláló elszámolja magát. Sajnos a 4017 órabemenete nem Schmitt triggeres, ezért egy ilyen áramkört tartalmazó előfokozatoz és egy RC integrátort kell a bemenetnél alkalmazni. Jelenleg ezt a feladatot, egy NE555 látja el, de megfelelne egy 4093 egyetlen kapuja, vagy 40106 egyetlen invertere is.
- Az R1 adja a munkaáramot a végállás kapcsolónak.
- R2/C1 biztosítja az integrálási időt (ami itt kb. 10ms), vagyis az ezen időn belül érkező jelváltozásokat nem fogja figyelembe venni az áramkör.
- Az 555 hiszterézises komparátor áramkörként működik, hogy a C1 kondenzátorban "lassú" fel-le futó jelből határozott logikai impulzusok képződjenek. Ez lépteti a 4017 óra bemenetét. (C2-nek csak zavarszűrési szerepe van)
- C4/R3 biztosítja, hogy a tápfeszültség bekapcsolásakor a 4017 számláló, mindig Q0-ról induljon..

Az integráló tag idejét úgy célszerű megválasztani, hogy kisebb legyen az S1 kapcsoló leggyorsabb zárás-nyitásánál. Ha a 10ms kicsi, akkor C1 értékét érdemes növelni.
Ha a kapcsoló tápot ad, akkor csak az R1-et kell felcserélni az S1 kapcsolóval.
Tápfeszültségen mindig szükséges egy kondi.
üdv! proli007
(#) Mybuster hozzászólása Jan 21, 2011 /
 
Sziasztok van egy ICL 7107 ic-m mit tunék belőle építeni (valami ledes dolgot) hőmérőn kívül?

Bármi ötlet jöhet!!.....
(#) edison14 válasza Mybuster hozzászólására (») Jan 21, 2011 /
 
Feszültségmérő, árammérő.
(#) Mybuster válasza edison14 hozzászólására (») Jan 21, 2011 /
 
Kössz esetleg egy kapcs. rajz? vagy itt is találok?
(#) neogeo2 válasza Mybuster hozzászólására (») Jan 21, 2011 /
 
(#) LGS94 hozzászólása Jan 21, 2011 /
 
Üdv! Egy nagyobb kondival pl 10000µF-al megoldható az, hogy egy motoron a vílágításnak nem essen le a fényereje olyan hírtelen ha csökken a fordulat pl megyek és utánna pedig csak alapjáraton megyek akkor mennyi ideig marad akkora a fényerő mintha nem alapjáraton mennék a motorral hanem magasabb fordulaton?
(#) dudzsi hozzászólása Jan 21, 2011 /
 
Sziasztok!
Video kaputelefonnál árnyékolt vezeték kel?
Következő: »»   1144 / 4051
Bejelentkezés

Belépés

Hirdetés
XDT.hu
Az oldalon sütiket használunk a helyes működéshez. Bővebb információt az adatvédelmi szabályzatban olvashatsz. Megértettem