Fórum témák
» Több friss téma |
Mielőtt kérdezel, a következő két dolgot ellenőrizd!
I. A helyes tápfeszültségek megléte.
II. A kimeneten van-e egyenfeszültség.
Élesztés.
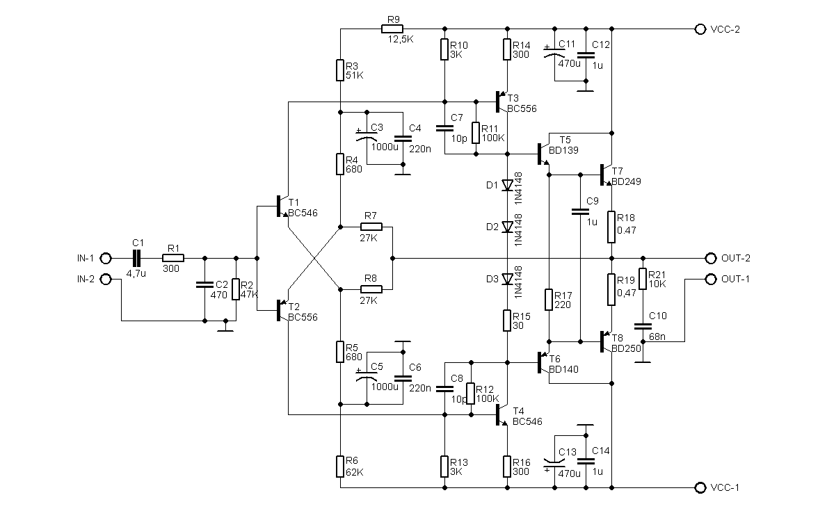
Amiben eldurrant az ellenállás? Ez lehetett azért, mert már rossz volt, amikor kivetted bemérni. Cseréld ki, ha megint kimegy, akkor más a baj. Ha jól emlékszem, több alkatrész is kiment? Mert akkor pótold azokat is. Ha előtte működött az erősítő, valószínűleg valamit rosszul kötöttél vissza, vagy zárlatot csináltál a panelen. Fel tudnád vázolni a problémát újra?
Kicseréltem az ellenállásokat is mármint a 220 ohm-akat na meg a 0.16 ohm-akat aztán meg a Te 1820 tranzisztor párt BD243C párra ,de most csak búg és nem reagál semmire :S enyhén melegednek a tranyok mivel nincsenek még bordán ,de semmi. Jah amúgy amiben csak úgy eldurrant az a SABA végfokom volt ez meg egy videoton 6380S.
Help ME!
Sziasztok! Szeretném a segítségeteket kérni! A csatolt pdf-en a kapcsolási rajzon mit hova kötök? ( +/-) Hrf be, Hrf ki! Kösznöm!
Vagy elrontottál valamit, vagy nem jó bele a BD243C. Nem néztem az adatlapjukat meg, de ha azon jók, akkor ezt ki lehet zárni. Ellenőrizd rajta az ELKO-kat, valamint az új tranzisztorokat is érdemes, mert lehetett hibás, vagy lehet, hogy ha túlmelegítetted a lábát, megült. Ha a végek és a táplálás jó, akkor jöhet a meghajtás. A meghajtó tranzisztorok ellenőrzése stb. Esetleg, hogy az audió jel tényleg eljut-e az erősítőig, nincs-e kontakt valamelyik árnyékolt vezeték belsejében. (ez utóbbi jól meg tud tréfálni
) Egyébként rátettem a trafómat 2x20.000 µF szűrésre, és jól elsimítja a feszt. Ez terhelésre gondolom változik, majd kipróbálom
Szinte bármilyen végfok szóba jöhet, mi a BD239/250 tartományában van. De én nem rég terveztem meg ennek a kapcsolásnak a nyákját. Most erre a végfokra akarok egy komplex erősítőt építeni.
Nem bonyolult, viszonylag kevés alkatrészből áll, és szerintem elfogadható a hangja is. Ettől egyszerűbbet már csak az itt leírtak alapján tudsz építeni. Igaz az BD243/244 tranyók, de kevés alkatrésszel BD249/250-ből sem hozol ki többet, ha csak valami mást nem támogatsz meg vele, pl egy TDA2131-at. Az még egy egyszerű, és kis alkatrész igényű kapcsolás.
Igem egyenáram (laptop táp), TDA2003 IC-m van.
köszi, annál ami a képen van, azért sokkal egyszerűbb kéne
Akkor nézd meg a belinkelt oldalt!
![]() szerk: Lehet elsiklottál felette, mert én csak egy szóval szoktam belinkelni. Itt ebbenm a cikkben van jó és egyszerű erősítő.
Tényleg, köszi, az a B osztályú, ugye? A tranzisztorok helyére simán tgyem a bd249c-t? Hány wattos lesz kb?
szerk. sajnos nem lesz jó mert + - fesz. kell neki, nekem meg csak sima 19V 4,7A laptoptápom van
Ellőbbi kérdésemre nincs ötlete senkinek?
Ne variáld, maradj a leírtaknál!
Nem feltétlen lesz nagyobb teljesítményű, ha nagyobb tranzisztort teszel be.a bemenő jel nagysága ás a tápfesz nagysága dönti el. Egyáltalán mekkora teljesítményt szeretnél? Mert arról nem ejtettél szót? A műveleti erősítős B osztályú komplementer végfok a cikk szerint leadja a 20W-ott és még jól is szól. Ettől egyszerűbbet tényleg nem lehet. A buffer részt megépítettem én is 249/250-nel, de nem csináltam már meg hozzá a műveleti erősítős meghajtást. Most az a fő szempont, hogy a BD249-cedet felhasználd, vagy van egy teljesítmény elképzelésed., esetleg a kis alkatrész igény a szempont. De tény a cikkben foglalt kapcsolástól nem igen tudsz egyszerűbbet! ![]() szerk: Nos ekkora feszre kiváltképp fölösleges ekkora tranyót tenni! :yes: Akkor javasolnám a szimpla TDA2030-at. az elés széles táp tartományban üzemel, és ha ketté veszed a 19V-ot, elmegy még azzal is. Igaz csak szépen szolidan.
Az lenne a helyzet, hogy van 2 BD249C-m, és egy TDA2003 Ic-m, meg az a tápom, és kezdő vagyok, ebből szeretnék epíteni nagyon kevés alkatrésszel valahány wattos (minél több annál jobb, de fontosabb az egyszerűség) ellenállások, kondik vannak
Igen, azok lesznek a meghajtók, ellenőrizd le őket. Meg minden egyebet. A kábeleid leellenőrizted? És a bekötéseiket?
Talán, ahogy tippeltél. De nem mernék rá mérget venni. Majd jönnek a szakik, és ők megmondják
Jó minden bekötés minden kábel. Míg a rossz tranzisztorok voltak akkor ugye rövidzárlat volt minden bekapcsolásnál ,de hogy kicseréltem most már nincs rövidzár most csak búg :S Mikor elpukkantak a 0.16 Ohm-os ellenállások akkor a meghajtó tranyó is megsérülhetett?
Ez az hogy én sem, pedig kézen fekvő lenne....
Azért köszi a hszt!
A 249 önmagában kevés. Esetek többségében komplementer-ellenütemű üzemben épülnek a végfokok, és a 249 komplementere a 250. De még mindig kevés önmagában. a 2003 már jó kezdet. De kis ráfordítással veszel egy 2030-at, és azzal is el barkácsolgatsz, ha kezdő vagy. Ha azon túl vagy, már ki egészítheted. De a 2003-hoz, és bocsánat a kifejezés miatt! marhaság 249/250-et tenni. Nem fogja kellően kivezérelni. Ha mindenképp fel akarod használni azokat a nyavalyás 249-eket, mint említettem vegyél hozzá egy pár 250-et, és darlingtonban hajtsd meg 243/244-gyel. Bár ez már inkább haladó...
Amúgy meg a DB249-nek az a 19V olyan mint halottnak a csók. :yes: Ha minden áron ragaszkodsz hozzá, szerezz be egy nagyobb tápot is.
Kicseréltem az egyik BD139 -t amelyik jobban melegedett és elpukkant a BD 244
Hmm... Emiter ellenállásnak nem 0.47 Ohm kell ebbe az erősitőbe?
Nem. 0.16 van írva. Szenvedek a Videotonnal szenvedek a Saba- végfokkal
6380 szervizkönyv
Itt megtalálod a szervizkönyvet. Az alapján tuti megtudod javitani. Én meg azzal a fránya Technicsel, sehogy sem tudok rájönni hogy honnan jön a búgás.
Nem gondolnám, hogy attól a meghajtók megsérülhettek volna, bár semmi sincs kizárva. Jobb volna látni a kapcsolási rajzot is. Így látatlanban gondolom a 0,16 ohmosak a végtranyókhoz kapcsolódnak és azok ugye huzal ellenállások lesznek ugye? Ha más nincs, egy fényképpel segíthetnél.
Az, hogy jobban melegedett, az még nem feltétlenül utal arra, hogy rossz. De az, hogy kicserélted, és elpukant a végtranyó, az igen érdekes. Itt valami más probléma is lesz. Ahogy hangosítod, illetve halkítod, a búgás is hangosodik, illetve az egy hangerőn ugyanazon a frekvencián búg?(búgott) Fénykép fénykép
Ha a földhurok kizárt, akkor gerjedés, talán rosszul árnyékolt kábelek szednek össze valamit. Esetleg az árnyékolt kábel árnyékolása belül meg van szakadva. Ha egyik sem, esetleg alkatrész hiba lesz.
Jó beszívattam magam szerintem
Van nekem kinyomtatva egy kapcsolási rajzom , azon már a helyettesítő tranzisztor van. ( bd243 páros ) de viszont a nyákomon ami régi azon nincs 2 dióda se egy 8.2K ellenállás már nem tudom megmondani honnan van a rajz sajnos. Jah meg amúgy ugyan úgy búg mindig mindenhogy , most már sehogy se búg.
Innen van a rajz : Kapcsolási Rákattintasz egy linkre és akkor tudódó letölteni
|
Bejelentkezés
Hirdetés |




) 
Nem feltétlen lesz nagyobb teljesítményű, ha nagyobb tranzisztort teszel be.




