Fórum témák
» Több friss téma |
Fórum » Labortápegység készítése
Szia.Köszönöm mester.
Már majdnem rávettem magam,hogy ismét zaklassalak privátban.. ,de a jó szívűséged megelőzte ezt. Talán emmzolee-nak is hasznára válik e hasznos kis áramkör.
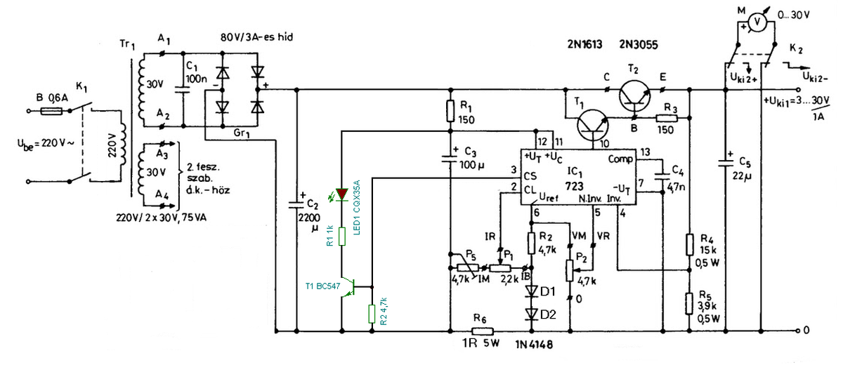
Sziasztok, elmélkedtem ezzel a kapcsolással kapcsolatban. Ugye a bemenőfeszültség egy 2x12V-os trafó szolgáltatja, magának a kapcsolásnak 24V kell. A negatív feszültség előállításához a trafó egyik ága és a középleágazása van felhasználva ahol ugye 12V feszültség van, és ha jól látom a helyzetet akkor a D1-D2-C1 egy feszültség kétszerezőt alkot, nos erre miért van szükség? Miért használ 24V helyett 12V-ot, amit megkétszerez? Ezt nem értem, elmagyarázná valaki? Előre is köszönöm a válaszokat!
szia
Be 2x12V TP1és a TP2 között 12V A TP2 és a TP3 között 12V magának a táprész az a TP1 és a TP+ közötti feszt kapja ami 24V egyen irányítva pufferolva ~30V Hogy a kimeneten, ne legyen brumm ezért 2…3V magasabb táp kell a bemenetnek, mit ami kimegy. Itt 25V megy ki+2V az elvileg 27V bemenetnek kell lenni, az első IC után a másodi IC annak 27V+2V = 29V Ez megvan mivel a C4 kondenzátoron ~30V van. A LM317 sajátsága hogy 1,25V nál kevesebb feszültséget nem tud kiadni. ezért hogy a kimeneti feszültség 0V legyen, el kell tolni, a TL317 adj lábát minimum -1,25V al. És ezért van az a elviekben -12…18V alul. Sajnos alsó táp az nem terhelhető, függ a feszültsége, hogy a felső mennyire van terhelve. Ha a felső nincs terhelve, akkor alul se, jelenik meg feszültség. Ezért van, az R1 ellenállás. Elvileg két trafóval is kivitelezheted 230V/24V 2A és 230V/10…12V 0,1A vagy több tekercses trafó. Itt a építő 1trafót használt és az 2x12V os tekercsel rendelkezik Pl.: weller trafóknál ez a feszültségek rendelkezésre állnak. De ez attól függ, hogy mit szeretne az ember, és mi van. Röviden ennyi a történet. üdv.
Hello!
volna _itt_ egy kérdésem, de van benne kép is uh. nem raknám fel mégegyszer. kérlek segítsetek! az 1. tápegység készül!
Az én szemem elég rossz, de ha jól látom, inkább az R7-en mérnék feszültséget, amit áramhoz kalibrálnék. De azért jó lenne tudni mekkora az ellenállás értéke, és mekkora a max. kimeneti áram. Ha jól látom a miniatűr feliratokat, akkor így nem kell egy külön áramsöntöt használni.
Itt_ találsz róla nagyobb képet, ha esetleg jobban megnéznéd. Ha az r7-et nem akarom kalibrálni (mert meg van határozva) akkor elég ha feszültségosztóval belövöm méréshatárba ugye?
egyébként 0,002-3A az árama.
Megnéztem. Félreértettél. Nem kell az R7-et kalibrálni. Rá kell tenni egy feszültségosztót, és azt kell úgy beállítani, hogy a leosztott feszültség éppen jó legyen az áramkijelzésre használt műszernek.
Kössz szépen.
Össze gyúrtam a két rajzot, és ki egészítettem a változtatásokkal. Megnézitek jó lett-e? Lenne még egy kérdésem. A led helyett lehet használni optocsatolót is? Akkor tudnék rátenni jelző hangot is.(Volt már, hogy össze ért az asztalon a mérő zsinórom, és jó volt, hogy sípolt)
Így csináltam én is és jól működik.Az optós megoldás még párhuzamosan is működhet szerintem.
Hello!
Jó lesz (már az szerint ahogy kigondoltam, és az is helyes..) De a Led-et ne az IC tápról tápláld, hanem egyenesen a pufferkondiról. (Nem lesz annak baja semmi.) Optóra meg nem tudom miért van szükség. De ha bekötöd, akkor a Led-el sorosan kösd be. Optocsatolóra alapból csak akkor van szükség, ha galvanikusan le szeretnénk választani valamit. (Vagy egyéb célszerűségi okok vezérelnek.) (Remélem Saraha a "párhuzamoa" alatt, csak a működésre gondolt, hogy együtt csipog és jelez a Led..) üdv! proli007
Szia.
Igen úgy gondoltam,hogy a leddel együtt működjön.Tényleg jó ötlet a zümmer, van a gyári megoldásokban is.Beépítem én is.
Érdeklődni szeretnék a moderátortol, hogy miért törölték a tegnapi kérésemet,amit alkotótolkértem.Vagy talán ő nem akar válaszolni a kérésemre?várom a választ a kérdésemre.űdv gyati.
Igazából nem ragaszkodok az optóhoz, csak gondoltam kézenfekvő lenne használni, ha ennyire érzékeny a led áramára az áramkör.
Már talán 2 éve utánépítettem Attila Kapcsolóüzemű előszabályozós, négydigites labortápegységét. Működött ezidáig rendesen, de a napokban Q6 fet felmondta a szolgálatot. Kicseréltem bekapcsoltam és terhelés nélkül ment is. Aztán terhelést adtam rá és a főszabályozó 10A biztosítékát egyből leoldotta. Merre keressem a problémát?
Sziasztok! Tervezem megépíteni Franky "Egyszerű tápegységét" amiben ugye 2 db lm317-es ic szerepel. Franky kiemeli ,hogy mindenképp To-3 as tokozásút használjunk. A beültetési rajzon ha jól nézem TO 220-as van. Szóval To 220 assal is meg lehet építeni mert nekem ezek állnak rendelkezésemre. Válaszokat előre is köszönöm.
Szia!
Franky szerintem csak azert irta a TO-3-as tokozasu alkatresz felhasznalasat, mert nagyobb az a felulet ami a hutobordaval erintkezve a disszipativ hot at tudja adni. A TO-220nal ez a felulet kisebb, de megepitheto azzal is szerintem.
Működni fog éppen, de ha megterheled nagyobb áramokkal, akkor el fog füstölni, mert megfut, azaz hirtelen olyan hő keletkezik, amit a kis felület nem tud gyorsan átadni a bordának, ezért kell a TO-3.
Sziasztok!
A trafómon van 2×12V-os kimenet. Azt szeretném kérdezni, hogy ezt miként tudnám összeadni, hogy építeni tudjak neki egy szabályzót? Van erre lehetőség egyáltalán?
Esetleg ez: Bővebben: Link de ez már mind1, csak az a kérdés hogy tudok-e 24V ot csinálni 2×12V-ból?
Köszönöm válaszod.
Felvázolom pontosan mi a helyzet //bocs a gyenge rajz miatt, de ez volt a leggyorsabb mód. Bővebben: Link Szóval a 2 barna között 24V van. A két feketét nem tudom, ha szükséges lemérem. A két sárga között 12V és a 2 szürke között is 12V van.
Akkor mi a kérdés? Ott van a 24V, egyenirányítod graetzel, és puffereled, máris ott van kb 33v egyen feszültséged.
Jajj bocs, hamarabb is lehetett volna ennyi eszem, hogy ezt lefotózom
Bővebben: Link Remélem eléggé látszik. (Én is csak most néztem először, hogy minden rá van írva amit én kiméregettem )Akkor lehetséges nem is érdemes variálni vele mert a két szürke között csak 0.5A-t bír... Vajon az a kis "m" betű szerű jelölés az mi? A sec 1 mellett az AC jelzés de az a kis logo számomra ismeretlen ami a másik 3 secundernél van.
Persze ahhoz már meg is van csinálva az elektronika és szépen működik. De ha már itt van ez a csodás trafó ki kéne rajta használni minden lehetőséget.
Hát a kis emblémára még nincs találat Bővebben: Link (remélem hamarosan meg lesz)
A 34V os kimenethez is szeretnék építeni egy fesz. szabályzót. Esetleg ha valakinek lenne rajza azt nagyon megköszönném.
Ezt megtaláltam itt a topikban csak nem tudom eldönteni, hogy mennyire megbízható
Szia!
Csináld meg ezt: Bővebben: Link vagy a te rajzod Pioneer-féle változatát. Rajzkeresés: Bővebben: Link
Az első linked nem túl pontos
Pioneer tápot pedig nem látok 34V AC betáplálásút
Be van keretezve Proli007 hozzászólása. A te rajzod sem 34V AC betáplálású.
|
Bejelentkezés
Hirdetés |




,de a jó szívűséged megelőzte ezt.

)




