Fórum témák
» Több friss téma |
- Ez a felület kizárólag, az elektronikában kezdők kérdéseinek van fenntartva és nem elfelejtve, hogy hobbielektronika a fórumunk!
- Ami tehát azt jelenti, hogy a nagymama bevásárlását nem itt beszéljük meg, ill. ez nem üzenőfal! - Kerülendő az olyan kérdés, amit egy másik meglévő (több mint 17000 van), témában kellene kitárgyalni! - És végül büntetés terhe mellett kerülendő az MSN és egyéb szleng, a magyar helyesírás mellőzése, beleértve a mondateleji nagybetűket is!
Ugye hogyha diódahidra egyenáramot kapcsolok oda ahova váltó menne akkor nem lesz semmi baj ?
Ne izgulj, nem lesz baja.
Sziasztok.
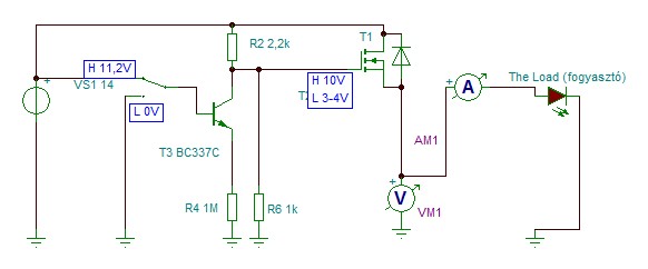
Olyan kérdésem lenne hogy egy 4011 el megépített egy nyomógombos kapcsolást alakítanák át úgy hogy nem relé hanem például mosfet legyen benne POSITIV tápot kapcsolna az ötlet kész csak az a baj hogy a 4011 nek 5v al kell mennie így amikor magas szintet ad ki az 4.15 körül van ami nem elég a fetnek sikerült össze hoznom egy npn és egy pnp tranyoval hogy a mos legyen kapcsolva de nem nyit elégé szóval a táp 14v körüli amit kapcsolni kéne de ö csak 10v körül enged átt (12v g feszel) kérdésem az hogy energia takarékosan hogy tudom megoldani a szabályzást?vagy esetleg egy fet típus kellene ami akár 5v os gate fesznél már nyitva van és 1A tud. remélem érhető volt és nem baj hogy ide írtam. Köszönettel:Suhanc A kép lemaradt amit kitaláltam
igen tudom de sajnos ez egy akkus cucc előlapján lesz ahol minden 5v megy.
Jó akkor és mindegy hogy melyik ~ a + , - ?
Szia!
Használj Logic Level FET-et (IRL és társaik) Ezek már 5V gate-feszültségre is teljesen kinyitnak.
Ez most komoly? Gondolkodj már picit !
~ váltó, +/- egyen 'kimenet'.
Ha ez nem megy akkor nem ezzel kellene foglalkoznod, hanem a nagyon alapok és jelölések tanulásával. [off] qvasz2-nek igaza van. Ez meredek kérdés.
Kicsit lemaradtál. Az a gondja, hogy ha a diódahídra egyent köt (a váltó helyére), azt milyen polaritással kéne !
Igen. Látod ki is emelik, hogy: "Optimized for 4.5V-7.0V Gate Drive".
Jóóóólvan de Ez van ráírva:Output: 9v~ 1000mA 9VA. de a vezetéken jelölve van a föld.Ha váltóáram akkor eddig miért nem nyírta ki a feszültség stabilizátorom? meg a rá kötött ledet?
okés nagyon jó
abban tudsz segíteni hogy hogyan tudok hálózati zaj nélkül azaz akkuról kapacitív érintőt csinálni?Ugy gondoltam hogy ennek a nyomógomb részét lecserélem egy optora majd ezt vezérlem meg valamilyen érintős "cuccal" csak fingom nincs hogy hogy álljak neki Google-léztam csomót de ami angol volt abba nem írták hogy kell-e hozzá a magyar oldalakon találtakhoz viszont igen.
Nem kicsit, nagyon lemaradtam. Miért is kötnénk egy dióda híd váltó pontjára egyen feszültséget?
És, ha még is akkor mi nem érthető a ~ jelen?
Mérjél rá multival egyen fesz , majd váltó fesz állásban, abból kiderül, hogy mi jön ki belőle.
Ha tervezel (majd) egy készüléket, és hülye-biztosra mész, akkor a DC betápot (diódával, ill.) dióda híddal indítod. Így bármilyen értelmes villanyra beindul, még ha véletlen AC-t kap is.
[off]
Épp mini. tápegységet tervezek Bár nem hinném, hogy itt értelme van a kettős hídnak.
Akkor ez így jó???
Terhelés nélkül 10v váltó.
befutó
ez tetszik a legjobban![]() az adatlap szerint ezen nem esik sok fesz 4v se sok igy a 4.15v magas is elég neki ahhoz hogy teljesen nyitva legyen. IRLR 2905 PBF
Most közelítéskapcsolót vagy érintőkapcsolót szeretnél?
közelítő is jó lenne mert akkor a panel mögöt rejteném el a karbon előlap nem árnyékol
Érintőkapcsolónál csinálj kételektródás érintőkapcsolót és akkor hálózati brumm nélkül is tudsz kapcsolni. TOUCH Switch
Az adatlapon 240 ohm -ot és 5 k ohm -os potit használnak, de ettől még jó lesz. Viszont nekem nagyon hiányzik a 100nF mellé párhuzamosan egy 1000 µF kondi !! Ez azért nincs az adatlapokon, mert feltételezik , hogy szűrt egyennel táplálod a stabIC-t !
ehhez mit szólsz azon az oldalon volt amit küldtél azt írja hogy powered by batteryBővebben: Link és akkor csak egy érintő kell
a fet utáni tranyó rész menne a vezérlésre igy nem lenne sok cuc meg a "mA pazarlás"
Nekem ezekkel a számokkal működött amíg meg nem sült...
Mivel hűteni is kéne, meg főképp nem váltóval kínozni !
De a nagy kondit (1000uF) ne feledd! Anélkül nem jó!
Ja hát a jFET-es megoldásnál végképp mindegy, hogy trafóról vagy elemről használod. A majd' végtelen nagy bemenő ellenállás nagyon érzékennyé teszi.
|
Bejelentkezés
Hirdetés |





Bár nem hinném, hogy itt értelme van a kettős hídnak. 
