Fórum témák
» Több friss téma |
Tényleg, állandóan elrontom... A triódának a lineáris erősítési szakaszon kell működnie, mert a pcl84 demodulál.
Értem. Ezzel az egy csővel akkor már van is egy működő rádiód, egy dugasztáptrafó kimenővel a pentóda szerintem ki tud hajtani egy fülest, vagy használj inkább ECL86-ot, azzal egy hangszórót is. Jobb szelektivitást érhetsz el, hogyha az erősítő trióda után építesz egy hangolt szűrőkört. Az RF jelet nem érdemes a pentódával is erősíteni.
Sajnos ECL86 om nincs. Akkor a rezgőkört a trióda után tegyem? Bemenőkör nem szükséges?
Na szerintem félreértettem. A trióda és pentóda közé tegyek egy olyan szűrőkőrt, megy csak azt engedi át, mely a bemenő hangolható rezgőkör tartományán belül van?
Bemenő kör, erősítő, és egy ugyan olyan szűrőkör mint a bemenő. Ezután meg a demoduláció, és HF erősítés. Én így építenék csöves egyenes vevőt
Ha a februári puskás börzén találok szép csöveket, fogok is
Sziasztok!
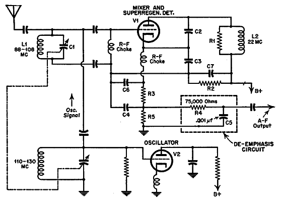
Szeretnék csinálni egy régi rádióból megmaradt alkatrészekből(vagy akár ezek kihagyásával) egy csöves URh rádiót. Nos ami eddig megvan, az a rádióból az URh tuner egység, a kf tekercsek is sértetlenek és csöveim is vannak. Felrakom a rajzát, ha valaki ránézne és megmondaná, hogy ebből hogyan lehetne összerakni vagy egyáltalán érdemes-e foglalkozni vele, vagy jobban járok, ha mást építek? neten nézegetve találtam egy Fremodyne-nek nevezett rajzot, de keresgélve ennek több változatát is meg lehet találni. Ez viszonylag egyszerű, de nem tudom mennyire lehet ez jó. Ha jól látom ez igazából csak helyi erős adók vételére jó, mivel szerény tudásomból kiindulva nagyfrekis erősítés nincs, csak a kevert középfrekvencián van valamekkora erősítés. (ha hülyeségeket beszélek, nyugodtan javítsatok ki) Ezt az egyszerű rajzot még nagyjából átlátom, viszont egy bonyolultabb rádió rajzzal már nem igazán bírok, főleg, hogy sok sáv van és nem tudom melyik fokozat miben vesz részt.
Minnél többet olvasok, annál jobban nem értem. Most olvastam, hogy egy cső meredeksége állandó anódfeszültségnél, bizonyos rácsfeszváltozás hatására bekövetkezett anódáram-változás. Hogy a fenébe nem változik meg a változó anódáram hatására az anódfeszültség? Hogy kell beállítani egy cső munkapontját?
Kedves Moltam!
Mielőtt segíteni tudnék úgy gondolom először is szükség lenne egy hibátlan áttekinthető kapcsolási rajzra. Másrészt azt tudnám ajánlani keress egy olyan leírást amely feltehetően el is készült, ilyent találhatsz a neten fotókkal, egy kis böngészéssel. Kezdésnek talán ennyit, de folytatódhat a téma.
Újrarajzoltam mspainttal, remélem hibátlan. A neten találtam pcf80 egyenes vevő rajzot, de az csak egy (kettő) csöves, a pentóda kimenőt hajt, sok érték nincs is meg. És ha lemásolnám onnan az értékeket, abból nem tudnám meg, hogy kell a csövek munkapontját beállító elemeket számolni.
Ha részletesebben érdekel az elektroncső és működése, akkor eltudok küldeni neked egy ebook-ot Címe: Az elektroncső. djvu formátumban.
Hopsz,a melléklet lemaradt.
L3 inkább L2-vel álljon csatolásban, egy regeneratív vevőt alkotva. Pentódát nem szokás erre (így) használni, bár azzal is működhet. A linkelt oldalon pár kapcsolás, meg leírásBővebben: Link
Javasolnék egy másik kapcsolást. Kapcsr. a mellékletben. 1a ábra hangszórós vételhez, 1b ábra hangerőszabályzó poti és és fejhallgató illesztését mutatja.
Sziasztok!
Megépítettem ezt a rádiót, addig eljutottam, hogy most 60V-os anódfesznél(sajnos csak ennyi volt elérhető) annyit elértem, hogy amikor hangolom, akkor egy ponton elkezd érdekesen sípolni a hangszóró. Tehát valami működik. Ami nem tiszta, az a "tank coil"-nak nevezett tekercs, hogy pontosan milyen magra? kell elkészíteni és milyen huzalból. Én találtam valami 3-4mm átmérőjű magot, amire megtekertem a 22 menetes tekercset vékony, kb 0,15-ös huzalból. Az oszcillátor rész szerintem működik, mert amikor a tekercséhez közelítettem egy csavarhúzót, akkor elhangolódott, megszűnt a sípolás. Bár ha elvileg máshol lenne a kf frekije, akkor az oszcillátorral oda tudnám hangolni, mert a tekercs széthúzással és esetleg a forgókondin lévő trimmerkondival talán hozzá lehetne állítani. Feltéve, hogy nem nagyon más frekin van a kf szűrő.
El tudod mondani a működését? Első ránézésre ok, de ha jobban megnézem, felvetőnek kérdések. A trióda nem kap előfeszt. Tehát demodulál. A demodulált jelet csatolja vissza? Vagy a karódköri tekercs ohmikus ellenállása ad előfeszültséget? A második hangoltkört hova tegyem?
Nos mivel mindent jónak találok, kivéve a "tank coil" tekercset, így azt kezdtem el tüzetesebben vizsgálni. Nem értem miért is épp RL körrel csinálták meg ezt a rezgőkört? Miért ne lehetne megcsinálni egy sima RC rezgőkörrel, ami 21,7MHz-re lenne belőve?
Készítettem egy aprócska felvételt, hogy mit is lehet hallani. Ahogy hangolom a rádiót, több helyen is lehet ezt hallani, mintha az adók lennének, csak épp értelmes hang nem jön ki.
Végre megszólalt! Hangot adott ki magából végre!
A gond a keveréssel volt. nem működött az alsó keverés, így átalakítottam felső keverésűre. Az oszcillátor tekercse eddig 8 menet volt, ezt lecsökkentettem 4-re és egyből meg is szólalt. Nem tudom a szerzőnek hogy működött a rajz szerint. A "tank coil"-t is átalakítottam, légmagos tekercs lett, vastagabb, kb 0,3-as huzalból 27 menet. Most töltődik a kis erősítőm aksija, mert lemerült és félbe kellett szakítanom a próbát. Amíg ment ,addig több adót is sikerült befognom, de szerintem még apró hangolásra fog szorulni, hogy tökéletes legyen. Viszont számomra már ez is nagy szó, hogy megszólalt egy olyan rádió, amit én csináltam és nem csak másolva lett egy rajzról teljesen, hanem az én érdemem, hogy működik.
Jól elbeszélgetek magammal. A kossuth rádió egész jól jön, ám nem tökéletes. Hiába van kb 30km-re az átjátszó gyengén jön. Tehát ez a rádió nem igazán használható, csak ha az adó tövében lakik az ember. Még talán megpróbálok egy erősítőt berakni a bemenő részhez, de sok reményt nem fűzök hozzá. Ez a rádió jó arra ,hogy valami sikerélménye legyen az embernek, de ha messze vagyunk az adótól, akkor nem érdemes vele foglalkozni. A következő projekt egy szuperheterodin vevő lesz.
Ehhez már kell egy kis tapasztalat, meg pár számítás, mivel ilyen komplett vevőket leírással, nem igazán lehet találni, főleg nem csöveset.
Terjedelmi okokból nem tudok részletesen válaszolni a kérdéseidre. Másrészt minden kérdés újabb kérdést szül. Ettől függetlenül érdemes építeni bevált, megépített kapcsolásokból. Ha betartod az ott leírt építési tanácsokat akkor általában(!) működik a készülék. A sikerélmény ösztönöz, hogy az ismeretlen dolgoknak, részleteknek utána nézz szakirodalomban. Amikor valamit nem értessz akkor konkrét kérdéseidre a fórum egész biztosan reagál. Azért egy kis mellékletet csatolok én is.
üdv. sz_f
Kedves gr89!
Mindent bele! Azért én végig olvasgattam a hozzászólásaid. Igaz, érdemben nem tudtam hozzászólni. üdv. sz_f
Köszi! Megpróbálok minél többet utánaolvasni, kapcsolásokat nézegetni és fejleszteni a tudásomat. Ha úgy érzem mind megvan, akkor belefogok egy jobb vevő tervezésébe. A lényeget már értem, sokat lehet tanulni egy ilyen egyszerűbb vevő építéséből is főleg, hogy nem csak összerakom és működik, hanem kell belefektetnem energiát, hogy életre kelthessem. Szóval a lelkesedés és a hozzáállás megvan, már csak a tudás egy része hiányzik.
Gondoltam egyébként, hogy sok érdemi segítséget nem kapok, mert nem sokan építkeznek manapság ilyeneket. A középhullámú vevő még oké, de hogy valaki csövekből URh rádiót építsen. Kell egy kis beütés hozzá.
Sziasztok építettem egy egyszerű közép és hosszúhullámú vevőt. Össze szeretném ezt kötni egy AVRel, hogy digitálisan tudjam hangloni a vevőt. A rezgőkörbe 0_600 pF forgókondi van, ezt nyilván varikappal nem lehet helyettesíteni, de akkor hogyan lehet a digitális hangolást megoldani?
Szia!
Nyilván fokozatos alakítés kell. Válassz BB112 diódát, ( HAM bazár) amely jellege hasonlít a forgóéhoz. Aztán hangoló feszt kaphat egy potiról. Ha működik utána az AVR rákötése csak elméleti, mert léteznek más kidolgozottabb megoldások a problémára. Rövidhullámra neked egy DDS VFO lenne célszerű. Bővebben: Link Nézz még át a PLL szintézerek lelki világa c. topoicba.
Köszi a választ néztem a BB112 adatlapját nem hittem a szememnek hogy 600 pF is fel lehet vele menni, úgy tudtam hogy varikapokkal max 30 pF ig lehet menni. Ez így megold minden problémát
Ha véletlenül AVR el vagy PIC e hangolni tudsz egy oszcit, légyszíves oszd meg az eredményeket! Szerintem mászni fog a freki visszacsatolás nélkül. Gondolkodtam a problémán. Az FLL megoldás segíthet. Elvileg az AVR el léptetsz frekit, az FLL pedid behúzza a mászó oszcillátort. Előfordulhat hogy beépített alkatrészek arányában drágább lesz mint egy DDS, de szeretjükl az úttörő megoldásokat
:yes:
Üdvözlök Mindenkit.
Lenne valakinek feleslegben egy 6mm átmérőjű ferrit hangolómaggal ellátott tekercsteste?
Hali építettem egy egyszerű KH rádióvevőt. Az lenne a kérdésem hogy ha a bemeneti rezgőkör kimenetére mondjuk egy nagyfrekvenciás erősítőn és schmitt triggeren keresztül rákötnék egy frekvenciamérőt akkor tudnám-e mérni a vételi frekvenciát?
|
Bejelentkezés
Hirdetés |




Ha a februári puskás börzén találok szép csöveket, fogok is 




A gond a keveréssel volt. nem működött az alsó keverés, így átalakítottam felső keverésűre. Az oszcillátor tekercse eddig 8 menet volt, ezt lecsökkentettem 4-re és egyből meg is szólalt. Nem tudom a szerzőnek hogy működött a rajz szerint. A "tank coil"-t is átalakítottam, légmagos tekercs lett, vastagabb, kb 0,3-as huzalból 27 menet. Most töltődik a kis erősítőm aksija, mert lemerült és félbe kellett szakítanom a próbát. Amíg ment ,addig több adót is sikerült befognom, de szerintem még apró hangolásra fog szorulni, hogy tökéletes legyen. Viszont számomra már ez is nagy szó, hogy megszólalt egy olyan rádió, amit én csináltam és nem csak másolva lett egy rajzról teljesen, hanem az én érdemem, hogy működik.
Kell egy kis beütés hozzá. 