Fórum témák
» Több friss téma |
A "fájlat" Eagle nevű nyáktervező programmal tudod megnyitni
Gondoltam, kösz. Sajnos olyanom nincs....
Ne vigyorgj, már papíron van a terv a progi is fut. Beállítható egy kapcsolóval a lépcsőkszáma, 1-255 ig. nyomógombbal a lépcsők közti világítás ideje, és a kikapcsolás hossza. Nem az egészet kapcsolja be hanem csak azt amelyiken áll. A lépcső vezérlés modulokban bővithető. Mindkét végét figyeli a lépcsőnek. Csak van más munkám is ami rendelésre megy, az sürgős szóval nem ez a fontos nekem..Ezt csak a szórakoztatásomra csinálom...
A kapcsolási rajzot még hajlandó vagyok nyilvánosá tenni,de a progit nem valószínű.
Az 555 a 38kHz -s infravevők adórészéhez led meghajtónak kell (mert parsicos a progi és itt nem tudok 36-38khz-t kiküldeni a picből)
Látom mi már nem leszünk barátok
![]() "Ne vigyorogj"
Na végre : Elkészült a 24 lépcsős program
ez ugyanazokat tudja mint a "kistesó" csak ez ha mindkét oldalról "egyszerre" van belépő akkor nem az első emberkét részesíti előnyben , hanem mindkét irányból közép felé gyulladnak fel a ledek .
Na esz tetszik ! Videó lesz róla vagy még csak próbapanelon van kész?
Mint már írtam : lépcsőm nincs . (A próbapanelt utálom )
meg tervezem és megépítem egy példányban ,aztán majd kiderül hogy milyen "gyermek betegségeK" jönnek elő.
Legalább egy 3 fokos csak akad otthon ,esetleg egy létra..
nah, akkor nagyon jó ütemben halad a dolog.
ennek örülök, én már szívesen magamnak tudnám
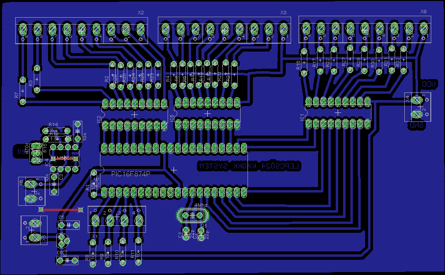
Itt van az első nyákterv a 24 es változathoz
![]() Egy kicsit még igazgatom szépítgetem aztán mehet a levilágítóba .
Egyébként egy kérdés : neked hány lépcsőre kellene ?
Ma jutottam el odáig ,hogy picbe került a 24 es program ,és demópanelon kipróbáltam ! Egyenlőre tökéletesnek látszik .
A nyákterven is kijavítottam egykét hibát, ha időm engedi a hétvégén kimaratom , és a jövőhéten épül a mintadarab .
most először 15 lépcsőfokra kellene nekem.aztán reméljük hogy nagyszerűen fog üzemelni a prototípus, és utána még igényt tartanék a későbbiekben mégegyre majd
Akkor elég ha a 16 os nyákot nyomtatom ?
arra 28 lábú pic van tervezve , a 24 es re 40 lábú
igen elég.elsőre.mert annak már meglenne a helye.de ha működik, teszteltem meg minden, akkor lehet hogy sorozatgyártást kérek majd
Minek a 40 lábú? A 28-assal akár 64-et is megvilágíthatsz, de lehet, hogy 256-ot is, attól függően, hogy mennyi szabad lába van még.
Így találtam ki a programot : egyébként nem nagy különbség van árban a 876-és a 877 között
Meg a mátrixból aránytalanul drágább kiszedni egy egy kimenetet,mint egy portlábra kötött tranzisztorból.(kivéve ha azt csak egy led/vagy az egyébként esetleg szükséges optotriak/szilárdtest reléhez használják )
Ja, hát ha úgy olcsóbb, akkor nem szóltam. Nem gondoltam, hogy ilyen kicsi az árkülönbözet, hogy még 12 tranyó+ellenállás sem jön ki belőle, azaz 100-150 Forint sincs.
Szerintem nem a 10-12 tranzisztor - így egyszerűbb a nyák
és bőven elég a kivezetések száma : láttál már olyan házat ahol két szint között 250 lépcső van ?
Igen, 429 lépcsőfok van a két szint között. Bővebben: Link
Az esztergomi Bazilika lépcsője igazi kihívást jelent a kíváncsiaknak. Azt mondják ez az Isten háza. Egyébként, építészeti bűvös szám a 17-es. A kényelmesen járható lépcsőnek nem szabad 17 cm-nél magasabb fokokkal rendelkeznie (kevesebb lehet). Emellett egy normál lakóházi szinthez 17 lépcsőfok kell. Ha ezeket összeszorozzuk, akkor 289, kerekítve 290cm jön ki egy szint magasságára. A födémek 28-30cm-esek, tehát, így lesz a belmagasság 260 cm körül.
Ez a bazilika extrém eset (egyébként sem hiszem hogy tőlem rendelik a lépcsővilágítást !
Viszont akkor a két féle verziómból elvileg egy NORMÁL lakásba összehozható a lépcsővilágítás .
Amíg másnak nincs ilyen, s adsz ajánlatot, s megtetszik nekik, akár lehetsz akár Te is a befutó.
Ha jók az emlékeim a Szegedi Dómban 94 lépcső van, de a pontos számra nem mernék esküt tenni.
Nem hiszem hogy egy egyszerű amatőrtől számla nélkül megrendelnék ! (kiírnának rá egy közbeszerzési tendert )
És biztosan sikerülne egy céget találniuk aki százszoros áron elvállalná és adna róla számlát de nem is gondolkodtam ilyesmin !
Nem kell Nekik számla. Vatikáni valutában fizetnek. Isten fizesse meg!
No, ennyi off után, már tényleg várjuk az eredményeket.
Úgy döntöttem csak egy nyákot készítek méghozzá a 877 piccel . Ezen futhat mindkét program .Mindkét programnál a bemenetek az a porton , míg a kimenetek a 24 es nél a b-c-d porton
a 16 osnál a b-és -d porton lesznek . Tehát annyi lesz a különbség hogy a 16 os -nál elég két db 2803 at beépíteni |
Bejelentkezés
Hirdetés |





ennek örülök, én már szívesen magamnak tudnám 
