Fórum témák
» Több friss téma |
Egyet kell venni és az kitart egy darabig. Gondolom az erősítőd megér ekkora beruházást.
Ezek a bimetálok hogyan is müködnek valójában?? Például ha nézzük ezt:Bimetal akkor ez ha eléri a 100 Celsiusfokot, akkor lekapcsolja a tápot, és ha visszahűl 80 Celsiusra, akkor pedig visszakapcsolja???
Közben utánnanéztem a dolognak, hogy hogyan is müködik ez a bimetálos kapcsoló: Bimetall müködése pontosan erre van nekem szükségem. Már kiis néztem magamnak egyet: Bimetall , ez teljesen jonak tünik, és árban is elfogadható. Ennél költséghatékonyabban, és kevesebb alaktrészből nem hinném hogy megoldható lenne. Ez megfelelő lesz nekem
A felszerelési szög is számít. Ez a típus függőleges felületre szerelendő (V).
Ez nem jó neked, csak akkor indulna el az erősítő, ha már előzőleg disznópörkölővel felmelegítetted a bordát 60 fokra.
Én egy lassan forgó ventillátort kapcsolnék inkább. Egy alig -mondjuk 700RPM-el- forgó ventillátor hatalmas hőmennyiséget képes elvonni. Egyszer egy igényes zenehallgatásra összerakott végfokomat kínoztuk haverokkal, egy kisebb házibulit tartottam. Rátettem a kezem a bordára, és bizony gyorsan el is kellett kapnom. 5V-ról járatva odaraktam egy 8 centis PC ventillátort, és pár percen belül visszahűtötte a bordát vagy 15-20 fokot. És akkor nem is olyan ventit használtam, ami kifújja az erősítőt a hifi toronyból, alig pörgött.
Miért ne lenne jó? Ha 80°-ra felmelegedett, akkor kikapcsol, ha visszahűlt 60°-ra, akkor meg vissza. 60°alatt be van kapcsolva
Hello!!
Ventilátor is van rajt, amit ebbe a topikba található áramkör kapcsolj majd be adott hőfokon. A bimetálos megoldás hőmegfutás ellen kellene. Tehát ha valami oknál fogva tulmelegedne akkor, ne keletkezzen probléma, hanem egyszerűen kapcsoljon le az erősítő. Utánnanéztem enek a bimetálos dolognak. Tehát ez 60 fok alat is megy. Tehát alaphelyzetbe megy egészen az adott hőmérsékletig, jelen esetbe 80 fokig. Ekkor a benne lévő lemez meggörbül, alakját változtatja ezáltal nyitja az érintkezőpárt. Amikor 60 fokra visszahűl akkor az érintkezők újra zárnak. Tehát innen jön az a 60 fok. Az a hiszterézis értéke. Tehát ez kell nekm az erősítőt megvédeni a túlhevülés esetétől.
Igen, túlmelegedés elleni védelemre szánom. Nézegettem kapcsolásokat, áramköröket. De ez tűnik a legegyszerűbb és legjobban költségkímélő megoldásnak. Ráadásul egyetlen alkatrészből épül fel.
Sziasztok!!!
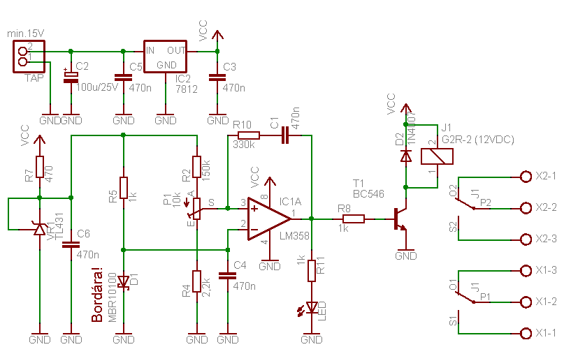
Megépítettem a mellékelt képen látható kapcsolást. Kiprobáltam az áramkört, de sajnos nem megfeleően müködik. Amikor rákapcsolom a tápfeszültséget, akkor a relé egyszerre behúz és akármit csinálok nem enged el. Hiába tekerem a potit bármerre, hiába melegíttem az MBR1010-et, a relé nem hajlandó elengedni. A nyákot és a forrsztásokat már többször is átnéztem, azok jok. Ötleteket várok, hogy milyen írányba kezdjem el a hibakeresést...
Hali
Itt a topikban mar sokszor volt rola szo, hogy ez a kapcsolas igy nem jo. A C1 helyere tegyel be egy 680k ellenallast es utana mukodnie kell. A mukodeshez termeszetesen a feszultsegeknek mindenutt meg kellene lenniuk. A C6 meleg vege 2.5 volt, a muveleti erosito 2. es 3. laban 200 mV korul (beallitastol, es homerseklettol fuggo), a tap 12 volt. Amennyiben fix 12-14 voltos tapod van, a 7812-t el kell hagyni, legfeljebb a helyere 1 1N4001 diodat betenni. Ugy nagy vonalakban. Az elso a feszultsegmeres! Eredmenyeket ide ird le!
Heloo!!
Igen tudom építés előtt végigolvastam nagyvonalakba a topikot, ezért már alapból ezekkel a csereértékekkel építettem meg az áramkört: > C1-es kondi helyett 2MΩ-os ellenállás > R2-es ellenállás (150kΩ) helyett 100kΩ, hogy alacsonyabb hőmérsékleten legyen használható > R7-es ellenállás (470Ω) helyett 3,3kΩ-ot tettem > R10-es ellenállás (330kΩ) helyett 1MΩ-os ellenállás tettem, mert 10 Celsiusfokos hiszterézist szeretnék. Szerinted ezek az összeállítási értékek leehtnek nem megfelelőek??? Igen, mindenképp végigfogok mérni minden értéket, de az már csak a holnapi napra marad.
Hali
Lehet hogy jol fog lenni, de elso a meres. Meg egy eszrevetel. A TL431 katodjara meno C6 kondit csereld ki 10u/16V elkora, mert szeret gerjedni ha kicsi a kondi. Engem is megtrefalt mer egyszer.
Heloo!!
Holnap akkor rakok be 10µF elkót a C6-nak, aztán meglátom lesz e változás. De mindenek előtt végigmérem majd a panelt.
Heloo!!
Ma lemértem mindent a panelen, a mért értékeket leírom talán tudsz segíteni mi lehet a probléma. Az alaktrészek a kapcsolási rajzaba lévők. A C1-es kondenzátor helyére 2MΩ-ot tettem és javaslatodra a C6 kondit kicseréltem 10µF elkora. A probléma továbbra is ugyanaz: behúz a relé és nem enged el. Mérések: Lm358: Föld ponthoz viszonyítva mértem 1-es láb= 10V 2-es láb=7 mV /Melegítés hatására nem csökken/ 3-es láb= 56,1mV.......248,2mV ( potit tekerve eddig kalibrálható) 4-es láb= 6,2 mV 5-es láb= 11,98V1 6-es láb= 10,8V 7-es láb= 0,712V 8-es láb= 0,812V A méréseket 56,1 mV-ra letekert potiállásal végeztem: TL431= 2,491 V BC546: C-B= 0,75 V B-E= 0,817 V E:C= 63 mV Ellenállások: R2: 150kΩ= 2,3 V R4: 2,2kΩ= 43,1 mV R5: 1kΩ= 2,491 V R7: 470Ω= 9,53 V R8: 1kΩ= 9,22 V R10: 330kΩ= 1,390 V R11: 1kΩ= 8,24 V 1N4007= 11,95V MBR1010= 0V !! Led= 1,792V Poti: 3-1 láb= 143,6 mV 3-2 láb=0 mV 1-2 láb=143,6 mV C1: 2MΩ= 8,33V C2: 100µF/ 25V= Tápfesz= 14V C3: 470nF= 12,0 V C4: 470nF= 0,7 mV C5: 470nF= Tápfesz= 14 V C6: 10µF/ 50V= 2,491V
Hali
Vedd ki a D1 diodat, es ha a A 2. labon nem megy fel a fesz, akkor szakadt a R5 ellenallas, ha felmegy akkor zarlatos a D1 dioda. Esetleg a R5 nem 1k, hanem nagyobb. Amikor kiveszed a D1 diodat, akkor ki kell kapcsolni a relenek. A D1 diodan a tablazat szerint (koruli) feszt kellene merned.
Heloo!!
Már probáltam kivenni a D1-et, és semmi változás sem történt, tovvábre is behuzva maradt a relé. Kimértem diódavizsgálóval, nem szakadt. Ezekszerint az R5 lenne a ludas??? Mingyárt megnézem.
Kivettem a D1 diódát a relé továbbra sem enged el, és a 2-es lábon továbbra is 7mV a feszültség. A D1 diódán 0V feszültség esik... Az R5 1k ohm, jó volt de azért kicseréltem és továbbra sincs semmi változás. További ötleteid vannak a hibával kapcsolatban???
Hello!
Elég egyértelműen zárlat van a D1 dióda helyén. Ha kiveszed, a diódát és helyébe teszed a mA mérőt, akkor kb. 2,5mA áramnak kellene folyni. De kivett dióda, és kikapcsolt áramkör mellett, mérj ellenállást a dióda helyén. Akkor kiderül.. üdv! proli007
Heloo!!
Megprobáltam, amit írtál: A dióda helyén 0mA áram folyik. Kivett dióda, és kikapcsolt áramkör mellett a dióda helyén az ellenállás 0 Ohm. Szakadásvizsgálóval megmérve a dióda két kivezetésénél sípol, tehát összeér a két pont. Már csak azt kellene kideríteni, hogy miért is.
Hello!!!
Rájöttem a hibára, sajnos én hibáztam, de elég nagyot. Akárhányszor is néztem át a nyákot mindig elkerülte a figyelmemet. Sajnos fordítva tettem be a műveleti erősítőt... Hiába fordítottam meg ugyanugy behúz a relé, ugyhogy az sajnos tönkrement. Jövő héten szerzek majd be helyette másikat. Remélhetőleg másnak nem lett baja...
Hello!
Oké, de a diódánál a zárlat ettől még nem fog megszűnni. Vagy az a gond, hogy a dióda érintkezik a házzal és fordítva szerelted be, (tehát a hűtőbordán keresztül földelődik az anódja) vagy a nyákon van zárlat. Mert az IC nem szokott 0ohm-ot mutatni.. üdv! proli007
Hello!!
A dióda az még fel sem volt szerelve hűtőbordára, tehát nem azzal van a gond. Igen, valószínűleg a panelon lehet valamilyen zárlat. De sajnos nem tudok rájönni, hogy mi. Már minden vezetősávot, alkatrészt végigmértem és semmi nem ér össze aminek nem kellene...
Hello!
Akkor elő a nagyítóval, vagy az ablaküveggel. De az is lehet, beletervezted, vagy a C4-et forrasztottad egy hétig és megunta. De ez a hálózat, csak négy helyre megy olyan bonyolult nem lehet a dolog.. üdv! proli007
Sziasztok!
Én is megépítettem a cikkek közt szereplő hővédelmi áramkört hűtőbordára és működik tökéletesen csak kicsit magas hőmérsékletnél kapcsol be! Írtátok hogy pár alkatrész kell csak kicserélni és jó is lesz! Bár beleolvastam a topicba és láttam hogy próbáltatok a javított panelhoz nyákot tervezni csak nem nagyon sikerült! Esetleg tudnátok linkelni vagy küldeni egy nyákrajzot ami működik rendesen és az sem ártana ha táp is lenne rajta bár ez másodlagos! Vagy ha még nem született meg akkor hogy milyen alkatrészt cseréljek ki! Válaszotokat előre is köszönöm!
Olvasni megtanítottak már?
Bővebben: Link Ezen hozzászólás utáni oldalon még ki van taglalva, hogy mekkora ellenállás kb milyen hiszterézist eredményez. Új nyák nem kell, a kivett kondi helyére rakható az ellenállás.
Hello!!
A TDA 7294-es topikba leírtam, hogy mit kell módosítani. Azokat végezd el és jónak kell lennie.
Szia!
Nem akkor egy kicsit alacsonyabb hőmérsékleten de még az is igen magas! Tehát ha jól veszem ki a hozzászólásodból akkor ha a 150 kΩ-os ellenállást lecserélem 100 kΩ-ra a C1-et kicserélem 1-2 MΩ ellenállásra a 330 kΩ ellenállást pedig lecserélem 1 MΩ-ra akkor nagyjából el is végeztem a módosításokat? A hiszterézis pontosan mit is jelent? Hogy mekkora hőmérsékleten kapcsoljon be az áramkör és mekkorán ki? Köszönöm szépen a válaszotokat!
A hiszterézis a bekapcsolási hőmérséklet és az utánna való kikapcsolási hőmérséklet különbsége. Bár ez attól függ, hogy hogyan kötöd be a relét. Mert ha a relé másik érintkezőit használod akkor a kikapcsolási hőmérséklet az újbóli bekapcsolási hőmérsékletet jelenti. Tehát magyarúl a két müködési állapot különbsége. De ha ennyire magas hőméesékleten kapcsol neked, akkor kisebbre is cserélheted az R2 ellenállást. (150 kΩ-os). Mondjuk akkor menj 50 kΩ alá és akkor elég jól le tudod tekerni a bekapcsolási hőmérsékletet. Probáld ki ezeket a dolggokat amiket leírtál és kíváncsian várjuk a változásokat... :yes:
Szia!
Na méregettem meg tekergettem kicsit és arra jutottam hogy 70C-nál kapcsol be és ha elveszem a pákát akkor a hűlés során 70C-nál ki is kapcsol tehát akkor ha jól értem akkor nálam 0C a hiszterézis! Köszi szépen a segítőkészséged!
Sziasztok!
Még annyi kérdésem lenne hogy én 2 darab ventilátorvezérlő modult szeretnék használni fejenként 2 ventilátorral! És ügye itt kellene 2-2 egyenirányító + pufferelő táp a vezérlés elé és a coolerhez is! És az lenne a kérdés hogy muszáj-e megtartanom mind a 2-et vagy esetleg használhatnának közösen a coolerek egy tápot! |
Bejelentkezés
Hirdetés |




A nyákot és a forrsztásokat már többször is átnéztem, azok jok. Ötleteket várok, hogy milyen írányba kezdjem el a hibakeresést...

Hiába fordítottam meg ugyanugy behúz a relé, ugyhogy az sajnos tönkrement.
Jövő héten szerzek majd be helyette másikat. Remélhetőleg másnak nem lett baja...





