Fórum témák
» Több friss téma |
- Ez a felület kizárólag, az elektronikában kezdők kérdéseinek van fenntartva és nem elfelejtve, hogy hobbielektronika a fórumunk!
- Ami tehát azt jelenti, hogy a nagymama bevásárlását nem itt beszéljük meg, ill. ez nem üzenőfal! - Kerülendő az olyan kérdés, amit egy másik meglévő (több mint 17000 van), témában kellene kitárgyalni! - És végül büntetés terhe mellett kerülendő az MSN és egyéb szleng, a magyar helyesírás mellőzése, beleértve a mondateleji nagybetűket is!
Időközbe meglett a hiba.
Érintkezési hibás egy kicsit a laptop csatlakozója..
Üdv!
Egy feszültségmérőre szeretnék több forrásból jövő jeleket egyenként rákapcsolni, erre milyen IC-t lehet használni?
Elvileg léteznek "bemenet-választó" IC-k, amik analóg jelet kapcsolnak, de én műszerbe semmi ilyet nem tennék bele, mert csak elcseszi neked. Relé, forgókapcsoló lenne inkább célszerű.
Szia ! Köszi a választ, most nem tudok építeni, szinte ki se látok a munka alól : Lecke, fizika versenyre készülés, erősítő befejezése. Máshogy nem lehet tesztelni vagy valami ötlet? Meg már kérdeztem, hogy szerintetek , hogy lehet egyszerűen kis motorból fúrót csinálni, hogy a panelt tudjam fúrni?
Meg még van két kérdésem : Az egyik, hogy a 230 V pákámhoz lehet szabályzást csinálni? A másik pedig meg még, hogy valószínűleg holnap lesz trafóm, és majd csinálni szeretnék egyszer ha lesz időm hozzá egy olyat, hogy bírjam állítani , mekkora feszültség és amper jőjjön ki belőle?! :yes:
A 230 as pákádat fázishasítással, vagy hőmérős kapcsolgatós módszerrel szabályozhatod. Bővebben: Link
Aha, s a többire a válasz? :pirul: Amúgy a link rossz nálam, nem adja ki a képet, vagy amit akartál.
Keress rá a dimmer szóra google képkeresővel. Egyszerűen nem tudom a linket berakni operaminivel.
Ha van trafód akkor a paramétereihez igazodva csinálsz magadnak egy tápegységet. Első nekifutásra próbálkozz az lm317 szabályozható IC-vel. Kezdésnek ez bőven elég.
A másik kérdésed meg totálisan értelmetlen. (bocs) Milyen motorból akarsz fúrót készíteni? Mire megcsinálod addigra veszel egy 3000-4000 forintos nagy fordulatú fúrót ami sokáig elég lesz.
Hát van egy kis motorom ami kb 3 cm átmérőjű , és csak egy egyszerű fúró kell. Pl ilyen : Bővebben: Link 2 percnél mutatja a fúrást.
A legújabb Béka féle Sokol310 es szétszedésben is van egy kis fúrócska, csak szerintem olyan tokmányt nehéz beszerezni. Viszonylag erős és gyors motor kell.
Hát ebből nem sokra mentem, de azért nagyon szépen köszi !
Bocs, linket nem tudok beszúrni. oldradio.tesla.hu/szetszedtem/new.htm
Kapcsolási rajz?
Amúgy nem tudom ,hogy mi a szerepe, de áramgenerátornál elég vicces a BC sorozat. Persze bizonyos pontokon használható ezért is kellene a rajz.
Aha, azért köszi. Valószínűleg más megoldáshoz fogok majd nyúlni, nincs ily rádióm.
Ne kínlódj azzal a fúróval. Tesco, OBI, BauMax kapsz komplett készletet. Vagy Bővebben: Link
Semmi köze a rábigóhoz. A cikkben csak megemlíti a fúrót.
Tescoban néztem, vagy én vagyok nagyon vak, vagy nem tudom, de nem találtam kis kézi fúrót. Volt vagy 100 fajta, de pont ilyen nem .
Tele van az ország barkács áruházakkal. Keress rá a neten a gravírozó szóra, de vatera is lehet a barátod.
Valami baj van az operaminivel. Megpróbálom mégegyszer.google
sziasztok.
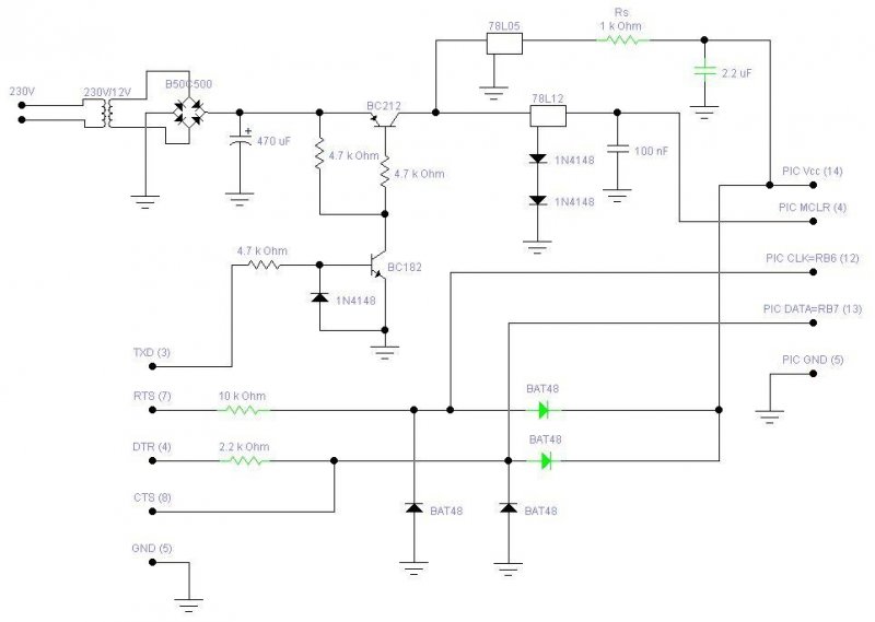
Szeretnék tanácsot kérni PIC-égető driverröl. valami egyszerű kapcsolást szeretnék. Vagy valaki ismeri a mellékelt kapcsolást? Mennyire hatékony?
Skory honlapján levő egyszerű áramgenerátor van megépítve 80 mA kimenettel mert 3 db 5 chippes ledet hajt meg sorosan. Bemenet 10-26 V. Motor hátsó lámpa lesz.
[off]Linket küldhettél volna. Semmi kedvem keresgélni.
De, ha ezt a 3db ledet sorosan akarod használni 20V tápról akkor minek az áramgenerátor?
|
Bejelentkezés
Hirdetés |




Érintkezési hibás egy kicsit a laptop csatlakozója..






