Fórum témák
» Több friss téma |
Mielőtt kérdezel, a következő két dolgot ellenőrizd!
I. A helyes tápfeszültségek megléte.
II. A kimeneten van-e egyenfeszültség.
Élesztés.
Sziasztok!
Talán nem a jó fórumban kérdezem, de a következő kérdésem lenne, de előre kijelentem lehet butaságot kérdezek: Adott egy helység, számítógép rákötve egy erősítő (simán a hangkártya kimenetére mondjuk a line out-ra), az erősítő 3 különböző helységben lennének elhelyezve hangszórók. A problémám az, ha egy sima passzív hangszórót rakok be, akkor arra lehet tenni hangerő szabályozót, de úgy hogy egy bizonyos hangerő alá ne tudja csökkenteni és külön-külön csökkenjen a hangerő (mármint hangszóróként)?? Azért nem jó sajnos az aktív hangszóró, mert a helységek nem feltétlenül teszik lehetővé, hogy áramba kössem (vagy éppen elég hideg van egy áramkörös hangfalhoz). Előre is köszi a válaszokat! üdv Janaboy
Hello,
van egy erősítőm, képet a mellékelt ábrán láthattok róla. Amikor hozzám került, zárlatos volt, a végfoktranyók kicserélésével megoldódott a zárlat, ám az egyik oldal állandóan sercegett és szörtyögött. Körülnéztem a belsejében, és találtam egy tranzisztort (az adott oldalnál természetesen, egy C1815ös volt, előfoknak gondolom) ami alatt eléggé elbarnult a NYÁK, ezért kicseréltem az összes, oldalanként 2, összesen 4 db ilyen tranyót BC182-re (eszerint az is helyettesíti). Most elméletileg minden oké, azt kivéve, hogy bekapcsoláskor a régebbinél nagyobb lökést tapasztalok a hangfalon. (nem tudom hogy hívják ezt pontosan) Mit lehet tenni ellene, mi lehet az oka, mennyire normális ez? Ha késleltetve, relével kapcsolom a hangfalakat az erősítő kimenetére, akkor az megoldást jelentene?
Szia!
Akkor, csak, hogy "képben" legyünk: Bővebben: Link A kapcsolási rajzon egyszeres táppal, Vs+ max 25VDC. Idézet: „Ha késleltetve, relével kapcsolom a hangfalakat az erősítő kimenetére, akkor az megoldást jelentene?” Leírtad magadnak a megoldást! igen, mert már hallottam ilyenről, csak soha nem néztem utána pontosan ezeknek. Kell valami különös kapcsolás hozzá, vagy csak simán a két relé és a vezérlése? Egyébként ez normális, tehát nem kell félnem, hogy elromlott az erősítő a csere miatt?
Mindent el lehet rontani de ha odafigyelsz biztos jó lesz. A fórumon találsz fent kapcsolást ami neked jó lesz. Keresd koppanás gátló címszó alatt.
Bővebben: Link
Ez egy nagyon jó egyszerű, filléres, és megbízható áramkör. A késleltetése olyan 2-3mp. A trafó szekunderjére kell kötni párszáz uf puffereléssel és egy stabkockával, úgy pedig szinte azonnal elejt a relé kikapcsoláskor.
Üdv.
Ez engem is érdekel. Ez hány wattos erősítőig alkalmazható ezekkel a tranzisztorokkal? Ja és ez változtat valamit a kimenő hangon?
Köszönöm akkor meg is építem
A koppanásgátlók relével működnek, tehát amennyit a relé kibír. (ha jól értem)
Én mikrovezérlővel csinálnám, tudniillik amúgy is tervezek mikrovezérlős bemenetválasztást az erősítőbe, így meglenne a két légy egy csapással (nekem egyszerűbb, mint tranzisztorokkal és kondenzátorokkal szórakozni...)
Most nem tudom, hogy csak én lennék ilyen tudatlan de nem teljesen tiszta a bekötés. Annyi világos, hogy a bemenetére az erősítő kimenetét kell kötni a 0-ra a (12V negatív felét) a + ra pedig a +12V-ot a relé tekercsét a relé felirathoz.
Kezd világosodni
DJ szabcsa nyákterve értelmezhetőbb.
Szia, én egy az egyben ezt csináltam meg.
http://www.hobbielektronika.hu/kapcsolasok/analog_kivezerlesmero_ol...3.html Csak 12V-vel hajtom meg a VU metert így a Zener nincs beépítve az R13 pedig rövidre van zárva. Ez a kapcsolás tartalmazza a leválasztó kondikat?
Na akkor még egyszer leírom, hátha így leeseik: Ha tételezzük fel, van 35V-ot, és egy ic-d ami szimpla tápos kapcsolásban max 25V-ot bír, de szimmetrikus felállásban max 50V-ot, miért szimpla táposban akarod használni? Miért nem szimmetrikusban? A leírásban is szerepel:
HIGH OPERATING SUPPLY VOLTAGE (50V) Ha esetleg azért, mert ehhez van kapcsolás és nyák, akkor az Ic adatlapján van kepcsolás és nyák is a szimmetrikushoz, tehát, röviden: Igen, szimplában max 25V, de én nem erről beszélek... Ennél jobban nem tudom elmagyarázni. Ha megépíted a kapcsolást amit fent mutattam, úgy a szimpla tápodból durván +-15V -od lesz, ami tökéletesen jó a szimmetrikus megoldáshoz, de a szimplához már nem, mert ahhoz már túlságosan sok. Esetleg mod gomb? szami.
Sziasztok . Segítségeteket kérném egy subwofer láda beüzemelésében. Sajnos a csatlakozója speciális így valami alternatív megoldás kellene a beindításához. Servíz leírást csatolom. A vége fele van a kapcsolási rajz róla (J5501 conector) .
Lábkiosztás : 1. GND 2. DIN-SW 3. DIN-C 4. DIN-SR 5. DIN- SL 6. DIN-FR 7. DIN-FL 8. DIN- MAIN MUTE-H 9. SPEAKER+5V Mit tegyek hogy bekapcsoljon? A csatornákkal tisztába vagyok (gondolom GND + 2-7 lábak) Köszönöm. .pdf.html]Bővebben: adatlap
Köszönöm ez így rendben van , de mit csináljak a +5V-al és a mute-vel ? Gondolom ez kapcsolja be az erősítőt? TDA 7294 és más tda ic-k vannak benne.
köszönöm
Az 5V-os bemenetre kell adni +5V-ot, és ekkor a trafó primerkörében behúz a relé, ami tápot ad a végfokoknak.
Egy 7805 stabi ic megteszi ha GND-ra és +5V bemenetre kötöm? A mute ágat azt gnd-re kell kötni ha nem szól az erősítő?
Köszönöm előre is örök hála!
Sziasztok!
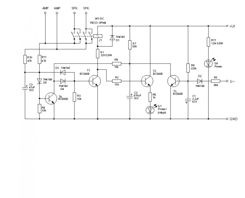
Mit kéne módosítani a csatolt kapcsoláson, hogy a 24V-os relé már 25V-os tápfeszen is meghúzzon? a trafó amiről megy 2x9V egyenirányítás után 25V-ot kap a szerkezet a váltófeszt pedig az egyik 9V-os tekercsről kapja.
Én egyszerűen elhagytam a 220Ohm-os ellenállást.
Ha 5V-os stab IC-ről adsz neki +5V-ot úgy is jó.
A Mute az 0V-ot kap az OEC7099A procitól. Ha pozitív tápfeszt kap, akkor a végfokok bemenetét egy tranyós kör testre teszi, ezáltal némít. Szép egyszerű áramkör.
Az már megvolt de még most se húz meg. :no: Az biztos hogy jó, mert már egyszer sikerült neki meghúznia de akkoris kb 6-7mp volt azóta 1x sem.
Mit lehetne még változtatni?
Tanzformátor!
Szereztem egy olyant trafót amin a csatolt képen látható kivezetések vannak. +28VAC +28VAC +28VAC +28VAC / -28VAC -28VAC Véleményeteket szeretném kérni, milyen erősítőt érdemes erre a trafóra építeni?
Transzformátor nem ad egyen feszültséget. Mondtam hogy tanuld meg az alapokat.
Hány VA-es a trafó? Van rajta szimmetrikus 2 ×28V AC ami legalább 5A-t bír? Ha igen akkor pont jó lenne TDA 7294-hez.
Nekem már 1 hónapja így megy és még csak nem is kap 25 voltot, hanem kb 21-et.
Nálad a 9V AC-vel van probléma, mert az elég kevésnek tűnik. Csökkentsd az R6-os ellenállást.
És a relé meghúzási idelyét indulásnál hogyan lehetne csökkenteni?
|
Bejelentkezés
Hirdetés |





igen, mert már hallottam ilyenről, csak soha nem néztem utána pontosan ezeknek. Kell valami különös kapcsolás hozzá, vagy csak simán a két relé és a vezérlése? Egyébként ez normális, tehát nem kell félnem, hogy elromlott az erősítő a csere miatt?

Mit lehetne még változtatni? 





