Fórum témák

» Több friss téma
Fórum » Erősítő mindig és mindig
Mielőtt kérdezel, a következő két dolgot ellenőrizd! I. A helyes tápfeszültségek megléte. II. A kimeneten van-e egyenfeszültség. Élesztés.
Lapozás: OK   744 / 2572
(#) nasgoon hozzászólása Feb 20, 2011 /
 
Szép délutánt!
A KT818, KT819, és a BD708, BD705 tranzisztorokat mivel lehet helyettesíteni? Ezért kérdezem: 200 Watt Audio
(#) petemazi válasza storm hozzászólására (») Feb 20, 2011 /
 
Kapcsrajz nélkül nem fog ám senki sem segíteni.
(#) storm válasza petemazi hozzászólására (») Feb 20, 2011 /
 
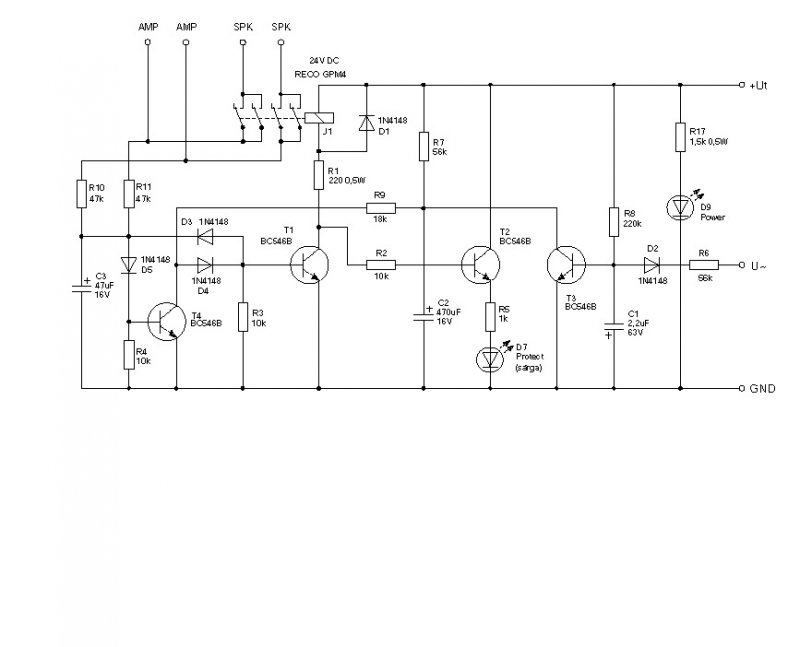
Nos tehát van nekem egy fejhallgató erősítőm egy hangfalvédőm és egy komplett nyákrajzom. A probléma hogy a relé indulásnál nem húz meg, viszont ha a figyelő ellenállásokat kiveszem működik rendesen. Az lehet esetleg a baj, hogy a hangfalvédő nem a földön van hanem negatív ponton??
(#) petemazi válasza storm hozzászólására (») Feb 20, 2011 /
 
Lehet, de 57mV offset az több, mint sok.
Foglalatban van az IC? Ha igen, kipróbálhatnád másikkal.
(#) storm válasza petemazi hozzászólására (») Feb 20, 2011 /
 
Az a baj, hogy még műv. erősítő nélkül se jó
(#) petemazi válasza storm hozzászólására (») Feb 20, 2011 /
 
Hát akkor két dolog maradt, átnézni a beültetést, és megmérni a tranyókat meg a diódákat..
(#) agressiv válasza M.Béla hozzászólására (») Feb 20, 2011 /
 
Igen az a kondi bipoláris. Én eddig csak max 47 mikróst láttam erősítőben, de nem kell megilyedni, mert lehet kapni ilyen elkókat.
(#) storm válasza petemazi hozzászólására (») Feb 20, 2011 /
 
De ha külön külön jó mind a 2 akkor együtt miért nem jók??
(#) CIROKL válasza storm hozzászólására (») Feb 20, 2011 /
 
Nem jó a védelem az GND-re kell menjen ! miért lett a mínuszra tervezve?
(#) saraha válasza agressiv hozzászólására (») Feb 20, 2011 /
 
Idézet:
„lehet kapni ilyen elkókat.”

M.Béla
Nem kell venni...meg ritka is és drága is.Egyszerűen 2 db 220µF-os elkót szembe kell fordítani az jó lesz oda.
(#) anagma válasza nasgoon hozzászólására (») Feb 20, 2011 /
 
Megnéztem a BD708-nak az adatlapját,szerintem BD712-vel helyettesítheted,de nem próbáltam még és ehhez ugye a BD712.De rákeresel és az adatlap alapján tudsz választani 4pár közül.
(#) storm válasza CIROKL hozzászólására (») Feb 20, 2011 /
 
Azért lett a mínuszra tervezve, mert a trafó 2x 9V-os vagyis ha rendesen kötöm be a relé kb 14V-ot kap. De erre én is gondoltam, ezért átkötöttem a GND-re a relé még megtud húzni, de ha a figyelőellenállásokat beteszem ugyan úgy hibát jelez. Egyéb ötlet?
(#) Janaboy válasza Janaboy hozzászólására (») Feb 20, 2011 /
 
Az én kérdésemre senkinek sincs ötlete? Köszi! üdv
Janaboy
(#) agressiv válasza saraha hozzászólására (») Feb 20, 2011 /
 
Nem mondanám, hogy jó de működőképes. Érdemesebb megvenni egy ilyen kondit pár száz forint.
(#) skero válasza nasgoon hozzászólására (») Feb 20, 2011 /
 
Nagyon ötletes !
(#) M.Béla válasza agressiv hozzászólására (») Feb 20, 2011 /
 
Köszi,akkor beszerzek egyet.
(#) steelbird válasza storm hozzászólására (») Feb 20, 2011 /
 
Ha a védelem áramkörének GND pontját az erősítő GND -je helyett -15 V -ra kötöd, akkor a védelem bemenetét +15 V-os hibajellel megvezérled, mert az erősítő GND -je a védelemhez képest +15 V -on lesz.
Szerintem köss mindent ugyanúgy, és a védelemnél a T1 relémeghajtó körét alakítsd át úgy, hogy a +/-15 V -os körön kapcsolja a relét. Ez egy plusz tranzisztorral megoldható, ami a szintáttevést elvégzi.
(#) storm válasza steelbird hozzászólására (») Feb 20, 2011 /
 
Megoldható, hogy ne a -15V-ra hanem a GND-re menjen a védelem de mint írtam a hiba továbbra is ugyan az. Lehetséges, hogy valami tönkrement? Szerinted mit kéne csinálni?
(#) tenke válasza szamóca hozzászólására (») Feb 20, 2011 /
 
Csak felvetettem mint ötletet. Fotóeljárással szeretném a nyákot csinálni. de mégis milyen ötletetek van ? melyiket érdemes megcsinálni? nem túl hangosan de szép - tisztán szeretnék zenéthallgatni.
(#) szamóca válasza tenke hozzászólására (») Feb 20, 2011 /
 
Ha első erősítőd, és magasabb az igényed, akkor talán IC-sben érdemesebb gondolkodni. (LM3886 talán KIT-ben is kapható) Bár nem nem ismerem a képességeidet, ezt neked kell felmérni, szigorú mércével. De elsődleges a jó hangsugárzó!
(#) M.Béla válasza agressiv hozzászólására (») Feb 20, 2011 /
 
Köszi,találtam itt a HE-n is 75ft.Amúgy a magas érték miatt kételkedtem én is.
Még annyit kérdeznék a rajzal kapcsolatban hogy T1 és T5 helyett lehetne-e bc546-os tranyókat tenni? nem értem miért kér oda nagyobb feszültségű tranyókat,talán a minőség miatt mert közvetlen jelútban vannak?
(#) gery1212 hozzászólása Feb 20, 2011 /
 
Sziasztok
Ma rakodtam a műhelyben és a kezembe akadt egy STK490-040S ic.
Nem tudna nekem valaki kapcsolási rajzot küldeni hozzá ?
Elöre is köszönöm
(#) steelbird válasza storm hozzászólására (») Feb 21, 2011 /
 
Néztem az előző hsz -eket ezzel kapcsolatban, nem találtam mért feszültségértékeket. Nincs elbillenve az erősítő kimenete?
Ha nincs, akkor az a baj, hogy ez a kapcsolás 24 V -ra van tervezve, és ha rákötöd a védelem bemenetét a végfokra, akkor az R9-D4-D3-R10 útvonalon leosztódik a T1 relékapcsoló tranzisztor bázisát nyitó feszültség, valószínűleg az kevés neki.
Ugyanis ha az AMP pontokra rákötöd az erősítő kimenetét, akkor az AMP pont GND -re kerül, ezért a fentebb írt kör feszültségosztóként működik. Ezt az osztókört kell átméretezni, figyelembe véve a két időzítő kör időállandóját. (Egyik a bekapcsolási késleltetés a C2 elkóval, a másik meg a bemenőkör integrátora a C3 elkóval)
Az a helyzet, hogy egy 24 V -os kapcsolást, ami időzítő körökből áll és kiszámolt munkaponti értékeket tartalmaz, nem lehet simán 15 V -ra kötni.
Ha pedig a védelem GND -jét a -15 V -ra kötöd, akkor pedig a bemeneten hibafeszültség lesz, amint már írtam.
(#) steelbird válasza storm hozzászólására (») Feb 21, 2011 /
 
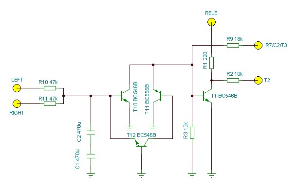
Próbáld ki ezt a védelem elejére, ez a megoldás nekem évek óta működik.
A lényeg a rajzon a bal oldali rész, a hármas tranzisztor-együttesig. (T10-11-12 -ig balról jobbra)
A többi rész a te rajzod, csak azért van ott, hogy lásd, mit módosíts. Viszont, mivel a tápfesz nem egyezik, az R3/R9 osztó értékeit valószínű, hogy módosítani kell.
(#) M.Béla hozzászólása Feb 21, 2011 /
 
T1 és T5 helyett lehetne-e bc546-os tranyókat tenni? nem értem miért kér oda nagyobb feszültségű tranyókat,talán a minőség miatt mert közvetlen jelútban vannak?

350W sch.pdf
    
(#) CIROKL válasza M.Béla hozzászólására (») Feb 21, 2011 /
 
A kapcsolási rajz szerinti eredeti tranzisztorokhoz ragaszkodj , lehet természetesen mást is oda tenni de nem véletlen azok vannak ott , jól látod a jel útban vannak és ezeken is múlik a kapott minőség .
(#) M.Béla válasza CIROKL hozzászólására (») Feb 21, 2011 /
 
Köszi.
(#) storm válasza steelbird hozzászólására (») Feb 21, 2011 /
 
Köszi a választ! És akkor mit kéne módosítani, hogy 15V tápfesz mellett is működjön? A relé meghúz ha nem a -15V-ra, hanem a GND-re van kötve szóval az már megvan oldva de a többiről fogalmam sincs. Mit csináljak?
Ha csökkentem R9 értékét jó lehet?
(#) nasgoon hozzászólása Feb 21, 2011 /
 
A KT818, KT819 tranyókat mivel lehet kiváltani? Kérlek segítsetek
(#) lacek29 válasza nasgoon hozzászólására (») Feb 21, 2011 /
 
Következő: »»   744 / 2572
Bejelentkezés

Belépés

Hirdetés
XDT.hu
Az oldalon sütiket használunk a helyes működéshez. Bővebb információt az adatvédelmi szabályzatban olvashatsz. Megértettem