Fórum témák
» Több friss téma |
Csak egy kis kiigazítás egy szakmabelitől...az MDF keményebb mint a rétegelt lemez persze van belőle többféle keménységű, de általánosan keményebb anyag (próbáld meg kb ugyanolyan erővel egy kalapáccsal megütni az MDF-et és a rétegelt lemezt, és meglátod magad is...). Az MDF jóval-jóval porózusabb, viszont a rétegelt lemez jóval rugalmasabb, és tartósabb. MDF nagyon jól alakítható akár marással is, nem törik, és porlad el mint például a forgácslap. Rendkívül jó felületet lehet elérni kis csiszolással az MDF-nél akár magasfényű festés alá is, míg rétegelt lemeznél ez elképzelhetetlen, mivel fúrnérok rétegelt ragasztásával készül, és amíg az asztalos alszik a fa addig is dolgozik, ha már más légnedvességű helyiségbe kerül a rétegelt lemez már akkor is mozog, mivel fából van, mégha nagyon-nagyon keveset is, de mozog, és festés alá nem nagyon megfelelő így. Általánosan a kisebb olcsóbb dobozokat forgácslapból készítik, mert kis méretnél az is megfelelő stabilitást ad, nagyobb felületeknél a forgácslapot már rendesen merevíteni kell, míg az MDF sokkal merevebb így azt kevésbé kell merevítgetni, a rétegelt lemez meg a legtartósabbak közé tartozik. Persze itt számít a rétegelt lemez anyaga is, mert mondjuk egy nyír fúrnérból készült rétegelt lemez jóval silányabb gyengébb mint egy ugyanolyan bükkből. Ez árban is meglátszik...
A rétegelt lemez dobozt dobálhatod akkor sem fog széthullani az anyaga, a csapozás, összeépítés más kérdés...Az MDF és forgácslap szétmegy ha ütögeted, dobálod...stb...stb...lehetne a világ végéig írni erről.
Üdv!
Köszönöm a kiigazítást, és elnézést szeretnék kérni R4v3n-től! Dolgoztam már rétegelt- és MDF lappal is, és igazad van, a rétegelt erősebb fa, lehet pont ez zavart be...A különbség a keménység, és a rugalmasság között. Zoli
Tőlem aztán nem kell elnézést kérni!
Inkább én kérek amiért fárasztalak Titeket a kezdő kérdésekkel De tényleg köszönök szépen minden információt! Belevágok a gyűjtögetésbe aztán csak kisül belőle valami
Sziasztok !
A sokak által megépített JCM 800-as előfokozattal kapcsolatban szeretnék tanácsot kérni. Hogyan alakítsam ki a kimeneti 22nF kondi után az illesztő fokozatot , hogy az (általános) 50-100K bemeneti ellenállással rendelkező erősítőket gond nélkül fogadni tudja? Mi az általános szabály? Előre is köszi!
Szia!
Ha félvezetős erősítőre akarod kötni ,akkor tenned kéne oda egy osztót mindenképpen 1:6-1:10 szerintem ideális, mert bizony ott "szikrázik" a kimenet Az osztó "alsó" tagja lehet akár egy poti is, az lehetne az új master. Tehát ezt az egészet a magas poti csúszkájára tenni: osztó, poti, a kicsatolót megnövelném 100-470nF -ig, meg a másik végére (a kimenetre) tennék egy 100-220k-t a föld felé. Így szerintem gond nélkül működik. Csövesnél nem gond, maximum beterhel kicsit a tone stacnak a bemeneti ellenállás és kicsit kevesebb lesz a kimeneti jel, meg nem biztos, hogy olyan effektíven működik a hangszín, de a vezérlő jelet elbírja.Zsolti
Köszi, le is rajzoltam, remélem jól értelmeztem. Elsőre jónak tűnik, ha rábólintasz megy is az élespróba!
Szia!
Én kb erre gondoltam. Félvezető nélkül kb így lehet megoldani, egy jfet vagy műveleti erősítő buffer lenne az igazi és akkor lehetne akkora impedanciával terhelni a hangszínt, amennyivel illik. de így is működni fog, legalább ez is vesz el a nagy kimeneti jelszintből. A kimenetre a pár száz nF nem létszükséglet, mert az egész tone stack leválaszt azért a nagy fesz DC-ről,de ártani sem fog. Az igazi egy bufferált kimenet lenne, pl egy IRF nagyfesz mosfet source követőnek, a source ellenállásával lehetne osztani is...mint a mesa meg slo loop-okban látható pl...Csak ötlet.... Majd fényképpel és hanggal se felejts el megdobni minket!Zsolti
....na igen, én még a fesz.osztó értékeket is felcseréltem, piszkosul képben vagyok !
Köszi a tippeket, ezt mindenféleképpen összedobom, fülelek, meg lefényelem a vizuált is nektek!Józsi
Sziasztok !
Azt szeretném kérdezni hogy egy ilyen tone-stack leválasztó kis kapcsolónak valami spécinek kell lennie, vagy lehet egy sima mezei is. Mert a végcső előtti csatoló kondenzátor is 630 V-ra van általában méretezve, is ugye ide szokták tenni (az előerősítő cső után) a hangszínt. De szeretnék egy olyan kis kapcsolót, amivel ki lehet iktatni. Kösz !
A doboz nagyjából ugy szol bele a hangképbe hogy másodlagos sugárzásaival elrontja ( rátevődik ) a hangszóróból kisugárzót hangra.
Puha fa ami konnyu de azert merev es rezonal szepen ha a mely hangokat előnybe részesíti ebből az következik hogy éppen a mely hang tartományt fogja "rontani" . Magas hangoknal az energiat elemeszti a faanyag , szoval csillapitja jo erossen meg ha kameny es merev is a doboz a masodlagos sugarzas kisi igy kevesbe befolyasolja a hangszit. A legtobb doboz preselt forgacs lemezbol van .Ebbo; is van tobfele minoseg .De a dobozoknal a kozepes normal minoseget talaltam. Keszitettem egy dobozt ilyen lemezbol ami olyan volt hogy nem lehetett beverni egy szoget ,Erossen preselt volt es valami nagyon suru kemeny ragasztoanyag/lakk volt benne.Ez nagyon nehez anyag volt igy jo volt basszus szempontjabol. Egyes dobozokba a tomeg noveleshez dupla falu ,ket egymasra ragasztott ilyen preselt lemezbol keszitettek .Persze a merevseg , a csillapitas is jobb volt igy . Persze ezek nem HiFi hanem gitarhangdobozok , Lattam a neten "combo" doboz tervezest , egy csapat gitaros egymas utan tervezte es kivitelezte a proba dobozokat. hangszoro , dobozmeret , nyitott hatul ,,,mindezeknek az adataibol terveztek hogy szoljon a doboz+hangszoro.Majd megepitettek es kozoltek az eredmenyeket.Nem tudom mar hol talaltam a link-et. DIY guitar combo design...vagy project ...kell hogy legyen. Maga a doboz es a hangszoro a nyitott hatso fallal egy rezonator +fiilter es magvan a sajatos hangszine. A byitott hatso resz miatt egy "comb filter' frekvenciamenetet kapunk. Ha kiprobaljuk egy "combfilter" hangjat kulombozo beallitasokkal lhalhatuk menyire valtozik a hangszin ( a Flanger egy sweeping combfilter ).Tehat a meretek valtoztatasaval elerheto hogy a mely tartomanyban eppen a gitar 6-os hurja hogy szoljon. eleg erossen nem tul "huhogva" ne bugjon es egy adott hangzinen szoljon.
sziasztok!
tud valaki egy tap tempo (nem a potival állítod be - azzal is lehet - a delay time-ot, hanem be lehet 'lépegetni' a ritmust az fxbe és arra szinkronizálja az delay hangok érkezését) lábkapcsolóval is rendelkező delay pedál layouthoz linket, vagy megoldást a rebote delay 2.5 'tap tempo'sításához? köszi! utóbbi verzió nagyon bejönne, mert egyébként tetszik a rebote.
Találtam valamit, US20$+szállítás. Nem valami olcsó.
Üdv!
Csinálni fogok egy mesa dual rectifier klónt, érdekelne hogy a folytótrafóból mekkorát kell vegyek. A gyári erősítőben ha jól tudom 3H, a Hammond 193N is ugyanekkora használhatom azt, vagy tegyek bele nagyobbat? A turret board-hoz való epoxi, bakelit lapot hol lehet venni? Válaszotokat előre is köszönöm.
Szia!
E-tronic parts az egyik legszélesebb választékkal rendelkező szerintem. Ha sokallod a borsos árat, amibe ilyen lap kerül, akkor nyáklemezt marass le teljesen...Fojtó áram terhelhetőségét is vedd figyelembe, szerintem az értéke nem kritikus, nyilván meg kell találni az optimumot, nem egyszerű egy korrekt LC tápot megtervezni...Szerintem a 450V os kondenzátorok vékonykák lesznek, ajánlom az EPCOS 33µF/560V ost, lomexben kapni, kiváló kondenzátor. A 20µF helyett is használhatod, nem fog ártatlan pingvinfiókák életébe kerülni az eltérés Az ei. diódákkal tennék párhuzamba 1-2nF -et, legutóbb nekem segített, legalábbis azt vettem észre, ártani nem árt, feszültség tűrésre persze figyelni kell. Ezt az erősítőt nem könnyű megépíteni jól, sok sikert az építéshez, majd mutasd mindig, hogy éppen hol tartasz!Zsolti.
Hello
Upgrade-eltem a sörös reverbet kólás reverbre. A rugót megnöveltem 14 cm-ről 20-ra, mivel beletettem egy 2.5 Literes üdítős palackba és kibéleltem vékony polifómmal. Ugyanis a vevő oldal a fém dobozon keresztül átvette a rezgést az adótól, így megszűnt a gerjedékenység és elvesztette azt a tipikus femdoboz hangot is. Szerintem sokkal használhatóbb lett.
Valamelyik oldalon azt olvastam hogy 30µF-os szűrőkondik mellett 5-10Henry-s fojtótrafó ajánlott. A hammond-ra amit néztem 500mA-t írnak:Bővebben: Link Találtam egy oldalt ahol a készítő 10H-t tett bele de ő is írta h túl van méretezve:Bővebben: Link
Egy ilyen zengető Hall Reverb volt nekem tobb is .Most is van a kicsi "combo"-mba .Szóval a régit gyári zengetőt széjjelszedtem akkoriban ..több rugó volt benne , legalább kettő de láttam négy rugóval is később mikor másoknak javítottam . Gondolom a hangsávot szelesítik így mivel a rugók rezonanciai biztos nem egyformák és nem lesz mar túl bödön hangzása .
A meghajtó és a fogadó erősítőben a hangsávot megfelelően kell szűrni . mely hangok és magas-hangokat is csak bizonyos közép sav jusson át . Aztán építettem én is de fülhallgatót tettem mind a két végre olyan 2000 Ohm=os régi rádióamatőr fejhallgatót aminek fém membránja van , így a membránhoz lehetett fogni a rugókat. Később a vevő oldalra ahol a rugók a sasszihoz lettek rögzítve egy gumi darabbal csillapítva lemezjátszó piezo hangszedőt használtunk amit a rugóhoz ragasztóval rögzítettük a tűhegyet .A rugó hosszan próbálgatva kerestük hol szol a legjobban.
Szia!
Nem kell az értéken görcsölni, mondom. A kondenzátornak is van tűrése, a tekercs sem épp annyi, mert nem lehet teljesen kiszámolni...Igazából ebben a tápban szerintem létjogosultsága igazából a csöves egyenirányítás mellett van a fojtónak, de a félvezetősnél is megérezni persze....Megéri jó alkatrészt betenni, én inkább azt nézném, nem feltétlenül az értéket, hogy most ,20,22,30 vagy 33uF, szerintem a lőtéri kutyát nem érdekli, inkább jó minőségű alkatrészt, a hátamon feláll a szőr, mikor látok ilyen holmikat jó öreg 1964 -es feliratú MM kondikkal Akkor nincs is értelme belevágni, legalábbis szerintem, aztán lehet nekem van csak ilyen hülye hozzá állásom Hol tartasz egyébként vele? Sasszi, trafók, stb? Doboz? Azok a "jó öreg MM kondik" ha hosszú állás után tisztességesen megvannak formázva, legtöbbször teljesítik a névleges kapacitásérték sokszor 110%-át is, ellentétben a mai "minőségi" alkatrészekkel, amik jó ha a 85%-ot -ideig óráig- tartani képesek. Nyilván ez nemigaz, egy sokat futott, csöves tévében csontra kiszáradt példányra, de azért nemkell egyből a kukába dobni őket ;o)
Én bedobom(ki sem építem sehonnan) és veszek 100.- + áfáért rendes újat. Nyilván állt már a gyárban, boltban, de ennyi pénzért ennél jobb szerintem nincs, ráadásul több mint 500V -os, epcos, ami azért nem egy rossz termék. Se formázni nem szoktam, se semmi csimbók, csak be és teljesít. Nem leszólni akartam az öreg MM-eket, a mai kínai hulladék alkatrészekhez viszonyítva az bizony csúcs minőség volt valamikor. meg persze a jó öreg MM-nek a negatív fegyverzete szigeteletlenül kinn van a házon sokszor...áh...kínlódjon csak vele, aki akar én maradok a szép "új" alkatrészeknél
természetesen maximálisan egyetértek Veled! Zsolti
Egy Bugera V55HD-ből lesz átalakítva annak a kimenőjét és hálótrafóját fogom használni. A sasszin még a folytótrafónak, és a turret boardoknak kell kifúrni a lyukakat, ha meglesznek. Jamicon elkó van itthon a szűrésnek, Orange Drops, Silver Mica kondikat rendelek. Teszek fel képeket.
Sziasztok!
Esetleg ismeri valaki a kapcsolási rajzát a vox amplug ac30-nak?
Esetleg: (de csak valami hasonlo mert a masik meg nincs meg)
Sziasztok!
Nem bírtam tovább és rákötöttem a pc-re, ez az eredmény, kicsit halk, de szerintem hallani, hogy mennyire zajtalan. Az első pattanás a kapcsoló, a többi meg, ahogy mozgatom a phaser dobozát, úgy lötyög a jack átalakítóban a kis jack, mert nem illeszkedik tökéletesen. Köszönöm még egyszer mindenkinek, aki segített! Úgy veszem észre, ez egy nagyon jó 3pdt bevezetékezés, máshol nem láttam még pont ezt a verziót, de szerintem ezt fogom használni mindenhova. Ami így megtudta szelídíteni ezt a pedált, hiába próbáltam 2pdt true bypass bekötéseket így is meg úgy is....
Gratulálok! Jól szól a kis cuccos!
Nem sok arra az esély, hogy bárki is vette a fáradságot, hogy lemásolja a kapcsolást. Nem bonyolult, viszont kétoldalas nyák-on, SMD alkatrészekből van összeállítva.
Kifejezetten ez a hang tetszik vagy csak az fogott meg a kütyüben, hogy kicsi és fülhallgatót lehet beledugni? Mert, ha az utóbbi, akkor csinálj egy torzítót egy fülhallgató erősítővel. Persze egyik torzító nyákja sem apró... De a Big Daddy (runoffgroove.com) pedál kicsi, kevés alkatrészből áll és lm386-os erősítő IC-ét tartalmaz, szóval meghajtja a fülest. Hátránya, hogy elég tömény, erős torzítása van (valamelyest azért, lehet tuningolni). Ha a méret nem számít és a kis cucc hangját próbálod utánozni, akkor Hx-2 kolléga által felvetett VOX AC30 (szimulátor) kapcsolás a nyerő.
Köszönöm mindkettőtöknek!
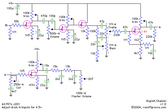
Természetesen számít az ár, a méret, de a legfontosabb a hangzás. Szóval a láda hangja tetszik, de azt szerintem többe kerülne előállítani, mint venni egy új ilyen fejhallgató erősítőt, amit gondolom azért gyártanak, mert tényleg olyan hangja van. Szóval gondoltam, hogy egyszerűbb, és olcsóbb egy ilyet csinálni. Mondjuk ahogy ez készült, úgy nem egyszerű megcsinálni házilag... Az emulátort nem tudom mennyire jó, mekkora zaja van. Az mp3-ban alapból van háttér zene is.. A trimer potik gondolom helyettesíthetők ellenállással, de ha szabályozhatók, akkor túlvezérléssel lehet rajta torzítani, a lineáris potiknak pedig gondolom, ezek csak a kivezetései, nem oda kell beforrasztani. Lényeg, hogy gondoltam arra, hogy megcsinálom ezt smd-ben, de Eagle-ben a J201 nem volt smd-ben, és olvastam, hogy a nyákrajzolás nem csak huzalozás, és sokat számíthat az elrendezés, mondjuk a zajban, zavarokban. Szerintetek is ronthat rajta, ha újrarajzolom? Mert akkor jobb, ha ezt másolom le.
Szia!
Mikroszkópikus zajjal megépíthető ilyen kapcsolás, 2 fő oka lehet, az egyik maga a "gain" zaj valamilyen szinten nem tudsz olyan tökéletesen árnyékolni, hogy ilyen ne legyen nagy gainnél (ez nem kritikus, kis erősítésű a dolog), a másik meg a földhurok, amibe ha beinjektálsz tápfesz zavarokat. akkor bizony zúgni fog. Ami még fontos, hogy ezeknek az erősítő fokozatoknak a tápfeszültség elnyomásuk zéró, tehát nagyon puha, sima tápot igényelnek. Vagy nagyobb feszültségből RC táp vagy stabilizátor vagy valami soros áteresztő (szvsz ez utóbbi szól a legjobban, a stab nekem kicsit "konzerv" hangzást ad). Ha tervezel nyákot, akkor ezt elvileg nem lehet elrontani, minden csak egy irányból kapjon földet, bement, minimum a gain poti csúszkája ,kimenet árnyékolt spagócán lehetőleg minimális hosszal, jó táp, fémházas potik a valagukra lehet földet forrasztani egy vezetéken. SMD-vel ne csináld, teljesen felesleges, meg nem feltétlenül kapsz jó alkatrészt hozzá. Én sok ilyen saját áramkört csináltam, a csövesekben használt alkatrészekkel, axiális striókkal meg fóla kondikkal és szenzációs hangzást lehet kihozni egy kis ügyeskedéssel. A boltban kapható smd alkatrészek, főleg az általánosan kapható kondenzátorok minősége elkeserítő audió csatoló céljára szvsz. Ha ezután kapcsolsz még egy láda szimulátor áramkört, akkor már kötheted pl PC line inre, vagy szimulátor nélkül PCra és akkor szoftveresen egy láda szimulátor (guitar rig3-at hazsnálok néha pl..), de tehetsz a szimulátor áramkör mögé még egy lm386-ot pl és mehet a fejhallgató is...Nem hiszem, hogy van értelme miniatürizálni, mert a potik, jackek stb amúgy is meghatároznak egy méretet... Zsolti
Sziasztok, elkészült (már rég) a diy tremolo pedálom, de nem bírtam tovább várni a bedobozolásra és kipróbáltam. Ilyen lett. Tetszik?
Ja, a torkom nagyon fáj, és nem tudtam jobb effektet rakni az 'énekre', mert akkor lefagyott a progi, de az fx a lényeg egyébként, nem a károgás. A szöveget meg 3xra olvastam, azért is bocs. |
Bejelentkezés
Hirdetés |




Inkább én kérek amiért fárasztalak Titeket a kezdő kérdésekkel

Az osztó "alsó" tagja lehet akár egy poti is, az lehetne az új master. Tehát ezt az egészet a magas poti csúszkájára tenni: osztó, poti, a kicsatolót megnövelném 100-470nF -ig, meg a másik végére (a kimenetre) tennék egy 100-220k-t a föld felé. Így szerintem gond nélkül működik. Csövesnél nem gond, maximum beterhel kicsit a tone stacnak a bemeneti ellenállás és kicsit kevesebb lesz a kimeneti jel, meg nem biztos, hogy olyan effektíven működik a hangszín, de a vezérlő jelet elbírja.



Akkor nincs is értelme belevágni, legalábbis szerintem, aztán lehet nekem van csak ilyen hülye hozzá állásom 








