Fórum témák
» Több friss téma |
Es szerinted mekkora napelemre lehet ezt a jatekot hasznalni? Maximum 10 negyzetcentire. A sajat energiajat sem tudna megtermelni. Gondolom a kerdezo nem ilyen kis napelemre gondolt. Mint irta ez egy parabolatukros napelem. Oda viszont kell ero.
Csa Vili
Ugyan ugy kell meg csinálni csak nagyobba bár a nap érzékelőt vagy mit aszt nem lehet nagyobbra meg csinálni csak távolabbra szóval szentem mindedj..
Csak azt nem ertem mit akarsz azzal a kis 2 Nm-es szervoval egy 2 m atmeroju parabolanal. Oda ero kell, eros motor, eros motorhoz eros vezerles. Ezek jutubos jatekok nem jok semmire, csak gyerekeknek jatszani. Ha hozzaszolsz eloszor olvasd el es ertelmezd a kerdest legyszives.
Csa Vili
Én értem a kérdést most nem arról van szó az alapján meg lehet csinálni ha ügyes vagy csak mindent nagyobba
Es honnan veszel egy nagy (nagyon nagy) szervot? Mert ez azon alapszik, hogy az urge meghackelte a model szervot. Ezeket a tipusu szervokat nem lehet csak piciben kapni. Egy nagy parabolahoz nem eleg egy 1-2 kg/cm nyomateku szervo. Vannak nagy ipari szervok, de az aruk a csillagos eghez kozelit. Es a mukodesuk sem egyezik meg a RC szervokkal.
Mekkora méretet, tömeget akarsz mozgatni?
Hali
Nem en vagyok a kerdes felvetoje, tehat nem tudom. Viszont az eredeti kerdes egy parabola napkovetorol szol. Gondolom nem egy 10 centis parabolara akar csinalni vezerlest, tehat egy RC szervo itt nem rughat labdaba. Mar egy 90 cm parabolanal is jelentos erokkel kellene megcsinalni a mozgatast. Csa Vili
Jó oda 12 volt is nem muszály szervó én se szervóbol csináltam hanem egy kis villanymotorból
Itt valami nagy félreértés van.
Te először nandi07 kérdésére válaszoltál. Aki közbeszólt az egy másik ember. Szóval feleslegesen szidtad probát.
A topikot én nyitottam, a forgatást pedig Hirsmann RO 80-as TV antenna forgatóval oldottam meg, a napelem tábla mérete kb 110x82cm és kb17 kg. A billentést pedig kormányrudas hajóra való robot pilótával ( csak a szervo részét használva) oldottam meg. Az ebay.de ről vásároltam meg ezeket.( pilota hibás volt)l. Ezek a tengeren működnek a topik nyitása+fél év óta-időjárás állóak.
Üdv! Ehhez a kapcsoláshoz esetleg van valakinek nyákterve? Próbapanelen megépítettem de egyszerűen képtelen vagyok értelmes nyáktervet készíteni
És még valami hogyan lehet megcsinálni azt hogy ne legyen olyan érzékeny a kapcsolás? Hogy ne keressen folyamatosan, mit kell kicserélni ...... Válaszokat előre is köszönöm!
Szerintem a potikkal be lehet allitani. A ket bemenet kozotti poti nagyob ertekenel kisebb lesz az erzekenyseg.
Kösz
Gondolom nyákterved nincsen mi?
Mert minek lenne? En PIC segitsegevel csinaltam ilyet, vagyis jot.
Nah az már komolyabban hangzik...
Esetleg tudnál nekem segíteni benne...kapcsolás, PIC programja...... Nagyon megköszönném
Oda vissza forgott ,vagy egy irányba megy folyamatosan?Ha egy irányba megy akkor a két potival tudnod kellene forgásirányt váltani,ha az érzékelők egyformák egy irányba néznek ,és nincs közöttük az elválasztó fal.Ha ezt nem tudod elérni akkor valamit rosszul csináltál.Ha ezt elérted hogy a potikkal váltogatja az irányt ,akkor azt kell megpróbálni beállítani hogy minél lassabban forogjon a motor,ekkor összerakni rendesen az érzékelőket.
Kösz
A próbapanelt szétszedtem sajna már ......de egy normális nyáktervet kellene készítenem
Szia!
Sikerült-e már a nyák-tervezés, és egyébként is hol tartasz a napelemforgatóval? Én megrajzoltam a Ferenczi -féle kapcsolás egy lehetséges paneltervét.Meg még nem építettem, ezért ellenőrizd légy szíves ha használod.
Ezer ezer ezer..... hála!!!
Amúgy készítettem nyáktervet hozzá de nem lett jkó sajna pedig vagy 20 munkaórám elment az egésszel.... Talán holnap el is tudom készíteni de legkésőbb szerdán! Majd írok hogy működik el.....
Kíváncsian várom az eredményt! :yes:
Üdv! Ma délelöt megépítettem a cuccot és MŰKÖDIK! A bemenő feszültség amúgy 12volt? Mert én próbáltam annyiról és ekkor a motoron volt 2-3 volt. Feltekertem 20 voltra ekkor kapott a motor 6 volt ot! Ez már valamire való fesz! Még annyi volt a gond hogy nehezen indult el a motor, kicsit ragadt, de a nyákterv tökéletes! Még esetleg annyit hogy hogyan tudom lebutítani??? Hogy ne legyen olyan érzékeny??
Szia! Örülök hogy jó lett a nyák-terv, mint írtam, én még csak tervezem megépíteni.DE ! -Egy oldallal előrébb sita kolléga nagyon szépen leírta a tapasztalatait, a fényérzékelőkkel kapcsolatosan, köszönet érte! Eszerint a hangsúly az árnyékoláson van, tehát valami módon mattítani kell a fényellenállásokat védő átlátszó üveget, plexit, stb.Hasonló megoldással készült anno a Ganz alkonykapcsolója is, ha jól emlékszem GFK-névre hallgatott.Ott tejüvegre hasonlító műanyag búra allatt volt a fényszenzor.Kíváncsian várom az eredményeket!
Üdv.kila :yes:
A 20V-al kapcsolatban, az Lm324 3-32V-ig működik, eszerint jó a megoldás.Én elgondolkodnék sita kolléga megoldásán.Szerintem éppen a te általad is leírt jelenség miatt választott reléket.A motor nem szenved a 0-ról lassan éledő feszültségtől, hanem a teljes vagy szabályozott tápfeszültségéről indul normális nyomatékkal, ha a relék meghúznak.Én a teljesítmény hidat hagynám ahogy van, semmit nem módosítanék rajta, viszont a motor helyett, ata kolléga megoldásán okulva-Bővebben: Link-2db relét egy-egy diódával kötnék be. A polaritástól függően valamelyik relé meghúz, ha elég a feszültség, és az érintkezők bekötése szerinti irányba indul a hajtómű.A relék az általad mértek szerint 5V-osak lehetnek, és így a motor üzemelhet a 12V.-ból előállított tápfeszültségről.A napelemes rendszer miatt a 12V amúgy is kézenfekvőbb.
Üdv! kila
Szia westhorses!
Sajnálom hogy az általam küldött relés nyáktervet nem tudtad megnyitni. Az öröm azért megjött , lám-lám sikerült működő nyáktervet készítened. Gratulálok! A "kila" által írtakkal egyetértek. Ami a beszabályozást illeti: a kétpotit egymáshoz viszonyítottan kell állítani, illetve beszabályozást végezni, mert az egyik poti afényerő-érzékenységét a másik a sötét effektus érzékenységét szabályozza. Tehát a kettőt szinkronba kell hozni. (az érzékelőkre húzzál rá egy pl. fekete pvc csövet úgy ,hogy az érzékelőszenzor kb 5-10mm-rel beljebb legyen a cső végétől. Ez nagyon fontos. ) A beszabályozást legkönnyebben úgy tudod megtenni, hogy egy 60-100W-os izzótól 40-50cm-re rakod az egyik fényérzékelőt / de csak egy érzékelőt, a másikat letakarod / és addig próbálkozol a potik állítgatásával amig a motor el nem indul. Ha elindult akkot fényérzékelőt lassan forditsd el a fénytől és állíts valamelyik potin hogy a motor álljon meg /vagy a mozgatás helyett tedd a kezedet az érzékelő elé /. Macerásnak tünik de gyorsan ráfogsz jönni hogy mit kell állítani. Ha ezen túlvagy , a másik érzékelő is rendesen fog műdödni. Arra viszont ügyelj, hogy lehetőleg a két szenzor egyszerre ne kapjon fényt, mert azt nem nagyon szereti az áramkör. Elszállhat a tranyó. Ha eddig eljutottál majd újra jelentkezem a további instruciókkal. Addig is jó munkát. sita
Eddig nagyon elfoglalt voltam, alig volt időm valamire is, de most jobban belemélyedtem a dologba. Találtam még néhány napkövető elektronikát melyek kicsit jobbak ennél. Ha jutottam valamire akkor majd megírom.
Még a nyáron össze akarok rakni egy horizontálisan és vertikálisan is mozgó napkövetőt, csak egy panelt fog forgatni, amit tesztelni fogok hogy miként viselkedik, és kísérletezek rajta. A végső cél egy 10X5 méteres napkövető(Élethű arányos maketton kész is van, így könnyebb számolni) ha jól számoltam akkor 6,5kW-os rendszer fél el rajta. ( Magyar országon foglalkozik egy cég napkövetők gyártásával, ők 800 ezer+ áfát mondtak ekkora napkövető elkészítéséhez.)
Szia!
Jó nagy szerkezet lesz, -a napkövetőkről, amit találtál, dobhatnál fel képet, vagy linket.Elég sok található a neten,kíváncsi lennék, melyikkel próbálkozol.
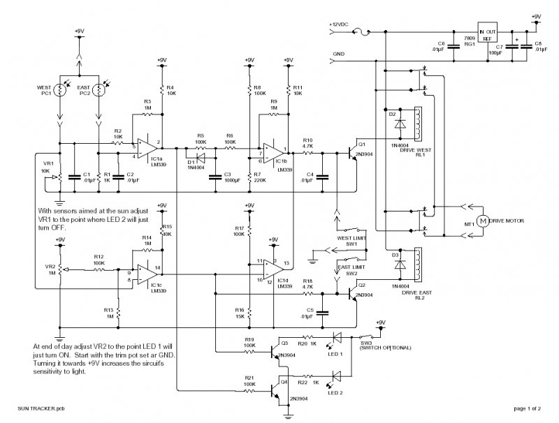
Jelenleg ezzel fogok próbálkozni, és biztos hogy működik ami nagyon jó hír. Már csak nyáktervet kell hozzá kreálnom.
Van még néhány kapcsolásom ami működő képes, de azok csak egyszerű gyerekjátékok......
Szia!
Így első ránézésre jónak tűnik, relé kontaktusokkal működik, minkét irányt végállás kapcsoló határolja.Az előző elektronikához hasonlóan itt is sok függ a fotoellenállások jó beállításától. Ha lesz egy kis időm nyák-tervvel megpróbálok segíteni.
Szép jó napot nekem úgy tűnik, hogy ez a kapcsolás a Nap körmozgását követheti, de hogyan áll rá a napra bekapcsoláskor?-kézzel?Üdv.
|
Bejelentkezés
Hirdetés |












