Fórum témák

» Több friss téma
Fórum » Tápegység LM317T-vel
Lapozás: OK   19 / 51
(#) kadarist válasza blackdog hozzászólására (») Feb 27, 2011 /
 
Próbáld ki fix 12V-os stabkockával is, ezzel a LED-es előterheléssel kombinálva.
(#) blackdog válasza kadarist hozzászólására (») Feb 27, 2011 /
 
És az miért lesz jó? Én nem fix. 12V kimenetet szeretnék.
(#) kadarist válasza blackdog hozzászólására (») Feb 27, 2011 /
 
Próbából. Jó lenne valahogyan elindulni végre a hibakeresésben!
(#) blackdog válasza kadarist hozzászólására (») Feb 27, 2011 /
 
Ezek szerint tényleg nem jó ez a mértékű feszültség esés. Lassan kész vagyok a forrasztással. Kiderül annak mi lesz az eredménye. Sajna 12V stabom nincs itthon csak 5V.
(#) kadarist válasza blackdog hozzászólására (») Feb 27, 2011 /
 
A kimenő feszültséget közvetlenül az IC kimeneti lábán és a bemeneti pufferkondi neg. sarka között mérted? Mert csak így lenne hiteles a mérésed.
(#) niedziela válasza blackdog hozzászólására (») Feb 27, 2011 /
 
Nem nagyon akartam beleszólni így 100.-nak, de mintha a rajzodon az Adj és a kimenet közt 680 Ohm lenne.
Próbáld meg 220 - 240 ohm-al. Én eddig akárhányszor használtam LM317-t mindig ilyen értéket tettem oda és nem voltak ilyen gondok mint nálad.
(#) blackdog válasza kadarist hozzászólására (») Feb 27, 2011 /
 
Szóval elkészültem az első próbával mart nyákon.
Most 4db ventilátor megy. Ez kb. 500 mA terhelés. Most ebben az esetben 70 mV a feszültség esés.
Mellékelek képeket a teszt állapotról. A hűtőborda azért ferde mert még nincs rögzítve.
Elérhető egyáltalán, hogy max. 10mV legyen a feszültség esés 1A terhelés mellett?
LM317 helyett LM1085 került bele. Ez elvileg ugyan az csak kicsit pontosabb.
(#) kadarist válasza blackdog hozzászólására (») Feb 27, 2011 /
 
Annak a hitvány breadboard-nak kontakthibái adódtak össze és ezért voltak rosszak az eredmények.
(#) proli007 válasza blackdog hozzászólására (») Feb 27, 2011 /
 
Hello!
Ha a fránya ampermérőt áthelyezed a P1 és az IC bemenete közé, lehet meg is valósul az álmod. Azt a 10mA hibaáramot, amit a feszültségszabályzó osztó okoz, meg kiegyenlíted a műszer nulla állító csavarjával..
üdv! proli007
(#) blackdog válasza kadarist hozzászólására (») Feb 27, 2011 /
 
És mi az a tűrés ami elfogadható? Engem kicsit zavar, hogy a legkisebb terhelés hatására is kapásból esik a feszültség 10-20 mV -ot.
(#) blackdog válasza proli007 hozzászólására (») Feb 27, 2011 /
 
Áthelyezéssel még nem próbálkoztam. Egyszerűen kivettem és akkor sem javult a helyzet.
(#) blackdog válasza proli007 hozzászólására (») Feb 27, 2011 /
 
Nem lehet, hogy a C6 kondi kicsit túlzás? Ha C6 100 nF lenne C7 10 nF akkor sem érek el változást?
(#) proli007 válasza blackdog hozzászólására (») Feb 27, 2011 /
 
Hello!
Ezek szerint olyan jó ampermérőd van, amin nem esik feszültség? Olyan nekem is kell..
üdv! proli007
(#) proba válasza blackdog hozzászólására (») Feb 27, 2011 /
 
Nem tudom javít e a helyzeten nekem a 1-2 µF fólia kondenzátort szerette a kimenetén,100 µF .(mellékesen a 10mV számomra nem egy szörnyű érték. A másik ha a hangfrekvenciás erősítőkből indulok ki ,ott is elég szörnyű dolgokat produkáltak a mindenfelé kószáló vezetékek a 10mV egy része lehet csak sima antenna jel.
(#) blackdog válasza proli007 hozzászólására (») Feb 27, 2011 /
 
Nem értem miért nem hiszel nekem. A képen láthatod, hogy milyen ampermérőm van. Most is kiiktattam, hogy biztos legyek a dolgomban és semmi változás.
(#) proli007 válasza blackdog hozzászólására (») Feb 27, 2011 /
 
Hello!
Egy apró hiba van az elméletben. A kondi nem változtatja meg az egyenfeszültséget. (Kivétel, ha szivárog)
De én nem küzdenék tovább, ha táp kell azt kell készíteni.. Az LM csak egy stabilizátor. Nincs benne feszmérő, és nyulat sem lőnek vele.
üdv! proli007
(#) blackdog válasza proli007 hozzászólására (») Feb 27, 2011 /
 
Oké, hogy az LM csak egy stabilizátor és oké nekem táp kell. Egyszerű és stabil. A neten olvasgatva az LM erre a célra tökéletes. Mivel gyakorlatom és tapasztalatom sincs az elektronikában így nem tudom, hogy az általam tapasztalt jelenségek mennyire férnek bele a "tűréshatárba". Paraszt ésszel gondolkodva, ha veszek egy IC-t amire azt mondják, hogy stabilizál 1,5A áramig és 35V kimenő feszültségig akkor én ezt elvárom tőle.
Ha ezt nem tudja akkor adják úgy, hogy nem stabilizáló feszültség szabályzó 1-2% hiba határral.
Gyakorlatom egyenlőre nincs, tapasztalatom egyenlőre nincs! Szeretnék beletanulni a témába ezért is foglalkozom ennyit egy adott ponttal és kérdezek. Elfogadom a kioktatást is csak legyen megindokolva, hogy hülye vagyok és felejtsem el az elektronikát. Ok. De miért? (bocs)
üdv! laci
(#) kadarist válasza blackdog hozzászólására (») Feb 27, 2011 /
 
A most tapasztalt kimenőfeszültség-csökkenés végül is mekkora mértékű?
(#) proli007 válasza blackdog hozzászólására (») Feb 27, 2011 /
 
Hello!
Nem kioktatás, és nem erről van szó!
Az elektronikában semmi nem ideális eszköz, mindennek van hibája toleranciája. Ezért kel az adatlapot megnézni. Mert nem az a baj ha valami nem tökéletes, hanem ha nincs definiálva az értéke, változása. Ha megnézed az adatlap beollózott részét és kiszámolod a készüléked szerint, akkor eldöntheted, hogy ez amit szeretnél, vagy sem. Sommásan sem fogalmazni, sem az igényeinket felállítani nem érdemes..
üdv! proli007
(#) blackdog válasza kadarist hozzászólására (») Feb 27, 2011 /
 
Kb. 500 mA- ig 60-70 mV a feszültség esés.
Tisztán ohmikus terhelés esetén akár 700 mV. Ami nagyon zavar, hogy a legkisebb terhelésre is esik a fesz 10-20 mV-ot.
(#) kadarist válasza blackdog hozzászólására (») Feb 27, 2011 /
 
Ezek teljesen normális értkek egy ilyen kaliberű szabályzónál (50-70 mV). Általában a még az érzékenyebb áramköröknek sem okoz gondot az ilyen mértékű feszültségesés. De persze ha egy állandó áramfelvételű áramkört táplálsz ezzel, akkor ugye fel sem merül ilyen probléma. Azt tudnod kell, hogy a 317 nem laborminőségű stabilizátor és elsősorban fix kimeneti terhelésre van kitalálva.
(#) Yetike válasza blackdog hozzászólására (») Feb 27, 2011 /
 
Hello. Sajnos mint minden feszültségforrásnak, ennek is van belső ellenállása tehát sajnos nem nulla. Ez a terheléssel feszültségosztót képez, minél kisebb a terhelő ellenállás, annál kisebb lesz a kapocs feszültség is. Bővebben: Link
(#) proba válasza blackdog hozzászólására (») Feb 27, 2011 /
 
0,1 V-0.2 V -ot tudnia kell.Ha nem tudja akkor a kimeneti osztón kell módosítani.A 0.7V az nagyon sok ,nem 70 mV akartál írni?
Nem tudom a kimenő feszültséget milyen tartományban szeretnéd állítani? Minél kisebb értéket akarsz elérni annál kisebb ellenállásokból kell az osztódat összerakni.A nagy feszültségváltozás (200mV -nál nagyobb) a kimeneti osztó rosszul megválasztása ,vagy a kimenetre rakott 1-2µF kondenzátor hiánya okozza szerintem.
Amatőrködésre próbálgatásra a 0.1-0.2V pontosság bőven elegendő a ttl ic-k is működnek 4,7-5.3V-ig .A többi áramkör meg szinte 1-2 volt eltérést sem vesz észre.A ledeket-zenereket meg áramgenerátorral érdemes próbálni ,az viszont már egy másik része az áramkörödnek.Azt célszerű legalább 2-5 mA pontossággal állíthatóvá tenni.
(#) blackdog válasza proba hozzászólására (») Feb 27, 2011 /
 
Én 70 mV-ot írtam. De akkor sem szép, hogy a legkisebb terhelésre is esik a feszültség. 700 mV esés tisztán ohmikus terhelés esetén van, vgyasis fogok egy 10 vagy 20 ohm ellenállást és azt kötöm a kimenetre. Akkor brutális eséseket tapasztalok.
(#) proli007 válasza blackdog hozzászólására (») Feb 28, 2011 /
 
Hello!
Úgy látom, még mindig ott vagy ahonnan elindultál.
Ha ráteszed a 10ohm terhelést, a kimenő feszültség értékének ellenőrzése mellett, a GND-hez képest meg kell mérni a feszültségeket. Tehát közvetlenül a LM kimenetén, bemenetén, majd a puffer kondenzátoron.
Az LM ki és bemenete között, legalább 3V feszültség különbség legyen, hogy stabilizálni tudjon. Lehet a puffer nyers feszültsége nem elegendő, főleg, hogy a stabival sorba van a 3,3ohm is. Mert 1A terhelésen, azon is 3,3V esik már.

A brummfeszültség is okozhat problémát, ha a táp nincsen kellő képen szűrve, vagy a trafó feszültsége is eshet a terhelésre. Ha a pufferen műszerrel mérsz, akkor csak a feszültség átlagértékét látod, a brumm értékét nem. De ha a brum hullámossága sok, akkor az "kilátszik" a szabályzó kimenetén, amit feszültség csökkenésnek látunk műszerrel.
Avagy egy tápegységet, mindig műszerrel és szkóppal kell ellenőrizni. És a hűtésnek is megfelelőnek kell lenni, mert az LM leszabályozhat ha túl meleg. Ha ezeket szép sorban megméred, akkor lehet talán tiszta képet látni. De a kimeneti feszültség esése önmagában nem mond sokat a hiba felderítésében.
üdv! proli007
(#) blackdog válasza proli007 hozzászólására (») Feb 28, 2011 /
 
Műszerrel és szkóppal mérek. Most, hogy rendesen le van forrasztva minden ma elölről kezdem a méréseket, de előbb kicserélem a puffer kondit. Egyrészt nagyobbra másrészt mert ami benne van azt még valahonnan bontottam.
A 3,3 ohm ellenállás cseréjén is gondolkodtam. 1 ohm -ra. Csak az meg befolyásolja az áramkorlát szabályozhatóságát.
Elnézést, hogy ennyit kérdezek, de próbálok minél több információhoz jutni a témában. Van egy könyvem: Elekrtonikai méréstechnika a címe, ha jól emlékszem. Reggel még bele olvastam és abban több oldalon is tárgyalja a szerző, hogy hogyan kell tápegységeket mérni. Este elolvasom azt is.

A hűtéssel nem hinném, hogy gond van. Elég nagy a borda és rendesen csillám és hővezető paszta segítségével van feltéve az IC. Amikor a legtöbb hőt kell eldisszipálnia akkor is csak éppen, hogy langyos.
(#) proli007 válasza blackdog hozzászólására (») Feb 28, 2011 /
 
Hello!
Közben elővettem egy lM317-et, és megmértem. Igaz labortápról, de kiindulási alapnak - összevetésnek biztos megfelelő. A kimenet feszültségesését vizsgáltam a bemeneti feszültség függvényében 450mA terhelés változás hatására. A visszacsatolásban az OUT és ADJ között 220ohm, a szabályozáshoz egy 1kohm és egy 1kohm-os helipot volt beiktatva. Kimenő feszültséget 10,00V-ra állítottam be.
17V bementi feszültségnél 30mV volt a csökkenés.
14-nél 30mV, 13-nál 50mV, 12V-nál 200mV.
Tehát látható, hogy a ki és bemenet között valóban minimálisan 3V feszültség szükséges.
14V bementi feszültség mellett, 10mA terhelésre még nincs feszültség csökkenés, 100mA esetén már meg van a 10mV. (A feszültségszabályzó beállító osztója miatt, az IC alapterhelése 5.68mA)
("Rendet raktam", így 1A-al nem tudtam vizsgálni, mert nem találtam a teljesítmény ellenállásokat.)
Az egyértelműen látható, hogy 10V maximális kimenet esetén, a bementi feszültség az IC "IN" lábán nem lehet kisebb, mint 14V. Tehát nem amit a műszerrel mérsz, hanem a brummfeszültség "legalsó pontját" nézve sem. Kétutas egyenirányítónál, a brumm effektív értéke közelítőleg 1,5*It/Cp [mA és µF-ban). Ez 1A terhelőáram, és 2200µF-ot figyelembe véve, 680mV. Ennek csúcsértéke hozzávetőlegesen 1V körül van. Tehát a műszerre mért értéknek, kb. 1V-al többnek kell lenni, mint a 14V. Akkor elvileg béke van.
üdv! proli007
(#) niedziela válasza proli007 hozzászólására (») Feb 28, 2011 /
 
Én is elővettem ma egy LM317T-t
Bemenetre tettem egy 100nF kondit, ADJ lábon egy 10K-s potit ADJ - Out között 680 Ohm, GND-kimenet 10µF kondi.
Terhelés 10 Ohm (minden esetben), vizsgált feszültség 5V és 12V
Bemenő feszültség 15V, szabályzott fesz 5V stabilan tartja a feszt. (500mA)
Bemenő feszültség 15V, szabályzott fesz 12V stabilan tartja a feszt. (1.2A)
Utolsó példánál vizsgáltam, hogy mikor esik feszültség és mennyi
Bemenő feszültség 13V, szabályzott fesz 12V, ebben az esetben terhelésre 10.8V marad.
Bemenő feszültség növelésével arányosan nő a kimeneten a feszültség, és 14.86V esetén mérhető a terhelt feszültség újra 12V-nak. Mérést multiméterrel végeztem.

blackdog

Vagy a trafód gyenge, vagy az áramkorlátod szívja el a feszt. Áramkorlátot kösd ki elsőre és úgy próbáld ki.
Lehetőleg ne használj 1-es vezeték alatti vezetéket a kimeneten és ne legyen túl hosszú, mert azon is beesik a feszültség.

A feleslegs sortöréseket kiszedtem, légy szíves, figyelj rá legközelebb! Frankye
(#) niedziela válasza niedziela hozzászólására (») Feb 28, 2011 /
 
Az még lemaradt, hogy a multi Metex MXD4660 volt a terhelés 20W 10 Ohm
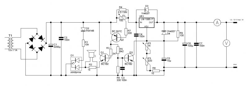
(#) jem123 hozzászólása Feb 28, 2011 /
 
Sziasztok!
Ezt a kapcsolást szeretném megépíteni lm350-el úgy működne?Kell valamit módosítanom?
Következő: »»   19 / 51
Bejelentkezés

Belépés

Hirdetés
XDT.hu
Az oldalon sütiket használunk a helyes működéshez. Bővebb információt az adatvédelmi szabályzatban olvashatsz. Megértettem