Fórum témák

» Több friss téma
Fórum » Amatőr Audiokészülék Építők Találkozója

Bővebb olvasni-látnivalók az AAÉT hivatalos honlapján. http://aaet.nhely.hu

Lapozás: OK   55 / 84
(#) szamóca hozzászólása Márc 1, 2011 /
 
Az a véleményem, hogy a hangsugárzón több múlik, mint az erősítőn. Ezzel azt akarom mondani, hogy hasonló kaliberű erősítők cseréjével, nem olyan látványos a hangkép változása, mintha a hangsugárzókat cserélgetnénk. Nem beszélve arról, hogy a nüansznyi különbségeket egy olyan rosz akusztikai környezetben kellene meghallani, mint egy vízhangos, háttérzajokkal, reflexiókkal terhelt tanterem.
A tavalyi, és az előtti talin nagyon jól jött, az elektropityu által készített erősítőváltó kézi készülék. Mert az idő sem szólt bele két majd azonos HTA kapcsolás közötti különbségek kihallásába.
(#) ethosz2 válasza burgdavid hozzászólására (») Márc 1, 2011 /
 
Végső esetben fel tudom ajánlani a tannoy-t egy ilyenre, ha mindenki félti a hangfalait. De majd úgyis kiderül 3 hónapon belül, hogy ki(k) lesz olyan bátor, hogy felajánlja a hangfalát.
(#) saraha válasza ethosz2 hozzászólására (») Márc 1, 2011 /
 
Szia.Megkérdezted a Tibi barátodat,hogy előkeresi-e a Cresi-jét?Van nekem is egy pár Tannoy monitorom és van hozzá védelmem is lehet én is elvinném akkor...
(#) ethosz2 válasza szamóca hozzászólására (») Márc 1, 2011 /
 
Ja, csak az a kérdés, hogy ki fogja felajánlani a közös lovat? Egy jó hangfal drága mulatság. Én előbb írtam, hogy mit tudnék felajánlani. (Esetleg megkérdezem a haveromat, az övé az már alkalmas lenne ilyenre, de hogy oda is adja ilyenre, az nem biztos).

Szóval mi lesz? Milyen hangfal legyen?
(#) ethosz2 válasza saraha hozzászólására (») Márc 1, 2011 /
 
Jó, majd rákérdek hétvégén, úgyis beszélek majd vele. Remélem még meg van neki. Egyszer mondta, hogy csinált régebben crescendo végfokot 2SK135-2SJ50 végfettel.
(#) DuMatyi válasza ethosz2 hozzászólására (») Márc 1, 2011 /
 
És mi lenne, ha mondjuk külön védelem lenne a hangfalhoz kis táp független az erősítőtől, csak hangfalvédelem-áramkörnek?

Záborszky írt egy jó kis cikket. Ha kell előbányászom, és megcsinálom. Igény függvénye.
(#) ethosz2 válasza saraha hozzászólására (») Márc 1, 2011 /
 
Milyen tannoy?
(#) saraha hozzászólása Márc 1, 2011 /
 
Én jó ötletnek tartottam a tavalyi Rmaa mérést.Nekem sajnos illesztési és védelmi gondjaim voltak a dologgal úgyhogy nem kísérleteztem vele,de egy szaki pl:Action2K
használatában fel tudok ajánlani egy EMU0404-et,ha lenne rá igény és Action2K elvállalná mert tavaly,ha jól tudom Ő mért.
(#) ethosz2 válasza DuMatyi hozzászólására (») Márc 1, 2011 /
 
Ha hozol lesz!

Már mindent én csináljak! Még össze kell raknom pár dolgot, egy tesztelős kivitelű HTA-t is kell csinálnom, az utolsó két spéci relémet meg a Tibi hangszóróvédelmébe kell beletennem, azt is nekem kell megépítenem...


Egy kis csoportmunka kéne, (mindenki hoz/épít valamit) az volna a jó!
(#) mark.budai hozzászólása Márc 1, 2011 /
 
Sziasztok! Idén remélem már én is el tudok jutni, de akkor én is kiállítóként megyek. Mivel ilyen események előtt eléggé "pörgök", szerintem mindent tudok vinni, ami nekem kell a zenéléshez, bár a hangszóróim nem éppen a legjobbak.. PCL85-öt biztosan vinném, ha kész lesz, a triódás és a tetródás PP-t is.. Na de ezt még nem is fejtegetem, majd ha biztos lesz, hogy esetleg tudok menni..
(#) saraha válasza ethosz2 hozzászólására (») Márc 1, 2011 /
 
DC4, de van egy pár 2x30kilós valamilyen replikám(nem tudom milyen úgy kaptam ajándékba.Habiszti Tannoy matrica van rajta belül maszek, valószínű a fehérvári H2000-től való... D'Appolito rendszerű de az szerintem jobban szól,mint az eredeti Tannoy.
(#) DuMatyi válasza ethosz2 hozzászólására (») Márc 1, 2011 /
 
Nem kell nevetni, abban a védelemben bizony egy egyszerű RE-CO GPM2 relé működik. És működik! A fent említett illető csak jó kapcsolásokat adott közre. Nem az én hangfalam, nem az én haverom, nem akarok felkoncolva lenni...
(#) ethosz2 válasza saraha hozzászólására (») Márc 1, 2011 /
 
Na ilyet még nem hallottam, de ha te megfelelőnek tartod, akkor hozd le. Védelem ügyben meg valamit kitalálunk majd, hogy épségben is vidd haza.

Matyi ötlete jó. Kellene egy 12V-os adapterről működő DC elleni védelem. Koppanásgátló nem kell. Viszont brutál jó relék kellenek. (például hangfalkábel rá lenne forrasztva, úgy is jó lenne).
(#) szamóca válasza DuMatyi hozzászólására (») Márc 1, 2011 /
 
Adok egy finder 55 sorozatú AgNi. érintkezőset, az csereszabatos vele. Az aranyozottat az új projektembe teszem.
(#) DuMatyi válasza szamóca hozzászólására (») Márc 1, 2011 /
 
Használni akarom, nem viselni! (bleeeeee)
(#) ethosz2 válasza DuMatyi hozzászólására (») Márc 1, 2011 /
 
Figyelj Matyi, ha csinálsz egyet, akkor lesz védelem, ha nem, akkor kénytelen leszek én csinálni egyet, de nem biztos, hogy fogok is, szóval jobb, ha te csinálod. Erre volt a nevetés.
(#) DuMatyi válasza ethosz2 hozzászólására (») Márc 1, 2011 /
 
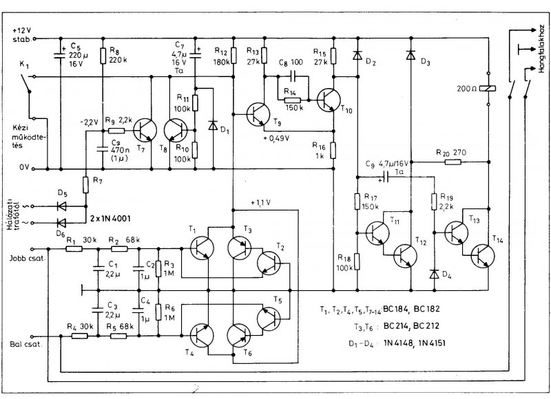
Ez lenne a kapcsolás. Az elvet mellőztem. Elvileg 18 ms alatt old ki.
(#) ethosz2 válasza DuMatyi hozzászólására (») Márc 1, 2011 /
 
Jó, oké, hogy mellékeltél kapcsolást, bár én nem kértem, nekem, meg a többieknek tök mindegy, hogy milyen lesz a védelem, csak működjön. Meg is csinálod?
(#) DuMatyi válasza ethosz2 hozzászólására (») Márc 1, 2011 /
 
Akkor ezek szerint igény van rá, tehát nekiveselkedem. Az alkatrész készlete úgymond röhejes. 90% át össze tudom vadászni itthon. Akkor nosza rajta. Bedobozolni nem fogom. Mert minek?
(#) ethosz2 válasza DuMatyi hozzászólására (») Márc 1, 2011 /
 
Ja, teljesen felesleges bedobozolni. A hálózati trafóra menő koppanásgátló rész is felesleges. Elég a DC detektor részét megépítened. 12V-os adapter jó lesz tápnak.
(#) Gery78 válasza DuMatyi hozzászólására (») Márc 1, 2011 /
 
Matyikám ez nagyon jó kapcsolás, ezt már én is megépítettem a vizsgamunka-erősítőmben, többször bizonyította rátermettségét a feladatra. Ezt csak ki kéne szerelnem az erősítőmből, és valami normális dobozba tenni. Esetleg lehetne még mérőpontokat is rákötni a védelemre, hogy mielőtt rádugjuk a hangfalat megmérjük az erősítő kimenetét egy műszerrel, hogy van-e rajta DC. Nagyon jó ötletnek tartom a hangfalvédelmet, így én is bátrabban fel merem ajánlani a Revox TL-jeimet Etalon hangfalként, és ráadásnak az Onkyo-t is. Az is talán elmegy Etalonnak. Hasonlóan jó hangú, mint a Revox. Csak legyen olyan bátor jelentkező, akit ha szépen megkérek volna olyan kedves segíteni nekem elvinni a cuccokat, és vissza is hozni a tali után.
(#) burgdavid hozzászólása Márc 1, 2011 /
 
Úgylátom, kezd "elfajulni" a dolog - de legalább jó értelemben :o) Nekem mindösszesen csak annyi volt a célom ezzel, hogy az is meghallgathassa illetve megmutathassa a készülékét mindenki előtt, akinek csak gyengébb hangfalai vannak, illetve mindenki belehallgathasson mindenki erősítőjébe.
Nyilván egy "uborkareszelő" Beagon a TDA2030, meg a 300B is kb ugyanúgy szól, egy jobb cuccon meg azért lehet különbséget hallani egy Orister és egy PCL86 között. Nyilván a nagyterem mindenképp alkalmatlan egy teljesen korrekt lehallgatásra, elleneben ízelítőként jólehetne egy-egy erősítőt megfülelni.
A védelemnek szerintem érdemes lenne egyenfesz illetve túl nagy kimenő teljesítmény esetén oldani. Nemtudom mekkorák a hangfalak, de mondjuk egy 40W-ost nemcélszerű 80-al megküldeni
(#) Gery78 hozzászólása Márc 1, 2011 /
 
Erről a körbehallgatós dologról nekem eszembe jutott, hogy azt kellene csinálni, mint a múzeumokban. Most ez így hülyén hangzik, de úgy kellene csinálni, hogy mindenki összeállítja a cuccait, és mint egy tárlatvezetésen egy csoportban odamegyünk és az illető bemutatja a készülékeit. Esetleg lenne egy bátor jelentkező aki vállalja a "tárlatvezetést", és levezényli ezt az egészet, hogy kiállítóról kiállítóra járva mindenki megcsodálhassa az adott kiállító készülékeit. A kiállító pedig egy pár szóban bemutathatná az adott készülékeit. Én például kíváncsi volnék mindenki készülékére, és szerintem ennél rendezettebb formában nem lehetne megnézni az összes készüléket. A meghallgatást is valahogy hasonlóan kellene csinálni, bár ez már nehezebb ügy mert nyilván van akinek több készüléke is lesz, és szeretné, ha meghallgatnánk. Erre kellene még kitalálni valamit. Esetleg a bemutató tárlatvezetésen mindenki a legjobb készülékét mutatná be. Mi erről a véleményetek?
(#) Gery78 válasza burgdavid hozzászólására (») Márc 1, 2011 /
 
Igen a teljesítmény védelem is jó ötlet, ha GG ráköti az aggregátoros erősítőjét a 60W-os hangfalamra, és megküldi, lehet hogy a mélysugárzó membránja a fejemen kötne ki mint a kínaiak kúp alakú csúcsos sapkája. Na de viccet félretéve szerintem a hangminőségre kellene rámenni, nem a hangnyomásra. Ahhoz meg nem kell 20000W szerintem, de mindenképpen kellene gondolkodni teljesítmény védelmen is.
(#) ethosz2 válasza burgdavid hozzászólására (») Márc 1, 2011 /
 
A DC védelem 4 tranyó, bistabil resettel +2 tranyó, teljesítmény védelem még 2. Ezt már meg is kéne tervezni, mondjuk nem bonyolult...

Szerintem a Matyi féle tökély lesz, nem lesznek 1KW-os erősítők.
(#) burgdavid válasza ethosz2 hozzászólására (») Márc 2, 2011 /
 
Nem szükséges 1kW, de mind hangfalvédelem, mind hangzavar szempontjából is érdemes lenne a limitálás
(#) ethosz2 válasza burgdavid hozzászólására (») Márc 2, 2011 /
 
Jó, holnap összerittyentek egy kapcsolást, ha ragaszkodtok a teljesítmény védelemhez is. Azt még délutánig találjátok ki, hogy mekkora csúcsfeszültségre limitáljon, vagy hány watt/8Ohm-nál kapcsoljon ki. Vagy ez is legyen állítható? (jobb lenne szerintem) A relék kikapcsolása után pl: nem kapcsol vissza azonnal a hiba megszűnése után sem, hanem mondjuk egy x ideig várakozik, két leddel kijelzi az állapotot is, stb...
(#) szamóca válasza ethosz2 hozzászólására (») Márc 2, 2011 /
 
Egy kissé túlspilázottnak érzem már ezt a teljesítményvédelmes részt. Aki nem tudja hogy hol a határ, ahhoz odamegyek,szólok neki, ha nem hat kikapcsolom a cuccost, a tápkábelt elviszem, és távozáskor megkapja. Ennyi. Lehet orrot húzni, szidalmazni, (amíg elviselem) de a wattomániának ez a rendezvény nem ad helyet.
(#) shalafi.66 válasza (Felhasználó 13571) hozzászólására (») Márc 2, 2011 /
 
10W négyszögjel sok negatív dologra képes. A dobozt csak fizikai behatásoktól kell védeni, a bemenőjelre a hangszórók miatt érdemes figyelni.
(#) Action2K válasza (Felhasználó 13571) hozzászólására (») Márc 2, 2011 /
 
Ha mégis eldobja, szóljon, hogy elkaphassam.

Aki volt Kecskeméten az tudja, hogy milyen volt a terem akusztikája, ami ráadásul a vasúti pályaudvar mellett volt, tehát időnként a vonatfütty túlharsogott minket, de eben a nagy teremben mégis jó nagy különbséget tudtunk tenni az 1-2W-on szóló 4 erősítő között is (vakteszt). együtt ment a PCL86 a GU50-el. Nehéz volt az egyen szintet belőni, de megtettük. Persze, az azonos kaliberűeknél ment minden mit a "gyorsvonat". Ha jól emlékszem talán 80W-os volt az etalon hangfal. Mindenféle védelem nélkül ment rá minden. EcoPityu által kontrollálva volt az esemény, s ezért minden épségben túlélte. Persze, jobb félni, mint megijedni.
Következő: »»   55 / 84
Bejelentkezés

Belépés

Hirdetés
XDT.hu
Az oldalon sütiket használunk a helyes működéshez. Bővebb információt az adatvédelmi szabályzatban olvashatsz. Megértettem