Fórum témák
» Több friss téma |
Fórum » Akkumulátor töltő
Mit akarsz tölteni vele? Az eredeti adatok szerint a töltő túl kevés áramot ad le autóakkuhoz.
A TIP-et jól sikerült bekötnöd?
Szia!
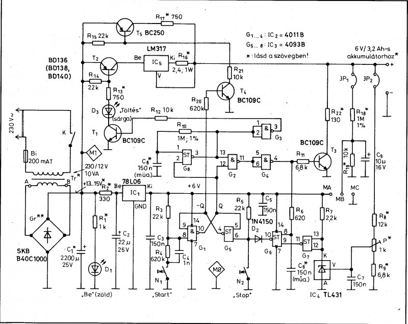
12V 7,2Ah zselés akut szeretnék tölteni, azért ide tettem föl, mert láttam, hogy egy nagyon hasonló kapcsolással itt foglalkoztak már, gondoltam, több a tapasztalat ![]() Szerintem jó lett a TIP bekötése, viszont, most jutott eszembe, hogy az első indításnál sikerül fordított tápot adnom, akkor az IC elpusztult, de azt cseréltem, lehet, hogy ebbe belehalt a TIP?
Szia!
Én épitettem ilyen töltöt. Nem volt biztositék a kimenetnél? Mert az nagy hiba. Lehte hogy meghalt a TIP.
Szia!
Természetesen tettem biztosítékot az aksi elé, bár a rajzon nincs.
Nem jutottam eredményre vele
a TIP jó, már az IC-re gyanakszom, létezik, hogy gyárilag nem jó?Fölteszem a nyákrajzot, hátha valamit benéztem és valaki kiszúrja én már annyit néztem, golyózik a szemem
Merre laksz? Mert nekem van uc3906 othon egy pár dara.
Ami átmegy a 14-15 láb között az nem ér a 15-ös höz?
Szia!
Az nem volt zárlatos, de az 1n-s smd-t sikerült hozzáforrasztanom az egyik alatta átmenő vezetősávhoz, ez okozta a bibit! Köszönöm, hogy fölnyitottad a szemem! :integet2: Nem alszom két napja, már mindent átnéztem százszor, de az smdk alá nem lestem be. MŰKÖDIK!!!
Sziasztok
Olyan segítséget kérnénék, hogy a mellékelt aksi tölttőt kellene úgy átalakítani ami 12V 5Ah akkumlátor töltésére lenne alkalmas. Valamint a csepptöltő funkció is led jelezné. Köszönöm.
Hello!
- A trafót kicseréled 15V-osra - R16-ot cseréled 2,2ohm-ra - R22 cseréled 220ohm-ra - Az R13-at és az R21-et 1kohm-ra - R20-at 10kohm-ra - Az R21-el sorba kötsz egy Led diódát, ez jelzi majd a csepptöltést. (mint ahogy azt előttem is tanácsolták már) - R8-at cseréled 33kohm-ra. - P potival beállítod a 14,5V lekapcsolási feszültséget - Örülsz, hogy tölt a töltő.. Töltőáram 570mA lesz, töltési végfeszültség 13..15V között állítható lesz. Csepptöltés kb. 13mA lesz. üdv! proli007
Köszönöm a kimerítő választ.
Remélem így már működni fog. Holnap kipróbálom. üdv! stelok
Hamarosan elkészül a kapcsi amit fel tettem... ha gondoljátok teszek fel képeket, hogy milyen lett a kész töltőcske..
Hello!
Ne fenyegess minket! Ha kész, tedd fel.. De egy linket legalább megereszthettél volna, hogy miről is van szó. Mert számodra biztos egyértelmű, de a mi értelmünknek már van határa.. üdv! proli007
Hello!
A tegnapi leírásod alapján átalakítottam a töltőt, de a csepp töltés így nem működik. A Led nem világít de töltés sincs. Aztán vissza tettem az eredeti kapcsolásba szereplő R20, R21 értékeket így 10 mA csepptöltés van. Lehet hogy nem is kell az a Led. Azért kössz a tanácsot üdv! stelok
Sziasztok
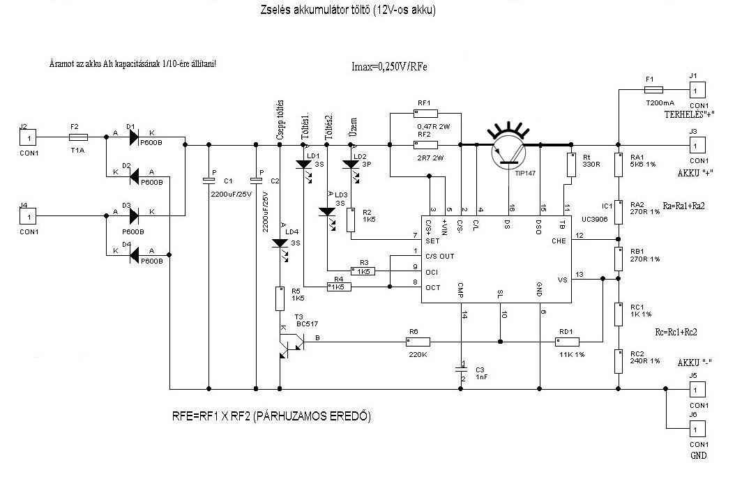
Még egyszer a segítségeteket kérném. A mellékelt kapcsolási rajzot szeretném megépíteni megkaptam egy csomagban nyákot és az alkatrészeket egyben. Csak az a problémám hogy 12 voltos a kit és én a tűzoltóságnak szeretnék két töltött csinálni ami 24 voltosak. Ebben kérném a segítségeteket hogy mit kel kicseréljek mert szerintem csak a zenerek cseréje nem elég. És amperben is kellene 15-20 amper. Tranzisztorok helyébe nagy teljesítményű darlingtont szeretnék tenni. Segítségeteket előre is köszönőm.
Sziasztok!
Picit még mindig bajban vagyok ezzel a töltővel. Működik ugyan, de van vele két probléma; az egyik, amit már többen megemlítettek, hogy nagyon zavarérzékeny (tölt, lekapcsolom a villanyt, nem tölt és idő múltával sem akar visszabillenni), a másik, hogy max 12,8V-ig hajlandó tölteni az aksit (standby use = 13,8V) ez van az aksin, hogyan tudnám megemelni a feszültséget? Gondolom, a rajz jobb oldalán szereplő ellenállásokból összerakott feszültségosztó létrában kell kicserélni valamit, de mit és mekkorára?Előre is köszönöm, ha valaki ránéz. Üdv: E.
Szia!
A 136246 hozzászolásba proli007 mester iregy kis segitséget, De mellékelek egy leirász az én álltalam készitett töltöröl. A kapcsolási rajz. Ha megnézed az R11, R14, R15 értékeket az én rajzomnál azok mások mint nálaad. Ez ugye 14,9V végtöltést. Nálad 12,8V-nál mekkora a töltö áram? Akkor már cseptöltésre vált vagy még világit a LD1-es led?
Hello!
Gyanítom, hogy nem az ellenállásokkal volt a baj, hanem a Led-et nem jól kötötted be. A katódnak kell a tranyó kollektora felé nézni. És ha kikapcsolod a töltőt, vagy a töltési végfeszültség kikapcsolja, akkor égni kell a Led-nek.. üdv! proli007
Hello!
Alapból több probléma is van. - Ha egy töltőalkalmas néhány amperes töltésre, egyáltalán nem biztos, hogy néhány ellenállás cseréjével, annak töltőáramát meg lehet tízszerezni. Mint ahogy egy Trabantot sem lehet kis javításokkal tízszeres sebességre biztatni. - Ez a kapcsolás, mesze nem korrekt műszakilag. A beállítandó töltőáram erősen függ a tranzisztorok bétájától, az meg a kollektor áramtól (és hőfoktól is) függ. - Mivel a töltő szabályzója analóg disszipatív, rengeteg hőt termel, és hatalmas kondi kell bele. A hőt a végfokozatnak is el kel viselnie, sőt el kel osztani a végtranyók között a hűtőbordán. Egyszóval ezt a töltő kapcsolást, nem javaslom, főleg ekkora töltőáramokhoz. De ha még is ragaszkodsz hozzá, legalább az itt látható módosításom szerint kövesd el az áramkört. A 0,3ohm-os ellenállások csökkentésével, és a végfokozatok számának növelésével, a kimeneti áram növelhető. üdv! proli007
Hello!
A mellékbe berajzoltam hogy kötöttem be a LED-et, de igy nem műkődött. A többi ellenállás értéket nem írtam rá de azt is kecseréltem. üdv! stelok
Hello!
Már pedig ez így elvileg jó! Tehát valami hibát még is elkövettél.. A Led működött? Ha nem, még is fordítva volt.. üdv! proli007
Húú! Elnézést kérek. Itt a link.
A komparátor-részt neked köszönhetem, még a működő mosógépemet is...! Holnap teljesen be fejezem és jönnek a képek.Bővebben: Link
Hello!
Holnap mégegyszer megpróbálom. üdv! stelok
vagyis itt a link. Kapcs. rajz
Hello!
Teljes mértékbe igazad van, tényleg fordítva raktam be az ellenáálást és a LED-et. Most már jól működik. Még egy probléma felmerült. Ha rákapcsolom az aksit és még nincs bekapcsolva a töltő már világít a zöld led. Ez szerinted normális, vagy valamit elkötöttem? Köszönöm a kitartó segítségedet. üdv! stelok
Hello!
Mert az aksi feszültsége visszamegy az LM317 és BC250-en keresztül a C1-re. Nem túl szép dolog, mert ráadásul nincs védődióda a stabin. De legegyszerűbb, ha megszakítod a nyákot a JP1 és az R22 között, és beteszel egy 1N4001-es diódát, úgy hogy a katódja nézzen az aksi felé. Ez megakadályozza a visszatáplálást, másba meg nem igen szól bele. üdv! proli007
Hello!
Igy gondoltad? Üdv! stelok |
Bejelentkezés
Hirdetés |






a TIP jó, már az IC-re gyanakszom, létezik, hogy gyárilag nem jó?










