Fórum témák
» Több friss téma |
Az én szabályzásom folyamatosan terheli meg a rotort. Ha egyenként kapcsolod rá a bojler betéteket akkor az mindik egy hatalmasat ránt az egész rendszeren. Ez nem jó. A kapcsolás is lényegesen bonyolultabb lenne mint most.
A fotóalbumban megtalálod a kapcsolást: PB100005.JPG A 600W-os betét az túl kicsi. Nekem 400-as fordulatnál 110V-jön le a generátorról terhelt állapotban. Ez 476W-ot jelent. Ha 600W-os lenne a betét, akkor ez csak 126W lenne.
Hát azért szélcsatorna nincs minden háznál. Az én megoldásom: A generátort meghajtom egy állítható fordulatszámú vill. motorral . Így már simán beállítható a vezérlés. Persze azért a fordulatszámmérő fontos kellék.
Ez így rendben van, de a rotort is hozzá kell fésülni a generátorhoz, és oda már szél is kell.
A generátort én is esztergapadon hajtottam meg a méréshez. A vezérlést is így állítottam be.
Ezt nekem tetted föl! Csak nem tudom fejben tartani az összes felhasználó nevet, az ötlet nagyon jónak tűnik de még nem építettem meg, Várom már a beígért szelet, hogy valamit tapasztaljak a félkész gépemmel.
Én kaposvár környékén lakom. Nálunk most jött meg a szél, ca. 4-5m/sec lehet.
A rotor beállítás nálam helyszínen történik. Még szerencse, hogy régi antenna állványt használok, így a létra megoldva.
Fűtőbetétben létezik 110V os is. fűtőbetét
Én Debrecen, Miskolc között. Itt még semmi!
Nálam Ács Komárom, 7-8 m/s. Szép egyenletes, öröm nézni ahogy dolgozik.
Hoppácska! Neked nem egy 4 lapátos géped van véletlenül???
Mert ha igen,azt gyakran megnézem Ott a lomis a szomszédban...Egyébként Tatán is itt a durva szél! Tekeri rendesen a gépet!
Nem, nekem 3 lapátos van, a vasút másik felén.
Az enyém nagyobb és direkt hajtású állandó mágnesű. Amit te láttál, ha jól emlékszem autógenerátoros. Neked milyen a géped. Ma csinálok egy-két képet és felteszem őket.
Fórumról lévén szó (ld. latin jelentés) magam se tettem félre a PMG terh. szabályzás problémáját. Olyannyira, hogy ezúton megkövetem magam a #937311 hozzászólásom végszava tekintetében:
„Vagyis a PMG-s szélerőműnél aerodinamikailag nem szabályozott szélkerék és nem szabályozott áttétel esetén a terhelésen kivehető maximális teljesítményt CSAK a szélsebesség határozza meg! A KIVEHETŐ (HASZNOS) TELJESÍTMÉNY TERHELÉSSZABÁLYZÁSSAL NEM NÖVELHETŐ! Csökkenteni pedig minek?” Matematikai elemezgetéseim (Norton, Thevenin, integrálszámítás – hogy a nulla, végtelen is értelmezhető legyen, stb.) szerint a generátor által látott terhelés (pl. fűtőszál) ellenállás értéke áramszaggatással szabályozható. A módosult végszavam: … A KIVEHETŐ (HASZNOS) TELJESÍTMÉNY !disszipatív! TERHELÉSSZABÁLYZÁSSAL NEM NÖVELHETŐ! A korábbi FET-s szabályzó és ennek „durvább” relés változata szerintem lágyindító, ami természetesen javít az össz. hatásfokon, de nem optimalizálja az üzemi szélsebesség tartományban. Megkövetésem rövid (lassan külön fórumot indíthatnánk ennek a kérdésnek, de mivel fórumirodalmon kívül mást is olvasunk, egy-két fórum követése is nehézkes) indoklása: A generátor által látott terhelés, a terhelésen kivett hasznos energia az idő szerinti integrált energia csomagok (pl. pillanatnyi teljesítmények = dP) összessége – (E=int(dPf(t)); (dPki=dPv+dPt=(pl.Thevenin)dUo^2/(Rv+dRt) és dPki=f(n) egyenletrendszer.) Pki változása magával hozza a fordulat, Uo, Rt változását – valamelyiket, vagy mindhárom valamilyen arányú változását, impedancia vizsgálatnál Rv változását is. Ha a változás szaggatott (dPki) akkor a kitöltési tényező változtatásával a generátor által látott Rt is változtatható. Ha a szabályzás jó (n, Uo, Rt és/vagy, illetve ezek aránya), akkor a Pki változtatásával szabályozható a fordulat, és így a szélsebesség függvényében mindig a legjobb tsr értékkel, a legjobb hatásfokkal vehető ki a szél energiája. Egy ilyen bonyolult szabályzó megtervezése szerintem se fórumtéma. Változatlanul szívesen látnám a végleges áramkört a bemérés adataival! – Tartok tőle, hogy nem házi szélerőmű kategória. … Az optimális munkatartomány megválasztás hozzászólás méretűre zsugorítása zajlik.
Enyém ilyen,csak most erősebb generátor van rajta...
Nem tudom hova tenni amit termel.Igaz itt ritkán van szél. Most ma van rendesen! Néha lejön róla 13 A is rövidzárban ![]() Amugy 40V-ot tud max.36V-os 4 szénkefés állandómágneses kis fordulatú motor,ferde hornyozású. 13A a teljesítménye.Nincs cogging effektus. 6V 100Ao-teljesítményű akksira termel,udvar világítást.és a műhelyben éjszakai fényt csinálok róla.
Hát ez az. Az én rotorom 7-es TSR-re készült. Ott a legjobb a hatásfoka. Ezért a szabályzás elengedi mindaddig amíg a rotor fel nem pörög arra a fordulatra és ott kezdi terhelni. Ennél bonyolultabb szabályzásnak nem lenne érdemleges hozadéka. Akkor meg minek.
A vasúti átjárótól messzire laksz? Mert azt a gépet még nem láttam...
Hi mennyiből jött ki a szélgéped és milyen generátort használsz
Vastelepen túrtam a nagyrészét,a generátor meg egy kis fordulatú 36V-os villanymotor.A motor is a vastelepről van.
Pár ezer forintot költhettem rá,mert van benne új zártszelvény Azt meg kellett venni.
ELNÉZÉST A MÚLTKORI HELYTELEN VISELKEDÉSEMÉRT! JÓL TUDOM HIBA VOLT, DE VALAHOGY MEGPRÓBÁLOM JÓVÁ TENNI.
Hamar begurulok, ez nálam nagy hiba.…..Sajna nehezen értem meg, amit leírtál, pedig párszor figyelmesen elolvastam. Ennek oka, hogy az általad említett matematikát (integrált energia csomag), én soha nem használtam, bár értem a lényegét. Azzal nem értek egyet, hogy bonyolult a szabályzó. Ezt meg azért mondom, mert régen egy ilyen probléma analóg áramköri megoldása nem volt ritka. A régi módi stílus megoldása a következő volt: Ha letöltöd a 935960 hozzászólás mellékletét, annak második és harmadik oszlopa a két görbe számszerűsített értéke egy elképzelt valós helyzetnek. A harmadik oszlop a két görbe hányadosa, a szükséges kitöltés konkrét fordulatoknál, majd ezt követi a negyedik oszlop, ami a hányados görbéjét érintő egyenes meredeksége az adott fordulatnál. Ez utóbbiból az látszik, hogy a görbe egyenes. A szükséges kitöltési tényező így azonnal a fordulathoz kötődik. Innen már világos, hogy a fordulattal lineárisan növő feszültséggel együtt halad a szükséges kitöltés. Na innen jön az elektromos ember…. A történés szavakba foglalását többször is megtettem, nekem utólag a 936889-es meg a 938562-es tetszik legjobban. A három megközelítés biztos fedni fogja egymást. Azt megígérem, hogy ha Neked személyesen szükséged lesz erre, én szerzek egy olyan analóg szabályzó rajzot, amit az összerakás után csak fel kell éleszteni. Sajnos ahhoz meg oszcilloszkóp kell.
Amit leírsz, az nem teljesítmény szabályzás, egy automata kapcsoló, ami azt biztosítja, hogy a szélkerék fel tudjon pörögni kis szélsebességnél, mert a rákapcsolt generátor ezt erősen akadályozná. Btoti meg is adta a pontos nevét: lágyindító.
Pont a Te esetedben igen hasznos lenne megérteni, és használni az elképzelésünket. Az meg, amit eddig beszéltünk Gulyi88-cal, annak lényege nem haladja meg egy érettségizett fiatal tudását, főleg ha érdekli a fizika vagy elektronika, a történés meg tényleg egyszerű. A folytatás már jóval magasabb szintet igényel, és biztos vagyok benne, hogy Gulyi88 meg fogja oldani. Amúgy meg értek én a szóból. A másik fórumon se tetszettek Neked az elméleti dolgokkal kapcsolatos hozzászólások, az enyém meg pláne nem, el is nyertem egy címet. Ígérem, nem zavarlak benneteket, komoly szélgép építőket több elmélettel. Azt azért néha megteszem, hogy felrakok néhány képet, de azokhoz sem lesz elméleti hozzáfűzni valóm. A másik fórumról jutott eszembe, onnan tudhatod, hogy jelenleg milyen szélgépem van.
...biztos vagyok benne, hogy Gulyi88 meg fogja oldani.
Kíváncsian várom hogy mikor? Azonnal alkalmaznám, azért, hogy kiderüljön működik-e? Nem az elmélettel van bajom, hanem a parttalan öteletelésekkel. Persze, tudom mindenkinek joga van hozzá. Az én egyszerű szabályzásomat hívhatjuk bárminek, a célnak megfelel csak azért tettem közzé, hogy pl. ez is lehet egy megoldás. Senkinek nem kötelező alkalmazni. Valóban, a másik fórumon sem tetszettek a hasonló hozzászólások, pl. ilyenek hogy ...így lehetne, meg úgy lehetne... A bajom mindig a "lehetne" szóval volt és van. Ezekből nem tanul az itt kiváncsiskodó fórumozó. Abból tanulna, hogy ...ezt én így építettem meg és jó volt vagy esetleg nem vált be stb. Arra pedig nem emlékszem, hogy bárkire bármilyen cimet ragasztottam volna. Ez nem szokásom, sem itt ezen a fórumon, sem a másikon, sem a mindennapokban.
A kész megoldásokat árulják a boltban! Az ilyen fórumokon azért hangzik el sokszor a lehetne , talán ,hátha, mert próbál mindenki abból építkezni ami van, vagy amit tud szerezni. És kíváncsi mások véleményére is, akinek nem tetszik ne véleményezze! Én is folyamatosan olvasgatom a fórumot de az utóbb tárgyalt szabályzónál már egy hete elvesztettem a fonalt, magyarul *** nincs miről van szó. De ha olyan téma kerül elő amihez értek (egy kicsit) akkor véleményt formálok. De kérdezni sem szégyen, azt is szoktam.
"Házirend" témához:
Magam részéről örülök, hogy egy civilizált, a helyesírás szabályainak is megfelelő hangú fórum (már-már ritkaság) aktív tagja lehetek. Ritkán én is, más is kelhet bal lábbal. Az azonnali hasznot nem jelentő, de nem túlságosan elkalandozott elmélkedésnek magam is híve vagyok. Inkább, mint bármi elkészülte után derül ki, hogy mehet vissza a "nyersanyag" kupacba. A felesleges precizitásra nem törekszem, tekintettel a fellelt anyagból alkotásra, a szélenergia évenkénti ciklikusságának 30-40 %-s ingadozására, a zsebpénz szűkösségére. A napirenden levő hatásfok optimalizálás témához: Akár felsőbb matematikai, akár jól választott karakterisztikák elemzésével jut bárki el a végső megoldáshoz, nem hagyható ki egyetlen változó se, mert az nem az ák. egyszerűsítését, hanem a szabályzás bizonytalanságát okozza. Ezért is tartom komoly mérnöki tervezési feladatnak. A diplomamunka már az első mérnöki feladat. Én azért passzolom a tervezést, megépítést, mert nincs rá szükségem (közvetlen generátoros hálózatba táplálás), olyan nagyon meg nem érek rá. Ha valaki megépíti, beméri (Legyen így!) biztos lesz, akinek szüksége van rá. Egyébként a kW körüli szélerőműveknél elégségesnek és egyben fontosnak tartom a jól megválasztott generátor (nem biztos, hogy a PMG az), esetleg lágyindító - lágy terhelő, és az üzemi fordulatszám tartomány optimalizálását. Ha a fellelt anyag miatt ez nem sikerül, egyszerű, de működő automatizálással érdemes próbálkozni. Erre is jó a fórum. Senki nem az elméleti alapokat fogja a fórumon megtanulni - ha mégis, az meg megérdemli. Jönnek a böjti szelek. Jó fogást!
Nálam minden feladat elvi síkon az elejétől a végéig le kell legyen vezetve. Nem állok neki menet közben gondolkozni (engem apám erre tanított).
Szét lehet bontani részfeladatokra az egészet, de meg kell legyenek az alapösszefüggések. Az alapösszefüggést most tárgyaltuk ki (miszerint van mindig egy hely ahol a Pki maximális, és erre mik hatnak) függetlenül a rotor generátor terhelés típusától (érvényes). Első részfeladat amire rárepülök, az az aszinkron genrátor.
Ugyanakkor az áram be van kötve, van bőven
(műhelybe 3*25A + 3*25A éjjszakai). Tehát van mihez mérlegelni a gazdasági megtérülést is. (idővel és pénzzel is megfontoltan kell bánni). Nem hajt a tatár, haladok ahhogy nekem jó, akinek meg gyorsabban kell megoldás, annak is adott a lehetőség, le van írva az ötlet, nem tartottuk magunkba. ne vegye senki magára, csak kicsit zavar a sültgalamb szindróma
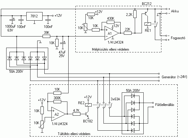
Üdv! Erről mi a véleményetek? Működhet?? Esetleg valaki már megépítette?
Nem rég találkoztam vele, ezért a gyors reagálás.
Nézegettem, elvileg működni kell. Az IC-k fesz. komparátorként vezérlik a teljesítmény kapcsoló reléket. A relé itt azért jó, mert nincs disszipatív veszteség a teljesítmény kapcsolón. A tápfesz. levehető akár 10 V-ra (7812 helyett 7810) - így lemerült akkumulátoroknál is szabályoz a stab. IC. Már egyenirányított áram esetén a dióda hidak helyett 1-1 db diódát KELL használni az egyenáramú elválasztás miatt! A méregdrága akkuk védelmére célszerű betenni, ha maga a töltésvezérlő nem véd mélykisütés ellen (nem szokott!).
Lassan lehet hogy elkezdem megépíteni a kapcsolást....
Nagyon egyformán gondolkodunk, én is abból építkezek, ami van. Ennek oka prózai, megfertőzött a szélgép, hobbiból foglalkozom vele, aminek így minimalizálható a költsége.
A szabályzó ha bármilyen okból érdekel, akár kíváncsiságból is, nagyon szívesen elmondom, és mindent megteszek azért, hogy megértsd. Hidd el, a történés egyszerű, bárki megérti aki akarja. Másnak is, természetesen. Csak nem itt a fórumon, inkább élő szóban a neten. Én nem szeretek írni, sok időt visz el. Na meg azt mondtam, hogy itt elmélettel nem foglalkozom.
Beszámoló: Pénteken gyorsan összedobtam egy kísérleti rotort (másra nem is jó), be akartam fogni a szelet ami részben sikerült is. Tapasztalat: kár volt elcseszni a hordókat.! A kísérlet kb a várt eredményeket hozta, szépen forog, mindenki rácsodálkozik, de egy gramm energiát sem tudtam kihozni a szerkezetből. Nálunk a 7végén kb 15-20km/h -ás szelek fújtak de a rotorom sebessége nemigen haladta meg a 60-at, így az aszinkron generátornak esélye sem volt felgerjedni a 15szörös áttétel ellenére sem. Ma újból erőt gyüjtöttem és elhatároztam, építek egy lenz 2-est, de ezt már komolyabban csinálom meg. Ehez várok majd segítséget a tisztelt fórum társaktól.
A hordókat ne dobd ki, igen jó vízhúzó szélkerék készíthető belőle, biztos láttad az Fpali53 remek gépét.
Egy vashordó átmérője 60 cm, talán jól tudom. Ha ezt és a 60 ford/percet figyelembe veszem üresjárati fordulatnak, akkor ehhez 13,6 km/órás szél tartozik. Nem csalt a berendezés. (én meg a kezemre ütöttem a számolás után. A lenz 2-est nem ismerem) |
Bejelentkezés
Hirdetés |




Ott a lomis a szomszédban...




