Fórum témák
» Több friss téma |
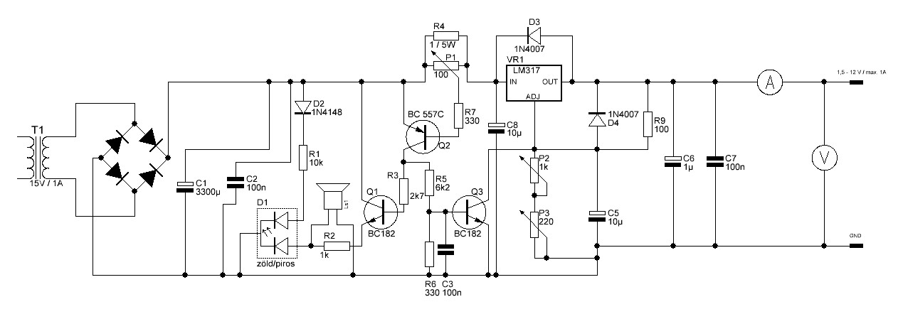
Hello! Igen ilyen kapcsolásra gondoltam.Köszi a rajzot,és a segítséget!
Nos úgy tűnik, hogy körvonalazódik a hiba.
Az 1,25V Ref. addig jó míg nincs terhelés. Terhelésen a feszültséget növelve előbb elkezd csökkenni a Ref. egészen 1,16V -ig majd valahol 5V kimeneti fesznél kezd emelkedni és 10V kimenet körül már 1,35V a Ref.
Tegyél fel egy rajzot róla, hétvégén megépíteném én is.
Már nagyon kíváncsi vagyok erre. Találtam egy 19V 20VA -es trafót ma, az jó lesz hozzá.
Holnap felteszem a rajzát most már nem kínlódom vele tovább.
Nem bírok rájönni, hogy miért zuhan be a Ref terhelés hatására. Az osztóban egy 100 ohm ellenállás és egy 1k poti van jelenleg.
4. IC -t tettem bele. Most egész biztató.
6,5V kimenő feszültségig tökéletes. Aztán: Kimenő / esés 7V -> 10mV 8V -> 20mV 9V -> 30mV 10V -> 40 mV 11V felett horror. Akár 1,5V is összejön.
Itt a jelenlegi állapotról a rajz.
Szia. A C5, D4 dobd ki. Hiányzik a kettő darab 10K keramikus blokkoló kondi ezt közvetlenül az in-adj, out-adj lábakra kell tenni, vagyis a lehető legközelebb az IC-hez, R9: ez hogy jutott eszedbe? Tessék használni azt az értéket amit a katalógus javasol.
Mivel terheled? 10ohmos ellenállással? I=U/R. Vagyis 11V-nál ez 1.1A! (áramkorlát, termikus védelem) Biztos hogy nem ment fel a hőfok az IC belsejében? Nem a hűtőborda hőfoka, hanem a félvezető szilícium lapkájának a hőfoka a mérvadó, ez katalógusadat, kiszámolható. Soha nem a kapcsolás kimenetén, hanem az IC lábain mérünk. A vezető fóliának is van ellenállása, amelyen esik a feszültség. Az R4-en eső feszültséget is beszámoltad a küszöbszintbe? U=RxImax A C1 értéke megvan? Greatz+3G-s kondi= brumfeszültség 500mV/1A ezt hozzá kell számítani az IC stabilitási küszöbéhez. Áramkorlát: A Q2 emitora közötti, az R4/P1-hez menő vezetéket szakítsd meg, tegyél be egy diódát, alcsonyabb lesz az áramkorlát küszöbszintje, csökkenthető az R4 ezáltal kevesebbet melegszik, de ekkor még plusz nagyjából 800mV-ot kell az IC stabilitási küszöbszintjéhez hozzászámítani. Remélem nem hagytam ki semmit, sok sikert.
C5, D5 védelmi szempontból van benn és a katalógus is javasolja.
R9, P2, P3 határozza meg a kimenő feszültséget, de gondolom ezt tudod. Lehet, hogy jobb lenne 240 ohm 2,2k, de nincs talán ma jön meg és bekerülnek azok. De nem hinném, hogy ez rossz érték a katalógus sehol nem írja, hogy ezt ne alkalmazzam. Az R4 feszültségét beleszámoltam ezért került bele 1 ohm korábban 3,3 ohm volt és ez még több gondot okozott. Idézet: „A C1 értéke megvan? Greatz+3G-s kondi= brumfeszültség 500mV/1A” 3300 µF . Az általad írtat nem egészen értem. Nem jó a 3300 uF? Az áramkorláthoz a dióda beépítését megfontolom jó lenne lejjebb menni vele. Idézet: „Hiányzik a kettő darab 10K keramikus blokkoló kondi ezt közvetlenül az in-adj, out-adj lábakra kell tenni, vagyis a lehető legközelebb az IC-hez” Ezt a megoldást még sehol sem láttam ennél az IC-nél. C8 is a katalógus által javasolt érték. Bár a katalógusban azt nem írják, hogy mi számít messzinek. (Puffer és IC közötti távolság)
Erőlteted ezt az áramkorlátot, és az lesz a hiba oka.
Ráadásul ez az áramkorlát van, de minek típusú.
Itt van ez, még működik is.
Ezt hol találtad? Szeretnél elolvasni, hogy mit írnak róla.
Ok. Én eddig csak a T sorozat adatlapját néztem.
Ebben az általános adatlapban van benne, sok más érdekes alkalmazással egyetemben.
Ha nekem nincs szükségem az 5A áramra akkor kihagyhatom az MJ tranzisztort és R1 ellenállást?
Ne hagyd ki, ha lesz nagyobb trafód, csak rá kell kötnöd !
Oké, de jelen esetben és általában, ha csak 1A kimenet kell akkor elhagyható? Azért is mert már nincs külön helyem az MJ hűtésére.
Akkor tegyél egy BD140 -t, az 1.5A és bárhol elfér
Idézet: „Az általad írtat nem egészen értem.” Mellékelek egy kis programot, de ebben semmi új nincs, amit az általánosban nem tanítanának(mármint az egyenirányítás és kondi/greatz részben). Kérlek, játssz el vele, hátha éppen akkor influenzás voltál és kimaradtál.
Nos úgy fest megoldódott a probléma. Kicseréltem a transzformátort egy 18V 22 VA. Most "tökéletes".
Kis túlkompenzálás van benne 10mV. De gondolom ez elfogadható ennél az IC-nél.
Egy kérdésem azért marad
![]() Az árammérőt hogyan kell bekötnöm, ha azt szeretném, hogy lekapcsolható legyen? Ugye most, ha leveszem akkor megszakad a betáplálás. (analóg árammérő)
Feszültséget, áramot közvetlen a kimeneten mérünk.
Ennyi erővel a villanyórát is leolvashatod
Oké! Mindenki mást mond.
A lényeg, hogy hogyan kell úgy bekötni, hogy lekapcsolható legyen? (Az most legyen mindegy, hogy elől vagy hátul van)
Hello!
Egy párhuzamos diódát teszel rá, nyitó irányban. Ha a műszeren eső feszültség nem több 200mV-nál, akkor nem zavarja, viszont ha kikapcsolod, a diódán átfolyik az áram.. üdv! proli007
Jól értettem amit mondtál?
Sziasztok!
Igaz LM317 topic, de LM350 -es kérdések is vannak ahogy látom. Összeraktam egy létező legegyszerűbb szabályozható 30V - 1.2V tápegységet: trafó->graetz->puffer kondi (4700u)->LM317->kimenet. Szépen működik, csak van valami amit nem értek. Ha 5.6 ohm ellenállást teszek a kimenetre terhelésként, akkor 23V-nál nem lehet feljebb tekerni a feszültséget, pedig amúgy 30V és 1.2V lehet beállítani. Ezt még azt hiszem megfejtettem, ha jól értettem a leírást, ott az van hogy Idézet: Az általam elért max. 23V és 5.6 ohm az kb. 4A -t jelent, tehát benne van a leírás szerinti 3-4.5A tartományban. „IO(max) Current Limit (VI - VO < 10 V) / Min 3A / Typ 4.5 A” Ez lenne az első kérdés, jól okoskodtam-e ki a leírásból? Viszont ha 9.9 ohmos ellenállással tesztelem, csak max 20.3V-ra lehet felcsavarni, az csak 2A, és a fentiek szerint pedig min. 3A-t kellene engednie. Kettes számú, fontosabb kérdés: Mitől lehet ez? Itt egy kis táblázat, hogy milyen tesztet csináltam. AC a transzformátoromon mérhető feszültség, DCin az egyenirányított, pufferelt feszültség, DCout az LM350 kimenetén mérhető érték, R az ellenállás amit teszteléshez használtam (20W-osak), I pedig az elméleti áramerősség, amit nagyjából 10-15%-os pontossággal elő is állítottam a multiméterem szerint. AC DCin DCout R I 23.00 25.90 23.00 5.60 4.107142857 24.10 31.90 1.20 5.60 0.214285714 21.00 23.70 20.30 9.90 2.050505051 23.80 31.90 1.20 9.90 0.121212121 Köszi előre is a választ!
|
Bejelentkezés
Hirdetés |













