Fórum témák
» Több friss téma |
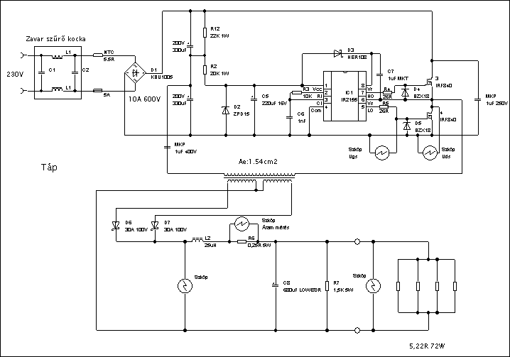
Ilyen a nyák. Ez különben majdnem a gyári alap kapcsolás ehhez az ic-hez. Közben rá hekkeltem a nagy toroidot, és a fojtót is ki cseréltem jobbra.
A tied kapcsolás alapján egy hard-switched táp, szóval nem rezonáns működésű. Ajánlom alakítsd át rezonánsra, mert akkor sokat spórolnál a veszteségeken, lényegében egy borda sem kellene, valamint a kkor a fojtóra sem lenne nagy szükség. sok helyet spórolnál ezeken, amiből pedig több kondit rakhatnál be.
Idézet: „Sajnos az esés normális, csak stabilizáltra való átalakítással lesz legjobb megoldás.” Nem feltétlenül. Teljes hidat kell csinálni, az közel sem esik akkorát.
Hello.VAn a n primer=10000xUprimer/4xfxbxAe.
Na ebből tudom a U primer=150V a cikkből olvasva Ae=2,25cm2 B=0,2-0,25 között f=na ezt hogyan kell megadni?Mivel arról beszéltünk hogy a TV trafó oylan 20-30KHz-n működik.NADE.Akkor Hz-be vagy KHz-be kell megadni? Meg van az U szekunder.Az hogyan is változik egyen+puffer után?A1,4es szerzó?Mert akkor 26V kell AC-be és abból lesz 36VDC.
Hát kiszámoltam Hz-be és KHz-be is de ahogy látom Hz-be kell mivel 3333 menet kicsit sok lenne primernek.Hz-vel 33,3menete adott ki a számológép.NAde ezt akkor hogyan tekerjem?Mert hát három tized meneten nem tudom.Tekerjek 33at és ahhoz számoljak szekundert meg segégtápot?
Szia
33.3menet az 34menet de az majd a szekunder feszültségtől is múlik Még azt is ki kel számolni 150/34=4.4V 1menetre jutó feszültség a primeren Ha neked 26V szekunder 26/4.4=5.9menet fel kerekítem 6*4.4=26.4V Ha jól számoltam De javítsatok, ki ha nem jó Idézet: „Az hogyan is változik egyen+puffer után?A1,4es szerzó?Mert akkor 26V kell AC-be és abból lesz 36VDC.” Nem kell az 1,4-es szorzó!
Hali!
Épp most néztem, hogy, ha minden igaz, Te Dabason laksz... Dabason vagy környékén nem lehet kapni tekercselőhuzalt és egyéb, a trafógyártáshoz szükséges kellékeket? Jó lenne, ha lehetne, mert hiába lakom Pesten, hétközben épp Dabason és környékén dolgozom és lakom is...Egyszerűbb lenne ott megvenni a dolgokat, ha van bolt.
A képletekben az alap mértékegységekkel számolunk (V, m, Hz, stb.).
Jól megszivatott a műszerem (elemcsere), tekerhettem újra a trafót
Primer maradt 21 menet a szekunder 2x6 menet lett, okulva a nagy feszültségesésből.(Lsz=20 uH remélhetőleg) Most +/-44V-ot ad üresben, de így is eléggé leesik ha terhelem. Mértem jelalakot is a szekunderen, az sem különösebben szép sem üresben, sem terhelve. Ötlet?
Csak úgy lehet megszüntetni a tüskéket, hogy a mosfetes félhidad ZVS-HardSwitc határára állítod.
Ezt üresjáratban tudod beállítani. Az IR elég sok DT-ot hagy így biztosra veszem hogy a fetek diódái vezetnek. Apránként pakolj kondikat a félhídra 0.5-1nF-os darabokat.
Igen én is 6 menetet kaptam csak én 33 primerrel számolta így 27,27V lett.Meg 33n primerrel 4,545V/n.
De az az 1-2V-tal a szekunderen nem lőnek.
Pontosan hová kell a kondi? A fetek közös D-S pontja és a test közé? Bocs de nem értem
Ez egy sima hardswitch, félhídban? Nekem úgy tűnik, hogy terheletlenül a trafó már a telítés környékén jár. Vagy emeld meg egy 10..15%-kal a frekit, vagy tekerj nagyobb primer menetszámot. A FET-ek nem melegszenek üresjárásban?
Hali!
A fetek egy kicsit langyosodnak, ha a frekit a duplájára tekerem, akkor is hasonló a jelalak. Rezonánsnak készült, nem hs.-nek
Nekem is ilyen csúnya tüskék vannak a terhelt jelemen, csak sokkal nagyobbak.
Jó. De akkor mitől konyul le üresjárásban a szekunder feszültség a félperiódusok végén? Ez pont úgy néz ki, mint amikor a félperiódusok végére már telít a trafó. Azért én megnézném nagyobb frekin. Ne a tüskéket nézd, hanem ezt a lekonyulást.
A kimeneti egyenirányító diódákon van snubber? Mekkora?
Nincs snubber. A lekonyulás nagyobb frekin is kb ugyanilyen. Terhelve nem konyul le, csak tüskésebb.
Igen, mert ha beterheled, kisebb feszültséget kap a trafó primere, hiszen valamennyi elvész a szórási induktivitáson. Nem értem ezt a lekonyulást. Biztos jók a gate meghajtó jelek?
Idézet: „Pontosan hová kell a kondi? A fetek közös D-S pontja és a test közé? Bocs de nem értem” Igen oda kell.
Annak idején én is feltettem a kérdést.
Megoldást nem nagyon kaptam rá, aztán úgy küszöböltem ki hogy beraktam a félhídba a ZVS konditkat. Bővebben: Link
Annak idején lefuttattam egy kupac szimulációt, minden szépen be volt hangolva rezonanciára, de konkétan nem jöttem rá a probléma forrására. Ott is ugyan ezek a dolgok előjöttek.
Oké köszi, kipróbálom a ZVS kondit. Tehát 1n körülivel próbálkozzak?
Sziasztok azt szeretném kérdezni hogy egy 24 v /250w izzót milyen kapcsolóüzemű táppal tudnék működtetni?
Sziasztok.
Szeretnék csinálni szimmetrikus tápot de két külön 250W-os flyback táppal(top249-el),dual-mono kialakításban. Az egyik a pozitív tápfeszt szolgáltatná a másik meg a negatívat. A kérdésem csupán annyi,hogy a negatív felénél a visszacsatolást úgy kell megoldani,hogy polarítás helyesen(tehát pont fordítva,mint a poz. tápfesz esetében) kell bekötni az optó ledjét meg a többi diódát és a kondit is gondolom...?
Bescavarható fénycső bekapcsolása?
Jó lenne egy olyan kapcsoló ami nullátmenetnél adja rá a feszültséget, hogy ne menjen olyan gyorsan ki a takarékos fénycső izzószála! "digifoto"
ITT nézelődj
Az ilyen megoldás elég problémás. Én is hasonlóra gondoltam, de az eredmény az lett, hogy a két tápoldal feszültsége különböző volt, és a végfokmodul ezt annyira nem szerette.
Ilyen nagy teljesítménynél (500w szumma) a flyback már nem igazán kifiztődő. Használj inkább félhidasat, vagy rezonáns topológiát.
250W-nál még kifizetődő és egyszer a flyback topológia, ami stabilizált feszt adna, bár az ízzót bekapcsoláskor kicsit túlizzítaná, így szerintem csökkenne az élettartama.
Rezonáns félhíd, alias cimopata tökéletes megoldás, ami egyrészt lágyabban is indítaná az izzót. Mivel gyakorlatialg állandó terhelést kap, így nagyon szépen be lehet állítani a rezonáns működést (ergo kevés zavar, kiválló hatásfok), úgy hogy a 24V is szépen fix legyen. |
Bejelentkezés
Hirdetés |










