Fórum témák
» Több friss téma |
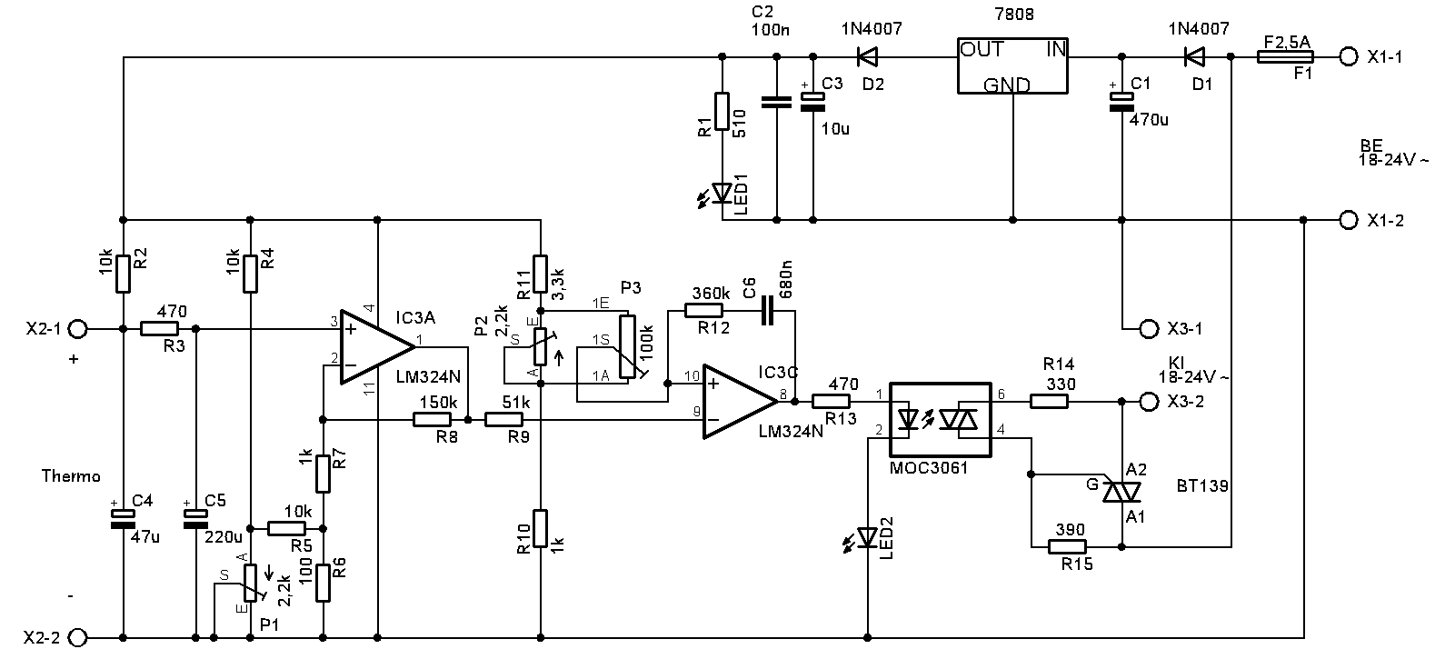
Fórum » JLT-02 analóg forrasztóállomás
Hello
Ha tizedes pont nem tűnik el vagy ugrál az érték, akkor ott táp hiba lesz, vagy esetleg valami egyéb kosz van a panelon, ami nem tetszik neki. Ez nálunk is előjött, majdnem mindegyiknél először, főleg abba amelyikbe nem gyári trafó volt. Volt ahol az segített, hogy nagyobb puffer kondi lett bele téve, volt mikor a trafón kellett módosítani. Üdv: Zoltán
Hi
Igen azaz nem tűnik el a tizedes pont és úgy ugrál az érték. Trafónak egy AC30V és AC 10V használok, lehet hogy az a gubanc. Pedig az ac 10V ből kifér a DC 5v szerintem. Na átnézem a panelt, hátha.
Az a 10V tapasztalat alapján kevésnek bizonyult, 11-12V legalább kell, hogy stabil legyen.
Üdv!
Hi
Megvan a bibije, melegedett a 250mA bizti, kivettem rámértem olyan ~200ma járt a kütyü. Kicseréltem a biztit és megszűnt a melegedés és a vibrálás is. Valószínű hogy hibás volt . Most már úgy megy mint ahogy a nagy könyvben megvan írva És akkor úgy tűnik elég neki a AC 10V -is.
Szia!
Ehhez a HEPT-50-es pákaállomáshoz milyen páka kellene? Találtam egy ilyen pákaállomást használtan, de nem tudom jó-e hozzá egy 24V-os 50VA-es páka?
Sziasztok, én is szeretnék építeni egy ilyen forrasztóállomást és azt szeretném kérdezni hogy ez 2x12V 2A-s trafó megfelel-e ha rajz szerint használom?
2*12=24 Szóval igen.
szerintem is jó, de a triakos AC-t kapcsoló rajzot építsd meg, ha jól emlékszem volt itt DC-s kapcsolás is, ha a 24-et egyenirányítod szűröd, akkor szerintem sok lesz, 30V fölé is mehet
Tokeletes lesz a trafo ilyenkenti felhasznalasa.
Pipi szerintem erre gondolt. [Nekem ez van megepitve ]
Igen, arra a kapcsolásra gondoltam amit belinkeltél.
És ha már neked meg van építve akkor szeretnék véleményt kérni a működésről.
Ahogy a kis kinai mondana: "Nekem teccik!"
![]() Egy kis hibaja van az enyemnek, hogy raakasztottam egy hofok kijelzest ami a FUTES alatt szepen mutatja a szamokat, de amint a futresvezerles elkezd dolgozni, [rovid intervalumokban kapcsolgatja a feszultseget a forraszto eszkozre], a kijelzett szamok 10-20fokot ugralnak ossze-vissza. De mint emlitettem ez nem a belinkelt kapcsolas hibaja, az szepen teszi a dolgat es dolgozik! egyebkent nekem egy 2x12V 35VA PUSKAS trafo adja a delejt
Köszönöm a választ. Én épp ezért választottam ezt a kapcsolást mert elég egyszerűnek néz ki és nem kell hozzá egy zsák alkatrész és mert már nagyon meguntam az olcsó gagyi forrasztópisztolyokat amik hol melegítnek rendesen hol nem. Úgy hogy ha már a trafó megvan akkor egyrészt felhasználom hogy ne porosodjon magába másrészt pedig így elég olcsón meg lehet úszni a bulit ahhoz képest ha trafót is kellene venni vagy ha egy kész forrasztóállomást vennék.
Nagyon szivesen valaszaim. Nem kerultek semmibe.
Jo es eredmenyes epitest kivanok!Ha jol emlekszem az egesz cucc pakastul alkatreszestul kb ~3.000 jo magyar forintba volt nekem. +1 triak, mert azt sikerult kinyirnom egy zarlattal
Köszönöm, majd beszámolok az eredményekről, ha elkészül
.
Szevasz, újabb kérdésem van, ha 30wattos a páka és a forrasztóállomás 48 wattos akkor nem fog tönkremenni a páka?
Üdvözöllek!
Mivel a forrasztó állomás 24V-os a páka maximálisan a 24V-on rajta kialakuló 1,25A-t veszi fel! Nincs miből többletfeszültség, így a veszteségek miatt valójában még 24V sem lesz rajta! Tehát nem lesz semmi baja! Ohm törvényét nem árt kicsit nézegetni! Leiszt Jani
Köszönöm nagyon szépen a választ.
Toroid trafó is alkalmas a forrasztóállomáshoz, vagy keresek másikat?
Ha 24v os és legalább 60W os akkor jó
24 v, 75 VA
Sziasztok!
Az lenne a kérdésem, hogy EZT A FORRASZTÓÁLLOMÁST egy 28V 8VA es trafóval meg lehet csinálni? Köszönöm előre is a választ.
Meg lehet csinálni, de le fog égni a trafó
![]() Egy 48 W-os páka hogy menne egy 8W körüli trafóról? (a 28V meg sok lenne a pákának, ha teljesítményben jó is lenne)
Akkor be kell szereznem egy 24V 48VA trafót...
Köszi a segítséget!
És még egy kérdés ha több, mint 50w-os a trafó az nagy baj? pl 100w-os?
Az miert lenne baj? :O
Ha nagyobb teljesuitmenyre kepes az csak jobb, hisz nem jaratod csucson. Nekem 2x12V 35VA-rol megy
Én is megépítettem az Attila86 féle forrasztóállomás II-őt, működik is minden ahogy kell. Egy apró probléma merült fel, ebben kérném a segítségeteket: ha beindul a pákafűtés akkor a kijelző átvált a mért értékről a beállítottra és enyhén ugrál is le-föl. Ha nem fűt, akkor minden rendben van, stabilan mutatja a mért hőmérsékletet (néhány mp után, ahogy C15 kisült). Feltételezem valahol zavar jut vissza a komparátorokra, de képtelen vagyok megtalálni hogy hol. D5/D6 kivétele külön-külön nem segített, mindkettőn keresztül feltöltődik a C15. A 100-as ellenállásokat is próbáltam nagyobbra cserélni, (270 ohm, 1k) az sem. A panel és az alkatrészek mind az eredeti leírás szerintiek, kivéve az optotriakot, az 3062 helyett 3063 de az kétlem hogy ezt okozhatja.
Szkópom nincs, hogy tudnám kimérni hol a gond?
Nem biztos, hogy az áramköröd a rossz.
Én is sokat kerestem, bár nem ebben a kapcsolásban hasonló hibát. Végül kiderült, hogy a zavart a kábel szedi össze. Mégpedig, ahogy kapcsolagatta a fűtést a vezérlő, a fűtővezetékkel párhuzamosan futó mérőkábelen indukált zavart a fűtőáram.
Sziasztok!
Hozzá jutottam egy 220v/26V2.8A-es trafóhoz és a multiméterem 33 v-ot mutat és ha elé rakok egy 220Kohmos ellenállást akkor 22-23V-ot mutat a műszer. Az lenne a kérdésem hogy használhatom -e ezt a trafót a forrasztóállomáshoz? Köszönöm előre is a választ! |
Bejelentkezés
Hirdetés |




És akkor úgy tűnik elég neki a AC 10V -is. 
] 







