Fórum témák
» Több friss téma |
Sziasztok!
Végigolvasva a HDD motor meghajtásáról eddig írt gondolatokat, látom, hogy többen is sikerrel megbirkóztatok ezzel a feladattal. Azonban sehol nem találtam egy teljes leírást (mondjuk kisebb pl: PIC16F84 stb. pic-el, rajz, asm, hex, stb). Szeretném kérni, ha valakinek van egy komplett projectje, legyen szíves feltenni. Gondolom többen, akik ezen a területen nem profik, csak után építenének, örülnének neki. Köszönettel:
sziasztok! Nem akartam új témát nyitni, ezért írok ide, de kapcsolódik a HDD motorhoz. nézegettem a Youtube-ot, és kitaláltam, hogy én is építek egy ilyen HDD motoros rotary encoder-t. itt a video linkje.
Bővebben: Video Van is itthon 2 db HDD mocim, de amikor elkezdtem méregetni multiméterrel akkor jöttem rá, hogy nem is olyan egyszerű. Abban kérném a segítségeteket, hogy mutassátok meg az irányt, amerre elinduljak, esetleg ha valaki épített már ilyet, akkor várom a tippeket mikrovezérlő programozás megy. Előre is köszönöm minden segítő szándékú embernek
köszi az "elmelete" linket, ezt nem találtam még meg, de benne van az az infó, amit kerestem, mégpeddig a kapcsolási rajz.
Na, megépítettem a kicsitkét. Minden szuper, csak a programozással van gondom, hogy hogyan tudjam megállapítani a megszakítások sorrendjéből, hogy merre forog. Mert pl, ha először az 1-es, utánna a 2-es, akkor egyik felé, ha elöbb a 2-es, és utánna az 1-es megszakítás jön létre, akkor fordítva forog....... Lehet, hogy mostmár ezen a téren csőlátásom van sajna
![]() Tudna valaki ebben segíteni?
Engem is ez érdekel a forgásirányváltás és a fordulatszámszabályozás is, de még csak most fogom elolvasni a linket.
Neked aktuális még vagy mi a helyzet?
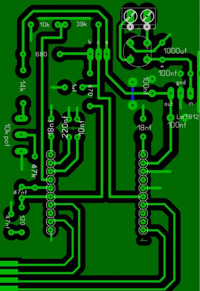
Hello sziasztok Valaki le ellenörizné a rajzomat hogy jo? Ez a rajz egy tda5144at adatlapjábol rajzoltam hdd meghajtásra
Itt van jpeg-be
hibák
1. 10 lábon 18nf kell 2. bemeneti vezérlés nincs rajta! (47K és a bemeneti pont ide kell majd kötni a vezérlőfeszt) 3. kollektoron 1µF kell rajz szerint de szerintem 10µF is jó 4. 9. lábra nem adtál 5 Voltot (ez az ic tápja) 5. 6.8.20. láb nincs földre kötve kb ennyi baja van elsőre , ez így nem fog menni.üdv laci
még annyit hogy a tranyóra tegyél kicsi hűtőbordát (elférjen a panelen)
Felteszek egy javitott változatot amit szeretnék majd segéd panellal tüskesorral rögziteni felteszem a segéd panelt is. Ellenöriznél nekem eggyet,
Javitottam még rajta mert körbezártam egy két helyen a gnd-t
szia
Jónak tűnik de szerintem a segédpanel alá ne tegyél alkatrészt simán ki lehet tenni mellé van ott hely ,így nem lesz útban semmi. A másik hogy tegyél puffer és szűrőkondit az egyenirányítóra meg a stab IC mögé is kéne kb 1000µF ill. 100nF szűrők. Arra figyelj hogy 18V fölé nem mehet a feszültség mert tönkreteszi az IC-t. esetloeg érdemes beteni egy zénert 18V körülit záróirányban a 14 Volt ra. Ez már sokkal jobb terv mint az első. Még annyi hogy a vezérlőfeszülségosztó trimmer elé tegyél egy ellenállást mert nem kell majd nulla és 14 volt között adni a vezérlést . 5 volnál már full sebességen fog forogni. ha így hagyod akkor nem fogsz tudni finoman szabályozni. ha meg mégis több kéne 5 voltnál csak átkötöd és kész.
célszerű még a segédpanelt úgy tervezni hogy ne lehessen fordítva bedugni (pl elcsúsztatod a a lábakat)
Szia Norbi!
Alakul a tervezeted, de még az 5V-os stabot nem láttam rajta, és a fordulatszabályozáshoz egy 10K-s trimmerpotmétert is hiányolok feszosztónak a from/DAC -hoz, (15. láb/47K Ohm-ra). Jó ez a segédpaneles megoldás is, "gyorsan lehet IC-t cserélni, ha szükséges". A kész lay filét ha megvan feltehetnéd majd tanulmányozásra, de talán a legyártáshoz is jól jöhetne később. - A 7812 valahogy még nem jó a Graetz után, oda kellenek a hidegítő kondik az In/Out oldalra, azokat is jó lenne betervezni, ha már bekerült az áramkörbe.
szia
Nem kell feltétlen 5V neki, simán megy csak 12 ről is.Még én is meglepődtem ezen.....de így van a doksi szerint.
Hello Igen hiányzik a hidegitő meg a szürő kondi is na meg amire késöbb jöttem rá hogy nem kölön +14v-ot kap majd hanem a 12-öt és valoszinüleg egy olyan 14k ohm körüli ellent a trimmerpoti osztojába Ha kész vagyok a tervel felteszem a lay-t.
Itt van az igért layout és kép a tervről
Szia Norbi!
Az áramkör már hibátlan és működne is, csak néhány alkatrészt kellene jobban elhelyezni, hogy jól elférjen a NYÁK-on. Az 1000µF-os axiális állva nem fér el a Graetz mellett. Jó lenne még a 7812 Out oldalára is legalább egy 100µF a 100nF mellé. Ha a TDA5144 a 7812-ről kapja a tápfeszt, nagyon kell hűteni, mert alapban több mint 250mA fog folyni folytonosan rajta, ha jobban terhelve van a motor, ez felmehet a duplájára is. Szerintem, a pufferől lenne jobb a TDA-t járatni, így csak az áteresztő tranyót kellene megfelelően hűteni. Ha ezeket még figyelembe veszed a terv fejlesztésében, egy jól használható áramkör lehet a végeredmény. Gratula az eddigi munkádhoz!
Köszönöm válaszod,meg fogadom tanácsod és még dolgozok a terven
Szia Norbi!
Kicsit átszerkesztve egyfajta mérethez, (150*37.5mm), már el is készült a meghajtó áramkör. A nyákterv és a beültetési gif kép csatolva.
Nagyon köszönöm szerintem ki probálom ezt a tervet is mert az enyémmel az a gond hogy a motort nem lehet szabályozni csak a bemenö fesszel szóval elvileg 5 voltnál indul a motor és 14-15 voltnál van max-on a fordulat és a from dac-re nem reagál 10k-s trimmerrel és 15k-s ellenállással
Sziasztok!
A propelleres óra topicból áthoztam ide a témát (bár úgy látom, szinte ugyanazok a fórumtársak vannak itt is) ![]() A kérdésem az lenne, csinált-e már valaki BEMF vezérelt HDD motor meghajtót PIC-cel? Az AN 857-es tanulmányban van leírva, első látásra nem tűnik bonyának, van kapcsi rajz, forrás, stb. Ha jól látom, csak az egyik csatornáról veszi le a szabályzó jelet, tehát annyi is elég? Elkezdem a forrást áttanulmányozni, de ha valaki látja benne a megoldást, megköszönném a segítségét.
Annyi a trukk, hogy a tobbi csatorna null atmenetet megsaccoljak, nem merik. Ha a motor terhelese nem valtozhat 1 korulforgas alatt drasztikusan, akkor nem lehet ezzel a megoldassal kulonosebb gond. (1 korul fordulas alatt 1 elektromos ter fordulas ertendo, a legtobb motornal azonban tobb kor is van, igy 3-5-7 stb elektromos korbe fordulas jelent 1 tengely fordulast).
Van tobb pelda is a Microchip oldalan, meg elmelet a motor vezerlesrol, ezeket erdemes reszletesen tanulmanyozni, megeri.
Szia Norbi!
A szabályozásnak működni kellene. A 10K trimmer és a vele soros ellenállás a táp felől, hatásosnak kellene lenni a fordulat beállítására. Ha a trimmer jó és le van szabályozva a GND felé, el sem indulhat a motor. Nézd át az áramkört, mérd meg a trimmer közepén megvan-e a szabályozott feszültség 0 és 5V között, ha a bemenő tápfesz 12V.
Hello Megcsináltam az általad tervezett rajzot be is forrasztottam és a helyzet az hogy a motor indul és a trimmerre abszolut nem reagál ez sem Már nincs ötletem
Szia Norbi!
Semmi gond, tovább kell lépni. Azt már előbb is írtam, nem a kapcsolásban van a hiba amit építettél, hanem valószínű, hogy a motor típusa is más mint a "miénk". Ha volna ott Maxtror winchesterből származó motorod, legjobb lenne a vékony 40GB-os motorja, azt lehet felhasználni gond nélkül ehhez a kaocsolástechnikához, ill. áramkörhöz. Jó még a Maxtor 80GB-os motorja is, de azzal én még nem próbáltam ki. Szóval, nézd meg egynéhány fajta motorral is, mert így ennek kell működni mindenképpen. (Az nyákrajzon az 1. láb a közös pontja a három tekercsnek, ezt nagyon pontosan kell bekötni, különben lehet hogy ott a probléma?)
Köszi, mindenképpen átnézem a Microchip oldalakat.
Első lépésként írtam egy programot 887-esre, ami nulláról felgyorsítja a HDD-t 1200 rpm-re (pontosan 1217-re), majd tartja ezt a fordulatszámot. Sajnos nem mindig sikerül, tehát itt már kellene a BEMF. Azt nem láttam sehol, hogy milyen fordulatszám fölött lehet használni. Ezen kívül az energiát is szabályozni kell, a PWM-re van egy egyszerű ötletem: a memóriában levő jelalakot lehet változtatni. Hogy a propelleres óra stabilan menjen, ahhoz ez szükséges, pláne nagyobb pörgésen. Kisebb fordulatszámnál viszont szépen, üzembiztosan működik, akár 1 rpm-nél is. |
Bejelentkezés
Hirdetés |

















