Fórum témák
» Több friss téma |
Nagy kár érte....pedig szimpatikus ez a topológia ezzel az IC-vel, rövidzárvédett és hőmegfutás elleni védelem is vann benne.500W rezonánshoz meg sajnos nem ismerek hatékony rövidzárvédelmet,ide pedig már kéne..
A rezonáns topológia alapvetően rövidzárvédett. Olvasd el Skory honlapját. De lényegében egyetlen sönttel és egyetlen tranzisztorral rövidzárvédetté tehető az alábbi módon:
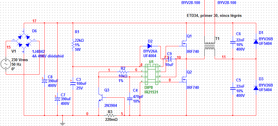
Akkor le írom, ma mire jutottam a tápommal. (félhíd)
Kivettem a primerrel soros kondit, és változtattam az értékét. Nem volt sok változás. Tüskék maradtak. Beszúrok pár képet.
Aztán a végén betettem egy 22nF-osat, és méricskéztem.
Itt észre vettem, hogy megjelent a nagyfesz pufferek terhelésre való viselkedése.
Aztán meg néztem az alsó oldali fetemet. Azon látszik, hogy lebeg a fet D-S.
Ilyenkor mit lehet tenni? Az is baj, hogy ha meg terhelem tisztességgel, akkor be zuhan a fesz. Tehát relatíve kis terhelésnél a kimenő fesz 13,1V, és az áram 2,56A Ez 33W. Tovább növelve a terhelést, a fesz be esik 9V-ra, és az áram meg 9,82A. Ez meg 88W. Nagyon kevés egy Ae:2.26cm2 magtól.
Azt nézem, hogy a fetem lecsengése 3.3MHZ csináljak a primerre egy snubbert erre a frekire? Vagy hogy oldjam meg? Snubbernek jó lehet a 220pF-os kondi, sorban egy 220 ohm -os ellenállással?
A fet nem melegszik?
A gate zavarokat a félhíd okozza, a kapacitív áramokkal rángatja a gétet fel-le. Esetleg betehetnél te is kondit a félhídba a fetre, mint Bassmester, kipróbálni akkor mit produkál. Pl 1nF-ot.
Köszönöm az ötletet! meg fogom próbálni. ugyanis a lakásunkban csak becsavarható fénycsőizzót használok. A tönkrement izzókat szétbontva többsége a fénycső izzószála volt szakadt. Néha két azonos fénycsőizzót sikerült összeházasítani, / az egyi szakadt , a másik tirisztor zárlatos volt/ Egyébként nagyon sok alkatrész használható az eldobott "izzók"-bol.
Én is gyűjtöm az elhasznált elektronikus kompaktfénycsöveket, mert valóban sok használható cuccot ki lehet termelni némelyikből. Pl IRFU 410A, 4u7/400V elkó, nagyfesz fóliakondik, pici magok. Ezek felhasználhatóak egyéb kapcsolótápokban is.
Így gondolod, ahogy berajzoltam a rajzra pirossal?
Mellette az 1 mikrós gondolom kell.
Komolyan nem értelek benneteket. Egy egyszerű önrezgővel közel sem kínlódtál volna ennyit és sokkal szebb jelalakokat produkál.
Az olyan mint a Skori-féle?
Csináltál már olyat?
Igen. 800W-ig szinte csak olyanokat használtam.
Melyiket, a rezonánsat, vagy a sima hard switch verziót?
Kipróbáltam a kondit a félhídban, de nem lett jobb. Próbáltam 100p -tól 1n -ig (ami kéznél volt).
Ha emelem a frekit, akkor a négyszögjel jobb oldalán a lekonyulás megszűnik, de tüskés marad és a fetek erősebben melegszenek. Kipróbáltam az IRFP 450-ek helyett IRFP 460-akkal, de semmi nem változott. Terhelés nélkül mértem. A 2 db 100n/630V MKT kondi megfelel ide? Nem lehet hogy más értékre lenne szükség? Legutóbb Lsz=20 uH -t mértem (ha jó a műszerem), ehhez megfelel kb 80 kHz-en a 2 db 100n -s rezonáns kondi?
Csak úgy ne várj jobbat, hogy beteszed.
Közben mérni kell a félhidat hogy hogyan emelkedik a feszültség. Egészen addig kell növelni a kondit amíg az emelkedésbe be nem jön egy sokkal meredekebb szakasz. (ott jár le a DT és nyit a másik fet ami rányit majd a kondira). Ha ez bekövetkezik akkor természetesen melegedni fognak a fetek, hisz feleslegesen töltögetik a kondit. Ilyenkor kell csökkenteni. Akkor lesz jó a C értéke, ha pont akkorra emelkedik a félhíd feszültsége a táp magasságáig amikor lejár a DT és pont bekapcsol a másik fet.
Akkor kb mit kell majd látnom a szkópon?
A rezonáns kondik szerinted megfelelőek? A félhídon hogyan kell mérni a feszültség emelkedést?
Skori honlapján található egy táblázat, egyrészt a rezonáns kondik méretezésére, valamint a ZVS kondit is képes megbecsülni. De amúgy nézzztétek meg az IRS27951 application note-ját és ott le van írva az összefüggés a DT valamint a ZVS kapacitás között
A trafóba meg kellene némi légrés, hogy enyhén induktív maradjon a terhelés a ZVS kondi berakása után is. A kialakuló nagyobb induktív mágnesezőáramnak kell áttöltenie a ZVS kondit, a holtidő alatt.
Erre gondoltál?
Megvan nekem is a Skori féle táblázat... ha 200n jön ki a táblázat szerint, akkor jó a 2 db 100n -es, vagy 2 db 200n-es kéne? Már teljesen elbizonytalanodtam
dehogy, ez a RC időzítőjének kodnezátorát számolja ki. Ne a datasheetet nézd, hanem az application note-ot. Ott léyneégben a fetek kapacitásához számolja ki a dead-time-ot (valamitn a gate töltésből plusz...) lényeg hgoy azt a képletet kéen úgy átalakítanod, hog tudod a gate töltést, emg a bekapcsolási időket, emg a dead-time (fix 600ns vagy 1200ns attólf üggően hgoy melyik ict használod, én IR21531-et), és akkor abból visszaszámolni a szükséges kapacitás értéket.
Skori féle táblázatból ha 200n jött ki, akkor vagy 2x100n vagy külön 1 db 220n (ha mégnézed a két kondi váltóáramilag párhuzamban van, ugyanis a neagtív és pozitív táp váltóáramilag rövidre van zárva).
Nekem a sima 2153 van, tehát 1200ns a DT. A Qg-t és a bekapcsolási időket hogy tudhatnám meg pontosan? Amit az adatlapon látható, azt alapul lehet venni?
Bekapcsolási idő: meghajtó delay+ fet felaye + gate töltés/meghajtó áram.
Köszi
Így már talán ki tudom matekozni
Sziasztok! Rátaláltam a 13.8V 40A os kapcsitáp újságcikkjére.. felteszem hátha jó lessz valakinek
Sajna angolul...
és még a többi
|
Bejelentkezés
Hirdetés |



























