Fórum témák

» Több friss téma
Fórum » 555-ös IC-s kapcsolások
Lapozás: OK   72 / 192
(#) Polly válasza mex hozzászólására (») Márc 20, 2011 /
 
OK ! akkor visszateszem mindkettőt !
(#) Polly válasza mex hozzászólására (») Márc 21, 2011 /
 
Szia!
Megoldottam a problémát,méghozzá úgyhogy a trafó szekunderéből letekertem annyit,hogy most a puffernél 11,5 V DC van.Rátettem a szabályozóra és szuperúl működik,ráadásúl kihagytam a stabkockát.
Mégegyszer köszi a segítséget!

Üdv olly
(#) Elombre hozzászólása Márc 21, 2011 /
 
Sziasztok!
Szükségem lenne egy időzítő áramkörre ami minden órában bekapcsolna egy 10 másodpercre. Találtam egy kapcsolást csak nem tudom, hogy ez számomra jó lenne e? Tudna ebben valaki segíteni?

555_timer.JPG
    
(#) MrMarcee válasza Elombre hozzászólására (») Márc 21, 2011 /
 
A kapcsolásról nem sokat tudok nyilatkozni, de szerintem ha előállítasz 555-el 10 sec-es órajelet (vannak hozzá kalkulátorok, hogy milyen alkatrészek kellenek ehhez), melléraksz egy 4 bites számlálót, ami ha elér 6-hoz akkor ad ki neked logikai 1et amivel tudod kapcsolni az eszközödet, majd nullázza magát (még egy kétbementű ÉS kapu).
BME hatása a megoldás, lehet, hogy van egyszerűbb és szebb, ami miatt leugatnak a hozzáértők, de ez is egy olcsó fajta és elképzelni sem nehéz a működését.
(#) yello hozzászólása Márc 21, 2011 /
 
Hali!
Kellene egy kis segítség, egy olyan áramkört kellene összehoznom ami egy impulzus hatására késleltetve kiad egy bizonyos hosszúságú jelet.
Tudtommal ezt monostabillal meg lehet oldani, lényeg az hogy lehessen állítani az impulzus utáni késleltetési időt, és a késleltetés után következő állapotváltozás idejét is.
üdv Gábor!
(#) proli007 válasza Elombre hozzászólására (») Márc 21, 2011 /
 
Hello!
Hasonló feladatra találat itt megoldást, csak más időkkel. A Q11 24-óránként ad jelet, de ha a kondit áthelyezed a Q5 kimenetre, akkor közel a kívánt időt éred el. C5 kondit pedig 100µF-osra cseréled, a 10 másodperc eléréséhez. El lehet hagyni az U4 számlálót is, ha U1 ütemadót lassítod. (Ehhez olvasd el a következő hozzászólásokat is..)
üdv! proli007
(#) proli007 válasza yello hozzászólására (») Márc 21, 2011 /
 
Hello!
Ehhez már két egymás után kötött monostabil kell. Első a késleltetési időt határozza meg, a másik a kiadott impulzus idejét. De azt is tisztázni kel, hogy az indító impulzusod fel, vagy lefutó élére kell-e indítani a késleltetőket. Mert a bemenetet ez szerint kell kialakítani. Na meg persze a kívánt időket, hogy milyen monostabilt érdemes alkalmazni..
üdv! proli007
(#) csabesssz válasza proli007 hozzászólására (») Márc 21, 2011 /
 
Sziasztok!
Segítségre volna szükségem és úgy olvasom a megfelelő helyre kerültem. Ha nem a megfelelő módon kérdezek, elnézést kérek, nem csináltam még ilyet. Amit szeretnék készíteni az egy időzítő azt hiszem... amit el akarok érni, hogy a kütyüm bekapcsolás után kB.65-68 percenként 1-2 mp re zárjon egy áramkört. esetleg ha a 65-68 perc egy potival vagy valamivel szabályozható lenne jó volna.
Minden segítséget nagy örömmel veszek! Nagyon amatőr vagyok, bocsi ha nem értem vagy nem rendesen használom a szakkifejezéseket, itt a profi műszerészek között! Köszönettel!!!
(#) Elombre válasza proli007 hozzászólására (») Márc 21, 2011 /
 
Egyébként jó az a kapcsolás amit feltettem?
Nem vagyok jártas az elektronikában, azért lenne jó az mert ahhoz meg van a nyák tervem is.
(#) yello válasza proli007 hozzászólására (») Márc 21, 2011 /
 
Hali!
Kösz a segítséget, a jelet egy kétállású mikor kapcsoló fogja adni szóval van választék, ehet tápfesz vagy testponthoz képest, lefutó illetve felfutó jel is.
A a késleltetési fázis kb 1s a munkafázis az 0,5s.
Elmondom a feladatot lényegében hátha könnyebb.
Van egy présgép kivágó szerszámmal, miután a szerszám kivágta az anyagot, nem esik le rögtön, hanem van egy x idejű késés, amit mechanikailag már nem tudunk lekövetni.
Lényeg, hogy kivágja a munkadarabot, közben az 1. monostabil megkapja a jelet, késleltet amíg nem esik le a kivágott alkatrész, és mikor leesik, akkor beindul a 2. monostabil a munkafázis ami egy légszelepet működtet.
Remélem érthető.
Üdv Gábor!
(#) proli007 válasza Elombre hozzászólására (») Márc 21, 2011 /
 
Hello!
"Jónak jó!" De itt a szünetidőt kb. 100 másodpercig, az impulzus időt, kb. 5 másodpercig állíthatod.
Az 555-ös áramkörrel tisztességes módon késleltetni csak kb. 1 percig lehet. A többi már nem számít korrekt műszaki megoldásnak. Tehát az idő növeléséhez számláló szükséges.
üdv! proli007
(#) proli007 válasza csabesssz hozzászólására (») Márc 21, 2011 /
 
Hello!
Azt tudom ajánlani, mint itt a kollégának.
A megfelelő Q kimenet kiválasztása után, a potival az idő beállítható. De nagy időzítési pontosságra itt nem lehet számítani, legfeljebb 1..5% között.
üdv! proli007
(#) proli007 válasza yello hozzászólására (») Márc 21, 2011 /
 
Hello!
Egy présgép, azért már nem vicc, ott a biztonságra (indokolatlan műveletek kizárására) is gondolni kell.
De ebben az esetben az késleltetés indítását a mikrokapcsolóval, és egy RS tárral oldanám meg.
De inkább lerajzolom. Bár ez nem egy biztonsági berendezés lesz, csak játék..
üdv! proli007
(#) suhanc válasza suhanc hozzászólására (») Márc 21, 2011 /
 
Megcsináltam.Nagyon jól működik bár fotó dióda csak infra érzékeny a fotó ellenállás meg nagyon érzékeny... Így nem tudom ,hogy mit csináljak vele. De az időzítés is jó meg minden. Köszönöm a kapcsolást.
(#) proli007 válasza suhanc hozzászólására (») Márc 21, 2011 /
 
Hello!
Fototranyónál válassz darlingtont. A CDS-nél meg csökkenteni kell a felette lévő ellenállást. (bár akkor a készenléti áramfelvétel nő) Mit teszel, ha szemedbe süt a nap? Tehát a megoldás, napszemüveg... Vagy tegyél elé füstszínű plexit, vagy takard le valamivel...
üdv! proli007
(#) suhanc válasza proli007 hozzászólására (») Márc 21, 2011 /
 
Értem. Igaz! Most már csak smd be kell megterveznem. Fettel is működik ugye? Bár a fotó diódának a burkolatát leszedem akkor érzékeny lesz normál fényre is szerintem mert a burkolat nagyon erős sötét vörös és szerintem az a szűrő rajta javíts ha rosszul gondolom így ha leszedek belőle valamennyit akkor lehet érzékenyebb lesz... De jó kis kapcsolás ez olyan alkonykapcsoló fillinges(gyakorlatilag az is csak nem automata) .
(#) Elombre válasza proli007 hozzászólására (») Márc 21, 2011 /
 
Ha a poti értékét változtatnám az nem változtatna rajta?
Az 50K potit nagyobbra cserélném azzal nem nőne az impulzusidő?
(#) proli007 válasza suhanc hozzászólására (») Márc 22, 2011 /
 
Hello!
Azok a fotódiódák (fotovevők), akinek kabátja a egyben a szűrő is, pont azért készülnek olyanra, hogy csökkentsék a normál megvilágítás hatását az infra jelre. De lehet kapni átlátszó diódát is pld, BPW34. De számtalan infra szűrő nélküli tranyó is van, pld. egy roggyant egérben kettő is.
üdv! proli007
(#) proli007 válasza Elombre hozzászólására (») Márc 22, 2011 /
 
Hello!
De meglehet növelni az impulzus időt. Csak éppen neked nem ez a legfőbb bajod, hanem a szünetidő. Ami itt maximum 100 másodperc, egy órában meg a tudomány mai állása szerint, 3600 másodperc van.
üdv! proli007
(#) Elombre válasza proli007 hozzászólására (») Márc 24, 2011 /
 
És lehetne e növelni valahogy a szünetidőt ennél a kapcsolásnál?
(#) proli007 válasza Elombre hozzászólására (») Márc 24, 2011 /
 
Hello!
"Az 555-ös áramkörrel tisztességes módon késleltetni csak kb. 1 percig lehet. A többi már nem számít korrekt műszaki megoldásnak. Tehát az idő növeléséhez számláló szükséges."
Mint ha ezt írtam volna.. Nem igazán értem, miért erőltetünk valamit, ha az eredménye kétséges. Ha egy Trabanttal 90km-el lehet menni, akkor nekiállnánk módosítani, hogy 180-al is tudjon menni? Két ésszerű lehetőség van. Vagy veszünk egy másik autót, vagy beérjük a 90km-el. Nemde?
üdv! proli007
(#) Elombre válasza proli007 hozzászólására (») Márc 24, 2011 /
 
Ebben igazad van. Csak mint előtte is írtam kezdő vagyok és ennek meg lenne a nyák terve is. Kissé nehézkesen megy még a tervezés.
Köszi.
(#) BEMcorp hozzászólása Márc 29, 2011 /
 
Sziasztok!

Nekem egy olyan monostabil időzítőre lenne szükségem, ami ha a vezérlő jel megszűnik, leáll (nem folytatja az 'időzítést').
De ahogy az 555-ös adatlapját olvastam, neki mindegy, hogy az indítás után van-e a trigger bemeneten jel, vagy sem, mindenképpen befejezi amit elkezdett (már ha el nem vesszük tőle a kakaót...) Természetesen, a tápegység kikapcsolása nem játszik, mert akkor az 555-ös kimenetén fals jelek mászkálnak pillanatra.
Az időzítés hossza kb 2mp (kb úgy mint a kétkezes biztonsági kapcsoló időzítése)

Köszi!
(#) proli007 válasza BEMcorp hozzászólására (») Márc 29, 2011 /
 
Hello!
Az 555 RESET bemenetét, rákötöd a bemeneti jelre, és ha az megszűnik, akkor törlődik az időzítés.
üdv! proli007
(#) BEMcorp válasza proli007 hozzászólására (») Márc 29, 2011 /
 
Hmmm, ez biztos nem lesz jó... ez így túl egyszerű

Köszi!
(#) mex válasza BEMcorp hozzászólására (») Márc 29, 2011 /
 
Tényleg nem lesz jó..
Az indító résznél kondis leválasztás kell, különben addig "időzít" míg lesz bemeneti jel.
(#) BEMcorp válasza mex hozzászólására (») Márc 29, 2011 /
 
Öööm, kicsit részletesebben? Esetleg egy egyszerű rajzzal kifejtenéd jobban?
(#) proli007 válasza mex hozzászólására (») Márc 29, 2011 /
 
Hello!
Persze.. De nem ez volt a kérdés. De nem csak kondi, hanem előtte egy inverter (mondjuk egy tranyó) is szükséges. Hiszen akkor kell indítani, a késleltetést ha a bement magas szinten van. Gondolom én " ha a vezérlő jel megszűnik" ebből..
üdv! proli007
(#) mex válasza proli007 hozzászólására (») Márc 29, 2011 /
 
Írtam én is, de a küldés nem volt sikeres, szóval ahogy "mondod" kell invertálni is.
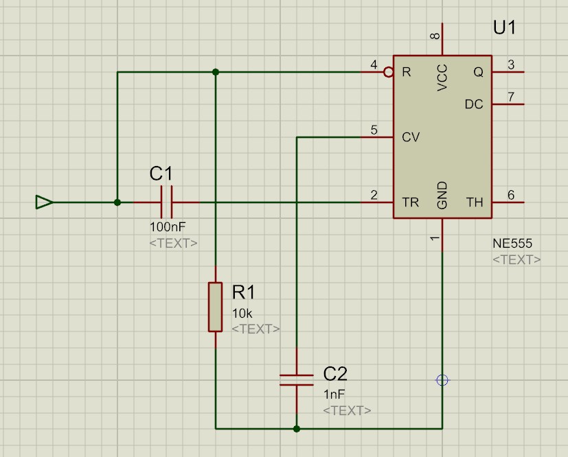
(#) BEMcorp válasza mex hozzászólására (») Márc 29, 2011 /
 
Tehát, a trigger bemenetre sorosan egy kis kondit (hogy csak indító impulzus legyen, de előtte még egy inverteren keresztül a resetre kötni?
Ahogy lerajzoltam, ha pozitív jellel vezérlem, akkor így jó, nem?
Vagy a trigger negatív (GND) jelre indul?
Következő: »»   72 / 192
Bejelentkezés

Belépés

Hirdetés
XDT.hu
Az oldalon sütiket használunk a helyes működéshez. Bővebb információt az adatvédelmi szabályzatban olvashatsz. Megértettem