Fórum témák

» Több friss téma
Fórum » Hőkapcsoló áramkör 12V-os
Lapozás: OK   4 / 7
(#) tibibalogh520 válasza brainiac hozzászólására (») Jan 15, 2011 /
 
Szia!
Igen nagy h@lyeséget írtál.
Ebben az esetben, a tranzisztor ha nyitni tudna, a tápot zárná rövidre...
A reléd viszont állandóan meghúzva lenne(míg a tranzisztor E-C zárlatos nem lesz, és az a tápot végleg kifekteti )
(#) brainiac válasza tibibalogh520 hozzászólására (») Jan 15, 2011 /
 
Hú akkor bocsi Köszi a válaszod, így akkor biztos nem fogom csinálni
(#) brainiac hozzászólása Jan 15, 2011 /
 
És mondjuk ha csak egyszerűen sorbakötnék egy ilyet: http://www.hestore.hu/prod_10023752.html a trafóval és felfogatnám a hűtőbordára akkor az nem lenne jó hővédelemnek?Mert ez tűnik a legegyszerűbbnek.
(#) poros válasza brainiac hozzászólására (») Jan 15, 2011 /
 
Ez120C fokon kapcsol ki. Nem lesz az már kicsit későn?
(#) brainiac válasza brainiac hozzászólására (») Jan 15, 2011 /
 
Csak példaként hoztam, van belőle 100 fokos is.
Akkor ez így kivitelezhető nem?
(#) brainiac válasza (Felhasználó 13571) hozzászólására (») Jan 15, 2011 /
 
Nagyon szépen köszi
(#) adamhollos hozzászólása Feb 18, 2011 /
 
Sziasztok

Meg tudná valaki mondani, hogy hogyan tudnám megcsinálni azt, hogy mérni tudjam a hőmérsékletet olyan módon, hogy a hőmérő részből két csatlakozó jön, az egyiken akkor van áram ha a hőmérséklet a minimum alá csökken a másikon pedig akkor ha a maximum főlé megy(persze még lenne föld és táp csatlakozó) a két adat csatlakozót egy picre kötném rá. És mivel több tényezőt is figyelembe kel vennem a pic indítaná el a hősugárzókat vagy a ventilátorokat.
(#) poros válasza adamhollos hozzászólására (») Feb 18, 2011 /
 
Szia. Nem tudom miben programozol, de ezt nem így szokták megoldani. A programban kell figyeltetni a hőmérsékletet . Ott kel megírni úgy a programot, hogy mikor kapcsoljon valamit ki és be. Sokféle szenzort lehet hozzá használni . Néz körül itt.Bővebben: Link
(#) adamhollos válasza poros hozzászólására (») Feb 22, 2011 /
 
De ezeknél a feszültség vátozik a hőmérséklet fügvényében és szerintem a PIC16F84 nem tud feszültséget mérni.
(#) poros válasza adamhollos hozzászólására (») Feb 23, 2011 /
 
Szia. A helyedben keresnék másik pic ket ami tudja. Ha mégsem ezt az utat választod akkor építs egy kettős műveleti erősítőt tartalmazó íc ből álló kapcsolást. Például ez is alkalmas http://www.hestore.hu/prod_10021875.html. az egyik műveleti erősítő alacsony a másikat magas szintre beállítva a kimeneteket már a pic lábára lehetne vezetni. Egy feszültség csökkentő ellenállással. Ehhez egy ilyen hőérzékelőt használva.http://www.hestore.hu/prod_10025440.html. egyszerűen megoldható.
(#) zozz12 hozzászólása Márc 22, 2011 /
 
Üdv!
Érdeklődnék van-e valakinek ehhez publikus NYÁK terve? Mert sajnos én SMD alkatrészekkel nem nagyon boldogulnék ill. a megosztott terv elég rossz képminőségű.

Köszönöm!
(#) Zed válasza zozz12 hozzászólására (») Márc 22, 2011 /
 
Nem tudom, mihez kell. Nekem van egy ilyenem. Ez is egy hőfokkapcsoló, én ventillátorhoz használtam, kétfokozatú, hőmérsékletfüggő fordulatszám szabályozáshoz. Ezen nincs relé kimenet, csak egy tranzisztor. Persze kis ügyességgel a relé is hozzá illeszthető. A NYÁK mérete kb. 65x25 mm.
(#) zozz12 válasza Zed hozzászólására (») Márc 22, 2011 /
 
Nekem is ventillátor vezérléshez kéne, de úgy hogy x°C fölött induljon. Többféle ventihez is használhatónak kéne lenni pl.: 12V max. 15A és 230V max. 3A. Továbbá jó volna a kapcsolási hőfok és a hiszterézis állíthatósága.
(#) Zed válasza zozz12 hozzászólására (») Márc 22, 2011 /
 
Az én kapcsolásomban a kapcsolási határérték és a hiszterézis állítható. (P1 és P2 segítségével) Én PC ventihez használtam, így 150-200mA a terhelhetősége. A működése: ha a hőmérséklet alacsony, a komparátor kimenete is alacsony, a ventillátor árama R7-en keresztül folyik, mive T1 le van zárva. Így a fordulatszám alacsony. Ha a hőmérséklet a határérték fölé kerül, akkor a komparátor bekapcsolja a T1-et, így nem (csak) az ellenálláson folyik át az áram, a fordulatszám magas.
Ha az R7-et kihagyod és a CON2 csatlakozóra bekötsz egy 12V-os relét, akkor jó lehet neked. Viszont az én NYÁK-omon nincs helye a relének.
A hőmérséklet és a hiszterézis állíthatóságán mit kell érteni? Egyszer, az "élesztéskor" beállítod és kész, vagy bárki a beépítés után is állítgathatja?
(#) zozz12 válasza Zed hozzászólására (») Márc 22, 2011 /
 
Értem. Majd elgondolkodom a tiéden is. (ráadásul elég egyszerű kis cuccnak tűnik) Esetleg az megoldható, hogy 2 fokozatban, de relével kapcsolgasson? Kb. mennyi az áramfelvétele, ha csak relé(ke)t hajt? Közbe találtam egy ilyet is. Erről mit gondolsz?
A hőmérsékletet és a hiszterézist én potival (trimmer vagy normál) gondolnám beállítani. Akár élesztés után is.
(#) proli007 válasza zozz12 hozzászólására (») Márc 22, 2011 /
 
ZOZZ:
"Nem kaphatnék egy pohár vizet? Úgy megszomjaztam, mert olyan éhes vagyok, hogy azt sem tudom hol alszok..!"
(#) zozz12 válasza proli007 hozzászólására (») Márc 23, 2011 /
 
Proli csodás kis irománya után úgy gondoltam (valószínűleg az üzenete is ez volt), hogy nekiállok a Zed által közzétett termosztát NYÁK tervének elkészítéséhez. Ez meg is történt. Esetleg ha valaki leellenőrizné, azt megköszönném. (mert valamit biztos elrontottam, amit nem vettem észre)
Bár az utána merült fel bennem, hogy ez a kapcsi AC -ra vagy DC -re van tervezve? A 220uH -s induktivitás elhagyható?

(#) gabor128 hozzászólása Márc 23, 2011 /
 
Sziasztok!

Tudna segíteni valaki egy hőkapcsolóval kapcsolatban?
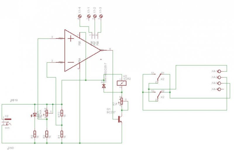
Összeraktam egy kapcs rajzot (kép).
Az a probléma, hogy az LM741 komparátor bekapcsolást követően rögtön telítésbe viszi a kimenetet, holott nem kellene, csak ha a feltételek adottak. Az egyik ágban egy NTC van, a másikban egy 10k-s poti. Az NTC-t kicseréltem egy szintén 10k-s potira és úgy próbáltam tekergetni, de még mindig ugyanaz. A feszültségeket megmértem az alsó ellenállásokon. Az egyik állásban nagyobb volt mint a másik ági, a másik esetben meg kisebb, de az Ic kimenet ugyanaz maradt. Az offszet lábakat nem kötöttem be, mert nem precíziós mérésre kell. Ha leválasztottam a tranyót, akkor ugyanez a helyzet. Szóval az illesztés nem lehet probléma.
Kipróbáltam egy másik Ic-vel is, de ugyanaz.
Valakinek ötlet?

hokapcs.JPG
    
(#) tibibalogh520 válasza gabor128 hozzászólására (») Márc 24, 2011 /
 
Szia!
A tranzisztor bázis ellenállását kifelejtetted.
Ennek következménye, hogy az IC kimeneti fokozatát túlterhelted (zárlatos lett az IC kimenete a pozitív táp felé).
...ja, igen mindkét IC-t kinyírtad.
A tranzisztort is mérd ki, mert lehet, hogy az meg B-E zárlatos lett.
Mielőtt a harmadik IC-t is beáldozod, tégy egy pár kilós ellenállást a bázis körbe, és jó lesz a kapcsolás.
Üdv.

Ui.: A potméter mit keres a tranzisztor, és a relé között?
(#) Zed válasza zozz12 hozzászólására (») Márc 24, 2011 /
 
L1 és C1 tulajdonképpen elhagyható. (A tápot szűrik. Ha nem túl zajos DC-ről hajtod, akkor nics rájuk szükség.) És ahogy írtam: ha R7-et kihagyod és a CON2-re kötöd a relé tekercsét, akkor pont azt tudja a kapcsolás, amire neked kell. Az NTC értékének függvényében az R1, R2, R3, értékét át kell számolni! Nekem olyan NTC-m van, ami szobahőmérsékleten kb. 22ohm. (De ehhez is más ellenállásokat kellett beraknom, mint ami eredetileg a rajzon volt! )
(#) zozz12 válasza Zed hozzászólására (») Márc 24, 2011 /
 
Akkor jól gondoltam, hogy az induktivitások elhagyhatók és a szűrést végzik. Mivel én kis trafóról tervezem használni (AC 9V), ezért raktam az elejére egy Biztosíték+GR+elkó+kerámiakondi "tápot". Ha esetleg vállalnád a NYÁK ellenőrzését, megköszönném! Ha nem, akkor nem.
(#) Zed válasza zozz12 hozzászólására (») Márc 24, 2011 /
 
Igen, L1 és C1 elhagyható. A táplálás, ahogy leírtad, megfelelő. Ha felteszed a NYÁK-tervet, szívesen megnézem. (Bár én magam is csak amatőr szinten űzöm az elektronikát.)
(#) zozz12 válasza Zed hozzászólására (») Márc 24, 2011 /
 
A mellékletben ott a NYÁK, előre is köszönöm a segítséget!
(#) gabor128 válasza tibibalogh520 hozzászólására (») Márc 27, 2011 /
 
Heló!

Kösz az infót!
A kör 0V, 12V-al megy.
A tranyo túlélte. Külső BE-feszültséggel simán kapcsolja a relét.
Beraktam egy 1K-s ellenállást az ic kimenet és a bázis közé. Új Ic berak. Eredmény ugyanaz.
Közben méregettem a feszültségeket. Az egyik bemenethez tartozó ellenállásnál találtam egy kontaktos vezetéket. Kicseréltem. A bemenetekre beállított feszültségek így eljutnak az IC-re, de az eredmény ugyanaz. A kimeneten kb 12 V van. A berakott ellenállás másik végén meg kb 0,8V (ellenállás nélkül is kb annyi volt). A 0,8 meg pont elég ahhoz, hogy a tranyo kinyisson.
Az ic rögtön tönkremegy ha nem rakok be ellenállát a bázishoz?
Illetve lehet hogy a táp az oka? Elvileg ezt az ic-t +/- táppal használják és én most a - helyett GND-re kötöttem. Így lehet hogy nem tudja lehúzni a kimenetet 0V-ra, csak valamivel magasabbra?
Vagy mi lehet a probléma még?
(#) tibibalogh520 válasza gabor128 hozzászólására (») Márc 27, 2011 /
 
Szia!
Már pedig, ha az IC kettes lábán magasabb feszültséget állítasz be mint a hármason, akkor a kimenetnek alacsony szintet kell felvennie!
Ha nem így van, akkor valamit elkötöttél, vagy hibás az IC.
Az nem probléma, hogy nem szimmetrikus tápot használsz, így is működnie kellene.
Idézet:
„Az ic rögtön tönkremegy ha nem rakok be ellenállát a bázishoz?”

Nem törvényszerű, de minden esélye megvan rá.
...bár az adatlap szerint folyamatosan elviseli a kimeneti rövidzárat.
(#) proli007 válasza gabor128 hozzászólására (») Márc 27, 2011 /
 
Hello!
A 741-es IC nem féltápfeszültségre készült, de azért szabályok betartása mellett alkalmazható.
- Egyik bemenet sem közelítheti meg a tápfeszültség értékét. Tehát a bementek feszültsége 12V tápfeszültség mellett, kb. 2..10V tartományban kell vezérelni. (ezt mérd meg, hogy 2-ees 3-as lábak ezen értéken belül vannak-e) A trimmerpoti bekötése, már is sérti a "jó ízlést", mert rövidre zárt állapotában tápfeszültség kerül a bemenetre.
- De a kimenet sem tudja befutni a 0..12V-os tartományt. Attól mind két irányban kb. 1V feszültséggel elmarad. Ha a bázissal sorba egy 1kohm-ot tettél, akkor a bázis-emitter közé tegyél egy 330ohm-os ellenállást. Tekintve, hogy a tranyó 600mV bázi-emitter feszültség eléréséig nem nyit ki, az IC kimenetnek, minimum 2,6V kimeneti feszültséget meg kell haladnia, hogy a tranyó kinyisson. Így nem fog gondot okozni az IC kb. 1V maradék feszültsége. Vagy is egyáltalán el tud ejteni a relé.
- Ha ezek a feltételek teljesültek, akkor működni kell a kapcsolásnak. Ha a 3-as láb feszültsége a 2-eshez képest pozitív (akár néhány mV-al is), akkor a kimenetnek maga szintűnek kell lenni, és húz a relé. Ha a 3-as láb feszültsége negatívabb mint a 2-es, akkor pedig a kimenet alacsony szintű, így a relé elejt..

Az IC-ben elvileg van kimeneti áram korlátozás, de ezt kihasználni nem ésszerű. De a bemeneteket sem szabad közvetlen a tápra kötni, mert azzal is adott esetben (IC típus és tápfesz esetén) tönkre lehet tenni az IC-t.

De az áramkörödnél, egy kis hiszterézis (pozitív visszacsatolás) nem ártana, mert az átváltás körül (pillanatában), esetleg kattogni fog a relé a zavarjeltől, vagy a reléáram visszahatásától. Mert itt a bemenetek "szűrés nélkül" kapják a tápfeszültséget.
üdv! proli007
(#) gabor128 válasza proli007 hozzászólására (») Márc 28, 2011 /
 
Köszi a válaszokat!

A trimmerhez valóban lehetett volna egy fix ellenállást, de nem engedtem végállásba menni. Kb 1,6; 2,3;2,8V feszültségeket mértem a bemeneteken.
Az ic kimenetére tippeltem én is, hogy nem tud 0v-ra lemenni, csak nem tudtam, hogy miért, cagy mennyire nem. A megoldás így valamilyen fesz osztó lehet, ahogy te is írtad. 330 Ohm-ost szerintem nem tudok szerezni, de majd meglátom. A lényeg akkor, hogy azt a kb 1V maradék feszt úgy osszuk le, hogy bőven 0,6V alá menjen.

Idézet:
„De az áramkörödnél, egy kis hiszterézis (pozitív visszacsatolás) nem ártana, mert az átváltás körül (pillanatában), esetleg kattogni fog a relé a zavarjeltől, vagy a reléáram visszahatásától.”


Kösz a tanácsot. Egyelőre így hagyom mert ez egy biztonsági funkció lenne egy fűtőlapra. Csak annyit kell tudnia, hogy ha a hőmérséklet x fok fölé megy, akkor lekapcsolja a hálózatról, de alapüzemben nem éri el azt a hőfokot, csak meghibásodás esetén.
Lehet, hogy olyanra csinálom meg, hogy maga az áramkör tápja is a kapcsolótól függjön. Így a pergés már nem számít mivel ha egyszer kapcsol, akkor az áramkör önmagát is lekapcsolja. Ekkor addi nem is lehet visszakapcsolni az egészet, amí a fűtőlap és az NTC le nem hűl.
Ezen a fesz osztón még agyalok még egy kicsit, meglátom milyen ellenállásaim vannak. Majd megírom az eredményt!
(#) proli007 válasza gabor128 hozzászólására (») Márc 28, 2011 /
 
Hello!
A feszültségosztó, készülhet még számtalan ellenállásból, mert értéke nem kényes, inkább az aránya számít. Csak azért írtam a 330ohm-ot, mert 1kohm-ot használtál.
De a tranyónak az 1kohm által szolgáltatott közel 10mA bázisáram úgy is eltúlzott. Gondolom a relé nem egy nagyáramú valami. A gépkocsi reléket kivéve, 12V esetében legfeljebb 100mA-t fogyaszt egy relé. Ehhez, 100-as béta mellett is maximum 1mA bázisáram szükséges.
üdv! proli007
(#) gabor128 válasza proli007 hozzászólására (») Márc 30, 2011 /
 
Üdv!

Na. Sikerült összehozni. 2db 150 Ohm-osból barkácsoltam össze. Így már kapcsol. Egyik esetben kb 0,5V, míg a másikban ~0,7V van a BE-n. Az IC az van benne ami volt. Ezek szerint szerencsére nem ment tönkre.
Még valahogy szépen el kell rendezni, mert most félig próbapanelon van.

Kösz mindenkinek a segítséget!

Ja, még valami. A relékhez annyira nem értek ezért raktam be egy trimmer potit a kollktorhoz, hogy ha kell, akkor azzal be lehessen állítani a relé meghúzóáramát. Akkor ezek szerint a relé árambeállítással nem is kell foglalkozni, csak a ráírt feszültséget kapja meg és kész?!
(6V-16A/250V AC; 1ák)
(#) proli007 hozzászólása Márc 31, 2011 /
 
Hello!
Ez pontosan így van. Ha a ráírt működtető feszültséget kapja s tekercs, akkor láss csodát működik.
(Egyébként : ADATLAP)
üdv! proli007
Következő: »»   4 / 7
Bejelentkezés

Belépés

Hirdetés
XDT.hu
Az oldalon sütiket használunk a helyes működéshez. Bővebb információt az adatvédelmi szabályzatban olvashatsz. Megértettem