Fórum témák
» Több friss téma |
- Ez a felület kizárólag, az elektronikában kezdők kérdéseinek van fenntartva és nem elfelejtve, hogy hobbielektronika a fórumunk!
- Ami tehát azt jelenti, hogy a nagymama bevásárlását nem itt beszéljük meg, ill. ez nem üzenőfal! - Kerülendő az olyan kérdés, amit egy másik meglévő (több mint 17000 van), témában kellene kitárgyalni! - És végül büntetés terhe mellett kerülendő az MSN és egyéb szleng, a magyar helyesírás mellőzése, beleértve a mondateleji nagybetűket is!
Sajnos ez lemaradt: (két utalás)
"The Models 533 (3 turn), 534 (10 turn) and 535 (5 turn) can be ordered by stating" "Rotation (Electrical & Mechanical): 3600° + 10%" Valamint az fenti weboldalon: 10TRN (azaz 10 fordulat)
Szerintem is, legalábbis a mechanical rotation: 3600 fok erre utal.Hopsz, lekéstem...
Igen. Köszönöm.
Mivel kezdő vagyok kicsit össze zavart a 100R/10R főcím. Én is nézegettem az adatlapot és feltűnt a 3600°. Ekkor lett gyanús, hogy a 10R az <> 10 ohm hanem 10R = 10 rotation.
Helló. Kicsit kezd elegem lenni az 5Vos stabilizátorral, ami 3 darab 16F876A kinyírt, mert 5V helyett több feszültséget engedett át. 13V a bejövő, és a kimenő volt 9V ami kinyírja a PIC-t. Első bekötésnél jó, most rákötöttem, nézem nem működik, lemérem 9V a 78l05 kimenetén
miért?
Előzőleg rossz votl kicseréltem. Ma tettem bele tiszta újat, használtam vagy 10percet. 1óra ámulva újra rákapcsoltam, akkor már nem volt jó. De miért? Elég költséges játék lesz akkor.
Szerintem kinyirtad mert ez csak 100ma-t bir
Csak egy PIC van rákötve, smemi különös fogyasztó, LED vagy valami.
csinálj egy rendeset 7805 -el és az elég sokat bír
Sziasztok!
Ez a kapcsoló Bővebben: Link az adatlapja szerint 125V / 300 mA terhelést bír. Jó sejtem, hogy akkor 12V-nál bőven elbírja az 1A átfolyó áramot?
Sziasztok! http://www.hestore.hu/prod_10024121.html -- ezeket az érintkezőket lehet a hozzá való spec. krimpelőfogó nélkül krimpelni valahogy? Előre is köszi a válaszokat.
Hello!
Egyszer biztosan.. Ha ezen elméleten menne a dolog, akkor az lenne ráírva, hogy 30W. De ez nem kapcsoló, csak egy 67Ft-os valami.. - A kapcsolt áramnál, elsősorban az érintkező felületek nagysága számít. - A feszültségnél a távolság. - Az áramnemnél, az érintkezők anyaga, kapcsolás nyitás-zárás sebessége, ívoltás megoldása, a kapcsolt áram ohm-os, vagy induktív-kapacitív jellege. (vagy is a fázistolás mértéke) üdv! proli007
Szerintem a 125/300 mA-ből nem következik az, hogy 12V-on 1A-t is elbír.
Hello!
Fogó nélkül krimpelni, olyan, mint zokniban lábat mosni.. üdv! proli007
Oké. Köszönöm mindkettőtöknek.
Proli007 igaza van. Hirtelen jött ötlet volt, de aztán megvilágosultam.
Sziasztok!
Szeretnék rendelni HEstore-ról nagyobb menyiségű SMD ellenállást viszont még nem vagyok annyira jártas az SMD-k terén. A kérdésem az lenne, hogy a '0603' fajta megfelelő-e nekem? ( ne legyen túl kicsi de azért túl nagy se)
Szia!
SMD ellenállásoknál az első két szám a hossz, a második kettő a szélesség mm-ben úgyhogy a 0603 nem túl nagy. Lehet hogy a 0805-össel jobbal járnál. Az apróhirdetéseket nézted már (nem reklám de ott jó áron árul egy-két kolléga SMD alkatrészeket)?!
Nem szoktak tönkremenni ezek az ic-k. Túláramvédelem, túlmelegedés elleni védelem is van bennük, nem indokolt, hogy tönkremenjen.
Ki tudja nyírni, ha a kimeneten nagyobb feszültség van, mint a bemeneten, pl. ha nagyobb elektrolitkondenzátor van a kimeneten, mint a bemeneten, és nincs terhelőáram. Ez ellen úgy lehet védekezni, hogy a kimenet és bemenet közé egy diódát kell tenni, úgy, ahogy ennek a doksinak a 7. ábráján javasolják.
Lehet, persze, csak nem biztos, hogy úgymarad! Ezért én az ilyeneket pákával szoktam "krimpelni", az tuti nem csúszik szét !
Hello!
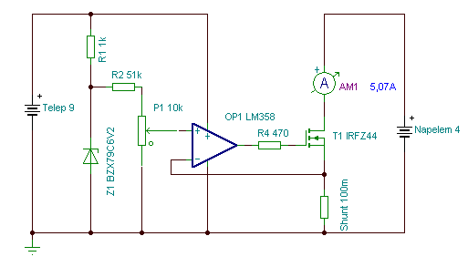
Szerintem Te félre érted a dolgot. A Fet Gate-Source elektródájára kell 4V hogy kinyisson. Tehát készítesz egy áramgenerátor (nyelő) kapcsolást, (amit pld. akár egy 9V-os elemről is táplálhatsz) és a Drain-Souce ponttal terhed a napelemeket. Természetesen a terhelő áramnak megfelelően és a Fet típusától függően a Fet-eket, párhuzamosan kell kötni és a megfelelő hűtésről gondoskodni. És akkor gond egy szál sem.. üdv! proli007
Sziasztok! Segítségeteket szeretném kérni abban,hogy egy kivezérlést jelzőt szeretnék bekötni de AN6884 es ic vel de nekem 24 voltom van és annyit nem bír az ic ezt egy trimmer potival megoldható e? Ja és ac vagy dc kell neki? előre is köszi a segítséget
Sziasztok. Szeretnék építeni egy ledes stroboszkópot és már van is egy kapcsolási rajzom de ehhez a segítségeteket kérném mekkora potit tegyek a 100 k-s poti helyére vagy elé(a 10k) ha azt szeretném hogy a 10 flash/sec nél gyorsabban villogjon mondjuk 40 flash/sec (mert az 50 már folyamatosnak tűnik).Köszi
Helosztok.
Kivágtam egy monitor tápját a környezetébôl. Rákötöttem a kimenetére egy sorkimenôt. De sokimenővel és anélkül is csak indulgat. Elindul, leáll. Így nincs folyamatos nagyfeszem. Az icje TEA1504AP. Mi lehet a baja? Az optot kiszedtem a helyérôl. Az a készenlétbe kapcsolásért felelel csak?
Szia, az optó szerintem a visszacsatolásban játszik szerepet, szerintem kell az oda.
Persze, hogy kell az optó, hisz azon keresztül figyeli az IC a kimenet feszültségét. Adatlap
|
Bejelentkezés
Hirdetés |











