Fórum témák
» Több friss téma |
- Ez a felület kizárólag, az elektronikában kezdők kérdéseinek van fenntartva és nem elfelejtve, hogy hobbielektronika a fórumunk!
- Ami tehát azt jelenti, hogy a nagymama bevásárlását nem itt beszéljük meg, ill. ez nem üzenőfal! - Kerülendő az olyan kérdés, amit egy másik meglévő (több mint 17000 van), témában kellene kitárgyalni! - És végül büntetés terhe mellett kerülendő az MSN és egyéb szleng, a magyar helyesírás mellőzése, beleértve a mondateleji nagybetűket is!
A monitoré sokkal nagyobb frekin is megy jó hatásfokkal, nem 15625Hz re van tervezve. A szekunderre tenném a diódát, sorba a kimenôtrafóval.
Az kevés, kell még egy kapcsoló FET vagy tranzisztor.
Megy talán nagyobb frekin, ha nem valami ősrégi, ráadásul a TEA akár 100kHz környékére is felmegy. Szerintem: Táp plusz egyenirányítás pufferel, utána sorkimenő, pl. egy fettel kapcsolgatva.
Nemrég még zöldet akartál.
Nem sok helyen kapni azt hiszem az urbánnak, de ha megtudod az árát akkor tetszeni fog a 'sárga'.
Pont van ilyen üvegszálas 2 oldalú nyákom a4-es méretben...Ha küldesz 1 oldalast érte...akkor jó
Persze, hogy zöldet akarok, védőlakkal. Csak most azt nem értettem, hogy másoknak miért másmilyen tulajdonságú a lemeze.
Heló!
Az lenne a kérdésem hogy egy 8v-os 150mA-es acdc adapterrel lehet e tölteni egy 7.2v-os 1500mA-es akkut. Kell-e valami elektronika hozzá, vagy csak simán rákötöm az adaptert az akksira?
Milyen akku?
1500mAh, NI-MH,7.2v 1.2v-os cellákból.
Hello!
Én azt szeretném megkérdezni hogy a mellékletbe található kapcsoláson mit jelentenek: In_R és In_L Előre is köszönöm!
A jel bemenet, de nem merem kikiabálni, mert nem biztos.
Pedig az. Az L= left, vagyis bal; az R= right, vagyis jobb.
Az In= input, vagyis bemenet.
Addig én is eljutottam hogy valami jel bemenet lehet csak azt nem hogy konkrétan milyen
Ha rákeresel a nevére, rájössz, hogy ez egy erősítő IC.
[OFF] Nem ! (de ezt sem merem el kiabálni) ! Vegyük példának a Jack dugókat. Ha monot használsz, annak van két része. A jobb csat, és a föld.(jel, melegér) Sztereo annyiban különbözik, hogy ott van jobb, bal és föld.
Sziasztok!
Egy kérdésem lenne Hogy hívják azt a relés kapcsolót, amelynek két állása van és egy rövid impulzusra átvált az egyik állásból a másikba, majd ha a másik lábán megy egy ugyanilyen rövid impulzus vissza vált. Ez a 2 morzés relé? Segítségért előre is köszi
Nem. Az erősítőnek a kimenetére teszed a hangszórót. (speaker) A bemenetére kötöd a hangforrást, amiket köbzoli is felsorolt.
Ennek a teljesítmény erősítőnek az a funkciója, hogy a kis jelet felerősíti a hangszóró számára.
Szia, a kapcsolási rajzon egy TDA1554Q tipusú IC-vel felépített sztereó erősítő kapcsolási rajza látható. Egy erősítőnek van bemenete, ahova a CD-t, miegymást kötöd, illetve van egy kimenete, ahova a hangszóróidat. Mivel sztereó van jobb és bal oldala. ebben az esetben az IN L és az IN R a bemenet, ide kell kötni a CD-t, az LS1 és LS2 a kimenet, azaz a hangszóróra.
Így oké?
Zolibá, ez a kezdő kérdések topicja, itt mindent lehet.
kérdezni
Bistabil ( Set, Reset ) relé
Bővebben: Link
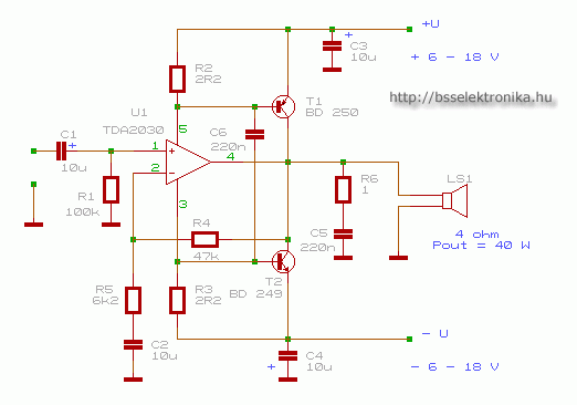
Sziasztok.Lenne egy keresem... a mellekelt kapcsolasi rajzhoz valaki kuldene nekem egy nyak tervet..mert ahogy talalom a nyakokat mind asszimetrikus tappal van.Elore is koszonom
Nem azt kérdeztem hogy mi a R , L mert azt énis tudom...
Most már nagyából megértettem...
Én nem értek ehhez de szerintem kéne valami töltő elektronika.
Üdv ! Valaki akinek van ideje segítene nekem abban hogy miből áll az alternátor(autó) es hogy hány szál megy ki belőle mi céllal es a belső elektronikája általában hogy néz ki mit találhatunk benne es azt mit csinál ! Üdv :Levente
Sziasztok valaki meg tudja nézni ezt nekem gyorsan? Szerintem jó de több szem többet lát
|
Bejelentkezés
Hirdetés |





kérdezni 


