Fórum témák

» Több friss téma
Fórum » Villanypásztor
 
Témaindító: bernardo, idő: Feb 5, 2006
Témakörök:
Lapozás: OK   89 / 301
(#) sirály12 válasza csibai hozzászólására (») Márc 30, 2011 /
 
Ha gondolod, akkor Oldman által feltett rajznak, tesztelt paneltervét tudok adni, ha érdekel. Én azt építettem meg, és jól működik, tapasztaltam.
(#) csibai válasza sirály12 hozzászólására (») Márc 30, 2011 /
 
Köszönöm szépen a választ, és a felajánlást. Ha megküldöd azt nagyon megköszönném, és a jövő héten meg is csinálom.
(#) mex válasza (Felhasználó 13571) hozzászólására (») Márc 30, 2011 /
 
(#) sirály12 válasza csibai hozzászólására (») Márc 30, 2011 /
 
Délután érek haza, akkor elküldöm.
(#) sirály12 válasza (Felhasználó 13571) hozzászólására (») Márc 30, 2011 /
 
Én nem a kapcsolási rajzra gondoltam, hanem terveztem hozzá panelt, és azt gondoltam elküldeni.
Itt már javítva van a dióda helyzete is.
(#) blackdog hozzászólása Márc 30, 2011 /
 
Engem az is érdekelne, hogy hogyan tesztelitek a kész villanypásztort?
Én nem merném taperálni. Ne adj' isten valamit elszúrtam és elterülök mint a Nagy Alföld.
(#) isssti válasza blackdog hozzászólására (») Márc 30, 2011 /
 
Én is inkább a macskán próbálom ki először!
(#) sirály12 válasza isssti hozzászólására (») Márc 30, 2011 /
 
Szegény kutyám nem tudta először mi az, és szépen megnyalta vezetéket.
(#) poros válasza blackdog hozzászólására (») Márc 30, 2011 /
 
Például így.http://www.hobbielektronika.hu/forum/files/7d/7d735e9538f06602b0d561ffdb6b949e.jpg
(#) sirály12 válasza csibai hozzászólására (») Márc 30, 2011 /
 
Íme amit én készítettem el.

A 100nF-os kondiból csak 1 kell, de minimum 350-400V-os legyen! Azért van két kondi egymáson, mert nem tudtam melyiket fogom használni.

És agyon fontos a földelés, ami írva is van rá!
(#) csibai válasza sirály12 hozzászólására (») Márc 30, 2011 /
 
Sirály12-nek nagy köszönet. Legyen példája iránymutató a fórumozó társaknak. Igyekszem a jövő héten elkészíteni és beszámolok a fejleményekről.
Ez így már nagy segítség az ilyen hozzám hasonló lelkes amatőröknek. Nem ipari alkalmazásra kell, hanem saját kis kertünk védelmére, hogy ne szökdössön el a kutya. na meg idegen se nagyon mászkáljon.
(#) vicsys válasza sirály12 hozzászólására (») Márc 30, 2011 /
 
Lehet, hogy csak én vagyok láma, de az a szegény 2N3055 a végén, nem fog átütni...? Szerintem kéne rá egy zener. Javítsatok ki ha valamit nem jól értelmeztem.
(#) mex válasza vicsys hozzászólására (») Márc 30, 2011 /
 
BU326 való oda, vagy BU69.
Szerintem csak 2N3055 volt a tervezőben TO3 tokozással...
(#) erdgab válasza csibai hozzászólására (») Márc 30, 2011 /
 
Idézet:
„Sirály12-nek nagy köszönet. Legyen példája iránymutató a fórumozó társaknak.”

Már bocsánatot kérek,de álljon meg a gyalogmenet.Van itt a fórumon több komplett leírás,fóliaterv hozzá és elegendő kommentár a megépítésről és üzemelésről,én is innen merítettem ötletet,építettem készüléket,megmutattam s leírtam a tapasztalataimat,mint más fórumtársak is tették.Az általad hozott példa nem egyedi,csak figyelmesebben kellett volna átolvasni a fórumot.
(#) sirály12 válasza vicsys hozzászólására (») Márc 30, 2011 /
 
Tényleg, ezt elfelejtettem, oda bu326 került nekem is.
(#) dörmi hozzászólása Ápr 2, 2011 /
 
Sziasztok!
Megépítettem az inverteres villanypásztort. Szépen dolgozik is 1cm szikraközzel,csak melegszik a kistrafó,ez normális dolog? 1,8VA nyáktrafó van be építve, próbáltam 7VA-os trafóval is és azzal is melegszik. Az áramfelvétel 700-800mA. Uli nyákterve alapján készült a villanypásztor.
Köszi mindenkinek érte!
(#) saba válasza dörmi hozzászólására (») Ápr 2, 2011 /
 
Jó ez a pásztor is, de nagyobb hosszúság esetén (>50m) a kocsi gyújtó trafót egy kb 30VA-es 4V/220V trafóval kell helyettesíteni. A gyújtó trafó GYENGE hosszabb vezetőnél! El lehet felejteni. A trafó teljesitményét kell növelni, ha szükséges mig a fesz maradhat 4V/220V. Bekapcsolni pedig csak a vezetőre kötve ajánlatos, mert szikrázik. (Előbb már leirtam a működését.)

Pasztor.jpg
    
(#) dörmi válasza saba hozzászólására (») Ápr 2, 2011 /
 
Köszi a választ. Azért építettem meg ezt a kapcsolást, mert ehhez volt alkatrészem itthon. Meg nekem 400-500m kerítésre kellene a villanypásztor. Első sorban a kóbor kutyák ellen, mert össze tapossák a kertet és bemerészkednek már a baromfi udvarba is. Át kaparnak a drót kerítés alatt.
(#) dizi válasza saba hozzászólására (») Ápr 2, 2011 /
 
Hi
Az a baj,hogy a hálózati transzformátor NEM nagyfeszültségű transzformátor előbb utóbb valahol a tekercs át fog ütni ezzel megpecsételve a trafó sorsát.
(#) LipiG válasza dörmi hozzászólására (») Ápr 2, 2011 / 1
 
Helló!

A kitöltési tényezővel lesz a probléma. Túl sokáig van feleslegesen terhelve a trafó és ezért melegszik, ezért sok az áramfelvétel.
Próbáld meg , hogy a potit nullára tekered. Akkor mit csinál? Elvileg akkor nem kellene melegednie. (Én nem is tudom az a poti miért úgy van a panelon, ahogy be van kötve)

Nekem ez a kapcsolás 55mA-t fogyaszt úgy , hogy egy 1µF-os kondit tölt kb 260V-ra
(#) dörmi válasza LipiG hozzászólására (») Ápr 2, 2011 /
 
Szia!
A 20k potira gondolsz? Nekem egy 2µF/400v kondi van rá akasztva.
(#) LipiG válasza dörmi hozzászólására (») Ápr 2, 2011 /
 
Igen a 20k-s potira az 555 mellett.
(#) dörmi válasza LipiG hozzászólására (») Ápr 2, 2011 /
 
Köszönöm a segítséget, megpróbálom holnap.
(#) mcroly hozzászólása Ápr 2, 2011 /
 
Sziasztok

Szeretnék csinálni egy villanypásztort birkáknak,de nem tudom hogy,merre,miképp
Valakki tudna segíteni hogy milyen alkatrészek kellenek hozzá.
köszönöm szépen!
(#) Swedhart válasza mcroly hozzászólására (») Ápr 2, 2011 /
 
Szia attol függ 12v-rol akarod üzemeltetni vagy hálozatrol ***

*** A fórum itt van helyben !
(#) dörmi válasza LipiG hozzászólására (») Ápr 3, 2011 /
 
Szia!
Sikerült meg csinálni a villanypásztort. A 20k potit kivettem és egy átkötéssel megoldottam. A trafót is kicseréltem picit nagyobbra, meg a kondít is, mert kicsit gyengécske volt ezen a távon. Nem találtam csak 10µF-os kondít itthon. Szegény cica neki dörgölődőt a vezetéknek, 3méter messze ugrót, és nem állt meg csak a 3. szomszédban,és onnan nézett vissza.
(#) Swedhart válasza mcroly hozzászólására (») Ápr 3, 2011 /
 
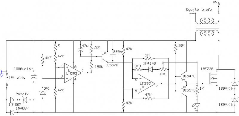
Szia ime egy nagyon jo kapcsolás .Jo lenne ha valaki készitene nyáktervet hozzá köszi.

NONAME.EMF
    
(#) mcroly válasza Swedhart hozzászólására (») Ápr 4, 2011 /
 
ha meg lehetne oldani akkor mindkettő,de ha nem akkor akumlátor 12v
(#) LipiG válasza dörmi hozzászólására (») Ápr 4, 2011 /
 
Helló!

Örülök hogy segíthettem! Reméljük így már nem lesz nálad egy betolakodó sem!
(#) Swedhart válasza mcroly hozzászólására (») Ápr 4, 2011 /
 
Hali feltettem a rajzát az előbb nézted ? nagyon olcson összerakhato max 3e-böl 12V-rol megy vagy adapterröl is.
Következő: »»   89 / 301
Bejelentkezés

Belépés

Hirdetés
XDT.hu
Az oldalon sütiket használunk a helyes működéshez. Bővebb információt az adatvédelmi szabályzatban olvashatsz. Megértettem