Fórum témák
» Több friss téma |
Fórum » BD-s Erősítő
Témaindító: Mikey051104, idő: Márc 11, 2007
Témakörök:
Sorba es parhuzamosan vegerositoket???
errol meg nem hallottam. Hidba lehet oket kotni, de a klasszikus ertelemben vett sorba es parhuzamosan nem. Egyebkent ez OFF itt hisz ez BD-s erositos topic
Azt inkább úgy szokták "mondani", hogy hídba és párhuzamosan... és ez azért jó, mert ilyenkor az alap hidalásnál ugye csak dupla inpedanciával lehet terhelni, de ha még megfejeled egy párhuzamossal is, akkor már bírja a 4 ohmot is - teszem azt...
Off vége...
Még annyi, hogy nem csak a TDA 7293 köthető párhuzamosan? Egyébként Stratofan gitáros oldaán van hasonló kapcsolás. google
Sziasztok ! Az lene a kérdésem szerintetek érdemes lene ezt mrgépiteni .
Üdv srácok. Eredetileg ST151-et akartam, de mivel most olvasom hogy nincs kit, ez ugrott. Innentől viszont a kérdésem az lenne, egy olyan ST151-szerű erősítőt keresek ami nem +/- tápos... Trafó az van annyi mint a szemét, de mindegyik "mono"
És azért kellene ST151-szerű mert én úgy gondolom hogy az egy megbízható tervezés volt. Biztos tud valaki "egytápos" megoldást...
Uhh, ügyes, nagyon ügyes
Ez tetszik. Csak egy apróság, az ST151 adatlapon:Tápfeszültség: +/-40V A szimmetrizálóval +/- 25V. Ezt meg lehet emelni esetleg a Zenerek cseréjével? Nincs kéznél katalógus, nem tudom a két BD mennyit bírna el. Köszi a rajzot, ez most más dolgok miatt is nagyon jól jött.
Szia!
Ez kell neked! Pufferkondinak valami jó nagy darabot tessék használni, hogy le legyen brummos az erősítő! Üdv, Tom Jó az neked! Csak az a kapcsi annyit csinál, hogy megfelezi a "mono" trafódat, tehát ha van egy nagyobb asszim trf-ed, akkor semmi gond! Persze a kondik feszültségértékét emelni kell értelem szerűen!Egyébként meg nem kell annak pont 40 Volt, nem baj, ha 35... Jaaah és a feszkétszerező is jó megoldás!!!! Peti.
Igen, én is nézem, az a kapcsi megfelezi mindíg a ráadott feszültséget, mindegy, az mennyi. Viszont 60-70V-os trafója szerintem ritkán van az embernek. Ezért barátibb (és egyszerűbb valamint nem melegszik) az a kapcsi amit belinkeltem.
Mellesleg: Az a zéneres tápmegoldás szerintetek jó? Én még nem találkoztam ilyennel és szerintem így lenne jó: csatolom (TAP.PNG) Üdv, Tom
Ez egy jó megoldás, de jobban meg kéne nézned hogy mit táplálnak vele.
Csak pár mA-ig jó ez a kapcsi. A zénerekben ugyanis nem nagyon van 5Watt felett
tomi9!
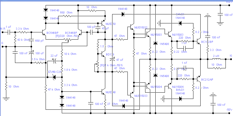
Először is a belinkelt "tápfelező" megoldás enyhén szólva is s...r, metr a földvezetékben foyó áram × félt tápfeszt fog disszipálni. Ellenben a feszkétszerező "dupla egyutas egyenirányító" nagyon jó szerintem is, mindössze 1,5× nagyobb tápkondik kellenek, mint a hagyományos középcsapolásos-szimmetrikus tápnál. Valaki kérte az erősítő +-50V-ról járó változatát. Itt van: Woid! Az ST151-et is gond nélkül át lehet alakítani egytáposra, mint bármien más erősítőt!
Ha megnézed, ez a belinkelt feszszimetrizálóból egy részlet ahogy szerintem működne. Természetesen erősítőhöz nem használnék zénert.
Üdv!
Sziasztok ! szerintem ez nem rossz 2n3773 al .
Müszi! Ugyanezt linkeltem be az előző lapon! Olvass mielőtt írsz légyszi. Üdv!
Na megígértem, hogy tervezek egy univerzális nyákot az (akár) 500Ft-ból is elkészíthető 60W-os végfoknak.
Itt a kapcsolás a nyák és a beültetés is. A trimmereket elég sokféleképpen be lehet ültetni és törekedtem arra, hogy az alkatrészek többféle lábtávolsággal is beültethetők legyenek. Van, ahol két párhuzamos kisebb kondit is fel lehet használni és van a nyákon 2 bónusz biztosítékfoglalat is. A nyák a fóliaoldalt mutatja, nem az alkatrészoldalt!
Sziasztok!
Bocs, tudom hogy van valahol ilyen topic, de most valahogy nem találtam meg. Szóval ezekből szerintetek melyik lehet igazi/hamis? Köszi és bocs mégegyszer.
Üdv mindenkinek!
Olyan kérdésem lenne Hozzátok hogy egy SAL SRP 4050-es (15"-os) mélyhez milyen kapcsolást ajánlanátok amiben BD tranyók vannak? További jó építgetést
sztem vegyél jobb érzékenységűt pl reflex 15r300 300Wrms spl: 99dB, de ha ez van akkor 100W elég neki bőven.. pl quad stb
Nekem olyan tranyóim vannak, mint a második képen és jól muzsikálnak! és 400 Ft- volt darabja!
De ami az első képen van a második, az már szemre is büdös
Nekem egy BD250-em van.Ebből kellene erősítőt csinálni.Valamit talált hozzá akkor küldjön üzenetet.Akinek valamilyen ötlete van akkor írjon!
|
Bejelentkezés
Hirdetés |




errol meg nem hallottam. Hidba lehet oket kotni, de a klasszikus ertelemben vett sorba es parhuzamosan nem. Egyebkent ez OFF itt hisz ez BD-s erositos topic
Ez tetszik. Csak egy apróság, az ST151 adatlapon:
trafódat, tehát ha van egy nagyobb asszim trf-ed, akkor semmi gond! Persze a kondik feszültségértékét emelni kell értelem szerűen!




. Ezeknek az áfás ára sem több 400Ft-nál és egy profi "high-end" tranzisztorpár. 


