Fórum témák
» Több friss téma |
Fórum » Működő USB - RS232 átalakítók
Témaindító: instantwater, idő: Szept 6, 2008
Témakörök:
Én még mindig az FT232RL-t javaslom. Így lesz egy korrekt soros portod és a bitkivezetésekre köthetsz egy A6818SEP chipet, ami egy 32 bites és 32 kivezetésű shiftregiszter, ez is láncolható.
3 pint kell ehhez használnod Data Clock Latch És USB-ről 32 ledet vagy motort tudsz vezérelni, csak 2 chip kell.
A6818SEP a világon nem árulnak
Itt van a gyártó:
Allegro A6818 Hasonló IC-k: SN65518N, SN75518NF, UCN5818, UCQ5818 Nekem is van 4db, szóval létezik ![]() Szerintem a HQ-nál van hasonló
Sziasztok!
Egy problémámra szeretnék segítséget találni. Adott egy PIC18F4550 mikrokontroller. Ezzel szeretnék egy USB-Soros átalakítót. Lényegébe amire szükségem lenne: -PC-n egy emulált soros port. -PC-ről kiküldött byte-ok egyszerűen továbítódjanak USB-n keresztük a PIC soros kimenetén. (valamint visszafele) Válaszaitokat előre is nagyon köszönöm!
Szia
Szerintem jobban jársz egy FT232RL-el Régen én is PIC-ben gondolkodtam, de ez a chip sokkal megbízhatóbb és többet tud. Beforrasztod és már megy, nem kell programozni.
Egyet értek, én is csak ajánlani tudom az IC-t, a magas ára ellenére. Most már 1 éve majdnem folyamatosan a gépre van téve, és minden fejlesztésnél jó hasznát veszem. A nyákra építettem egy kis interfészt is, így 3.3V-al fogad és küld is, valamint rövidzárvédett, meg hasonlók, ami elvárható egy a teszteléshez szükséges konvertertől.
Látogasd meg a www.microchip.com honlapot, töltsd le a legfrissebb PICDEM FSUSB demot, telepítsd, s használd az USB Device - CDC - Serial emulator demot! Ha nem hazudnak a program leírásában, akkor pont azt csinálja, amit kértél. A demohoz mellékelt kész .hex fájlok közül neked alighanem a C18 PICDEM FSUSB változat lesz jó. Van belőle kettő is: HID és MCHUSB bootloderhez. A bootloadereket és a hozzájuk tartozó letöltőket is megtalálod a csomagban, valamint a CDC eszköz első bedugásakor szükséges .inf fájlt is.
Pont egy ilyen SUNIX modellt vettem, amit belinkeltél. Nekem azért nem tetszik, mert anyacsavarban végződik, így még meg kell toldani egy soros kábellel, hogy a készülékhez csatlakoztathassam. Nekem az UTS1009D jelzésű típusváltozat kellett volna, de csak UTS1009B volt a boltban.
A CD-ről nem találtam el, hogy melyik meghajtó kell XP-hez, de a Prolific honlapjáról letölthető a chip-hez való meghajtó, azzal jól működik. Ugyanott megtalálható és letölthető a chip dokumentációja is. Arra még nem tudtam rájönni, hogy PL2303H, PL2303XA vagy PL2303HXD chip-em van, de ez utóbbit feltételeztem...
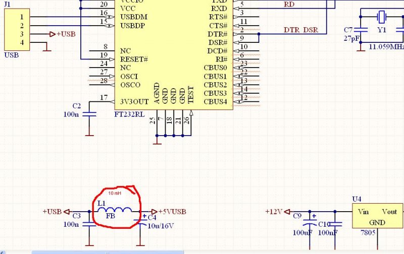
Van egy USB portról működő áramköröm, aminek építése folyamatban van. Van itt a rajzon egy induktivitás ami az USB +5v után van kötve, de szerintem az értékét elírták.
10mH van írva, de nekem ez gyanús mivel 0805 smd-be nincs ilyen alkatrész és ez az érték egy kicsit nagy. Mi lehet a pontos szerepe? Szerintem vagy védelem a bekapcsolási tranzienstől vagy frekvenciaszűrés lehet az FT232-nek... Valakinek ötlete?
Az adatlapon a 6.4-en található megoldást csináltam meg, ott nincs induktivitás, USB tápos és nagyon egyszerű.
GPIO-ik is ki vannak vezetve az RX TX ledekkel
Üdv!
Az alábbi rajzon szerintetek helyesen van bekötve az ft232 és az avr közötti RXD-TXD vonal? Nem keresztbe kéne kötni véletlenül?
Jól látod, fordítva kell bekötni...
Na meg "ATTINNY2313"
Tudtok nekem egy RS232-USB átalakító kapcsolási rajzot linkelni?
Köszi a gyors választ, még annyi, hogy a 7.1-es rajzon lévő rs232 level converter mit tartalmaz?
Sziasztok.
FT232-vel dolgozom. Már csináltam vele működő áramkört, de most egy olyan problémába futottam, amibe eddig nem: Működik rendesen a darab, de ha valamit bekapcsolok a közelben pl egy 20W-os lámpát, akkor lehal az egész. Csak a táp ki/bekapcsolással és persze a PC szoftver ujraindításával javul meg. Gondolom, hogy a tápra ráül a zavarjel és ez öli meg, de mit lehet ezellen tenni. A példa kapcsolási rajzon szereplő ferritgyűrű helyett egy 10uH-s tekercset raktam be szűrés gyanánt. Gondolom ez jobb szűrés mint a ferritgyűrű. Találkozott már valaki ezzel a gonddal? üdv. lg.
Üdv mindenkinek!
A következő problémába ütköztem: Adott egy kapcsolás amit az FTDI oldalán lévő mintakapcsolások alapján építettem. Az eepromot lehagytam belőle. A kütyü bus powered. Bedugva, gép felismeri, eszközkezelőben megvan, lsusb látja. TX led ég. Windowson bray terminalal próbálva a program lefagy, nem lehet vele mit kezdeni adatküldés után. A TX led elalszik, rx led parázslik (nem kapcsolgatva van, hanem a lábon 1.5 V jelenik meg.) Linuxon gtktemmel próbltam, a szituáció hasonló kivéve a fagyást. Látott már valaki hasonlót?
Egy kis segítség kéne. Van egy alap készülékem, max232 meghajtóval, és utána egészen com csatlakozóig minden lábkiosztással megvan. Néztem az FT232R -nél hogy a 8.1es kapcoslás megfelelne szerintem, ugyanis a jelenlegi készülék kommunikál com porton, ami probléma mert senkinek nincs már comos gépe. Az a lényeg hogy usb-sé akarom alakítani. Jól sejtem hogy végülis akkor nekem csak a com csatitól kell folytatnom az ft232- felé és nincs is szükségem még egy controllerre, mert az már megy a maxikával? Vagy keresnem kell egy convertert még a kapcsoláshoz?
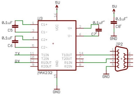
Sziasztok.Nekem is kellene egy usb-rs232 átalakitó de az olcsóság és a könyebb forraszthatóság miatt arra jutottam hogy egy dip tokos változat felelne meg a legjobban méghozzá egy attiny 2313.Találtam a neten egy kapcsolást hozzá és érdekelne hogy az avr után kell e még valamilyen chip hogy a kommunikáció megfelelő legyen (pl max232).Amihez kellene az egy digitális beltérivel való kommunikáció.A beltéri csak az Rx és Tx vonalakat használja ezért gondoltam erre a példányra.Ha valaki tudja rajzolja be nekem(persze ha kell)hogy az avr után hova kell kötnöm a MAX232-t.Előre is köszi.
Üdv mindenkinek! egy olyan kérdésem lenne, hogy az egyik kapcsolásomban szereplő max3232 ic-t átcserélhetem e a kondik módosításával max232-re. A kapcsolásomban csak azok a lábak és funkciók vannak használva amik a 232-nek is vannak. Ahogy néztem az adatlapokat kisebb módosításokkal lehetséges a dolog, mivel a kettő funkciói ugyan azok. Valaki aki ért is valamennyire az ilyenekhez?
A rajzon az RX-TX egy tüskesorra megy.
Ezek TTL jelek. Nem RS232 kompatibilisek. Ezekre tehetsz egy MAX232 IC-t vagy ha 3,3V a tápod, akkor MAX3232 kell. Annak a kapcsolását meg megtalálod mindenhol a neten. Csak egy sima szintillesztő. Tehát alacsony fesz megy be és nagyobb megy ki a külső eszköz felé- Ez csak akkor kell, ha a másik eszköz RS232-vel kommunikál.
Szia.Köszi a segitséget.Mellékelek egy kapcsolást amire ugygondolom hogy jolessz nekem.A kapcsoláson az Rx Tx vonalak jönnek az AVR-re (Rx Tx lábakra) a másik felén a dsub meg mehet a receiverbe jol gondolom?Ja és egyébként szerinted ez a kapcsolás müködőképes és jolessz arra amire szeretném használni?
Üdv:Sly
Mondhatom, hogy alkalmas, de a szoftvereken sok múlik.
Az ATTiny2313 jó az USB kommunikációra. UART meg szabvány. Az RS232 átalakítja a settopboxnak, ha az azt szereti. Kell egy USB-s program az AVRbe, ami azt csinálja amit akarsz. Kicsi gondot jelenthet, hogy a 12MHz ami az USB-nek kell, az nem kompatibilis a szabvány BaudRate-adatokkal. Így a soros kommunikáció hibaszázalékos, de gondolom a settopboxnak nem kell túl sok byte adat, így elhanyagolható a hibázás. A PC oldali programot is meg kell írni... Egy dolgot azért ne felejts el. Ha összerakod a két rajzot, akkor még az AVR-t is fel kellene majd programoznod valahogy... ISP prigramozáshoz kell az SPI port...
Üdv mindenkinek! A segítségeteket szeretném kérni... Építettem egy usb-rs232 konvertert, ami szépen működik is, felismeri a vin, és működik is az a készülék amit rá akarok csatlakoztatni.
Viszont amikor már a kettőt egy panelre építettem (mármint a konvertert, és a készüléket amit rá csatlakoztattam), egyszerűen nem látja a gép a készüléket. 5V mindenhol megvan, nincs rövidzár, minden kötés jó. Sassal terveztem a készüléket, nyákot... De így együtt rácsatlakoztatom usb-re és semmi. Síri csend és...
Üdv megint!
Kicsit tovább jutottam a témával, de még mindig kellemetlenség van. :'( Szóval az USB-rs232 converterem meghajtója egy mcp2200, ami a hozzátervezett panelkán működik is. A másik készülék, egy sok helyen is megtalálható k-line interface. Továbbra is annyi a probléma, hogy mikor külön vannak nyákokon és csak Rx-Tx-Gnd van összekötve egy vezetékkel, akkor ökéletesen működik a konstrukció. Amikor viszont egy nyákra teszem a kettőt, akkor a kommunikáció elmegy az interface végéig, mert a kis visszajelző ledem villog, de a gép akkor se látja a csatlakoztatott kocsi vezérlőt. Nincs közösített test, se táp. Minden külön van, a panelon Csak az Rx-Tx van összehúzva. Valakinek valami ötlet? Jaaa, meg egy olyan kérdésem is van, hogy az usb-rs232 konverterem kapcsolását, beküldjem a közösbe? |
Bejelentkezés
Hirdetés |














