Fórum témák
» Több friss téma |
Üdvözletem
Nemrég találtam ezt az ujságcikket,elég kivesézett téma,de most készült egy újabb változata.Az adatokat szerintem fenntartással kell fogadni,már a cím miatt is, "lapátkerék nélküli szélerőmű".Hihetnénk azt is,hogy piezoelektromos elven működik.A pokoli torony 5,5m átmérőjű 26m magas,mérése szerint 90km/ó szélben 96kW-ot teljesített,hát fura adat.Azért ha feltalálónk erősen akarja és sokat imádkozik évente akár 1-2 órát is fújhat ilyen szél.Különben az pozitív,hogy saját pénzéből is sokat fektetett bele.Azt is el kell ismerni,hogy maga a szerkezet felépítése technikailag komoly teljesítmény. Remélem a háttérben látható régebbi 10m-es változat az optika miatt ilyen és nem a felcsúti ferde torony készül. Azért nagyon várjuk már,hogy "fellebbentse a titokról a fátylat"
Úgy olvastam utolsó sorodat,"feledésbe merül a titok"
![]() szerintem ez lesz. Gondolom ő is ki tudja kalkulálni,hogy mennyi levehető energia van egy négyzetméter felületen...
Itt Erdélyben is volt vihar az éjjel,néhány cserép lement a tetöröl,de a generátor gond nélkül megy,söt reggel zuhanyozhattam eggyet az éjjel megtermelt + energiábol.
Györgyi úr az én "kedvencem" is.
Szintén kíváncsi vagyok legújabb "zseniális" találmányára. A "Felcsúti ferdetorony" mellesleg Verancsics Faustus 1616-ban 5 nyelven kiadott "Machinae Novae" (Új gépek) könyvében már szerepel > 14. oldal <. Ennyit a korábbi új találmányáról. A legújabb is szép turista látványosság. Kár, hogy a legtöbb közel nulla szintű fizika ismeretekkel bíró újságírók ezekből kreálnak szenzációt a valós lehetőségek elhallgatása, a nulla zöldenergia támogatás jobbá tétele helyett. A jól ismert W/m2 Betz-féle korláttal csökkentett értékét nem hinném, hogy akár neki is sikerülne átlépni. Bocs a kitérőért, maradok a szélnél. Az Időkép (link a weblapomon) széltérképe szerint remek országos méretű szelek fújnak. Jó csipegetést Mindenkinek!
Nálam ilyen szél volt ma,kicsit fenntartással kell fogadni,mert átlagot mér,50 másodpercenként küld egy csomagot a beltéri egységbe.Éjjel kettőkor fölébredtem és felmentem a tetőtérbe megnézni hogyan viseli a kirögzítés a széllökéseket.Az 5nm-es Savoniusba nagyon bele tud kapaszkodni.A műszer max 20m/s széllökést mutatott,de ebben téved a legtöbbet,biztos sokkal nagyobbak voltak,de rövid idejűek 1-2sec.Idáig nagyon meg voltam elégedve a rögzítéssel,alul kb 2t betonra van talpalva,felül a tetőszerkezetre,négy egymás melletti szarufa van vasakkal összefogva és a fogópántok is megvasalva.A nagyobb széllökéseknél a gerincnél kb 1cm-t is imbolygott.
Ezért még jobban meg fogom merevíteni vasakkal.Különben egy hasonlót már átélt tavaly októberben,pedig akkor még a beton kötött alatta és csak a tetőszerkezet tartotta a teljes súlyt,akkor 4-5cm-t is imbolygott alul felül,ha vallásos lennék biztos elrebegtem volna néhány miatyánkot,igy csak a szerencsének köszöntem.
Üdv!
Tanácsot szeretnék kérni. Van egy 1.5 kW 940 1/min 3fázisú villanymotor.Ez ugye 6 polusú. Ha én kidobom belöle a forgorészt és csináltatok bele egy olyat mint ami az autogenerátorokban van azt a tüskés kivitelt, a tüskék vastagfalú vascsöböl lennének kialakítva arányaiban akkorára amekkora passzol az állórészhez.ennek a vascsönek a két vége be lenne fenekelve és egymással szemben felhuznám a tengelyre. A tüskék alá neodym mágnest ragasztanék akkorát amekkora csak elfér akkor ez müködhet vagy felejtsem el ezt a megoldást? A motor állórészében 36 horony van és egy tekercs 6 hornyot fog közre. Akkor jól gondolom hogy a forgórészre 3-3 tüske kell jobbról balról és a tüskék legszélesebb része azaz a töve 6 hornyot fedjen át?
Kérlek, dobj fel egy ceruzarajzot, hogyan gondolod, mert ez a téma engem is nagyon érdekel, csak még nem hozakodtam elő vele.
Pár sorral feljebb laccika77 pont erröl az elképzelésröl tett fel képeket, sztem jó uton jár csak azok a mágnesek nagyon gyengék amit használt. És a tüske kialakítása sem olyan mint az autógenerátorban mert ott nem egyenes hanem befelé szükül, mégpedig ugy hogy ott 3 horony van fedve tekercsel, akkor elindul a tüske 3 horony szélesen és mire az állórész vasmagjának másik végéhez ér addigra 2 horony szélesre szükül össze.
Na most ezt az arányt követve gondoltam hogy ennél a 6 polusú motornál mivel 6 horony van átfedve igy 6 szélesen kell kezdeni a tüske kivágását és mire a vasmag másik széléhez ér 4 horony szélesre szükül össze. Ha ez készvan akkor ellehet gondolkodni hogy milyen modon legyen ez felmágnesezve.lehet úgy mint laccika77 hogy a tüskék közé felhuzni annyi neodym gyűrü mágnest ami csak közé fér, vagy a tüskék alá betenni akkora neodym hasáb megneseket amik még éppen nem lógnak ki.Talán az utóbbi megoldás jobb a pénztárca miatt mert akkor csak 6 db mágnest kell venni ami ugy 2000ft /db de a gyürü mágnes amit én találtam erre a célra az 6000ft /db és csak 20mm a közepeamit egy villanymotor forgórészére a nagyobbaknál már macera lenne felhuzni. Kb ez lenne az elképzelésem remélem összejön. Ez a tüskés kivitelt csak azért próbálom meg mert szinte semmit nem ragad a forgórész müködés közben ha jól van megcsinálva, az autó generátor forgorészében már kipróbáltam, tettem a tüskék közé gyürümágnest(2db neodym gyürü, 50mm külsö és 20mmbelsö átmérö 14mm vastagok és iszonyat mágeses erö lett a tüskéken) és szinte semmit nem ragad, két újjal könyedén lehet forgatni.
Üdv! Jó lenne ha beszámolnál majd, a fejleményekről engem is nagyon érdekel a téma! Én már eljátszottam ezt, de nem igazán nagy sikerrel, névleges fordulatnál kb a névleges teljesítmény 1 tizedét adja le (a mágnesek is gyengék)
Mielött költségekbe vered magad, pár számolást megejthetnél (ha már nekem nem hisztek),
arra nézve, hogy ha az állórészt mágneses szempontból jól ki aharod használni (márpedig ki kell!), akkor a pólus körmök tövénél mekkora fluxust kell bevinni, és a hat pólusköröm mekkora eredő fluxust kíván a homloktárcsából. Az eredő fluxust elosztva a lehetséges használható mágneses felülettel 1,4T alatti értéket kapsz, akkor nekiindulhatsz. Közben a részfluxusértékekből számítható az alkalmazott fluxusvezetők szükséges keresztmetszetei! (az autó körmös pólusú forgórésze is rendkívül vastag anyag, ez nem véletlen, a körmök a végük felé vékonyodnak(+szűkülnek), ez sem véletlen.)
Motorból PMG:
Számítgatások nélkül néhány gondolatom erről: A gk. generátor átalakításának problémái, hogy az eredeti állórész tekercselés (menetszám) és forgórész 4-6 pólusú tüskés kiképzése 2-5000-es ford. tartományra lett kialakítva. Nyilván nem barkács eszköznek, hanem autóipari alkalmazásra tervezték, gyártották. Netes források szerint sikeres átalakítása 100-300-as ford. tartományra az állórész áttekercselésével (2-3-szoros menetszám) és a rotor kétféle átalakításával sikerült. Rotor1 - a tüskés kivitel megtartásával (minimum eredeti vastagság és forma mellett) és gyűrű mágnesekkel, de az erővonalak kedvező irányú eltérítésére nem mánesezhető (pl. sárgaréz, alu) korongok beépítésével a rotor tüskék tengelyezésénél. (Korábban valaki írt is erről itt a fórumon.) Az állórész menetszáma megfelelő-e az új alacsony fordulaton? - Szerintem nem, mert ez a vasmag kialakítás nem fog elégséges erővonal metszést biztosítani a tekercsben az új fordulaton. (Ld. pl. Gulyi88 számszerű kétkedését) Rotor2 - A rotor újra esztergályozásával és tengely irányú lapmágnesek beragasztásával, műgyantás kiöntésével az állórész tekercs póluspár elrendezése szerinti pólusokkal. Az állórész tekercs menetszám gondja itt is fennáll. (Hogy csupán a rotor tekercs gyűrűmágnesre cserélésekor nem ragad, azt is jelentheti, hogy az erővonalak nem az állórész tekercs vasmagján, hanem a tüskéken egymáshoz záródnak a tekercs előtt - fesz. indukció se nagyon jön létre, mivel a tekercseken nagyon kicsi az erővonal metszés.) Aszinkron motor rotor átalakításához a fenti "Rotor2" megoldást tartom járhatónak. Régi ötletem, hogy az Energomat család 12 pólusú motorja körül érdemes lenne elidőzni! Mérete szerint 500 W körüli generátornak megfelelő lenne. Magam nem reménytelenség miatt nem kezdek ilyenekhez, hanem nincsenek megfelelő gépeim, se ismerőseim ilyen baráti munkára. Bérmunkában megcsináltatni pedig félő, hogy többe kerülne, mint egy eredeti gyári PMG megvásárlása. ... Ha valaki tud netes forrásról mágnesterek, generátor, motor tervezés általános leírásáról, szívesen vennék linkeket - újabb szürke folt tűnt elő az ismereteimben.
Az energomat motor, mosó üzemben (lassú fordulat) kb 100W-os
Kíváncsi lennék arra a generátor forgórészre,amelyiken nem szűkülnek befelé a tüske!
Megnézném úgy 20 000-es fordulatnál
Akkor valaki magyarázza már el konkrétan, miért is kell beszűkülnie? Szerintem egy szélgép sem forog 20ezerrel.? Nyilván pár százas fordulaton nem is kell olyan centrifugális erővel számolni. Mindenki csak mondja, hogy így kell meg úgy kell, meg ,hogy az se véletlen . De semmi konkrét!?
Az autó generátorról volt szó...
Az meg némelyik autóban forog többet is! Amúgy a tüskék kiegyenlítik egymást.Mindkét oldalon felváltva következik keskeny,és széles tüske! Az állórész középen van,a tüskék ott egyforma szélesek...
Kis fordulaton nem fog kinyílni...
1-2000-es fordulatot simán kibír szűkítés nélkül is.
Igaz, de 2-szer 2 db üzemi, és 2-szer 2 db seg. fázis tekercselés van benne. Emiatt aránytalanul nagy a motortest, a vasmagok - ami jól jöhet teljesítmény szempontjából. A tekercselés, hogy van megoldva vajon? Szét kellene szedni egyet és megnézni a tekercselrendezést. Én csak kívülről nézegettem, gyanúsan egyformák a tekercsrészek (vez. keresztmetszet, menetszám). Lehet, hogy "csalás" van a tekercselés kialakításában, esetleg átforrasztva, újratekercselés nélkül kialakítható a 16 (esetleg csak 8) pólusú, 2, vagy 3 fázisú össz. tekercskeresztmetszet (vagy ennek 2/3-a).
Az általam "rugdosott" 250/55 W-s, 3,5/1,5 A. A vasmag igen csak képes min. 500 W körüli teljesítményre, a tekercselés pedig 2, vagy 3 fázisú kialakításban kétutas hídegyenirányítással a 3,5 A/fázis-ból kindulva szintén terhelhető 500 W körül. Kérdés1 - Hogy néz ki a gyári tekercselrendezés? Kérdés2 - A tekercsrész-végek hozzáférhetőek-e, átforraszthatók- e, vagy át kell tekercselni? Kérdés3 - A rotor mennyi munkával (pénzből) alakítható át, vagy gyártható újra állandó, tengely irányú, 8, vagy 16 pólusú lapmágneses kivitelre? Aki képes (gép, ismerős) rotor átalakításra, annak érdemes lenne ezt kivesézni. Talán még akkor is, ha csak a csapágyazott motor (generátor) ház és a 16 pólusú tekercselésre alkalmas állórész-vasmag (kellő mennyiségű horony) használható? A min. 8p-ú generátor lehetősége elég csábító.
Itt két napja tombol a vihar!
Nem fog berohadni a viharvédelem,mert sokat dolgozik ![]() Hősugárzó cekasszal fékezett gépen mértem 36V lejövő feszültséget
Úgy tudom, hogy a tüskés kialakításnak csak egyik feladata a gk-nál előforduló magas fordulaton a kinyílás, rezonanciák miatti szétrobbanás elleni védekezés. Legalább ilyen fontos a mágneses erővonalak kilépésének, koncentrálásának jó helyre, a tekercshez irányítása. A szűkülő keresztmetszet felé lép ki több sugár irányú erővonal (az erővonal modellezésnél).
... Milyen is a viharvédelmed?
Üdv! Írd már le hol találtad a megfelelő mágnest, mert az emlegetett boltokban nem találok olyat ami pont jó (70-es külső átmérővel kellene, 30-40-es furattal)
Sziasztok.
Tudom, most sok fórumozó kollégát megbántok, de én úgy látom, hogy itt többen soha nem akarnak építeni szélgépet. Kellemes időtöltésnek használják a fórumot. Ez persze nem tilos. Laccika77 már kezd kiakadni, és igaza van mert semmi konkrétum, csak az üzengetés. Persze lehet hogy ezért van ez a fórum és én ill. mi itt néhányan túl sokat várunk?
Sziasztok!
Engem egy olyan kapcsolás érdekelne, amivel megtudnám oldani a következőt. Kis szélnél,8- 10 A-ig egy aksit töltsön, nagyobb szélnél egyszerre a 2db 100Ah aksit.Végül is van elképzelésem, de hátha valakinek van jobb ötlete. Ez a viharos szél megtette hatását, fullon vannak az aksik.
Itt lényegiben igzad van,valóban a forumon megfigyelésem szerint két ...tábor,,, van.Az egyik akik már épitettek szgenerátort,és esetleg teljes rendszert,és a második,akik még nem,de szivesen foglalkoznak a témával,de sajnos,inkább csak elméleti szinten.Ez utobbiak dicséretére legyen mondva,rendkivül fantáziadusan.(néha tulságosan is).Sajnos,akik már épitettek szgenerátort,és sikeresen is,azoknak a mozgáskőrük nagyon beszükül,mivel a fantáziátol eltérően,a gyakorlatban azért sajnos,vagy nem,de vannak olyan alapszabályok,amiket nem lehet átlépni,akármilyen szellemesen ohajtanánk megoldani a dolgokat.Igy pl.az autogenerátorok,átalakitása alacsony fordulatura mágnesekkel,vagy egyébb ,,,olcsó,,,-nak titulált megoldás is.(amit nyer a vámon,elmegy a réven)Mert ha alaposan szemügyre vesszük a dolgokat,akkor kiderül hogy mégse olyan olcsok ezek a megoldások,mint első látásra tünik.Mivel lehetőségem volt,végig ,,,zongoráztam,,, szinte minden változatot,és az eredmény nagyon nem volt biztató.Persze távol áll tőlem a kisérletezgetők elkedvetlenitése,sőt rájuk is igen nagy szükség van,hisz nélkülük a tudomány egy helyben toporogna,de itt most első sorban a valóban szgenerátort épitőkhőz szólok,Ha valóban szgenerátorra van szükségetek,akkor elsőre egy PMG generátorra koncentráljatok,de ha csak hobbibol,akkor persze teljesen más a képlet,ott szabad a gazda.Amit még minden szeles figyelmébe ajánlanék,vegye tekintetbe a szél nagyfokú szeszélyességét,tul mindenféle számitási képleten.És amit még nagyon fontosnak találok elmondani,jobb egy kissebb teljesitményü,de jól mükődő generátor,mint egy behemot nagy,de amivel nincs mit kezdeni,sokan ugy gondolják,ha lud,legyen kővér,alapon.Ezt azért irtam mert általában minden Megépitett szgenerátornak valamilyen Rendszerre kell termeljen,és egy adott rendszer Felvevő képességét tullépni,nem a legokosabb dolog.
Hány volton termel a generátorod,mekkora a névleges teljesitménye?
Szevasz!
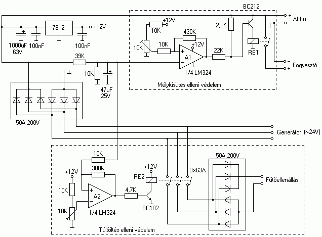
Ebből összehozható minimális áttervezéssel. Az akku védelmet is megoldja (túltöltés, mélykisütés). A reléket kell a saját igény szerinti helyre kötni, illetve meggondolni a plusz hídegyenirányító szükségességét. Az akku feltöltöttségét tudja figyelni. Amikor az 1. akku feltöltődött (kapocs feszültsége = 14,4 V), akkor kapcsoljon át a 2. akkura, akku telepre. Az alap (egyszerű és üzembiztos működésű) IC-s figyelő áramkörök db. számával, a relékkel tetszőleges variációk kialakíthatók.
Szevasz!
Más szemében a szálkát is, ... ? Mi lehet az a "túl sok"? - Csak a saját probléma megoldása? Közös gondolkodás? Más ötleteit is hasznosítva előbbre lépni? Megosztani a tudást, tapasztalatot? Néha elvetni saját zseniálisnak hitt ötletünket mások tapasztalatait, gondolatait is megismerve felesleges idő és pénz kidobás helyett? ...? Számomra ez a fórum leginkább hasznos.
Szevasz.
Az első kérdéseddel nem tudok mit kezdeni. Meg tulajdon képpen a többivel sem. Az viszont tény, hogy egyetlen elkészült szélgép fotóját sem találom a sok hasznos ötlet és tanács után! Vagy nem is ez a cél?
Az aksivédelmem megoldott, de ebből a kapcsolásból tudom hasznosítani a túltöltés elleni védelmet, habár az is van a rendszerben. Az pont a célnak megfelelő. Közben én ezt a kapcsolást gondoltam. Két áramkört építenék relékkel működne,az egyik kisebb fesz.nél egy aksit kapcsolna a második nagyobb fesz.nél mindkettőt. Egyébként ezt használom az inverter kapcsolására is.
Vélemény? |
Bejelentkezés
Hirdetés |









