Fórum témák

» Több friss téma
Fórum » Elektronikában kezdők kérdései
- Ez a felület kizárólag, az elektronikában kezdők kérdéseinek van fenntartva és nem elfelejtve, hogy hobbielektronika a fórumunk!
- Ami tehát azt jelenti, hogy a nagymama bevásárlását nem itt beszéljük meg, ill. ez nem üzenőfal!
- Kerülendő az olyan kérdés, amit egy másik meglévő (több mint 17000 van), témában kellene kitárgyalni!
- És végül büntetés terhe mellett kerülendő az MSN és egyéb szleng, a magyar helyesírás mellőzése, beleértve a mondateleji nagybetűket is!
Lapozás: OK   1282 / 4065
(#) janikukac válasza MaTe193 hozzászólására (») Ápr 12, 2011 /
 
Köszi, de én kimondottam csengőhangra gondoltam, és vagy 555-el, vagy tranyóval.

Amúgy a TL071-es kapcsolásra is várok ötleteket..
(#) kadarist válasza janikukac hozzászólására (») Ápr 12, 2011 /
 
Szia!
Fogsz egy analóg hangtároló IC-t, felveszed rá az elektromechanikus csengő hangját mikrofonnal, majd annyiszor hallgatod vissza, amennyiszer akarod.
(#) Hurkafej1 hozzászólása Ápr 12, 2011 /
 
Hello! Feszültség csökkentés témában kaptam egy kapcsolási rajzot, de megépitettem, és nem épp úgy működik, ahogyan szeretném. Elvileg 4.5V-ból csinálna nekem 3.7-et.
4.5V-ból 3mat csinál, ez a problémám. Valamelyik ellenállás értékének a csökkentésével/növelésével meg lehetne oldani, hogy 3.5-3.7V között legyen a fesz?
Köszi, üdv!
(#) janikukac válasza kadarist hozzászólására (») Ápr 12, 2011 /
 
Hehe, olyanom nincs.

TL071-el lehet ledet zenére villogtatni?
(#) proli007 válasza Hurkafej1 hozzászólására (») Ápr 12, 2011 /
 
Hello!
A zéner dióda feszültségét kell úgy megválasztani, hogy Uz=Uki+0,6V legyen. Ami itt jó, is, csak éppen nem tudható, mekkora terhelést szeretnél meghajtani. Mert a Zéner előtti ellenállásnak biztosítani kel a bázisáramot is. Viszont a 4,5V és a 4,3V között, csak 0,2V van. Így a bázisáram maximum 0,2V/68ohm=2,9mA. 100-as bétátá feltételezve a terhelés, nem lehet több, mint 290mA.
De egy ilyen kisfeszültségű zénernek könyökfeszültsége lehet sokkal alacsonyabb is, mint ami rá van írva, mert nem jut rá elegendő áram. Avagy sokkal kisebb bázis ellenállás kellene. De a 4,5V-os elem (ha az) feszültsége is eshet, és már sincs meg a 3,7V feszültség..
Amúgy nem tudom mire kel a 3,7V. Remélem nem Led számára, mert ott inkább az áramot kellene stabilizálni nem a feszültséget.
üdv! proli007
(#) Hurkafej1 válasza proli007 hozzászólására (») Ápr 12, 2011 /
 
A 3.7V egy mini kamera tápellátásnak kell, aminek az eredeti akkuja 230mAh kapacitása volt, de valahol olvstam azt is, hogy a kamera csak 130mA-t fogyaszt.
Akkor a bázis ellenállást próbáljam meg csökkenteni? 35Ohm körüli ellenállás kellene akkor?
(#) qewetboy hozzászólása Ápr 12, 2011 /
 
Hello!
Tudna valaki segíteni abban hogy egy 380-as motornak a motorindító kapcsolóját hogyan kell bekötni?schneider kapcsolóm van van benne rajz is de nekem nem egyértelmű és nem szeretném elcseszni.
(#) kadarist válasza qewetboy hozzászólására (») Ápr 12, 2011 /
 
Szia!
Típusa is van?
(#) qewetboy válasza kadarist hozzászólására (») Ápr 12, 2011 /
 
A tipusa : LE1M35Q712
(#) proli007 válasza Hurkafej1 hozzászólására (») Ápr 12, 2011 /
 
Hello!
A fogyasztását nem olvasni, hanem mérni kellene..
De ez a kapcsolás ilyen feszültség különbséggel nem sokat ér. Ha sorba teszel a kamerával egy (pld. 1N4001-es) diódát, szinte ugyan ez a feszültség lesz az eredmény.
De ha tényleg szabályzót szeretnél, akkor megépíted ezt a kapcsolást. R1 helyére 1kohm-ot teszel, Q3 helyett IRLZ24 N Fet-et.
üdv! proli007
(#) janikukac hozzászólása Ápr 12, 2011 /
 
Ide is felteszem, hátha válaszoltok..

Ellenőrzés kéne, ebből : Bővebben: Link

A 10kOHM helyére egy 10k-os trimmert raknék. Azt épp nem tudtam jelezni makróval. Valaki javítsa már át, meg ha még van hiba... :eeknoes:
(#) kadarist válasza qewetboy hozzászólására (») Ápr 12, 2011 /
 
Felülre a 3 fázist, alulra a 3f-ú motort kell kötni. Bővebben: Link
(#) qewetboy válasza kadarist hozzászólására (») Ápr 12, 2011 /
 
Köszönöm a gyors választ!
Még egy olyan kérdésem lenne, hogy a lágy indítása a rajta lévő motornak mivel oldható meg?
(#) gkari válasza qewetboy hozzászólására (») Ápr 12, 2011 /
 
Pl. csillag-delta átkapcsolóval(ugye 3 fázisú), sok megoldás lehet:Gugli-a barátod!
(#) ngexi hozzászólása Ápr 12, 2011 /
 
Van egy olyan kérdésem, hogy a ezen a linken megtalálható relét hogyan kell bekötni? Nekiálltam multiméterrel kiméregetni, annyi, hogy a távoli két láb bármelyike és a másik szélén levő jobb oldali láb alapvetően nyitva van (bár ez szerintem mindegyiknél random, hogy éppen melyik van gyártás után, ha tévedek, javítsatok ki). Próbáltam működtetni (középső két lábra fesz, ill a bal szélsőkre is), de maradt minden, ahogy volt.
Köszönöm előre is.
(#) Dudus válasza ngexi hozzászólására (») Ápr 12, 2011 /
 
Az általad linkelt doksi alján ott a bekötése
(#) ngexi válasza Dudus hozzászólására (») Ápr 12, 2011 /
 
Bekötöttem a két bal oldalira is, és a középsőre is. Hogy kéne?
(#) Dudus válasza ngexi hozzászólására (») Ápr 12, 2011 /
 
A mellékletben kivágtam neked a doksiból a bekötést, ott van a pdf alján!

Relay.jpg
    
(#) blackdog válasza janikukac hozzászólására (») Ápr 12, 2011 /
 
Kedves Jani@!
[off]
Lehet, hogy azért nem válaszolnak másik topicban mert a kutya sem nézi. Sajnos ezt én is megtapasztaltam. Hiába írok valamit a 'helyére' ott nincs válasz.
De..! (és ha megharagudsz az a te bajod!)
Kicsit már kezd nagyon unalmas lenni, hogy ennyi idő és hozzászólás után is 5-6 alkatrész bekötését nem bírod megoldani önállóan és nincs önálló ötleted. Tanulni és az alapokkal kísérletezni nem vagy hajlandó pedig sokan mondtuk már viszont képességeidet meghaladó kapcsolásokat kérsz a fórum tagjaitól.
Légy végre kreatív és találj ki valamit önmagad. Építsd meg, ha nem megy kérdezz és tanulj a hibáidból.
Nem bírom felfogni, hogy ez ennyire nehéz lenne.
Én is csinálok hülyeségeket és kérdezek marhaságokat, de (minden sértő szándék nélkül) te már túlzásba viszed a tanulni nem akarást.
(#) janikukac válasza blackdog hozzászólására (») Ápr 12, 2011 /
 
Most, csak egy nyák ellenőrzést kértem, dehát, ha ez is baj. Akkor leiszom magam.. :schmoll2:
(#) blackdog válasza janikukac hozzászólására (») Ápr 12, 2011 /
 
Az is egy megoldás.
Ez túl egyszerű ahhoz, hogy ellenőriztetni kelljen. Hol marad az önállóság.
Légy bátor és kreatív én csak ezt próbálom megértetni. Sokkal többet tanulnál. Nem értem miért nem hiszed el. :no:
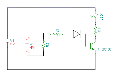
(#) kisist1 hozzászólása Ápr 12, 2011 /
 
Sziasztok!

Egy kis ellenőrzést szeretnék kérni az alábbi kapcsolásra
A célom az lenne hogy a számítógépben az alaplapnak a HDD led-re rákössekk 4db nagy fényű ledet. (ami így villogna amikor a winchester teker)

Mivel a ledek nagyobb áramot vesznek fel mint amit az alaplap lead, ezért relé elven szeretném rákötni a ledeket a tápegység 5V-jára, egy NPN tranzisztorral.

Tehát a cél az hogy amikor az alaplap feszültséget ad (a rajzon V2), akkor a tranzisztor zár, és a ledek feszültséget kapnak (a rajzon V1) és égnek.

Nem vagyok biztos a dolgomban, ezért kérek segítséget.
Előre is köszönöm!

UI.:
R2-nek és R3-nak mekkora ellenállást válasszak?
A tranzisztor ugye bírbi fogja? mert a ledek 12000 LUX fényerejűek.
(Az R1-et potméterrel belövöm a kellő fényerőre aztán beforrasztok egy fix ellenállást)

aramkor2.gif
    
(#) janikukac válasza blackdog hozzászólására (») Ápr 12, 2011 /
 
Majd, ha egyszer nekem is lesz próbapanelem...
Csak ahhoz anyagi háttér is kell.
Nekem sajnos nem úgy megy, hogy hopp egy fél NYÁK lemezt most erre, meg arra... Próbálok gazadaságoskodni, nem szeretik ha a pénzem szétszórom. Pénzt meg ritkán szerzek...
(#) janikukac válasza janikukac hozzászólására (») Ápr 12, 2011 /
 
Ja, azt még nem is említettem, hogy eddig a vasalt nyákokat mindig titokban csináltam, mert anya ha megtudta volna...
(#) El_Pinyo válasza janikukac hozzászólására (») Ápr 12, 2011 / 1
 
Az olvasás ingyen van, nem kerül semmibe, mégsem vagy hajlandó megpróbálkozni vele. Az elektronika tanulás nélkül nem fog menni, ezt jobban teszed, ha elfogadod.
Néhány észrevétel:
1.) Ilyen semmirevaló, egyszerű áramköröknél minek kell nyákot készíteni? Légszereléssel (összedrótozva) simán megoldható. Úgyis a fiók mélyén végzi, mert annyira nincs semmi haszna sem, maximum örülsz neki 3 percig, ha működik.
2.) Egy kisméretű próbapanel nem sokkal kerül többe, mint egy A4-es méretű egyoldalas NYÁK. Pár alkatrészből álló kapcsolásokhoz bőven elegendő.
3.) Sprint Layout helyett használhatnál komolyabb áramkörtervezőt is, mert a bevitt kapcsolási rajz alapján könnyebb tervezni ("gumivezetékek", DRC, stb.). Ilyen például az EAGLE. Egyszerű használni, mégis elegendően sokat tud otthoni felhasználók számára.
4.) Áramkör szimulátorok is léteznek, az egyszerűbbtől az egészen bonyolultig. Általában használhatóak is szoktak lenni.
5.) Abban igaza van Blackdog kollégának, hogy az ilyen notórius kérdezőktől egy idő után elfogy az ember türelme, főleg ha azt látjuk, hogy nem vagy hajlandó önállóan is fejleszteni a tudásodat.
Félreértés ne essék, nem kívántam belegázolni a lelkivilágodba, ha így lenne elnézésedet kérem.
Üdv
(#) Thomm hozzászólása Ápr 13, 2011 /
 
Sziasztok
Nagyon egyszerű lehetőleg tranzisztoros reteszelődő kapcsolást keresek. Vagyis két kapcsoló, egyik nyitott, másik zárt állapotban, ha a nyitottat egy pillanatra lenyomom akkor egy terhelés felé áram folyik addig amig a zártat egy pillanatra nem nyitom. Vagy valami ilyesmi
Köszönöm a segítséget.
(#) yello hozzászólása Ápr 13, 2011 /
 
Hali.
Valaki tudna segíteni?
Bővebben: Link
Üdv.
(#) janikukac válasza El_Pinyo hozzászólására (») Ápr 13, 2011 /
 
Inkább nem válaszolok.
Vegyem úgy, hogy többet , hiába írok, senki nem fog válaszolni? :nemtudom: Én is ember vagyok... :bummafejbe:
(#) Moderátor hozzászólása janikukac hozzászólására (») Ápr 13, 2011
 
Nem. De megkérlek, hogy:
a.) Az OFF-olást fejezzétek be.
b.) Próbálj érteni a szóból, és egy kicsit önállóbb lenni.

Köszönöm.
(#) janikukac válasza (») Ápr 13, 2011 /
 
.. OK ..
Következő: »»   1282 / 4065
Bejelentkezés

Belépés

Hirdetés
XDT.hu
Az oldalon sütiket használunk a helyes működéshez. Bővebb információt az adatvédelmi szabályzatban olvashatsz. Megértettem