Fórum témák
» Több friss téma |
Igen tényleg jó ! De sajnos hibás a nyák ,mert a potik fordítva működnek. Ha kell odaadom az eagle fájlokat , és akkor lehet módosítani.Vagy egy pici vezetékkel kell bekötni a potikat.
A rajz a BSS-ről van .
Nocsak! Ez még fel sem tűnt
Összeraktam leteszteltem hogy működik-e aztán egyenlőre otthagytam.. Vagy van még egy lehetőség.. Nyák oldalról kell a potit beforrasztani
Sziasztok!
Szeretnék épiteni egy 3 sávos hangszínszabályzó áramkört, de nem IC-set. A kérdésem az lenne, hogy van BSS-en egy hangszínszabis kapcsolás műveleti erősítővel és van a JLH-nak is egy előerősítője és én azt a 2-t szeretném összevariálni, mégpedig úgy, hogy a műveleti erősítő helyett a JLH előerősítő kapcsolását használom. Csatoltam a terveket
Hello!
Nem jó! A kapcsolás alap működéséhez tartozik, hogy a műveleti erősítését a potik szabályozzák kb. 1:+-10 arányban, valamint az, hogy a műveleti erősítő invertál (fázist fordít). A tranzisztoros rajz, egy "mezei" emitter követő kapcsolás, aminek erősítése közel egyszeres, és fázist nem fordít. (viszont impedanciát illeszt, így a hangszínszabályzó áramkör bemenetére jó, sőt ajánlott) üdv! proli007
Sziasztok!
Szeretnék csinálni egy 3sávos sztereo hangszinszabályzot. Valami nem tul bonyolultat szeretnék, ami kisebb összegből kijön, de azért jol tegye a dolgát.Tudtok ebben segiteni?
Letezik IC ami direkt EQ -nak van .Csak egy par alkatreszt kell kivulrol szerelni .
Van sztereo eloerosito IC magas . mely , balance, hangero es presence kapcsoloval.Az osszes hangszin ,,stb .. feszulktseg vezerelt igy csak egy sor potmeter szukseges a sztereohoz az egyuttfutas a ket csatorna kozott igy nagyon jo az alkatreszeket ossze kell valogatni parba a ket oldalhoz ( L es R) It a forumon talalsz roluk ezt azt lehet hogy eppen ebben a topic-ban .
Az LM 1036-ra gondolsz , és van neki külön topikja.
TDA1524 a jmasik tipus .Bővebben: Link..
A katalogus szerint az LM1036 lenne csendesebb es van neki a "loudness compensation".Bővebben: Link
Üdv
Építettem egy tda2616-os icböl egy erősítőt és ez elé kellene nekem egy hangszinszabályzó. Tudna nekem valaki adni egy kapcsolást Köszi
Bővebben: Link
üdv, ez jó lehet szerintetek? Kell erre valami feszültséget kapcsolni?
Ez passzív. Iszonyat sokat fogsz veszíteni a hangerőből.
Lm1036 ic-t ismered?
üdv, hát nem igazán. egyiket sem ismerem, csak betudom építeni ha kell valamibe.
Hi!
Építettem egy 3 sávos hangszínt. Az érdekelne, hogy miként változtassam a kondik és ellenállások értékét a frekvencia függvényében. Még régen volt erre egy számítási táblázatom, de elhagytam. Tudna valaki segíteni? Ez gitárhoz való és nagyon közép tartományban dolgozik.
Üdv: Tud valaki egy egyszerű hangszinszabályzót amin csak a mélyet illetve magasat kellene állítani?Egész pontosan egy sharp 7700-as végfokhoz kellene nekem!
köszi
Ezt nézd meg, hogy tetszik?
Baxandall karakterisztikájú hangszínszabályzó, nekem a ez a karakterisztika szimpatikus volt mindíg. Ha kezded a szabályozást középállástól, először csak a sávszéleken nyúl bele a hangképbe, vagyis csak a legmélyebb és a legmagasabb tartományban. Minél többet tekersz rá, az emelés/vágás kezdőpontja annál inkább tolódik a középtartomány felé.
Ilyet szoktam használni, elég jó és zaja sincs. Szokott lenni előtte egy passzív (potis) keverő, ezért van némi erősítés beállítva az első fokozatnak.
Hali!
Én ezt ajánlom. Már többször megépítettem és szerintem nem rossz. Szerk.: ha búg, hajtsd stab IC-ről!
hy:Légyszi ezt nézzétek meg,hogy ez milyen!?
Hali:Segítségeteket szeretném ismét kérni,ezt a hangszin szabályzó panelt szeretném a képen látható Sharp system 7700-as végfokba ,sajnos nem merek kötözgetni,hátha valamit félre kötök.Ha tudtok segíteni ebben azt nagyon megköszönném.
Köszönettel:Norbi
Szia:tudnál nekem ebben a kötésben segíteni?
Nagyon szépen köszönöm.
Szia!
Nem csak hogy lehet, hanem kötelező is.
De az NE5532-ben kettő műveleti erősítő lakozik. Ezt ne feledd el.
Sziasztok!
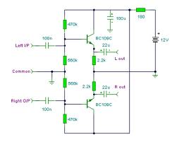
Kaptam egy LM1036-os hangszínszabályozót Ákos kollégától. Mondta, hogy neki nem nagyon működött. Nálam sem, pedig átraktam új nyákba is. Most készítettem a bss-es lepke hangszín alapján egy saját kapcsolást. Olvastam, hogy pár embernek csak 10k-s potija van 100k helyett. Én is így voltam és lévén, hogy elfelejtettem hogyan számoljam át az alkatrészeket, így kísérleteztem velük. Nekem hallás alapján a csatolt kép szerinti kapcsolás jött össze. Az értékek talán látszanak a képen. Amit el tudok mondani róla tapasztalatból, hogy eléggé csillapítja a bemenő jelet, de gondolom ez előerősítővel megoldható. (nekem tda7375 végfokom van és azt a számítógép túlságosan is meghajtja, szóval nekem nem gond a csillapítás) A beállított értékekkel hallhatóan sokat szabályoz, azonban a mélyet nem nagyon emeli. A magassat viszont emeli rendesen. Ebben a kapcsolásban a magass potija még a közepet is állítja, így ha letekered olyan mint egy aluláteresztő szűrő. Hangja nem zajos csak a bemenetére érzékeny egy kicsit. Nekem egész jól bejött, főleg a semmihez képest. Én a kimenetre raktam még egy hangerő potit, sima 10k lineárisat (ilyen volt csak itthon) és meglepő, de csak a poti elején hirtelen egy kicsit a hangerő, de amúgy olyan, mintha logaritmikus lenne, hallásra egész folyamatos az állítás. (persze lehet hogy csak rossz a fülem) Ha valakinek van ötlete módosítani ezt a kapcsolást, akkor azt szívesen veszem. Esetleg ha valaki fel tudná így venni a karakterisztikáját (dB vs. freki) az jó lenne. Ja és a basszus tényleg nem emel eleget vagy csak én vagyok maximalista?? Bocs a hosszért, remélem azért segít valakinek ez a kapcsolás is.
Hello!
Egy " Lepke" hangszínszabályzó, csillapítása -20DB. És Log-os potik való hozzá. Érdekes, hogy a TINA-ban rajzoltad a rajzot, akkor miért nem szimuláltad le, a karakterisztikát. Egyéb iránt egy sorozat mérés kellene hozzá. De ennek a kapcsolásnak amit készítettél, nem 1kHz-en van a két szabályzó közötti töréspont és erős egymásra hatással van a potik állása a karakterisztikára. De néhány példán láthatod, hogy ha a magas szabályzót emeled, akkor a mély emelése drasztikusan csökken. Szerintem ezt hallod. Mert ha a magas átvitele közel lineáris, akkor 20dB mély emelés látható. Szóval szerintem válassz egy már bevált Lepkét, ha ragaszkodsz ehhez az áramkörhöz.És ha a potik ellenállását megváltoztatod, akkor a kondikat is arányosan kell változtatni. De a potik egymáshoz való értéke is jelentős. Valamint ne feledd, hogy számít a kapcsolásban a meghajtó és lezáró impedancia is. Kis potihoz, már elég kicsi meghajtó ellenállású elő fokozat kell. üdv! proli007
Szia!
Köszönöm szépen az észrevételeket, ezek szerint van benne hiba bőven. Sajnos nem nagyon értek a Tinához, de majd megtanulom. A potikat nem értem, sok rajzon lineáris van. De hiszek neked. A kisebb ellenállású potikhoz nem tudom hogyan változtassam a kondik értékét, ezért jött ki ez a kapcsolás. Fülre nem hallani, hogy a potik ennyire egymásra hatnának. Impedancia illesztés téren nekem egy számítógép hangkártyájára van dugva ami ugye fülhallgatóra dolgozna (gondolom) ami 4 ohm-tól lehet akár 32 ohm is. A lepke kimenete pedig a TDA 7375-re megy aminek ha jól emlékszem olyan 20k körül van a bemeneti impedanciája. Na most ezt hogy jó vagy nem, azt fogalmam sincs. A képeket nem nagyon tudom értelmezni, az látszik számomra hogy 1kHz környékén nagy elnyomás van (nagy csillapítás) ez gondolom nem túl jó.
Hello!
Egy lepke szabályzónak kb. középállásban (log-os poti mellett), vagy is "lineáris frekvencia menet mellett, -20dB elnyomása van. Az karakterisztika értékeit, ehhez a szinthez kell viszonyítani. Az természetes, hogy ha a potik fel vannak tekerve akkor úgy néz ki, mint ha 1kHz-en elnyomása lenne az áramkörnek. De ha a -20dB-t vesszük vonatkoztatási szintnek akkor már más képet látunk. - A Lepke1 képen azt látod, hogy amikor a két poti, 5%-on áll. (Log-os potinál ez sokkal többnek nézne ki elfordulásban) Ekkor 400Hz környékén -26dB az érték, és ehhez képest mély és magas hangoknál, 20/21dB van. Vagy is majdnem lineáris az átvitel, csak +6/+5dB emelés mutatkozik 400Hz-hez képest. - A Lepke2 képen Magas poti 5%-értéken mint az előbb, a mély 100% emelésen. Itt látható, egy "tényleges" Lepke karakterisztika. (közepes frekin a -20dB elnyomásával) Itt 1kHz-hez képest +20dB emelés látható, míg a magas lineáris, vagy is nincs emelés. - A Lepke3 képen azt láthatod, hogy hogy módosul az előző karakterisztika, ha a magas szabályzót is feltekerjük, 50%-ra. Teljes káosz, a közepes freki eltolódik 400Hz-re, és a magas szabályzó "magával vitte a mély szabályzót. Így a közepes frekin megszűnt a -20dB-es szint. Olyan, mint ha aha hangerőt emeltük volna fel, úgy hogy a mély emelés már csak 9dB, és a magas 4,5dB. Miközben a mély potihoz nem is nyúltunk. Gyakorlatilag a magas potival a hangerőt szabályoztuk fel, és közben megszüntettük a mély emelését. De egy passzív Lepke szabályzót, elég nehéz méretezni az egymásra hatások miatt. Célszerűbb a Bexandel hangszínszabályzót készíteni. Ahhoz lineáris potik kellenek, csak éppen passzív áramkörrel nem lehet kivitelezni. Vagy is erősítő kell, és tápfeszültség hozzá. De ha még is Lepkét szeretnél, akkor keress egy bevált kapcsolást, és azt valósítsd meg változtatás nélkül. A TINA-t meg gyötörjed, fog segíteni.. üdv! proli007 |
Bejelentkezés
Hirdetés |




Összeraktam leteszteltem hogy működik-e aztán egyenlőre otthagytam.. Vagy van még egy lehetőség.. Nyák oldalról kell a potit beforrasztani
















