Fórum témák
» Több friss téma |
Fórum » Akkumulátor töltő
Hello!
Először azt kel tisztázni, hogy a 741 működik-e megfelelően. - Tekergesd a P2 potit, hogy a 3-as láb feszültsége magasabb, majd alacsonyabb legyen, mint a 2-es. Ha magasabb, akkor a kimenetnek (6-os láb) közel 8V-on kell lenni. Ha alacsonyabb, akkor közel 1V-on. - Ha foglalatban van a 741, akkor vedd ki. Ekkor vélhetően a zöld és sárga Led is fog világítani, relé húz. Majd a 6-os és 7-es lábat zárd össze. ekkor a zöld kialszik, és a sárga ég, relé húz. Majd zárd rövidre a 6-os és 4-es lábakat. Ekkor zöld ég, sárga elalszik, relé elejt.. üdv! proli007
Sziasztok! van egy 6 voltos 4.0 AH/20hr akksim.
Töltőt kellene hozzá barkácsolni. Ebben kérném segítségeteket hogy minél egyszerűbb és nagyszerűbb töltőt rakhassak össze! válaszokat várok + kapcsolási rajzokat köszönöm UI.: Jah és a márkája/típusa: PEVOT PV3M4.0L
Köszi a segítséget.Sikerült megoldani a problémát
Találtam egy 237-es tranyót így azt cseréltem.Meg közben észrevettem,hogy a 25 kilós poti egyik lába is rosszul van beforrasztva.Ezt is orvosoltam.Végigjártam az általad javasolt utat és működik Most viszont cefetül kicsesztem magammal.A mérőműszert akartam beépíteni.Összekavart az ra és rb felirat a nyákon és leforrasztottam onnan két smd ellenállást.Mire rájöttem hogy ez nem a feszültségosztó két ellenállása már késő volt.Most épp ezt akarom orvosolni,csak nem tudom melyik ellenállás hol volt.Lehet ebből másik műszer vétele lesz![]() üdv
Hello!
NA, NE! A műszer bement felől volt a nagyobb értékű ellenállás. (Gondolom ez az Ra). Az ellenállás értékét meg megméred egy műszerrel. üdv! proli007
Helló
Hát adtam egy esélyt magamnak de nem jött be Sem szemileg sem szerszámilag nem vagyok felkészülve az smd forrasztásra.Ráadásul a nyákrol is lejött egy darab ahova forrasztanom kéne.Most kicsit eldurrant az agyam.Én tényleg csak nagyon nagyon hobbiból csinálok ilyesmit![]() üdv
szerbusz! az első rajznál a tranyó bármien lehet vagy van valami különlegessége?
Hello!
Igazából bármi lehet, csak NPN legyen. Mindössze kb. 5mA áramot kell lehúznia, és a tranyó bázis-emitter küszöbfeszültségére van bízva az áramhatárolás. De az árammal meg nem lőnek nyulat, tehát megfelelő lehet. Sőt hőmérséklet emelkedésére kicsit csökkenti is a töltőáramot, ha az LM hűtőbordájára szereled a tranyót. (Persze villamosan szigetelten.) üdv! proli007
Helló Proli
Hát Én már csak a te szakértelmedben bízok.Zavart ez a műszer dolog és megint nekiugrottam Szóval pm 438BL-t a műszer tipusa.A feszültségosztó ellenállások melett volt egy 1 megás ellenállás is.Mint kiderült ez is kapott Szóval levettem ezt is.A nyákra forrasztottam ellenállás lábakat és azokon gyakorolok Ezeket e pontokat úgyis ki kelett volna vezetnem,mivel feszt és áramot is kéne majd mérni a műszernek.Az smd-k helyett rendes negyed wattos ellenállásokat használtam.Most a következő a helyzet.Ha az eredeti smd ellenállások helyére beforrasztok egy 0 ohmos és egy 10 megaohmos ellenállást,akkor a műszer 1.2 volt helyett 11.9 voltot mutat.Ha csak simán tápfeszt adok neki akkor minusz egyet mutat gondolom ez így jó.A tizedes pont jó helyen van.(némi sikerélmény)Ha a nulla és 10 mega helyére beforrasztom a 9.9 mega 100 kiló párost akkor nem mutat semmit.(ez lenne a 20 voltos méréshatár osztóellenállásaHa a 10 kilót teszem 0 OHM helyére mellé pedig a 9.9 megát akkor nem mutat semmit.Ha megcserélem a két ellenállást akkor megint 12 volt körüli értéket mutat.Most nem vagyok képbe.Selytésem a következő.A 0 ohm 10 megaohm fix kéne legyen.A 0 ohmal párhuzamosan beforrasztom a 9.9 megát a 10 mega mellé pedig a 100 kilót.Így jó lehet?Kéne egy kis megerősítés.Vagy mégiscsak kuka lesz a dologbólJah próbáltam úgy is hogy a műszerben volt a 0ohm 10 mega páros.Csináltam egy párost 9.9 mega 100 kilóbol.A 100 kilos egyik lába volt a negatív.A 9.9 megával közös lába ment a műszer pozitívra.A 9.9 másik lábára ment az 1.2 volt pozitívja.Így sem mutatott semmit a műszer.üdv
Hello!
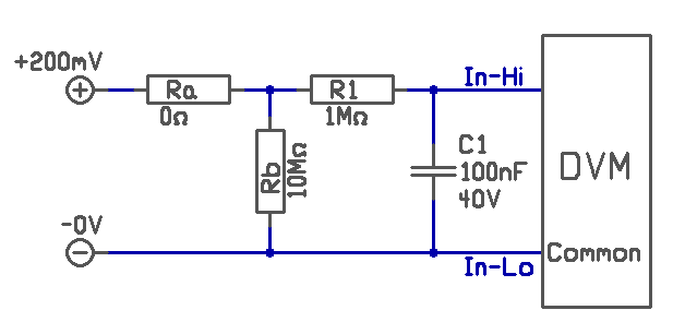
Rajzoltam egy kis Móricka ábrát, hogyan is nézne ki a dolog. - Tehát az IC az In-Hi és In-Lo lábai között mindig +-200mV-ot mér (kap). Mert ennyi az alapműszer méréshatára. - Erre kijelzi, hogy 1999. Aztán hogy mit hogyan osztasz le, hogy az 0..200mV legyen, az már a Te dolgod. - De a DVM bemenetén van egy 1M/100nF tag, mert szükség van az egyenfeszültség szűrésére. Az 1Mohm-on feszültség nem esik, mert a DVM bemeneti ellenállása hatalmas. (vagy is szinte nincs bemeneti áram. Tehát a Az 1Mohm másik felén ugyan úgy 0..200mV az érzékenysége, mint a bemenetén. De ennek a két tagnak, mindig bent kell lenni. - Ezek elé kerül az Ra/Rb osztó, melynek értéke, mindig olyan, hogy a tényleges bemenetre mindig 200mV jusson. - Ezért 200mV-os méréshatárnál nem kell osztó. ezért Ra értéke nulla ohm, de mert a műszer bemenete "nem lóghat a levegőben" a bemenet a 10Mohm--al le van zárva. De ha a műszer bemenete még is lógna, akkor túlcsordulást jelez vagy is "-1"-et. De ugyan ezt jelezheti ki, ha a bemenet túl nagy feszültséget kapna. (pld. 200mV-os méréshatárban 2V-ot kapna) - Tehát ha Ra-nak 9,9Mohm-ot, Rb-nek 100kohm-ot használunk, akkor az osztási arány 1:100. Vagy is a 100kohm-on akkor van meg a szükséges 200mV, amikor a modul bemenetére 20V-ot kapcsolunk. (A tizedes pontot, meg oda tesszük ki, ahová akarjuk, vagy is itt helyesen a második helyre. 19.99) Próbáld meg ez alapján értelmezni amit csinálsz. És a leosztott feszültséget (pld. a 100kohm-on), egy másik kézi műszerrel is megmérheted. Ott mindig a leosztott értéket kell mérned. De nem gondolom, hogy kióuka lenne a dolog, mert amikor 0ohm/10Mohm-ot használtál, akkor 1,2V helyett 11.9V-ot mutatott. Vagy is jót, csak a tizedes pont volt rossz helyen. Ha egyel odébb tetted volna, akkor már 1.19V lett volna az érték. Ekkor vélhetően 20V-os volt a méréshatár, csak Te 1,2V-ot mértél vele. De a 0ohm/10Mohm 200mV-os méréshatárt jelentene, tehát az 1:100 osztó, valahol máshol volt beépítve a mérésnél. Ez alapján próbáld átgondolni amit teszel.. üdv! proli007
Sziasztok!
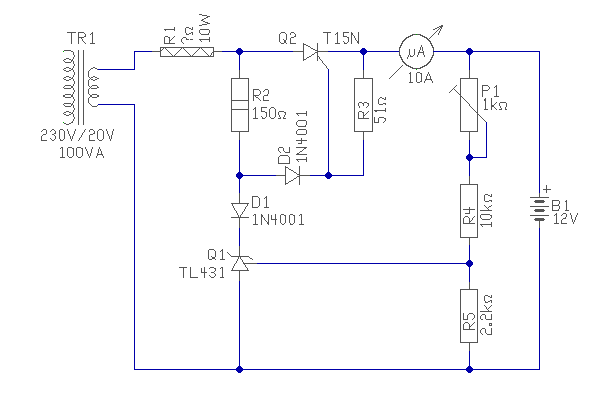
Segítséget szeretnék kérni tőletek,találtam egy kapcsolást itt az oldalon,ezt szeretném megépíteni. A probléma az lenne hogy nekem egy 25volt trafóm van amit nem tudom hogy jó lenne-e? A másik kérdésem az Re ellenállás értéke lenne. Esetleg valakinek nincs meg jobb minőségben a leírás? Elég egyszerűnek tűnik a kapcsolás ![]() Válaszokat előre is köszönöm. Szép napot!
Köszi.
Igen arra az ellenállásra gondoltam,1-6 ohm között változhat monjuk ha teszek oda egy 3 ohm ost az úgy jó lenne? Valahogy máshogy nem lehetne megoldani,trafó tekerés nélkül? Esetleg a 230 as ágba ellenállással? trafó tereréstől eléggé félek
Köszi,jó leírás
![]() Írja hogy a zener diódát ki lehet váltani TL431-el és tetszőleges tápfeszültséggel használható a kapcsolás,ezt hogyan lehetne megvalósítani a gyakorlatban? Üdv!
ha jól értem akkor ezt a kis kapcsolást a trafó szekundere után kell beépíteni és így beállítani a 20 volt ot,aztán minden maradhat változatlan?
Egy ilyet találtam,nem tudom ez így jó lenne-e?
Hello!
Igen jó. De ha már TL431-et használsz, akkor nem érdemes így bekötni. Ugyan is a kapcsolási feszültséget ebben a kapcsolásban a tirisztor Gate feszültsége is befolyásolja. Tehát a jobb megoldás, ha a TL anódját és katódját oda kötöd, ahol a zéneré is van. A feszültségosztó alsó tagját ahogy a mellékelt rajzon van, de a felső tagját (itt a poti tetejét) közvetlen az aksi plusz kivezetésére. Ekkor a TL valóban az aksi feszültségét figyeli. De a potival sorba egy ellenállás is kell, hogy ne lehessen rövidrezárni, vagy is a Gate-et az aksira "csavarni". A felső tag értéke, ki is számolható. Mert a Gate mindig 2,5V feszültségen szabályoz le. Tehát R1-en folyó áram IR1=Uref/R1=2,5V/2.2kohm=1,136mA. A felső tagra 2,5V-al kisebb fesz jut, mint az aksi feszültsége. 14,5V maximális töltőfeszültségnél a "poti" értéke RP=(14,5V-2,5V)/IR1=10,56kohm. Tehát egy 10kohm-os ellenállással és egy soros 1kohm-os trimmerrel ez az érték szépen beállítható. (kondi, meg az R2 elmaradhat) üdv! proli007
Köszönöm szépen a segítséget,esetleg ha le tudnád rajzolni hogy pontosan mit és hogyan kéne azt nagyon megköszönném.Nem vagyok benne biztos hogy jól értelmeztem a dolgokat
![]() Üdv!
Hello!
Ám legyen. De azt tudnod kell, hogy ez a töltő, nem a trafók álma, hiszen csak a szinusz egyik félperiódusát terheli.. üdv! proli007
Köszi!
Így akkor müködne 25V-os trafóval is? Nem akarok nagy áramú töltőt,a 8A-tökéletesen elég lenne Meg a töltés/kisütés is hasznos dolognak tűnik.A P1 el a töltési végfeszültséget kell beállítani? A lényeg hogy egyszerű legyen a töltő és autómata legyen,azért választottam ezt a cikket/kapcsolást,ráadásul ahogy olvastam a töltés befejeztével csepptöltésre vált ![]() Szóval jó lett volna a kapcsolás úgy ahogy van csak az a sajnos 25V-os trafóm van ![]() Üdv!
És ezt az egyoldalú terhelés gondot nem lehetne megoldani egy graetz-hiddal?
Akkor a negatív periódusban nem lenne kisütés.
Bár valami átkapcsolóval biztos meg lehetne oldani.
Nem tudom jól számoltam-e de ha a primer körbe beteszek egy 46ohm-os ellenállást (mondjuk egy égőt)
akkor el lehetne érni a szekunder körön a 20V-os feszültséget,így nem kéne letekerni a trafómat. Jó lenne ez így?
Mit süt kia a negatív periódusban? Én nem látok semmit amit ki lehetne/kellene kisütni.
Ha K2 be van kapcsolva akkor R2 ellenálláson sül ki az akku a negatív félperiódusban.
Ha jól értelmeztem akkor így müködik a szulfátosítás.
Akkor szerintem ezzel az égős megoldással fogom megépíteni a kapcsolást,és proli007 által közzétett megoldást használnám a zéner helyett,igy pontosabban be lehetne állítani a 14,4v ot ahol a töltés étmegy csepptöltésbe.
Ha modernizálni szeretnénk a töltőt meg lehetne csinálni monjuk azt hogy a negatív ágba is betenni egy tirisztort(ilyenkor egy sima töltőként viselkedne,nem lenne kisütés)?
Még anyit szeretnék hogy a csepptöltés funkciót egy led-el kijelezni lehetne?
És ha mondjuk bekepcsolva hagyom a K2-kapcsolót(kisütés),eléri a feszültség a 14,4V-ot beáll a csepptöltés,akkor közben kisüti az aksit?jó ez így? Nem lehetne autómatikusan kikapcsolni? Köszi!
Ha a kapcsolót és az ellenállást kihagyjuk akkor lehet használni normál töltésre? Akkor már lehetséges lenne használni graetz-hidat.
Köszönöm. Akkor nem fogom használni a graetz-et.
Hello!
Érdekes a kezdők gondolkodása a dolgokról.. - A kezdet, hogy legyen egyszerű és nagyszerű. Ez az esetek többségében kapásból kizárja egymást. (Lehetne így is, ha a kezdetben az alapkritériumok le lennének rakva. Mert kitűnő az, ami teljesíti elvárásainkat..) - De azon már nem gondolkodik el senki, hogy ha egy-két alkatrésszel meglehet korrekten oldani valamit, akkor minek tesznek bele egy kazal cuccot? Csak józan paraszti ésszel gondolkodva.. Nem volt elég hely a fiókban? - A másik, hogy elkezdünk egy "egyszerű" kapcsolással, aztán nőnek az igények. Tudjon ezt meg azt.. Ekkor a silány dolgot elkezdjük vakszolni. Ami alapban még jó volt mint a Trabant, de a sokadik átalakítás után mégsem hasonlít a BMW-re. De miért? - Nem is lenne ez gond, ha a folyamat a fokozatos fejlődést, a kapcsolás működésének csínjának-binyjának megismerését szolgálná. De sajnos a tapasztalatom más. Egyszóval, csak arra szerettem felhívni (nem kimondottan csak Neked) a figyelmet, hogy érdemes megépíteni valamit, kipróbálni, megfejteni a tulajdonságait, kideríteni igényeinket.. Aztán érdemes továbblépni. De ez nem reklamáció, hanem "jó tanács" részemről. De hogy műszaki dolog is legyen benne, ne csak mormorandusz.. - Az áramot korlátozni kell, ha a trafót életben szeretnénk tudni. Mert a töltés alatt az aksi feszültsége szépen változik. Gyári (kici ócó) töltőkben a trafó belsőellenállását elég nagyra tervezik (na meg alá), a feszültségét, pedig a töltésfeszültséghez közel. Így tölt, csak éppen a töltés végén nagyon lecsökken a töltőáram. Vagy is elhúzódik a töltés. - Az áramot korlátozni ellenállással is lehet, célszerűen izzóval szokták, mert annak hideg-meleg ellenállás változása miatt, szinte áramgenerátorosan állandó árammal tölt. De hogy ezt a primer, vagy a szekunder oldalon teszed, az tulajdonképpen mindegy. Mind két oldalon működhet. - Viszont a teljesítmény nem mindegy. Mert a trafó és az aksi közötti különbséget, el kell valamin fűteni. Ha a trafó 25V-os és az aksiban 12V van és 10A folyik, akkor az 130W hő. Bárhonnan is nézzük. - De szerintem ez a töltő, egy regeneráló töltőnek készült (nem olvasok csak írok) így szerintem nem nagy áramokra. (bár a kimenetén jelölt 10A-es műszer ennek ellent mond) - Ha be van kapcsolva az ellenállás, akkor a félperiódusban süti az aksit. Pontosabban, mikor a trafó feszültsége már kisebb, mint az aksi pillanatnyi feszültsége. De a kisütő ellenállás áramát is (töltés alatt), a töltőnek kell biztosítani. Másik hiányosság, hogy ha a töltés alatt a hálózat kimarad, akkor a kisütés miatt lemerülhet az aksi.. - Félreértés, hogy "átkapcsol" csepptöltésre. Nem átkapcsol, hanem a töltés végfeszültségén a töltőáram csökken, végeredményben addig az értékig, míg csak az önkisütési áramot pótolja. De ez semmi képen nem csepptöltés, hiszen az aksit a töltési végfeszültségen (14,5V) tartja. Ami viszont tartósan nem állhatna fenn. (Erről is lehet hit vitát indítani, (de nem érdemes) mert a gépkocsinál sincs más, mindössze korlátozza a töltési végfeszültséget. Persze csak állandó fordulatnál, hiszen ott néha leveszi az ember a gázt, és akkor meg kisütés van.) Minden esetre a csepptöltés végfeszültsége 13,6V. De elég értelmetlen egy több száz wattos trafóval néhány mA-el tölteni. A csepptöltést egyébként is arra találták ki, hogy ha hosszú időre csak tárolva van az aksi.. - Igen, egyenirányító híddal lehetne a terhelést a trafó mind két periódusában azonos értéken tartani. De két tirisztornak értelme nincs egy áram hurokban. Az olyan, mint ha egy lámpánál, két soros kapcsolót alkalmaznánk, és egyszerre kapcsolgatnánk a kettőt. Tehát nagyjából ilyen dolgokat kell átgondolni, és az igényeinket. Hogy jó (számunkra megfelelő) döntéseket hozzunk. üdv! proli007 |
Bejelentkezés
Hirdetés |




Találtam egy 237-es tranyót így azt cseréltem.Meg közben észrevettem,hogy a 25 kilós poti egyik lába is rosszul van beforrasztva.Ezt is orvosoltam.Végigjártam az általad javasolt utat és működik









