Fórum témák
» Több friss téma |
Fórum » Akkumulátor töltő
Szia!
Köszönöm a segítségedet! Most már értem. Üdv: Balázs
Nem megy állandóan a töltés, csak ha szükséges. Főleg indítózás után nem terheli a motort egyből. Aztán viszont durvább töltést is ad rá, akár 15V-ot is...autója válogatja...ilyesmi...
Üdv Inhouse
Érdekes megoldás, még nem hallottam róla. Van ennek is előnye, meg azért hátránya is biztosan akad. Talán kicsit túl van bonyolítva, de ez csak az én véleményem.
Hello Gábor
Segítségeddel módosítottam az akkutöltő kapcsolását, de két dolog merült fel. Az egyik hogy az R6 a rajzon 620 ohm az alkatrész listán viszont 620 k. Melyik a jó érték? A másik kérdésem hogy az R4 és az R6 értéke mennyire lényeges mert sajnos nem találtam itthon ilyent, ezért két értékből raktam össze. 560k + 56k. Esetleg lehetne helyette más megközelítő értékűt berakni? ( pl. 680k) Üdv stelok
Hello!
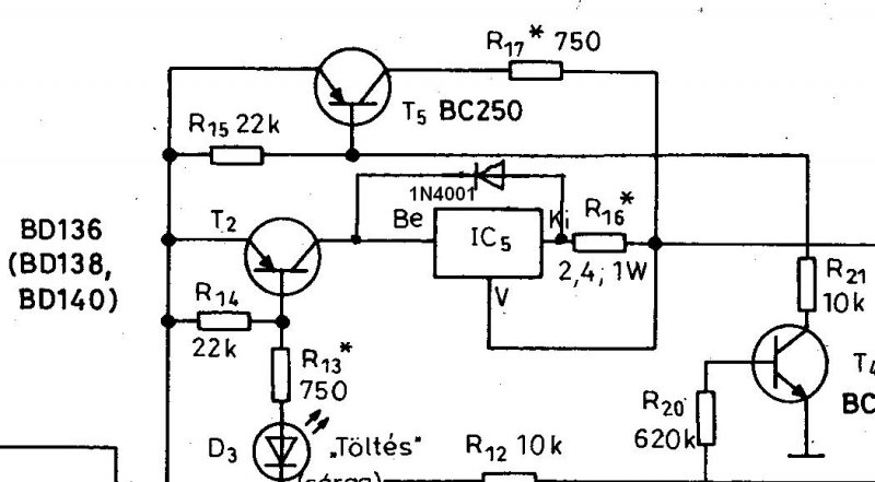
- A 620k a helyes érték, mert ennek az ellenállásnak és az alatta lévő 150nF-os kondinak az a feladata, hogy ha az aksi kisütési periódusa nem állna le időben, akkor leállítja az egész töltést. Tehát egy idő védelem, ne hogy a kisütés állandósuljon és az aksi lemerüljön. - Ebben a kapcsolásban nincs a műszer feszültségosztóján kívül kritikus értékű alkatrész, így nyugodtan mehet bele a 680k. üdv! proli007
Hello!
- Ha a soros kimeneti diódát betetted, akkor már nem kerülhet vissza az aksi feszültsége (de ez fordított polaritás ellen nem véd) - De egyébiránt a diódát nem a stabira kellene tenni. Mert az ADJ láb feszültsége, ettől még lehetne magasabb mint az IC Out kimenete, valamint így a T2 még mindig nincs megvédve. Tehát a helyesebb pont, az R16 jobboldala, és a T2 emittere lenne. Az 1N természetesen megfelelő lenne, hiszen a töltőáram sincs több mint 1A. üdv! proli007
Hello!
Igen a soros kimeneti diódát beterveztem, a prototipusba jól működik. Ezek szerint akkor ne tegyek diódát a stabira? És hogyan védjem a töltőt a polaritás felcserélése ellen? Üdv. stelok
Hello!
Gondolhattam volna hogy visszakérdezel.. Úgy, hogy a kimenetre teszel egy biztit, elé pedig egy reverz diódát. Ha fordítva teszed rá, kiveri a biztit. Ha elég bika a dióda, életben is marad.. üdv! proli007
Hello!
Köszönöm a segítséget. Így már azt hiszem minden tiszta. Üdv. stelok
Helló! Bocsi, hogy ennyire későn írok, de most van időm megcsinálni ezt a töltőt. Egy kis segítségre szorulok mert kicsit kevesebb mint fél év csináltad meg a kapcsolást és van egy pár dolog amit nem értek. Amit csináltál utoljára annak a B1-es pontja megy rá az akksira? A relé töltés kimenet fele meg rámegy a töltőre ami egy trafó és egy egyenirányítóból áll. Elég egy 230V/14V 1,42A es trafó?
Kell elé biztosíték? És az egyenirányító másik fele ugyanúgy közvetlen megy az akksira? Lehet, hogy picit hülyeségeket kérdezek (ezért előre elnézést kérek), de így biztos, hogy meg tudom csinálni. köszönettel: nemerei
Hello!
- Így van, a B1 az aksit szimbolizálja. Tehát a figyelő B1-pontjai mennek az aksira. A relé megkapja a hálózati feszültséget, és ha az aksi feszültsége alacsony, a relé meghúz és bekapcsolja a töltőt. A töltő kimenete rámegy a figyelt aksira. Aztán ha az aksi feltöltődött, a relé kikapcsolja a töltő hálózati feszültségét. - A töltő lehet egy trafó és az egyenirányítója. Soros áramkorlátozó ellenállás akkor kell, ha lemerült aksi esetében túl nagy lenne a trafónak a töltőáram. Biztosítani a töltőt, a hálózati és aksi felőli oldalán is érdemes. Mert ha a töltő kimenete állandóan az aksin van. És ha a töltőben "történne valami" akkor az aksi akkora áramot is tud szolgáltatni, hogy tűz keletkezhet. De akkor is jó lehet a kimeneti bizti, ha valaki fordítva teszi a töltőt az aksira. Akkor az elpuffan, de lehet cserélni. Hálózati kis teljesítményű készüléket, meg mindig illik biztosítani hálózati oldalon. - Az 1,4A-es töltőáram akkor elegendő, ha az aksira rákötött állandó fogyasztó áramfelvétele nem haladja meg a töltőáramot. (itt pld. az 1A-t) Mert akkor marad áram a feltöltéshez is. Ha a fogyasztó nem állandó üzemű, hanem szakaszos, akkor az átlag áramfelvétellel kell számolni. üdv! proli007
Helló.
Köszi az egészet, ha elakadok valahol akkor majd szólok. üdv: nemerei
nekem meg egy olyan kérdésem lenne hogy airsofthoz való aksit hány daradb 9v os elemmel lehetne kiváltani hogy legalább 1600ma-t tudjon leadni?
Hát nagyon drágán van 1200mAh elem is amiből akkor 2 db kéne párhuzamosan, de ott meg felmerül az a probléma hogy ha különböző a kapocsfeszültség akkor van némi veszteség amíg egy potenciálra nem kerülnek, mármint ha 9v kell neked ezt nem tudom nem ismerem a fegyvert. De szerintem igen drága lesz elemről üzemeltetni.
köszönöm akkor felejtős
de amúgy egy átlag 9v elem mennyi ma-t ad le?
Csak tippelni tudok , de kb. 500mAh-ás lehet, vagy az alatt.
köszönöm
hát akkor marad az új akku vásárlás
sziasztok valaki tudna-e segíteni az EBC22A típusú töltő rajz megszerzésében? köszönöm a segitségeteket.
Sziasztok!
Nekem is szükségem lenne segítségre - és reméltem, hogy tőletek kaphatok. Csináltam egy egyszerű akkutöltőt, amivel - gondoltam - hogy a 70Ah-s akksit is tudom tölteni (a trafója akkora mint egy sárgadinnye, a Graetz-hidat készem vettem, és azt hiszem 12A-t bír. Tettem bele még egy kondit, meg kukáztam egy ampermérőt. Ja, meg biztosítékot - szerencsére. Igen, mert mikor rátettem az akksira, a műszer kifeküdt, és 3 sec alatt kiolvadt a bizti is. Szóval, nekem is kellene valahogy korlátozni az áramot. (Olyan 7-8A-t még lehetne kergetni a rendszeren) Hadd kérjek tőletek valami egyszerű, és egzakt megoldást (úgy ám, hogy én vagyok a Józsi-bácsi, deres hajjal, és gépész végzettséggel! ![]() Üdv. J.
Hello üdv. a fórumon!
- Kondikra egy aksitöltőben semmi szükség nincs. - Nem írtad, mekkora feszültségű az aksi, (gondolom 12V) és mekkora feszültséget ad a trafó. - Ha a trafót az egyenirányítóval egyszerűen az aksira kötöd, akkor az áramot csak a trafó és egyenirányító belsőellenállása (feszültségesése a töltőáramra) fogja korlátozni. Ha túl nagy a trafó feszültsége, akkor a töltőáram értéke is hatalmas lehet, ha túl kicsi, nem tölti fel. Ha 14V környékén van, akkor meg elhúzódik a töltés, a töltés vége felé, mert csökken az áram. - De a töltőáramot akár a trafó szekunder oldalán, akár a primeroldalán korlátozni lehet egy soros ellenállással. Célszerűen ez egy izzó is lehet. Ami azért előnyös, mert közel állandó áramot állít be. (hidegen kisebb az ellenállása, mint melegen) - De lehet az áramot "elektronikusan" is szabályozni (ekkor ez már egy komplett töltő), de egyszerűen is szokták a primer tekercs leágazásaival, de van aki higanygőz lámpa fojtótekercsét használta primeroldalon. - De ha csak az áramot korlátozod, akkor a töltési végfeszültséget állandóan figyelned kell. (Vagy egy kis elektronikával lekapcsolni a töltés végén.) üdv! proli007
Sziasztok !
Egy 240V 7Ah akkupackot (20db12v7Ah zselés , diamec) szeretnék tölteni egy szünetmenteshez kiegészítésként , ami csak áramszünet esetén lenne használva. Ebben a témakörben kérném a segítségeteket . Előre is köszönöm. secmaxx
Szerintem ennyi akkumulátort nem is illene egyszerre tölteni tehát kissebb csoportokba kéne szedni.
Egy sima UPS miért nem jó ? DC kell?
Egy duplakonverziós 10Kw szünetmenteshez kellene kiegészítésként , a szünetmentesben lévő töltőáramkör nem bírná már tölteni ha párhuzamosan rákapcsolnám a meglévőre. Nem a szintentartást nem bírná hanem a terhelés/kisütés utáni feltötést.
Szerintem itt az is gond lehet hogy amikor feltöltöd a tartalék akkukat akkor éppen mondjuk lehet (13v*20)
260V is a kapocsfesz és azt párhuzamosítod a benne lévővel ami biztosan nem ez a fesz lesz akkor ott keletkezik potenciálkülönbség.
A töltöáramkört beállítanám hogy ugyanannyi legyen a kapocsfeszültség mint a szünetmentesen az áramszünet pillanatában és egy relé rákapcsolná a szünetmentes akkupackjára amikor elmegy a hálózati feszültség . Ha visszajönne a hálózat a relé levenné róla , és mindkét akkupack töltődne külön külön a saját töltőáramköréről.
Hát szerintem nem lesz egyszerű feladat mert kell egy nagyfeszültségű áramgenerátor ami nem keveset fog eldisszipálni hiszen mondjuk merült állapotban lesz 200v
a kapocsfeszültség feltöltéshez meg kell 300v és ha mondjuk 1A al töltesz ami ugye nem sok akkor rossz esetben ott mindjárt 100w-ot kell elfűteni. Kapcsolóüzem jó lenne, de ahhoz meg komoly tervezés kell.
Fején találtad a szöget, és köszönöm az eszmeváltást, pont ezért írtam ide a topikba
Esetleg még érdemes gondolkodni a triakos fázishasításon, de kiváncsi leszek ki fogja ezt itt megtervezni neked. (persze más nevében nem nyilatkozom! )
Helló Mindenkinek
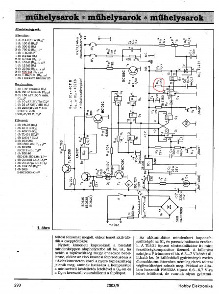
Megépítettem a lent látható töltőt,viszont akadt egy kis probléma.Nem tudom beállítani a töltőfeszt.Elvileg a leírás szerint a beállításhoz csak a 741-es ic-hez tartozó rész alkatrészeint kéne beépíteni én viszont mindent beforrasztottam a panelba.A relét viszont lehúztam a csatiról.Szóval a bibi a következő.Az ic 3-as lábára be tudom állítani a potival a kettes láb feszét,viszont a zöld led nem alszik el és a sárga sem gyullad ki.Ergó szerintem a töltés nem kapcsol le 14.4 voltnál.A bc 237-es tranzisztor helyett bc 547c tipust építettem be mivel 237-est nem kaptam sehol.Lehet ez a hiba oka?Ha igen melyik alkatrészt kéne cserélnem,hogy a töltő működjön?Segítséget előre is köszönöm. |
Bejelentkezés
Hirdetés |












