Fórum témák
» Több friss téma |
Fórum » Csöves erősítő készítése
Ne feledd betartani a fórum viselkedési szabályait, és a topik megmaradásának feltételeit. [link]
A téma átmenetileg fagyasztva lett, hozzászólni nem tudsz!
Szia egy régi csőves tévéből mentettem ki ....sajnos most nem tudok képet felrakni
nincs adatkábelem az új telefonomhoz de majd meglátom mit tehetek
Szia annyit tudok hogy videoton de melyik
a kimenő egy orosz mini hiperszil plussz volt benne még egy kicsi ei vasmagos nem tudom melyik volt a kimenő nem ma volt mikor kimentettem .Nem tudja valaki szombaton lesz e bőrze ? . előre is kőszi az infot
Igen, lesz.
Bővebben: Link
Lesz és megyünk, már ha ez valakit érdekel
.
Helló mindenkinek. Egy PCL 86 SE erősítőt szeretnék építeni, de a trafóm 2x250V-ot tud. Ha például SI diódával kétutasan egyenirányítom akkor mit kellene változtatni a tápegységén?
Én az első két 47µF után raknék egy 330ohm 5-10W-os ellenállást.
Ha csöves egyeniránitást használsz, nem kell semmit sem trükközni!
Müszi
Miből van a trafó? A fesz esni fog amúgy is valószínűleg. Ha közép megcsapolásos a trafó akkor elég 2db dióda a graetz helyett. De a legjobb lenne akkor az egyencső.
Táp kísérleteknél jó megoldás az, ha egy (vagy több, ami persze bírja a teljesítményt) ellenállással helyettesítem az erősítőt? Pl. PCL86SE: esik rajta 250V és folyik rajta 2x25mA kb. akkor egy 10k-s kb 15w-os ellennállással ha helyettesítem - és elbírja, tehát nem esik sokat a fesz. - akkor hiteles lesz a próba?
Szerk.: Csöves egyenirányítást (AZ21) használok.
Sziasztok,
Hol is kezdjem... Egy neten talált kép egy iPod-os "kamu csöves erősítőről" ahol kilógott a dobozból két 6SN7 mutaóba a vége pedig IC-s volt erőteljesen inspirálni kezdett. Gondoltam megépítek egy ilyet de rendesen csövesre. A rendhagyó külsőhöz rendhagyó belső kívánkozott, így jutottam arra az elhatározásra hogy megépítem a '69-es Rádiótechnikában publikált ECC82 PP-t mert ez a kapcsolás amúgy is vagy két éve izgat. CHZ gyorsan tervezett hozzá DC csatolt ECC82-es előfok-fázisfordító fokozatot hogy csak egy féle csövet kelljen hozzá vadásznom, kapott még a szerkezet egy EZ81-es egyencsövet mert ebből van több új is fiók mélyén és máshova nem sok esélyem van elhasználni legalább is ami a távlati terveimet illeti és belekerült egy EM84 is hasonló okokból.Na itt mondom el gyorsan hogy ebből az egészből semmi sem lett volna CIROKL nélkül akinek ezúton is köszönök mindent. Valamint köszönet illeti még CHZ-t is a rettenet gyors segítségért és persze a "bejáratott" csapatban ott van még fleta is a trafóival. A kimenő alapanyagot Hans-tól kaptam (köszi Jani) jó szilíciumos EI talán Tavasz TV-k-ből. Teljesítménye papíron egy picit elmarad a mindenki által ismert PCL86 SE-től de a hangzása nekem dögösebb ahhoz amit én hallgatok. Azt gondoltam hogy ilyen kis kimenő teljesítmény mellett nem mutatkozik meg olyan markánsan az SE-PP hangzásbéli külömbség de most már tudom hogy igen. Deszkán már bizonyított ezért merem beutatni róla az összekábelezettlen képeket. A szürke vas keret még porfestve lesz ugyan ilyen szürkére. Bal oldali malomkerék on-off, jobb oldali hangerő. Az ikonjaikat még belegravíroztatom az AAÉT elött ahol testközelből is látható-hallható lesz.
A trafót nem tudom miből van, de kimérve 2x250V. Kétutas egyenirányítás alatt Ezt értettem. Egyencsőből csak PY88-am van, de a fűtéséhez nincsen a trafón szekunder. A PCL-eknek úgyis külön lesz fűtőtrafó, mert amin a 2x250V van azon csak 6,3V-os szekunder van. Ha jól számoltam akkor 325V lenne egyenirányítva, és erre a feszültségre szeretném átalakítani a tápegységet.
Az a trafó akkor egy ECL86 SE-hez lenne jó EZ81 egyenirányítással.
Ha az én táp rajzomat alkalmazod Akkor a graetz helyett 2 diódával egyenirányíts 2 utasan. A többi érték maradhat.
A végfokban módosítan kell néhány ellenállást mert sztereóban terhelve 300V körül lesz majd az anódfeszed. Triódánál: Anódellenállás 100k, katódellenállás 1,5k. Pentódánál katódellenállás 220 Ohm legyen.
Nekem kicsit futurisztikusnak tűnik, de összességében nagyon jól néz ki
Nagyon gyárira sikeredett. Tetszik. Gratula érte!
Ilyesmi volt a cél. Itt semmi sem véletlen, a 70-es poti tekerők- a 3 mm széles csík a varázsszemnek-, a csak részben kilógó csövek- és az azonos magasságra kilógatott EZ81-sem. Minden ki lett rajzolva előre :yes:
Persze köszönöm!
Tudom, sok a problémám, de sajnos csak PCL86-om van, ezért olcsóbb ha veszek egy 12V-os trafót arról oldom meg a fűtést. Megpróbálok beszerezni egy EZ81-et és akkor körülbelül 245V lesz az anódfésültség. Ha jól számoltam akkor az eredeti kapcsolásban is körülbelül annyi, tehát nem kell változtatni a kapcsoláson. És akkor nem mellesleg teljesen csöves lesz az erősítő
Esetleg nincsen egy EM84 meghajtó kapcsolásod? Köszönöm a segítséget!
Félvezetős EM84 meghajtás van az elektroncso.hu-n. Csöveset meg régebben Imi65 tett fel.
Szia Cirokl! Ezt a PCL86-os kapcsolást szeretném megcsinálni, de a nyák tervezés nem megy. Elkérhetném a te nyáktervedet? Köszönöm!
Nekem bejön a formatervezése, és az ECC82 teljesítményerősítőként való használata is. Már kerestem ECC82 vel megvalósított végfokot, most örülök, hogy valaki épíett ilyet. A kapcsolási rajzát nem tennéd fel? Nekem nincs meg a 69-es rádiótechnika.
Szia!
Nagyon mutatós, és teljesen jól mutat abba a környezetbe, mindene elismerésem! A belsejéről is lesznek képek?
Szia,
Ime a kapcsolás. Gondolom nem okoz problémát összeollózni. Az előfok tápfesze elírás természetesen az is 270V-ról jár. Nekem nvcs-nek egy 10Kohm-os poti van betéve, de teljesen kitekerve "lazára hagyva"is jó. A puffereket sem vittem túlzásba nem az akkumulátoros üzem volt a cél . EZ81-nek 47mikro - 560ohm - 150 mikro - végül az előfokoknak 1-1 47mikro.üdv.
Szia.
Köszönöm. A belsejéről természetesen lesznek képek de csak a porfestés - újra összerakás - bekábelezés után. Addíg is... (A tápegység panelon a 390ohm/5W azóta 560ohm-ra lett cserélve.)
Szegény varázsszemet jól eldugtad
Amúgy szép kivitelezés
Szegény varázsszemeknek ez a rendeltetés szerinti helyük csak a modernkori felhasználók szabadon eresztették őket
Köszönöm, a kivitelezés CIROKL-t dícséri, engem csak az ötlet-arányok.
De az ötlet arány is ugyanolyan meghatározó tényező
Cirok Laci pedig a Fémek Királya, dobozolásban ő itt az isten, nagyon profi munkát végez Tehát kalapemelés neked, és Lacinak :kalap:
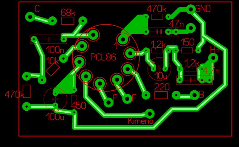
Helló mindenkinek! Kipihent fejjel megcsináltam a a DjHans-féle PCL86 SE erősítő nyáktervét. Valaki leellenőrizné hogy jó lett-e? A foglalatot a fólia oldalra rakva terveztem. Köszönöm!
150 ohmosnak én 2W-ost tennék, ami ide nem nagyon fér be..
|
Bejelentkezés
Hirdetés |


nincs adatkábelem az új telefonomhoz de majd meglátom mit tehetek
a kimenő egy orosz mini hiperszil plussz volt benne még egy kicsi ei vasmagos nem tudom melyik volt a kimenő nem ma volt mikor kimentettem .Nem tudja valaki szombaton lesz e bőrze ? . előre is kőszi az infot
.
mert ez a kapcsolás amúgy is vagy két éve izgat. CHZ gyorsan tervezett hozzá DC csatolt ECC82-es előfok-fázisfordító fokozatot hogy csak egy féle csövet kelljen hozzá vadásznom, kapott még a szerkezet egy EZ81-es egyencsövet mert ebből van több új is fiók mélyén és máshova nem sok esélyem van elhasználni legalább is ami a távlati terveimet illeti és belekerült egy EM84 is hasonló okokból.


. EZ81-nek 47mikro - 560ohm - 150 mikro - végül az előfokoknak 1-1 47mikro.









