Fórum témák
» Több friss téma |
Igen, az ellenütemű vezérlést így értem. A két félvezető kapcsolása között kell egy kis szünetet hagyni, az úgynevezett dead time-ot. Az ECCP modulban ez is beállítható. Akkorára kell választani, amennyi idő kell a félvezető kikapcsoláshoz. Az MC34151-es meghajtás esetén 1usec-es dead time biztos elegendő.
Igen, alulgerjesztett transzformátorral a névleges feszültség és a kigerjesztett feszültség arányában kevesebb teljesítményt lehet átküldeni. Ha a trafó néleges feszültsége 400VAC, a típusteljesítménye 400VA, akkor 230VAC feszültségre használva csak 230VA a típusteljesítmény. Valószínűleg ha már 20%-kal csökkented a kigerjesztést, több mint 50%-kal csökken az áram, és a veszteségek. A trafókat általában a vas mágnesezési görbéjének "sarokpontjára" méretezik, ezért már kismértékű csökkentés is jelentős üresjárási veszteség csökkenéssel jár. Azt is meg kell jegyezni, hogy az üresjárási áram nagyobbrésze meddő induktív áram, ami hatásos terhelést nem jelent. A vas, réz, félvezetők vesztesége a tényleges veszteség, a többi csak ide-oda áramlik. Kettős konverzióval szerintem sokkal drágább, és macerásabb a megvalósítás. Nekem sokkal szimpatikusabb az az irány, amit korábban írtál, hogy alapból nincs a trafón fesz, csak időnként rá mér a processzor, van-e terhelés, és ha van, csak akkor indítja el az invertert. Megpróbálok infót gyűjteni, hogy a hűtőkben lévő motor indításakor létrejövő áramlökést nem lehet-e valami módon csökkenteni. Talán két megoldást kellene megvizsgálni: 1. Lágyindítás az 50Hz-es feszültség néhány lépcsőben való felemelése 230V-ig. 2. Néhány lépéses "frekvenciaváltó", a frekvencia fokozatos felemelése 50Hz-ig (persze az amplitúdót is fokozatosan kell felemelni). Ezt lehet hogy nem szereti a segédfázisos motor.
Valamit lehet, hogy rosszul csináltam, de ez az ellenütemű vezérlés nem lett jó. Ennél a fajta megoldásnál szerintem nem is lehet, ugyanis a logika is azt diktálja, hogy először a trafó egyik felére teszek egy fél szinuszt, majd a másik tekercsfélre. Ha egyszerre vezérlem mindkét ágat, akkor abból egy egyenáramú összetevő fog kialakulni. Ezt meg is tudtam mérni. De az is lehet, hogy nem értettem meg igazán, mi is lenne a logikája ennek az ellenütemnek. A programba nem pont 1us került, mert akkor megint csökkentenem kellett volna a frekvenciát, hanem csak 0,8us ( 4 utasítás ideje 20MHz-en ). Mivel a szkópábra nem ezen a gépen van, amelyikről most írok, azt majd később mellékelem. Ezt az ellenütemű vezérlést a teljes hidas megoldásnál látom célravezetőnek, ott nem is gondolkoznék nagyon másban. A próbálgatást most már félreraktam, mert nem haladok a többi ötlettel.
A következő ilyen jellegű az már a teljes hidas megoldás lesz, még mielőtt a kétlépéses átalakítóba kezdenék. De szerintem az is csak hetek múltán. Addigra talán lesz nagyobb trafó is, mint ez a mostani. Arra biztosan szükség lesz, ugyanis a hűtőszekrény mérése azért mutat időnként 96 97W teljesítményfelvételt is, csak jókor kell a műszerre pillantani.A hűtőkompresszorral ma sikerült egy petpalackot szétdurrantani. Hihetetlen, hogy mit kibír. De a végén nagyot szólt. És nem biztatnék senkit rá, hogy kipróbálja. Én is fedezékbe vonultam a kísérlet idejére.
Nem tudom, pontosan hogyan számoltad eddig a bekapcsolási időket, de ellenütemű vezérlésnél 50%-os kitöltési tényező tartozik a nulla kimeneti feszhez, tehát nullátmenetnél innen kell indítani, és az egyik félperiódusban az egyik irányban, a másik félperiódusban a másik irányban eltolni a kitöltési tényezőt szinuszosan (ha nyolc bites a PWM, akkor a kitöltési tényező a 8bites előjeles szinuszérték).
Érdeklődtem a hűtő motor felöl, illetve itt az oldalon a "Lehel hűtőgép" fórumban részletesen megtalálható a működése. Ezekből kiderült, hogy a feszültség csökkentéses lágyindítás vagy a frekvenciaváltoztatás is csak akkor jó, ha sikerül olyan szintről indulni, hogy a segédfázis reléje még éppen behúzzon. Még egy ötlet; mi van ha az indítás a normál hálózatról történik, és az elindított motort táplálja az inverter? Valószínűleg úgy is kell átkapcsoló áramkör, ha lemerült az aksi.
Én az alapból indultam ki, mégpedig abból, ahogy az 500W -os ( 800W -os ) inverter vezérlése van megoldva. Ott ugyanis azt látom, hogy bekapcsolja a felső ágat ( táp - trafóág - bekapcsolt fet - gnd vonal ) és vár egy kicsit, majd kikapcsolja az ágat ( ilyenkor mindkét fet zárva van ) vár egy kicsit, bekapcsolja az alsó ágat és vár egy kicsit, majd kikapcsolja az alsó ágat ( ilyenkor szintén mindkét tranzisztor zárt ) és vár egy kicsit, majd az egész kezdődik elölről a felső ág bekapcsolásával. Ehhez készítettem a magyarázó ábrát. Az ábrán a narancssárga vonal a kialakuló hullámforma alapharmonikusát szemlélteti. Ezt a hullámformát próbáltam lekövetni a pwm modulációval és ezért csináltam úgy, hogy egy félperiódusban csak az egyik félvezetőt kapcsolgatom ki-be. Én úgy tapasztaltam, hogyha ellenütemben bekapcsoltam a másik fetet, akkor az lerontotta a trafó kimeneti feszültségét ( és teljesítményét ) ezért cserébe viszont jelentősen megnövelte a bemeneti áramot.
A számomra jól működő vezérlésnél a 0 - PI ( 0-180° ez a szinusz félperiódusa ) tartományt osztom fel 50 részre és a szinusz függvény szerint számolom az értékeket. A képlet így egyszerű, ugyanis 20MHz-es órajelnél 5MIPS adódik. Az 5MIPS ből 50Hz úgy jön ki, hogy a kettőt osztom egymással, az éppen 100'000 ( százezer ) és ha a teljes szinuszt 100 részre osztom ( a félperiódus 50 ), akkor egy pwm impulzusra 1000 processzorlépés adódik. A szinusz képlet így egyszerű, az ábra majd mutatja. Az ezalapján kiszámolt félhullámot a program hol az egyik, hol a másik lábon adja ki és a kikapcsolási idő alatt mindkét fet zárva van. Az indításra az ötlet nem rossz olyan helyen, ahol van hálózat, de ahol nincs? Pl.: hétvégi ház ( tanya )
Ha ellenütemű vezérléskor megnövekedett az áramfelvétel, az azt jelenti, hogy kevés a szünetidő a két fet vezérlése között. Jó lenne lemérni, hogy mennyi idő kell a fetek kikapcsolására (szóval megint szkóp kellene).
Esetleg lehet hogy ellenütemű vezérlésnél gondot okoz, hogy a fetek gate körébe egyáltalán nem tettél ellenállást. Elvileg kellene, az MC34151 védelme érdekében is, illetve ha nincs, akkor kapcsoláskor lengések léphetnek fel, és ezért nem sikeres a fetek kikapcsolása. A kitöltési tényezőt ellenütemben másként kell kiszámolni: Tbe =Tciklus * [(1+sin (n * pi / a))/2] A képlet csak fél periódusra igaz, a másik félperiódusban fel kell cserélni a két tranzisztort. Így az akkumulátor feszültsége és a trafó áttétele szabja meg a kimenő feszültség csúcsértékét. A feszültség effektív értéke ennek a gyök ketted része. Azzal a vezérlési móddal, ahogyan te oldottad meg, az a baj, hogy azon időkben, amikor nem vezérled egyik fetet sem, a meddő áramok feszültséget kényszerítenek a trafóra, és nem nulla feszültség lesz rajta, hanem valamennyi. Ráadásul sem az irányát, sem a nagyságát nem tudhatod.
A korábban mellékelt ábrát figyelembe véve, és az eredeti ( azaz a módosított szinusz jellel vezérelt ) megoldást nézem, akkor ott az történik, hogy T/4 ideig a trafó 2-1-es ágában indul meg az áram( a bal oldali fet kapcsol ), majd T/4 ideig szünet van ( mindkét fet ki van kapcsolva ). Ebben az időszakban a trafóban felépült mágneses mező gerjesztőárama a GND, jobb FET testdióda, trafó 3-2 pont és tápfesz körben vezetődik le. Másfele nem tud, ugyanis a trafó felső ágában a Lenz törvény szerint olyan feszültség lép fel, ami a baloldali FET-re nehezedik rá, tehát annak testdiódája záróirányba van előfeszítve olyankor. ( Ha pontos akarok lenni, akkor ez a mezőleépülés a 4-5 pontokon is megtörténhet/megtörténik. )
Ez a módosított szinuszos vezérlés tulajdonképpen felfogható az alapfrekvenciával modulált PWM vezérlésnek is. A kapcsolótranzisztorok PWM frekvenciája éppen 50Hz. És mi lenne, ha a vezérlést úgy módosítanánk, hogy amikor az egyik fet kikapcsol, a másik kapcsoljon be? Félperiódusnál kapcsoljuk át a tranzisztorokat ismét? Nekem nem nagyon jön össze. Itt már látok egy háromszoros frekvenciájú összetevőt ebben a megoldásban.
Tegnap matematikáztam és arra jutottam, hogy valami baj lehet a PWM jelsorozatommal. A wikipedia adta az ötletet, hogy ebben az irányban érdemes szétnézni. A módosított szinuszhoz képest egy felbontással jobb eredményt adhat a mellékelt ábra szerinti vezérlés. Legközelebb kipróbálom, de ha valakinek van tapasztalata már ezzel kapcsolatban, szívesen olvasnék róla.
Itt van a Wiki oldal is. Innen az ötlet.
Valóban, a mágnesező áram kikapcsolt fetek mellett vagy azok diódáin vagy a terhelés kör felé folyik el. Az hogy merre fog, azt leginkább a mágnesező áram iránya és az impedancia viszonyok döntik el. Mindenesetre a kimenő feszültség alakját módosítani fogja.
Próbáltam valami irodalmat keríteni, ami foglalkozik az elvvel. Például az alábbi linken is van egy Teljesítmény elektronika jegyzet: ftp://jegyzet.sth.sze.hu/!Tais_cuccok/BSc/Szakiranyos/Automatizalas...ka.pdf Kimásoltam belől 3 oldalt, ami fontos lehet. A 206. oldalon az általad módosított színusz jel vezérlésnek nevezett megoldásra találhatsz néhány változatot. A kimenet nem szinusz, de a középértéke igyekszik közelíteni. Ha inkább ilyet akarsz, akkor szerintem a 4.37. ábra változatai közül kellene választani (itt is ellenütemben vannak vezérelve a kapcsolók). Amit én javasolnék, az a 207 és 208. oldalon olvasható. A jegyzet félhidas kapcsolásból indul ki, de belátható, hogy ez a mi esetünkben is alkalmazható. A 4.40 ábra legalsó diagramja mutatná a trafó szekunder (230V-os) oldalán a feszt. Ez ugye nem szinusz, hanem változó kitöltésű négyszög. Ha azonban a PWM frekvencia jóval nagyobb mint az előállítandó fesz (több nagyságrend), akkor ha a kimenetre szűrőkondit teszünk, akkor a trafó primere és szekundere között lévő szórás impedanciája, illetve a kimeneten lévő kondenzátor aluláteresztő szűrőként működik, gyakorlatilag a PWM középértéke jelenik meg, az 50Hz-es szinusz.
Ha van még ilyesmid, jöhet.
Üdv! Segítséget szeretnék kérni!
Másik inverter fórumon próbáltam, de ott nem él senki. Egy MS300 tipusú 12/230 V-os inverter már egy 60 W-os izzó terhelésnél is pár másodpercre elkezd működni,ki sem nyít teljesen sípjel kiséretében leállítja magát. 15 W-os izzót már elvisel a kapcsain. Elképzelhető hogy van valami állítható áramkorlát az agyában?A panel bal oldalán a 12 voltos oldalon van egy kék tégla trimmer,324 jelü (talán műv.erősítő?)IC-re csatlakozik. A panel jobb alsó oldalán egymás felett két kerek 10 kohmos trimmer van. (Sajnos így tudtam körülírni ,nem tudom hogyan kell fényképen jelölni) Valamelyik potival lehet áramkorlátot beállítani,vagy valami más hibája lehet? Köszi ,ha valaki segítene.
Szia!
A fénykép alapján megpróbáltam elképzelni, hogyan is működhet az invertered. Valószínűleg kettős konverziójú, azaz a panel bal oldalán lévő 2db feltehetően fet, táplálja a panel felső részén lévő nagyfrekvenciás trafót, ami felemeli a feszt, és azt egyenirányítva kb. DC 315V-ot hoz létre. Ebből a panel jobb oldalán lévő 4db kapcsoló elem (fet?IGBT) állítja elő a 230VAC feszültséget. A kapcsoló elemek feltehetően hídba vannak kötve. Le kellene ellenőrizni, hogy így van-e ahogy gondolom. Feltételezésem szerint a trafó mellett jobbra fent lévő legnagyobb kondenzátor lehet a 315VDC puffer. Ha így van, akkor ez egy 400V-os elektrolit kondenzátor. Azt kellene elsőre lemérni, hogy tényleg kialakul-e a 315V fesz, illetve ha "túlterheled" a 60W-os izzóval, akkor ez a feszültségszint megváltozik, letörik-e. Vigyázz a mérésekkel, nehogy megrázzon, illetve nehogy véletlenül zárlatot csinálj fesz alatt. Én nem sietnék a potikat eltekergetni. Inkább az összes elektrolit kondenzátort cseréld ki újra, lehetőleg LowESR típusúakra, azok szoktak leggyakrabban kiszáradni, tönkre menni.
Kinézetre jófajtának tűnik az invertered. Ahogy látom van benne DC/DC fokozat meg DC/AC is. Így fotó alapján nehéz lesz megmondani, melyik potméter mit állít. Mielőtt elkezdenéd tekergetni ezeket, mérd meg, hogy melyik hol áll éppen. Ezt egy úgy érdemes, hogy mindhárom kivezetést külön külön egymáshoz képest megméred ( és felírod biztos helyre ).
Sajnos a tapasztalatom az, hogy az ilyen potmétertekergetések nem hozzák meg a hozzájuk fűzött reményt.
A múltkori matekozást ma kipróbáltam és elemezgettem kicsit. A matekozott megoldás lényege az, hogy a kapcsolóelemek ki-be kapcsolását egy "vivő" frekvenciagörbe és az 50Hz-es "moduláló" görbe metszéspontjai adják. Ez történik a hagyományosan módosított szinusz néven emlegetett vezérlésnél is, csak itt a moduláló és a vivő frekvencia aránya 1:1. Az elemzésnél ezt tekintettem alapnak. Az elmélet szerint a vivő és a moduláló jel frekvenciaarányának páratlannak kell lennie. Ilyenkor a felharmonikusarány a legkisebb és a vivő frekvencia kétszeresének kétoldalán jelentkeznek. ( Ez az ábrán is meglepően jól látszik. ) Ahogy a módulációs szint emelkedik ( nagyobb vivőfrekvenciákat választunk ), egyre finomabb felbontásra van szükség a vezérlés megvalósításához. Pl.: m = 1 nél 4 lépés szükséges, m=3-nál már 16, m=5-nél 48. A vivőfrekvencia ( 50Hz-es moduláló esetén ) 50Hz;150Hz;250Hz;
Lehet, hogy van egyszerűbb megoldás is, de én rajzról határoztam meg a kapcsolási pontokat. m=11-nél 44 kapcsolás történik egy 50Hz-es periódus alatt. Ehhez 240 lépésre van szükség, hogy a legrövidebb impulzus is megvalósítható legyen. A múltkori kapcsolást kiegészítettem gate ellenállásokkal, és ezzel végeztem a méréseket. Trafónak a korábban már bevált 2x9V-osat haszántam ( 1,8VA ) 330 ohm -os ellenállással terhelve. A három mellékelt ábra egyike a normál "módosított szinusz" vezérléshez, a másik az m=11 moduláláshoz, a harmadik pedig az 5kHz szinusszal modulált négyszögjeleshez tartozik. A frekvenciatartomány elemezgetéséből nekem úgy látszik, hogy a korábbi PWM-es megoldásom nem annyira rossz, mint gondoltam, de még mindig úgy gondolom, hogy ez a matekosabb megoldás hozhat szebb eredményt. Még azt kellene kitalálni, hogy hogyan lehetne egyszerűbben ( számolással, és nem rajz alapján ) meghatározni a kapcsolási sorrendet, illetve valami jó algoritmust készíteni, ami nem falja fel a PIC szerény memóriáját. Az 5kHz-es megoldásommal szinte teljesen megtelik. Ez a hangkártyás jelkezelés így gyakorlatban már tetszik. Korábban nem sok jövőt jósoltam neki. A pontos 50Hz-es frekvencia beállításához is nagy segítségemre volt.
Szia!
Úgy van ,ahogy mondod a panel bal oldala a 12 v-os . 2 db IRF 3205 MOSFET csinál váltót a 12/230 voltos ferritmagos trafónak. Jobbra fent egy 47 mikro/400 V elko,és 4 db JCS 740c 400 voltos FET van hidban. A 400 V-os kondin már mértem ,igaz a 15 W-os izzón műszer nélkül is látszott,hogy a 220 voltnak meg kell lennie. A 60 wattos leterhelésnél meg fogom mérni mi történik a kondi sarkain.Mindenesetre a feszültség lecsengés az izzón látszik,a végén a buzzerhanggal és "Low battery" LED jelzéssel. A panelon egy 2010.03.19.(feltételezhetően gyártási dátum) van.Ettől még a kondik lehetnek szárazak,ki tudja meddig álltak a raktárban.Az biztos,hogy nem használták mert egy OBI áruház kukájában volt kidobva. A potik beállítását tiszteletben tartom,nyílván beállították a gyárban.A "hátha sikerül " módszerrel nem illik nekiesni tekergetni semmit,csak kíváncsi lennék a 3 poti közül szánták-e valamelyiket áramkorlát beállítására. A panel bal oldalán a kék tégla poti felett van egy kb 45 mm hosszú vezetékhurok "RT1" felirattal,talán sönt is lehet? A hurok egyik vége a mellette lévő SDC7500 (vagy 324) ic 11-12 es lábára csatlakozik,a kék poti egyik sarka a 13-14 lábra .Sajnos az Ic-t nem tudtam azonosítani. Mivel a kék poti és a talán sönt is egy IC -re megy ,az árambeállításhoz lehet köze a kék potinak? Mindenestre a terheléses kondimérést megcsinálom,ha akksi közelébe kerülök. Köszönöm a segítséget.
Milyen tápegységről próbálod a készüléket?
Amikor a cucc a kezembe került,első felindulásból,csak egy egyszerű szűrt,stabilizálatlan 12 voltos tápot kötöttem rá a bemenetére.
Kíváncsi voltam mi mérhető a 220 as oldalon csak terhelés nélkül,illetve egy hajsütő vasat tettem rá. Aztán a 15 és 60 wattos terheléses méréseket már egy 55 Ah-ás akksiról csináltam.
Az IC-n lévő 324 felirat LM324 műveleti erősítőt sejtethetne, de az 14 lábú. A 7500 típusszám alapján ez egy PWM IC, közismertebb típusa: TL494.
Ha így van, akkor a 12-13 lábnál az átkötés nem egyéb, mint a tápfesz és az IC-ben lévő kimeneti tranzisztok feszültségének közösítése. Talán a gyártó különböző akku feszekre gyártja ugyanazt a panelt, és 12V esetén így köti össze. A 14-es láb a referencia feszültség kimenete, ez még logikus is lehet, kérdés hogy a csúszka hová van kötve. Szerintem a panel legtetején balra lévő 2db egymás melletti "drót" a sönt. Ha igazak a feltételezéseim, akkor a sönt szélső pontjai közül az egyik a 15 vagy 16 lábra van kötve (valószínűleg ellenálláson keresztül). Mellékelek egy rajzot, amin egy TL494-es invertert rajza látható, hátha segít a beazonosításban. Lehet hogy még többet tudnék segíteni, ha jobb minőségű lenne a fénykép, vagy legalább leolvasnád az összes IC-n a feliratot. Nem túl bonyolult a panel, esetleg megpróbálhatnád visszarajzolni.
A 14 lábú Ic egyértelműen LM324.A másik 2 db 16 lábason alig láthatóan felül :00324,alul:sdc 7500 látható.A gugli az sdc 7500 -át valóban PWM áramkörrel hozza összefüggésbe,de nem találtam meg az adatlapját.
Összehasonlítva a Tl494 es rajzodon és panelomon is a 11-12 és 13-14 lábak vannak összekötve,igaz,hogy a220-as oldalon lévőnél a 9-10 és a 13-14 láb van összekötve. A panel bal felső sarkán a 2 vastag huzal egymásal párhuzamosan a 12V minusz ágával sorban a 2 db IRF 3205 sourcére van kötve. A visszarajzolást már részletekben elkezdtem.Erőt veszek magamon és megpróbálom befejezni.Megpróbálok jobb felvételeket is a NYÁK ról is. Köszönöm,hogy foglakoztok a "problémámmal"
Helló-helló!
Olvasom a fórumot, főleg az utolsó hozzászólásokat ( ) Egy kérdésem lenne, lehet kicsit nem is idevág (amúgy tudnék építeni az itt bemutatottak közül egy egyszerűbbet, de nem ez a szakmám...) egy kollégám invertert akar vásárolni. Látok 15,000 Ft értékben olyat amelyikről azt írja, hogy a hullámforma modifikált színuszos. A kérdésem az volna, hogy (ha megvesz egy ilyet) tudja majd használni TV-hez meg az újfajta takarékos égőkkel ? Kérdem, mert a II. oldalon van egy hozzászólás, amelyben gabo007 kolléga TV-t és videót is kapcsolt már rá. De ha van valakinek gyakorlati tapasztalata ilyen felhasználhatóságot illetően. Válaszokat köszönök előre! Lóránd
Sok erőt és kitartást a visszarajzoláshoz!
Ha készítesz képeket még, a forrasztási oldalról is készíts, ha lehet.
A tapasztalat azt mutatja, hogy általában a világítás, tv, laptop tápegység működnek az ilyen készülékekről. Én ott akadtam el, hogy a hűtőt szeretném a hálózattól függetleníteni. Ehhez kevésnek bizonyult a 300W-os ( 600W-os megengedett csúcs ) teljesítményű inverter. Nem indul vele, pedig amúgy 100W alatt szokott lenni a fogyasztása.
Elhatároztam magam a rajzolásra.Nem lesz nagyon egyszerű de végigcsinálom.
Az a 2 rövid drót amiről azt mondtad talán sönt lehet,a 12 volt minuszával van közvetlenül sorosan a FET-ek sourcéjével,és semmi más söntjel levétel nem látszik,hogy valahova menne. Nem valami nagy áramra olvadó elem lehet a 2 db kis huzal? Megtaláltam valami japán oldalon az SDC7500 adatlapját,valóban egyforma a TL494 lábkiosztásával. Sajnos a fényképek nem jobbak az eddigieknél de felraktam.
Ja meg erősítőm is és a keverőm is rajta van sőt a tv-m is és még volt hogy porszívót is tettem rá! Jah erősitőbenn greatz van... tv ben is van egyenirányitás és utánna csinál valahogy x hz-t 20ezer volton...
Akartam még régen építeni Quad 405 100 wattoshoz invertert +-36 voltot adot volna le de lebeszéltek és hogy olcsóbb megvenni az elektrokonthában a kész invertert és arra rátenni az erősítőt Most itt látom hogy van ez a topic és megint kedvem szottyant hogy megvalósítsam.
Szia!
Pedig szerintem az a két "drót" a sönt. A fólia rajzolat szerint, a sönt felső kivezetése (a legelső fénykép tájolása szerint) van a mínusz pontra kötve, a másik vége, ami a fetek sourcére csatlakozik, az van elvezetve az áram érzékeléshez. A panel bal alján van egy TO220-as tokozású alkatrész (?talán egy 7805-os az USB-nek?), a fölött van két ellenállás egymáshoz közel. Ha jól látom a fölsőre csatlakozik a sönt. Kár hogy nem jobbak a képek, talán többet tudnék segíteni.
Kösz szépen !
Szia!
Már rajzolom a cuccost.A 3205 FET és meghajtásuk,a tarfó primerig készen van. A 2 "drót" valószínű egyszerű átkötés mert alattuk R71,R72 felirat látható,és csak a sourcékhoz megy sehova máshová. A betáp mínusszal szembeni sarkon valóban egy 7805 van ,felette az 10 ohm 1 W os ellenállás a stabil ic benetére megy ,mellette 100 mikros elko van a 7805 bemeneti szűrőként. Sajnos nem tudtam jobb képeket csinálni.Próbálom a 12 V-os részt tovább rajzolni.
Üdv, mindenkinek!
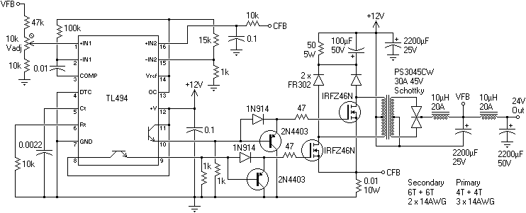
Én szeretnék egy inverter épiteni és a BSS elektronikán találtam ezt a kapcsolást:Bővebben: Link Szeretném a véleményetek kérni róla hogy mit szóltok hozzá érdemes-e vagy sem? Mert nekem nem izzóra kellene hanem kazánhoz, tv-hez stb, nem csak izzóra. És ebből kb, milyen teljesitmény hozható ki? (mert akkor olyanra készitem a tarfót) A segitséget előre is köszönöm.
Bocsánat! Minden okoskodást visszavonok.
Most "fedeztem fel", a FET sourcéktól tényleg megy egy vékony pálya egy ellenálláson keresztül a 7500- ás 1.lábára és még máshova is. Amíg nem fejezem be a rajzot befogom a számat. |
Bejelentkezés
Hirdetés |




A következő ilyen jellegű az már a teljes hidas megoldás lesz, még mielőtt a kétlépéses átalakítóba kezdenék. De szerintem az is csak hetek múltán. Addigra talán lesz nagyobb trafó is, mint ez a mostani. Arra biztosan szükség lesz, ugyanis a hűtőszekrény mérése azért mutat időnként 96 97W teljesítményfelvételt is, csak jókor kell a műszerre pillantani.












) 








