Fórum témák
» Több friss téma |
Fórum » BEAG APX 100
Témaindító: Gubán_Gábor, idő: Márc 1, 2009
Témakörök:
Sziasztok, szia Gábor.
Jelentem túlvagyok mindkét APX-em teljes tuningján.A fáradságot és bosszúságot mind jóvátette amit okozott, elégedett vagyok vele.Teljesítménye brutális, persze láda is van hozzá, a hangja jó.Az új piros csövek beváltak, -56-58V-nál beállt a 25mA-es nyugalmi áram.Gábornak köszönhetően a szimmetria átalakítása után könnyedén, hajszálpontosra beállítható.A 100K poti nekem nem jött be, túl durván szabályzott, az 50K-sal precízen állítható.Köszönet MINDENKINEK akik segített tanácsaikkal, biztatásokkal.A felújításról teszek fel képeket.Párhuzamosan futott egy AK706-os felújítás is, de ez még 2-3 hét mire megvalósul.a kezdet már látható a képeken. Az előlap újra lett szitázva, ha valakinek szüksége lenne nyomdai segítségre írjon. Üdv.:Csaba
Szia szendi.Köszönöm szépen.Még 3 kép az öregről és egy pedig a dögről amit meghajt.50cm-es mélynyomójával 1hét alatt kivívta becsületét a szomszédságban.És persze fiam alakuló együttesében igen nagy sikert aratott, a basszusgitáros végre hallja saját magát.Azt hiszem meg kell erősítenem az álmennyezetet ha addig kibírja és nem hullik le.
Üdv.:Csaba
A többiek is játszhatnak halkabban
Tedd fel a fedeleket ha próbáltok, nehogy ívet kapjon a cső ( vagy valaki) egy sörösüvegtől a bulin
Tiszteletem mindenkinek!
Neten barangolva találtam ide, nemrég jutottam egy igen csak leharcolt állapotban lévő APX100-ra. Szeretném megmenteni, mivel e-hulladéknak szánták. Szétszedve rájöttem, hogy sajnos szinte mindent ki kell benne cserélni, talán a váz illetve a hálózati trafó menthető meg belőle. Mivel szeretem a kihívásokat, úgy döntöttem megmentem szegény párát, s adok neki egy újabb lehetőséget s egy szebb jövőt, mint amit szántak neki. Pénzt, időt nem kímélve, átterveztem a tápegységet, tekertettem egy új kimenőt bele 8Ohm-ra (Az eredeti Beag-os trafótekerő üzemben, bár azóta nem így hívják), Új csövek, stb ... Kapcsolási rajzát böngészve rögtön feltűnt a Beag-os egyszerűség, s a szokásos fázisfordítós megoldás melyek a végcsöveket hajtják. Kérdés a következő lenne: Esetleg valakinek van-e olyan módosított (bevált) fázisfordító kapcsolása amely nem az eredeti kapcsolásban megoldott anód-katód 1 triódán, hanem kettős triódán anód-anód, vagy katód-katód fázisfordítással oldana meg. Illetve ha van tapasztalat ez ügyben, szívesen fogadnám, érveket is ha esetleg hagyjam benne az eredeti fázisfordítót! Köszönettel, Szabolcs
Érvek: egyszerűség, ott van készen.
Ellenérvek: szimmetria hiba, impedancia különbség. Én hagynám az eredetit. Hol van a volt Beag tekercselő üzeme? Üdv Joe
Sziasztok,
Éppen, hogy az általad felsorolt hibák miatt kellene nekem egy kettős triódával megoldott fázis fordító, mellékeltem egy egyszerű ábrát, hogy mire is gondoltam, ha lenne valakinek egy bevált kapcsolása, ami illesztve van PL509-hez, azt megköszönném. Üdv. ui.: Nyíregyházán van a Trafó tekerő üzem, priviben megírom a címet ha kell.
H&M TRAFO lesz akkor. Igazából, ha átépíted a meghajtót akkor nem APX lesz a késöbbiekben. Az RT ÉK96 -ban találsz másféle leírást. Nem biztos hogy jobb lesz a másik meghajtóval. Előfordulhat, hogy nem tudja kivezérelni a csövet.
Le tudod szimulálni, beírva különböző értékeket.
Itt van egy. Én ezt fogom, AV760 rendszerű 807 PP-ben, kipróbálni.
Bővebben: Link Az elején lévő ECC88-as részt kidobom, de a 6n6p jónak tűnik.
Ha kidobod az ECC88 fokozatot, az erősítés veszteséget mivel pótolod? DC csatolt, ECC nélkül, milyen megoldással kényszeríted működésre ? Jó lenne látni a kapcsolást amit elképzeltél.
Cserélném ECC83-as fokozatra valamilyen formában. Csak a fázisfordítót néztem ki belőle.
ECC83- ra cserélni? "Formára" lennék kíváncsi, megmutatnád.?
Sziasztok,
Valószínű, hogy akkor az eredeti fázisfordító marad, míg nem találok egy jobbat. Kísérletezni nem fogok vele, csak gondoltam megkérdezem, hátha van valakinek valami bevált, jobb kapcsolása. Üdv.
Nagyon kicsi relatív hibát visz a rendszerbe a katódos meghajtás. Ha napi használatban lesz az erősítő nem érdemes vesződni vele, ezért tették nagyon sok gyári kapcsolásba ezt a meghajtás típust. Marshall erősítőkben viszont jellemzően a másik van, de így egy triódával több kell az azonos erősítés eléréséhez.
Köszi a választ, megmaradok akkor az eredeti kapcsolásnál, amint készen lesz rakok fel képet róla, mivel alig van időm rá így lassan haladok vele, de egyszer csak elkészül majd.
ui.:Igen H&M trafo tekerte a kimenőt, nekik még megvan az összes Beag-os kimenő eredeti tekerési terve.
Igazából ötlet volt. Többen segítenek a dologban, magam még nem tudnék rendesen megtervezni egy ilyen fokozatot. Van többféle ECC88-am is, de valahogy inkább más csővel próbálkoznék. Erre a kapcsolásodra Gubán Úr hívta fel a figyelmemet. Ami az eredeti AV760-ban volt, nem annyira tetszik, de ez teljesen szubjektív (el szeretném kerülni a rácsáramos üzemet). Lehet, végül összerakok egy fórumtárs által tervezett ECC85-ös fázisfordítót.
Engem csak az lepett meg, hogy pont a fázisfordítót akarod "kidobni". Valóban a katódinos fázisfordító egyszerű és különösebb beállítást sem igényel és jelszintre szimmetrikus, egy következő fokozattal terhelhetővé is lehet tenni (lásd WILLIAMSON)
Itt lesz a kutya elásva. A 760 C ben is van utána még egy fokozat. Anno az RT ben elemetzték a meghajtást és a katód felén lévő rosszabb paramétereket mutat pár százalékkal mint az anódós.
Igen, ez a legnagyobb hátránya, de egy jól méretezett következő fokozat lerendezi.
Valóban, rosszul írtam. Szóval az elején lévő fázisfordítást gondoltam más csővel megoldani és a meghajtó részt kipróbálni 6N6P-vel.
Valahogy majd összehozzuk, kísérletezgetve, aztán kiderül. Akár ECC88 is mehet bele, de nem rég vettem egy Tung-Sol 12AX7-est és azt szeretném beleerőltetni.
Ha sikerül valami emészthetőt összehozni, feltétlen megpróbálom majd az APX100-ban is. Most nálam azt csak egyetlen 6N2P hajtja, az eredeti kapcsolás utolsó fokozataként.
Mi az, hogy rosszabb paramétereket mutat a katódos mint az anódos?
Mindössze annyi a probléma, hogy a katódoldalon a kimenőimpedancia pár száz - egy kohm, az anódoldalon ~ 50 - 100 kohm nagyságrendű a kimenő impedancia. Ha ez nem probléma a következő fokozat számára akkor jó, ha nem akkor kell egy következő, nagy bemenő impedanciás fokozat, aminek már a kimeneti impedanciái egyformák. Mondjuk, ez a nagy teljesítményű végfokozatoknál kívánatos a szimmetria miatt.
Hát akkor rosszabb, mintha eleve szimmetrikus lenne nem?
Az nem biztos, attól függ, hogy mivel terheled. Ha >1 Mohm bemenőimpedanciával, mint a plusz elválasztó erősítőnél, akkor mindegy, de ha a végfokozat 50 - 100 kohm -os bemeneti impedanciájával, akkor már nem mindegy. Akkor kell az elválasztó erősítő. Szokás volt az anód katód fázisfordítót spec kapcsolásban üzemeltetni, akkor kisebb volt az eltérés, de volt.
Nagyobb módosítás kedvelőinek javasolnám ezt a meghajtást.Sajnios műszeres beállítást igényel, szerintem nem fognak csalódni. DC visszacsatolás, stabilan tartja a beállított munkapontot, jól terhelhető, szimmetria jól kézben tartható.
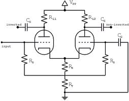
Én annó mikor még foglalkoztam az APX-ekkel, williamson féle meghajtást terveztem bele rakni.
Sajnos a megvalósításig nem jutott el, de Tinába leszimulálva jó. A rajzot mellékelem, hátha valaki ki akarja próbálni. Az Ágoston könyvből származik, ECC82 csövekkel.
Megfelelő műszerek hiányában, legjobb választás, tuti működik és nem okoz csalódást. Erre próbáltam utalni előzőekben.
Sziasztok,
Csatoló kondik (c5,c6,c7,c8) helyett lehet-e nagyobb értéküt tenni, mivel csak 68nF van itthon, befolyásol-e ez valamit? Üdv.
"Hangzáshűség felsőfokon, EAG-BEAG HI-FI torony."Kész az összes, TÚL vagyok rajta.Üdv.:Csaba
|
Bejelentkezés
Hirdetés |








Üdv.:Csaba 








