Fórum témák
» Több friss téma |
Mielőtt kérdezel, a következő két dolgot ellenőrizd!
I. A helyes tápfeszültségek megléte.
II. A kimeneten van-e egyenfeszültség.
Élesztés.
Háát épp ez a baj, hogy még nem szólalt meg, pont ezért kezdtem el csesztetni és ahogy a kábelket mozgattam meg a trafót arrébb raktam úgy jött a zárlat, végfok nélkül és végfokkal is , a kikötött nyákon, ha föld- + ág kondi + lábára teszem akkor csippan egyet a műszer de utánna elnémul , aztán van hogy össze vissza sípol , akkor ebből következik, hogy ez a kondi rossz?!, ugyan ez a - oldalon, de egy csippanás utána itt hallgat a műszer, akárhogy mérek, sehol nem sípol, viszont ha várok vele akkor kis idő után ujra mérésnél megint csippan egyet.
Az az izzós dolog jó mert már lassan én fogom felvásárolni a környék összes diódahídját
Csak azert irtok, nehogy tevedesben legyel, szoval fesz.utanhuzassal sem fogsz tudni nagyobb teljesitmenyt kivenni a vegfokbol! A vegtranzisztorokat lehet h. jobban ki lehet vezerelni, elkepzelheto h. nyersz egy kis plusz feszultseget/teljesitmenyt, de a max. kiveheto feszultseget tovabbra is az IC fogja korlatozni. Muveleti erositos vegfokok eseteben 4 lehetoseged van a kimeno teljesitmeny novelesere:
1. VAS fokozat az IC es a vegtranyok kozott 2. 1-nel nagyobb feszultsegerositesu vegfokozat 3. Taparamvezerles 4. hidalas Ebbol az 1. (lasd VF2 v. Conductor erositok) es a 4. megoldas a szebb/jobb, a taparamvezerles velemenyem szerint nem szep megoldas, az 1-nel nagyobb fesz. erositessel rendelkezo kimeno fokozatot pedig kello korultekintessel kell kezelni. Ritka ez a megoldas, a hatranyai miatt nem kozkedvelt.
Az izzóval kösd be a tápot a panelra az IC-k nélkül és mérj feszültséget a kondikon, a voltmérőt a kondin hagyva kapcsold ki, és nézd meg milyen gyorsan esik le a feszültség. A + oldalon a standby-mute áramkör miatt gyorsabb kisülés is lehet, de ennek is pár másodpercig el kell tartania.
A helyes IC bekötést megtalálod az adatlapján (datasheet) :google: Ha végképp nem boldogulsz fotózd le a panel alkatrész és forrasztási oldalát.
Értelek és köszönöm. Természetesen gondoltam, hogy számottevő teljesítménytöbletet nem tudok kipréselni belőle, csak a határait feszegetném a kapcsolásnak. Hidalás lesz a megoldás, de csak úgy, hogy a feszültséget megemelem.
2 x 20V AC-t ad a trafóm, szóval még a stabilizált 22V-ot kell megoldanom az IC-nek. Tudom, hogy a tranyók fölöslegesen nagyobb feszt kapnak, de a kísérlet szempontjából annyira nem lényeges ez. Ha 2 x 22V-os DC feszről tud az erősítő, akár hídban is általam elfogadható minőségben és teljesítméynen zenét szolgáltatni, már boldog leszek. Mellesleg egy 10-en X watt teljesítmény nem is olyan kevés úgy gondolom. Jó hangfalon, kisméretű lakásban bőven sok.
Köszönöm a feszültségutánhúzással kapcsolatos pontosítást. Az egynél nagyobb feszültségerősítésű teljesítmény fokozatnak melyek a buktatói? A Texas kapcsolásnál annyit fedeztem fel, hogy a végtranzisztoroknak egyszerre kell áramot és feszültséget erősíteniük.
Idézet: „Az egynél nagyobb feszültségerősítésű teljesítmény fokozatnak melyek a buktatói?” Szinte majdnem minden parametereben rosszabb mint a 100%-osan visszacsatolt fokozat. Rosszabb a hőstabilitasa, rosszabb a linearitasa, torzitasa, stb. Persze ha ez a fokozat benne van egy atfogo negativ vcs-ben mint a Texasnal akkor mar nem annyira rossz a helyzet. A Texas sem egy rossz erosito, kozep-haladoknak kifejezetten ajanlott kezdo IC-s kapcsolasok utan
Lehet, hogy csak önsanyargatás Texast építeni Conductor helyett
Szerintem a Mayflower-t kéne neked is bővítgetned.
A végén közösen egy nagyon fain erősítőt hozhatnánk össze.
Nezopont kerdese. En gyerekkoromban olyan erositoket epitettem amiket olcso alkatreszekbol, konnyen el lehetett kesziteni. Akkoriban (80-as evek) meg nem lehetett valogatni a kulonbozo nyugati v. Japan felvezetok, IC-k kozul. Anno az elso Texas nalam 709-es erositovel es BC+BD tranzisztorokkal keszult es nagyon orultem az eredmenynek mert jo lett. Meg egy zenekarnal is szolgalt jo ideig gitarerositokent eveken at
Aztan felnott fejjel mar sokkal inkabb a kulonbozo topologiaju, kulonbozo kapcsolastechnikaju erositok erdekeltek. A Texas kapcsolason piciket valtoztattam, megepitettem egy deszka verziot, jonak talaltam ezert tovabbra is ajanlom mint egyszeru, konnyen elkeszitheto erositot, olcso alkatreszekbol is megepitheto es jo eredmeny varhato tole, de nem ez az erositok netovabbja. Ettol fuggetlenul van Conductor erositom is, az megint egy masfajta topologia. Amit most epitek az ismet egy masik topologia, sot van A osztalyu JLH erositom es van B5 erositom is es mindezek mellett TDA7294-es IC-s erositom. Nincs mindegyik bedobozolva de mindegyik fel van elesztve es szolt mar nalam. Mindegyik masfajta erosito es szerintem mindegyik hangjaban van olyan jelleg ami elvezheto, szeretheto. En mindegyikkel tudok zenet hallgatni. Ami nem tetszett soha mert mindig csak szivas volt vele azok a taparamvezerelt vackok. Sokszor gerjedtek, sok baj volt veluk ezert nem is eroltettem soha az olyan erositoket. Az elv sem tetszik igazan.
Gyerekkoromban én is készítettem mindenféle erősítőt. A osztályút is. Volt Beag erősítőm is, volt mindenféle 2N3055-el hajtott AB osztályú végfokom is. Volt TDA2030-asom, meg még egy sor TDA IC-t kipróbáltam. Végül egy Quad 405-öt sikerült agyontuningolnom, meg egy hídüzemű komplementer-végtranzisztoros TDA2030-as végfokot is készre építettem.
Ez utóbbi megy most öcsémhez a hétvégére zenélni. Szintén úgy voltam vele, ahogy Te is. Mindegyik erősítőben volt valami szerethető. A TDA-s végfokommal csupán annyi a bajom, hogy a hang túlságosan "steril"-nek tűnik. Mintha hiányozna belőle a dinamizmus. Pont ezért szórakozom most a kis Mayflower erősítőmmel. Ezért akarom tökéletesíteni.
Köszönöm a részletes válasz!
Egyszerre dolgozik bennem a kíváncsiság és a nosztalgia. Építettem quadot 30 éve, és egy hete is
Ez az erősítő hogyhogy ekkora teljesítmény leadására képes ilyen módban?
Bővebben: Link A végfetek erősítése nagyobb mint 1? Idézet: „Ez az erősítő hogyhogy ekkora teljesítmény leadására képes ilyen módban?” Mekkora az ekkora? A rajzon nem latok semmifele erteket. Amugy a FET-ek foldelt drainű (source koveto) modban vannak tehat azoknak a fesz. erositese 1x-es. Magyarul a max. kimeno feszultseget itt is a muveleti erosito fogja korlatozni. Ne tevesszen meg a 2x35V-os tapfeszultseg! Egyebkent a C10,C11 teljesen felesleges oda...
Ha az IC LM143, akkor bírja a 70V-ot is. A rajzból nem derül az ki, hogy az IC csak 2x15V-ot kapna.
De van más megoldás is, ha lebegő táposra csinálják meg a kapcsolást, bár ez a rajz nem olyan.
Ahaaa! Latom mar melyik erositorol van szo es a cikkben olvastam a meresi adatokat. Nos ha a kimeneten valoban megjelenik 15V csucsban (amit ketlek foleg akkor ha az IC-nek 2x15V-os a tapfeszultsege) akkor is a megadott teljesitmeny ertekek a csucsteljesitmenyt jelentik. Azonban az erositoket nem a csucs, hanem az effektiv ertekekkel szoktuk jellemezni. Tehat ha csucsban mondjuk 15V nagysagu fesz. van a kimeneten akkor annak az effektiv erteke kb. 10.6V ami mondjuk 8ohmos terhelesen kb. 14W-os teljesitmenyt jelent, 4ohmon a duplajat. De ha az IC tapfeszultsege valoban csak 2x15V akkor meg ennyit sem tudhat az erosito, esetleg csak ugy ha tulvezerlesbe hajtjuk azt, tehat a szep szinuszjelunk elkezd negyszogesedni mert a muv. erosito kezd kiulni a tapra
Sziasztok! Nem biztos, hogy ide kellene feltennem a kérdésem, amennyiben igen, kérem "irányítsatok" a megfelelő fórumba! Nemrégiben vásároltam egy NAD3020-as "Menő Manó"-t, mint visszatérés az analóg hangokhoz. A probléma következő: kevés bemenetem van! Aux, tuner, phono, tape. Utóbbi három rendben van, de van egy Thompson LAD-300-as CD-lejátszó, egy AKAI GX-4000-es szalagos magnó és egy számítógép kimenete. Erre az egy Aux-ra szeretném kötni mindhármat. Egy szó, mint 100: valamiféle közösítő line-in bemeneti kapcsolást szeretnék, amit át tudok kapcsolni a másik három eszközre. Nem vagyok járatlan az elektromosságban és a műszaki dolgokban, csak tapasztalatlan az elektronikában. Remélem érthetően írtam le a problémám. Előre is köszönöm a válaszokat. Üdvözlettel: Meszes József
Kösz' köbzoli! Esetleg volna van egy konkrét, gyári eszköz, amit tudnál ajánlani? Biztosan sokrétűbb az ismeretem, mint Nekem. Közben Én is keresgélek, de inkább egy gyári "doboz"-t keresek. Üdv.!
Akkor tehát szinte minden ilyen erősítőkapcsoláson feltüntetett hatalmas teljesítmény effektíve parasztvakítás? (Már bocsi a szélsőséges jelzőért, nem kívánok megsérteni senkit!)
Hogy a pihébe képes egy TDA2030 2db komplementer BD tranzisztor kíséretében, hídüzemben 100Watt teljesítményt leadni 2Ohm-ra, 2x18V-ról? Sehogy sem tudom kiszámolni, hogy kijöjjön annyira. Nagyon zavar a téma és totál hülye vagyok a matekhoz.
A RT évkönyv 1992-es számának 45-ik oldalától részletesen foglalkoznak ezzel az erősítővel. Letöltési hely: Bővebben: Link
Sziasztok!
Ennél az erösíttőnel az R10 és R11 ellenálások hány W-ossak? És a D1-D2-D3 milyen fajta ? Köszönöm
Sziasztok!
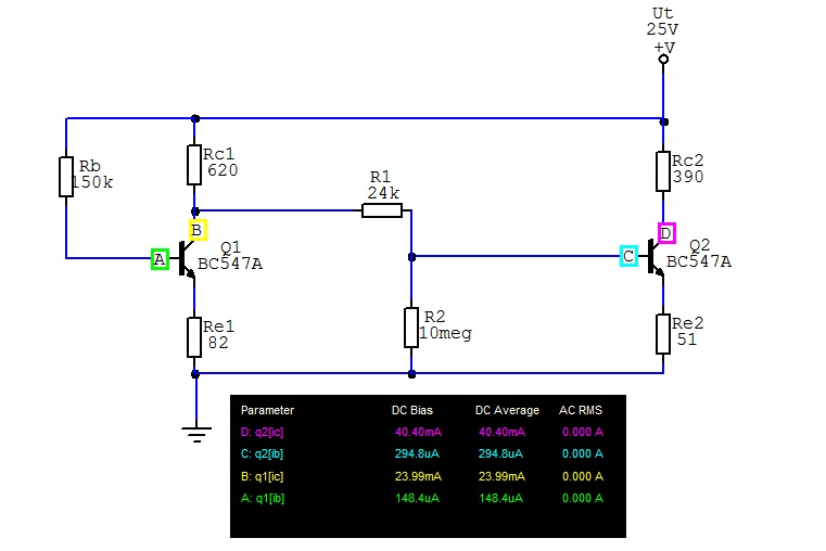
Lehet nem kötődik közvetlen a témához, de segítségre lenne szükségem, terveznem kellene egy 2 fokozatú erősítőt DC csatoltat, feszültségosztós szinteltolással. Na most a baj az, hogy én ezt a szinteltolós dolgot nem tanultam... én úgy képzelem el, hogy szépen megtervezem a 2 fokozatot külön, a 2. -nál semmi spéci nincs megadok valami Uce feszt, meg Ic áramot, meg berakok valami Re ellenállást is, amin esik majd pl. 2V... Ezekhez kiszámolom az Re ill. Rc ellenállást és kész is... és ugye meglesz, hogy mekkora Ib áramra és Ube fesz -re lesz szükség ezekhez. Aztán jönne az 1. fokozat... na most én itt sem látok semmi spéci dolgot azon kívül, hogy gondolom az Rc ellenálláson nem csak az 1. tranyó kollektor áramát kell átengedni hanem a 2. tranyó bázisáramát is. Tehát ez esetben ez ennyi lenni: Rc=Urc/(Ic1+Ib2) Na most én más érdekességet nem is vélek felfedezni, jól látom, hogy mással nem kell számolni az 1. fokozat munkapont állításánál? Meg akkor a 2 fokozat közé fesz. osztót kell tennem, na most itt ezt én nem értem, hogy kell méretezni, mert ugye itt kell az az áram ami kinyitja a 2. tranyót...de ha én oda beteszem azt a fesz. osztót akkor az nem csak fesz osztó lesz hanem áramosztót is képez majd a 2. fokozat Re ellenállásával. Vagy akkor amiről a feszt leveszem az osztó alsó ragja az ilyen nagyon nagy ellenállás legyen ilyen MegaOhm körül és a felső tagon ejtsem a megfelelő feszt? Jelen pillanatban így csináltam: Mellékelt kapcsi rajz! Itt az első fokozatban az Ic1: 25mA, ehhez tartozó Ib1 áram: 156.3uA A második fokozatban pedig az Ic2: 40mA, ehhez tartozó Ib2 áram pedig: 289uA. A számítások tehát nekem jónak tűnnek a látható mért eredmények szerint, persze szabvány ellenállásokkal méreteztem azért nem hajszálpontos... A tranyók persze itt A osztályban üzemelnek... Szóval csak az lenne a kérdésem, hogy jól látom e, hogy ezt így kell megtervezni vagy valami rosszul csinálok?
Köszönöm!
Szerinted mekkora max. áramfelvétele lehet 30V mellet?
30V táp esetén 20W hang és 30W felvett teljesítmény várható. A legnagyobb felvett áram átlagértéke tehát kb. 1A lesz.
Idézet: „Hogy a pihébe képes egy TDA2030 2db komplementer BD tranzisztor kíséretében, hídüzemben 100Watt teljesítményt leadni 2Ohm-ra, 2x18V-ról?” Ebben az esetben a kovetkezokepp lehet gondolkodni. Egy szimpla TDA2030 2x18V-os tapfeszultseg mellett 8ohmos terhelesre kb. 14W-ot tud leadni alacsony torzitas mellett. Ha csokkenteni akarjuk a terhelo impedancia erteket (mondjuk 4ohmra vagy kisebbre) azonos tapfesz mellett akkor kell a komplementer tranyos kiegeszites. Ebben az esetben kb. 28W-ot tud leadni az erosito valtozatlan tapfesz mellett. Ha hidba kapcsolunk 2 ilyen erositot tovabbra is 2x18V tapfesz mellett es 8ohmmal terheljuk akkor kovetkezokepp lehet szamolni: mivel hidkapcsolas eseten az egyik erosito a terheles felet "latja" (azaz 4ohmot) ezert az kb. 28W-ot ad a terheles felere. A masik erosito szinten ugyanezt tudja azaz a teljes hidkapcsolas 8ohmra 2x28W = 56W-ot fog leadni. Ha a terhelo impedanciat lecsokkentjuk 4ohmra akkor elmeletileg 2x-es teljesitmenyt tudunk belole kivenni, azaz 112W-ot. A valosagban ettol azert kevesebbet tud leadni az erosito, de 2ohmon mar siman kijohet belole a 100W ha birjak a kiegeszito tranzisztorok a terhelest ... ez azert mar necces lehet, en nem terhelnem azt a kapcsolast 2 ohmmal, minimum 4-el. Egyebeknt meg nem epitenem meg ezt a kapcsolast, szerintem nem erdemes ezzel foglalkozni. Sokkal inkabb VF2 v. Conductor es ha nagyobb teljesitmeny kell akkor hidba lehet ezeket is kapcsolni.
Sziasztok. Az lenne a gondom hogy ma vettem 2db TDA2030AL-t és megépítettem egy oldalas táplálással, de megse mukkan. elöszőr 12V -ól asztán 24V próbáltam ,de semmi. szerintetek mi lehet a gond? Jah és még annyi hogy próba panelen raktam össze. Bocsánat hogyha baj hogy ide is írok csak a TDA2030 témába nem kapok választ.
Köszönöm!
Ha lenne időd akkor átt tudnád nézni nekem a melléket NYÁK-ot? |
Bejelentkezés
Hirdetés |




mert már lassan én fogom felvásárolni a környék összes diódahídját










