Fórum témák
» Több friss téma |
Fórum » Ki mit épített?
Ez a téma ha úgy tetszik a mi "kiállítótermünk", nem pedig a ki mit csinált volna másképpen, mások helyett, és legfőképpen nem javítós téma.
Minden készüléknek van saját témája, ott kell kitárgyalni a részleteket!
FONTOS! A kapcsolási rajzok keresésére is van saját téma, ott keressetek rajzokat!
Ötletes. A kivitelezésen még van mit javítani. szerintem összébb is lehetett volna húzni a nyáktervet.
Én éppen belefogtam abba, hogy a webkamerámból készítek egy kaputelefonhoz kamerát... de beláttam hogy ez nem lehetséges.
Lehetségesnek lehetséges de nemhiszem hogy megéri.
Igen lehetett volna, de ez a gyári panel helyett készült, tehát a furatoknak stimmelni kellett. A régi panel pedig ekkora volt.
Akkor érthető
Viszont a másik felében igazad van, van még hová fejlődni...
Ebben igazad van, hogy fele ekkorába összezsugorítható de nekem valahogy ez a méret kellett, hogy legyen valami állása ! De jó megfigyelés! Van amikor igyekszem a minimálissal beérni de ezt nem dobozolom ,nem foglalkozok többet vele!
Köszönöm ! Azért választottam a filcet ,mert gyors és egyszerű!
Sziasztok!
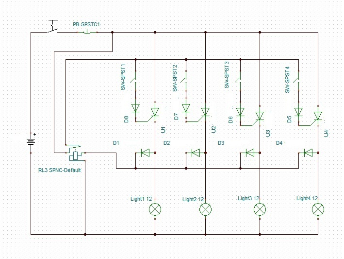
Készítettem egy kvízgépet, és nem pont úgy működik, ahogy én szeretném. Működik, de valami kóborjel bezavar a rendszernek. Gyakorlatilag 4 személy játszhatna vele, és amikor a leggyorsabb ember zárja az áramkört, egy bontórelé blokkolja a többit, és azoknak már nem gyullad ki a lámpájuk. (jelen esetben LED) A 4 ledet 4 tirisztor kapcsolja. leellenőriztem a diódákat, a tirisztorokat, és a relét is. Minden úgy működik, ahogy kell. Amikor azonban kapcsolok az egyikkel, és ezután csavarhúzóval, vagy kézzel hozzáérek a maradék 3 dióda lábaihoz (ami a nyomógombok egyik fele potenciálügyileg), annak ellenére, hogy a relé megszakította az áramkört, a tirisztorok mégis képesek bekapcsolni, amit nem lenne szabad. Nem is kell semmit zárni, csak az ábrán megjelölt helyen hozzáérni a dióda lábához, vagy a nyomógomb lábához. Ez a dióda megy a tirisztor gate-jére... Én szerintem valami hamis jelet indukálhat a kezem, de sajnos annyira nem vagyok otthon az elektronikában. Lenne egy olyan tippem, hogy a tirisztorok gatejei elé ellenállásokat berakni.. hátha, deee. Nem értek hozzá. Valaki tudna segíteni, hogy mi miatt nyithat ki a tirisztorom érintésre? Nagyon kellene a segítség, mert már nem sok időm maradt befejezni. Mellékelem a képeket! Please help!
Szia!
Próbáld meg így. Az ellenállás értékeket a még biztos gyújtáshoz szükséges legkisebb értékűre méretezd, mondjuk indulj 100 ohm-tól felfelé. És ha LED-ek vannak az izzók helyén, akkor azokkal sorba is tegyél ellenállásokat, ha eddig még nincs.
Megpróbálom. A ledeket már sikerült behangolni. Már csak a gate vacakol.
Nagyon szépen köszönöm. Minden részét magam munkáltam meg ,sajnos csak egy noname dekopír és egy öreg fúrógép volt az összes gépi szerszámom így kellett vele bajlódani. A következő ami tervben van ha összelyö n
komolyabb lessz. Egyik ismerőst megkértem ,hogy próbáljuk ki ,jól betorzítva !Az első teszt
Elkészültem az RGB hangulatfényemmel. 3db talán 1W os RGB led-modul adja a színét, továbbá az elektronika egy szilártest relével kapcsolja az égőt. A hagyományos égőt a dupla kapcsolónak köszönhetően az elektronikától függetlenül is fel lehet kapcsolni. A távirányító egy olcsó négy csatornás darab, a rádióvevő-modult egy autóriasztóból bányásztam ki. Az egész lelke egy ATtiny2313 és 2 SMD dupla FET.
A Fényerő 10 lépésben, egy-egy szín 25 lépésben állítható, továbbá tud 13 előre programozott színt. Fél percel az utolsó állítás után menti az EEPROM-ba a jelenlegi állapotot. Videó
Kész lett alig 1 hét alatt a LED VU Towerem nem a legszebb
De nekem megfelel este videó
Szia!
Tudnál küldeni nekem egy kapcs. rajzot? ![]() Kösszee *
Enyhe kifejezés a "nem szép"
![]() Csak 90 fokban tudsz fényképezni ?
Várom a videót.. Egyébként jól látom, hogy ott minden papír?
Elkészült a thereminem.
Minden elismerésem a tiéd! Nagyon szép, igényes munka! Gratula!
Nagyon szép, tegnap Sting játszott egy ilyenen az arénában...
Ez aztán a totális brutál!
Semmi extra, csak egy szimpla 4 csatornás hőmérő.
Honnan tudja melyik, melyik? Úgy tűnik nagyon párhuzamosan vannak kötve, és nem látszik semmi multiplexelés.
Szerintem digitális szenzorok, egyedi címmel. Így több is felfűzhető egy "szálra" és csak az fog válaszolni a vezérlőnek, amelyiket megcímezték.
A beültetéssel kapcsolatban:
Egyoldalas nyáknál ajánlatos minden alkatrészt az alkatrészoldalra tenni. A két potméter lábainak forrszemei közé én furatot tettem volna, hogy bármely oldalról beállíthatók legyenek. A feszültségszabályzónál - gondolom - az egyszerűség miatt tervezted a túloldali testfóliára, mert úgy hűtőborda nélkül is jobb lesz a hőelvezetés. A hőmérők egyébként egy vezetéken kommunikálnak?
Mint láthatod, az alkatrész oldalon van az LCD, emiatt nem lehetne hozzáférni menet közben a trimmerekhez. Ezért is felesleges a furat. Másrészt a potik lábai között is van vezeték és nem is lehetne átfúrni. A stabIC-nek meg a nagy földfólia adja a hűtést. (Ahogyan írtad is.)
A szenzorok 1wire kommunikációt használnak. Az egyedi ROM kód miatt akár 8 szenzor is felfűzhető egy közös vezetékre. Ilyen rendszereknél, nagyban leegyszerűsödik a vezetékezés. |
Bejelentkezés
Hirdetés |







komolyabb lessz. Egyik ismerőst megkértem ,hogy próbáljuk ki ,jól betorzítva 





De nekem megfelel este videó


















