Fórum témák
» Több friss téma |
Hello!
Még nem láttam ilyent, de.. Szerintem ez egy kétvezetékes 4..20mA-es cella, ahol az elektronika, már benne van. (De egy normális cellát nem is lehet szétszedni..) üdv! proli007
Üdv. mindenkinek!
Kérdésem van a témával kapcsolatban: Egy fürdőszoba mérleget szeretnék súlymérésre használni. Az a gondom, hogy automatikusan kikapcsol, tehát első kérdésem hogyan tudom átalakítani, hogy én kapcsoljam ki és be? A mérés eredményeként, a már felerősített feszültség jelet egy szkópon szeretném megjeleníteni. A második kérdésem: melyik pontról nyerhetem ki. Mellékelem a mérleg belsejének képét. Előre is köszönöm.
Hello!
Nem ismerem ezt a mérleget, de a kép szerint szerintem, a felerősített analóg jelet, a TLC27M2 1-es lábáról tudod levenni, a 4-es lábhoz képest. De a többi mérési-vezérlési funkciót, a processzor végzi, ahogy a bekapcsolást is. Gondolom energia takarékosságból kattogtatja a TLC tápfeszültségét is. üdv! proli007
Köszönöm a gyors választ.
Akkor semmi esélyem megkerülni a procit, inkább építsek egy új erősítőt a mérőhídhoz, vagy próbáljam ezt egy külső táppal meghajtani.
Hello!
Egy procit mindig nehéz megkerülni. De így van ahogy írod. Számodra legértékesebb része, a cella, és a precíziós műveleti erősítő.. üdv! proli007
Egy mérőrendszer selejtezése során a "MÉH telep" elől sikerült megmentenem néhány mérőcellát és hozzá erősítőt.
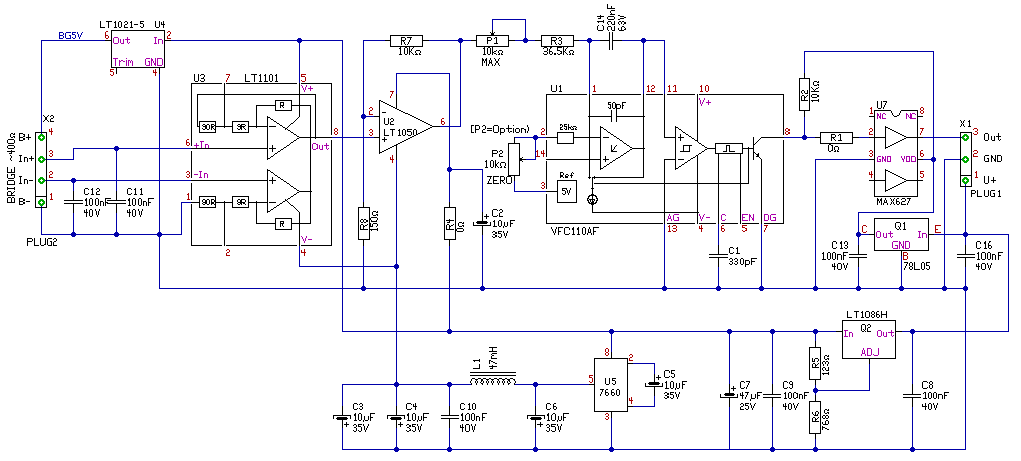
A cellák szokásosak ( 350 ohm-ok) hídba kötve.(36 kg-os) Érdekesség az erősítő. A precíziós erősítő, referencia, 0 drift IC-ken kívül tartalmaz egy VFC110AP feszültség- frekvencia konvertert. Igy a kimenete egy az erő függvényében előállított frekvencia. Nehezen jöttem rá, mert eszembe se jutott, csak mikor az IC- funkcióit kezdtem kibogozni. Terheletlenül kiadott kb. 25 kHz-et, mely a terhelés függvényében linerárisan kb 300 kHz-ig változott. Ezek után csak egy PIC-kes frekvenciamérő programot volt szükséges felkutatni, melyet módosítva a mérés megvalósítható lett. Előnye, hogy nem az AD felbontás határozza meg a mérési pontosságot, hanem a mintavételezés ideje. Remélem, hogy a PIC 4 MHz-s külső rezonátora elég stabil, mert az befolyásolná a mérési pontosságot. Csak érdekességként írtam le !
Hello!
Alapvetően nem a PIC fogja korlátozni a pontosságot, hanem a feszültség-frekvencia átalakító pontossága. (meg a cella fizikai beépítésének kialakítása) De "jobb helyeken" ezt úgy művelik, hogy van egy analóg kapcsoló az áramkörben, amit a proci vezérel. Így megmérik a nullponton adott frekvenciáját, majd a referencia feszültséget (hídtáp), majd a mért értéket (híd táp). Ezekből számolják ki az erő értéket. Így a V/F-nek, csak a mérés idejére kell stabilnak lenni (meg lineárisnak). A processzor órajelének ideje meg kiesik. üdv! proli007
Hello ! Köszi a hozzászólásod !
Mellékelem az erősítő fotóját. Ebből látszik, hogy a 4 tűs a híd, a 3 tűs csatlakozó a + - és a kimenet. Ezt én csak úgy tudom változtatás nélkül használni, hogy a frekvenciát mérem. Ezt így hasznáhaták ládasúly ellenőrzés céljára. A ládákban kis különböző kis egységek voltak, és szállítólevél alapján egységsúlyokból kalkulálva ellenőrizték a kimenő árú mennyiségét. Tehát pontos lehetett. A HW többi részét nem ismerem, de csak a frekvenciából dolgozhatott. Ezért gondolkoztam azon, hogy a pontosság a frekvencia mérés pontossága. Üdv Mgy
Hello!
Elég jópofa alkatrészekből áll. Érdemes volna kirajzolni okulás céljából. Nem lehet túl komplikált. (Bár a 14-lábú tok számozása nem látszik.) üdv! proli007
Szia !
Amennyiben privát email-ben egyeztetjük, szívesen küldök egyet tesztelés, kirajzolás céljából. Természetesen, ha van időd vele foglalkozni. A 14 lábú IC a VNF110AP U/f konverter. Esetleges módosítás, PIC ráépítés stb. után, lennének ötleteim felhasználásukra. Üdv Mgy
Szia Mgy!
Ha eladnál egy ilyen erősítőt engem érdekelne, és elvállalnám a rajzolást is. A #834543 kérdésemnél láthatod a mérőcellámat, ha ahhoz jó lenne az erősítő, ha nem akkor cellával együtt érdekelne. Üdv: asszer
Szia !
Ezt a közösségi fórumot én sem üzleti tevékenységnek tekintem. Tapasztalatcsere, információ szerzés, egymás szakmai segítése az itt hozzászólók célja. Proli007 -nek szívesen felajánlottam egyet (ha igényt tart rá), mert aktivításával és tapasztalataival sokunknak már segített. Amennyiben tájékoztatsz, hogy milyen célra, milyen felkészültséggel szeretnéd használni, megbeszélhetjük a dolgokat. Szerintem mikrovezérlős tapasztalatok nékül nem sokra mennél ezzel az egységgel. A fűrdőszoba mérleg cellája gyakorlatilag felhasználható, de a saját elektronikáját én elfelejteném. Üdv MGy (akár /x)
Üdv!
Magam részére építek egy teljesítmény mérő gépet kis motorok tesztelésére. A fordulatszám és nyomaték ismeretében a méréseket össze tudnám hasonlítani és értékelni. Az eredményeket egy két csatornás szkóppal tudnám rögzíteni és számolni. Fölösleges a mikrovezérlésbe belefojnom, mert a két jel frekvenciájából tudnék számolni. Egy hagyományos erősítővel viszont nem a frekvenciát, hanem a feszültség nagyságát mérném, ami elméletileg arányos a cella elhajlással. Üdv: asszer
Helló!
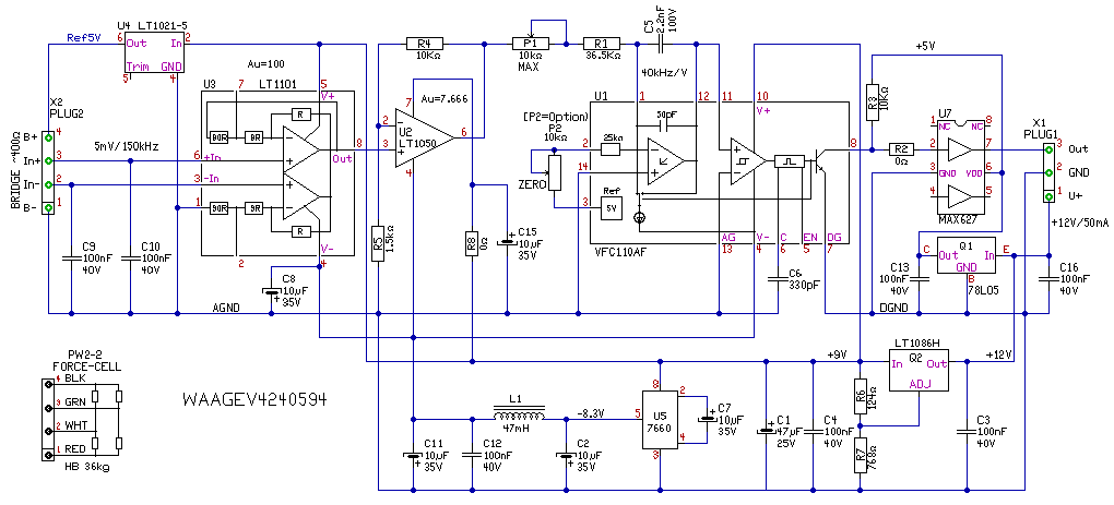
Elkészült a mérőcella erősítő nyákrajza. Ha szkópra teszem készítek egy pár képet a kimenetről, addig is jó böngészést. Üdv: asszer
Sikerült a szobamérleget folyamatos működésre bírnom, a mellékelt képen látható kapcsolót tettem a tranzisztor helyére. A műveleti erősítő 1-4 lábai közt a cella kb 10kg-os terhelésére 200mV-os változást mértem.
Szia !
Jó ötlet a fényképre történő nyákrajzolási technikád. Mivel mindkettőtöknek küldtem erősítőt, így továbbra is várom a tapasztalatokat és felhasználási ötleteket. Utángyártáshoz jó lenne tudni az alkatrészek árait, mert néhányat megnézve a RET-nél 10-esből nem biztos, hogy ki jön. Tetszett a szobamérleg TLC27M-es erősítője. Érdekelne a kapcsolási rajza. További jó próbálkozást ! " Próbálkozás az élet megrontója !" Üdv Mgy
Hello!
Akkor legyen kapcsolási rajza is. (Egyenlőre az alkatrészek pozíciószáma nem megfelelő, mert csak leraktam őket. Ellenállásoknál meg alatta van..) Ha van kedvetek, ellenőrizzétek le! üdv! proli007
Szia !
Szép munka. Én megbízok benned. Magáról akapcsolásról, mi a véleményed ? Kipróbáltad már ? Nekem a műveleti erősítők, ilyen szinten magasak. Általában kész, vagy félkész dolgokból "építkezem". Amit az okosok már kitaláltak, azt próbálom az igényeim és lehetőségeim szerint felhasználni. Házépítéskor sem én gyártottam a téglát. Üdv Mgy
Hello!
Ez nem bizalom, hanem szem kérdése.. Alapvetően a kapcsolás, egyszerű, sallangmentes. Minőségét, a jó minőségű IC-k választása adja. Szükség esetén az analóg jel is könnyen kinyerhető belőle. Még nem méretem rajta semmit. üdv! proli007
Ha már súlymérés
![]() - Mesélje már el nekem valaki, hogy mechanikusan hogyan működik a mérleg. Azaz mi a trükk benne hogy gyakorlatilag mindegy hogy hová tesszük mérendő testet a tálcán? - Optokapu és elektromágnes kombináció miért nem használatos mérlegekben? Elvileg egszerűen vissza lehetne vezetni a frekvenciamérésre, egyetlen hátrány talán ez lehet hogy mérés közben zizeg
Hello!
- Ezt a problémát pld. úgy oldják meg, hogy több erőmérő cella (alátámasztási pont) van párhuzamosan kötve. Így a terhelés átlagolódik rajtuk. - Optokapus kompenzációs mérésre gondolsz? Az optokapu kényes alkatrész, szennyeződés, hőmérséklet gondot okoz. - Egy erőmérő cella legkényesebb alkatrésze a mérőhasáb. Lényeges paramétere az elmozdulásának linearitása, rugalmassági modulusa. Viszont ha ez rendben van, a nyúlásmérő bélyegeket a cellában hőfok-kompenzálják. Szinte örök életű, mert a rugalmas elmozduláson kívül mozgó alkatrész szinte nincs. Mechanikus szennyeződésnek, korróziónak ellenáll. Gyakorlatilag 150%-ig pontosság vesztés nélkül túlterhelhető. Dinamikus behatásoknak is jól ellenáll. Számtalan mechanikai formátumban gyártják, így jól illeszthető bármely feladathoz. (tárcsa cella, lapcella, csapcella..) Elképesztő 0,01% pontosságot is simán elérhetünk vele. üdv! proli007
Hello!
Már is itt van az első javítás.. Az IC-k pozíciója valószínűleg az áramkör alatt van, ezért azt hanyagoltam. Most már elvileg működőképesnek látom a rajzot. üdv! proli007
Szia !
Gafly kérdése szerintem a mellékelt vázlat szerinti esetekre vonatkozott. Hogy helyezik el mérőbélyeket ( a cellán) ? Gondolom, csak nyíróerőket mérhetnek, de "topológiailag" hogyan ? Üdv Mgy
Igen, engem most nem az elektromos része érdekel, hanem a mechanikus. Azon belől is az a része, hogy milyen mechanikai kialakítással szokás biztosítani azt, hogy a mérlegtányéron gyakorlatilag bárhová lehet tenni a mérendő súlyt.
Hülye példa, de mondjuk a fürdőszoba mérlegen is egy "kijelző" van és mégis nagyjából ugyanazt az értéket mutatja ha nem pont a közepére állsz. Értem amit Proli írt, csak ennek az analógiája az lenne, hogy a fördőszoba mérlegen négy korogról kell leolvasni az ertékeket, majd számológéppel összegezni ![]() A másik amit írtam az az lenne, hogy egyszerűen ha a tányér lesűllyed akkor bekapcsol egy elektromágnes ami visszahúzza. Így gyakorlatilag egy súly -> frekvencia átalakítót kapunk (ami szerintem eléggé lineáris is). Vajon ez miért nem használatos?
Hello!
Hogy hol helyezkedik el a nyúlásmérő bélyeg, azt megnézheted a celládon. Ha nyomod, egyik nyúlik, a másik összenyomódik. De ha megnézed a nyúlásmérőn, hogy hogy helyezkednek el az ellenálláspályák, akkor elég érdekes képet kapsz. Láthatod, hogy a mérőszakaszon, a mérőhasáb ki van könnyítve, hogy nagyobb elmozdulás legyen. még a kalibráció (reszelgetés) is látszik a cellán. A cella hasábon olykor négy oldalon is van bélyeg ragasztva, így a hidat azonos elemekből lehet összeállítani, és hőfok szempontjából is azonos hőmérsékleten vannak. Ennek ellenére, bonyolult hőfokkompenzálás van bennük.. Egyébként én nem igazán ismerem a cellák felépítését, mert általában nem szétszedhetők. De szerintem a cella gyártás, külön szakma. De kérdezzétek meg a Kaliber Kft-t, speciális kialakítású cellákat is gyártanak. Ott van aki ért az egész fizikájához. De úgy gondolom, maga a nyúlásmérő bélyeg gyártás, az is egy másik technológia. (Van valahol egy még fel nem ragasztott ellenálláspályám, de az csak egy egyszerű meander vonal. Ezt is azért követték el hogy a kis nyúlás,hosszabb úton érvényesüljön.) üdv! proli007
Hello!
Véleményem szerint, két lehetőség van (de nem vagyok gépész, vagy hídépítő statikus). Vagy olyan masszív a felület, hogy egy "szilárd tömbnek számít", tehát nem nyiklik-nyaklik (talán nem véletlen, hogy a konyhai mérlegen üveglap van), vagy minden alátámasztási pont alatt van egy cella. (mint ahogy a belinkelt közúti mérleg alatt is láthatod, persze csak két cellát.) Ha üveglapos fürdőszoba mérleget szemügyre veszed, akkor láthatod, hogy bizony nem egy cella van. Van amiben ezt a gondot mechanikusan oldották meg, de az változik is, ha "féllábra" állsz. Egyébként nem kell a cellák mért értékeit összeadogatni, összeadja a híd, ha párhuzamosan van kötve. (Valaha részt vettem ilyen közúti híd mérleg építésben. A 100t-ás híd bármely sarkára felálltam az (akkori) 80 kilómmal, fél kiló pontosan mutatta. Pedig még minden irányból csuklók is voltak, amik a hidat középen tartották, mikor a 60t-ás szeneskocsi lefékezett rajta.) Ezt az elektromágneses dolgot, valamikor alkalmazták nyomásmérő távadóknál. Kezdetben a nyomás elmozdulást okozott, és ezt mérték egy mérőtranszformátorral. Csak hogy az erő, mindig egy rugó ellen hatott, aminek elmozdulása soha nem lineáris. Majd ezt továbbfejlesztve, egy elektromágnes lett a "rugó". Tehát ha a nyomás elmozdította az érzékelőt, akkor ezt a mérőtrafó észrevette, és növelte az áramot a tekercsben. Az meg visszahúzta alaphelyzetbe az érzékelőt. Így gyakorlatilag az nem mozdult el, tehát minden zavaró tényező kiesett. A tekercsben folyó áram, arányos volt a cella által kifejtet nyomóerővel. Ezt csatolták vissza. (kompenzációs mérés) De hogy Te hogyan gondolod ezt a frekvencia átalakítást azt nem tudom. Ott már dinamika van, tömeg, meg lengő rendszer, rezonancia.. És hogy lesz ebből arányos freki? üdv! proli007
Szevasz!
Sikerült szóra bírni a mérőcella erősítőt? A frekvencia konverteres meg a hagyományos erősítős is érdekelne, hogy milyen tapasztalatokat sikerült összegyűjteni. A frekis mettől meddig megy, alsó és felső határ, milyen a pontossága / linearitása? Kösz a választ.
Sziasztok !
Újabb súlyméréssel kapcsoltos problémám van, és tudom, hogy ebben nagyobb szakértők is vannak. (pl. Proli ügynök a 007-es) Kezembe került egy terehelésvizsgáló mérő. Van egy ismeretlen, állítólag 6.3 tonnás mérőcella (húzó). Hozzá tartozik egy a Kalibergyár által gyártott ICL7605 erősítővel és 7107 mérő-kijelzővel ellátott doboz. Kezelőszerv nincs. Bekapcsoláskor terhletlenül 1.5 tonnát ír ki. A mérőhid kimnetén 2.2 mVoltot mérek. A panelon található 4 db. helipotméterrel tudok állítgatni.(találomra, de majd kibogozhatom, hogy a potik mire kellenek) Kérdéseim: A terheletlen 2.2 mVolt az jelentheti, hogy a cella alaphelyzetben nem kiegyenlített és kuka. Ki lehet-e egyenlíteni külső potméterrel, vagy szoftver úton. Mit jelent a mérőcellák adatinál a cellatényező (pl. 2 mV/V ) ? A korábbi hozzászólásaimban említett feszültség-frekvencia átalakítós egységgel, PIC-kel mérem a frekvenciát, de ninc ötletem, hogyan kalibráljam. 2 - 4 tonnás próbasúlyokat nem hordok magammal. ( Még ha nyomócella lenne ráálnék kocsival és lenne egy kiindulási alapom 300-400 kg-ra) Mennyi mVolt lehet a mérőcella kimenete 6.3 tonna esetén ? A reagálasokat előre is köszönöm. MGy
A helyesírási hibákat és a betűkihagyásokat kijavítottam, de a módosítást az oldal nem hajtotta végre.
Kiírta, hogy " tájékoztassam a moderátorokat". Aki akarja, gondolom így is érti a hozzászólásomat. A hibákért elnézést kérek.
Hello!
- Ha a cella terheletlenül 2,2mV-ot ad, akkor valóban kuka. De a legtöbb áramkör, a tára értéket, a híd eltolásával oldja meg, így egyáltalán nem biztos, hogy a 2mV a cellától származik. - Az is előfordulhat, hogy valaki már belepiszkált, és összecserélte a hídátlókat. Elvileg szimmetrikus egy híd, de a gyakorlatban mégse, mert vannak benne hőfokkompenzáló tagok. Ha jól emlékszem "szokványosan" a fekete-fehér a hídátló, kék-sárga a hídtáp. Bár ettől még nem borulhat fel a cella, de jobb ellenőrizni, ha kételyeid vannak. - A 2mV/V mérőcella érzékenysége. Vagy is a névleges terhelés mellett (végérték), ha a híd tápfeszültsége 1V, akkor a cella kimeneti jele 2mV. Mert ugye ki tudja hogy hány voltal fogják táplálni a cellát. (Persze ez általában 10 vagy 24V szokott lenni.) Tehát névleges terhelés mellett, ha a hídfeszültség 10V, akkor 20mV lesz a hídátló feszültsége. - Megjegyzem, a cellák rugalmassági modulusa úgy van méretezve, hogy 150%-os terhelésnél sem megy tönkre a cella, sőt a paraméterein belül szokott maradni. (Mert amikor egy pld. egy 250t-ás terhelés alatt a daru elindít fölfelé, ott "kőkövön" nem maradna ha nem bírná a gyűrődést a cella. ) - Kalibrálni pedig más lehetőséged nem igen marad. Azt is hitelesített súlyokkal kell megejteni, vagy is egy hiteles hídmérleggel a próbasúlyokat mérlegelni és bizonylatolni kell. - Egy emelőgép nem vicc, az már hatósági dolog. Ha utólag gond van belőle, megrángatják a füledet. Nem csak terhelés, hanem túlterhelés próba is van. (Statikus és dinamikus is) - Gondolom a cella feszültségét, most már ki tudod számolni. De a valósághoz az is hozzá tartozik (nem ebben az egyszerű "dinamóméter" estén) hogy tudni kell, az alátámasztási pontok számát. Mert általában ha nem egy húzócella, akkor lehet több is. Így a terhelés elosztódik. Tehát nem csoda, ha egy 32t-ás darunak, csak pld. 16t-ás a cellája. Vagy egy közúti hídmérlegnél, négy cella is lehet. (Igaz általában egyszerűen és "parasztosan" párhuzamosan kapcsolják.) (Pedig a 2t-ás súlyokkal jól lehetne keresni a Balatonnál, csak végig kellene menni a szép napsütésben a parton, és megnézni a kikötői daruk kalibrálási jegyzőkönyveinek érvényességi dátumait.) üdv! proli007 |
Bejelentkezés
Hirdetés |























