Fórum témák

» Több friss téma
Fórum » Elektronikában kezdők kérdései
- Ez a felület kizárólag, az elektronikában kezdők kérdéseinek van fenntartva és nem elfelejtve, hogy hobbielektronika a fórumunk!
- Ami tehát azt jelenti, hogy a nagymama bevásárlását nem itt beszéljük meg, ill. ez nem üzenőfal!
- Kerülendő az olyan kérdés, amit egy másik meglévő (több mint 17000 van), témában kellene kitárgyalni!
- És végül büntetés terhe mellett kerülendő az MSN és egyéb szleng, a magyar helyesírás mellőzése, beleértve a mondateleji nagybetűket is!
Lapozás: OK   1349 / 4061
(#) proli007 válasza zuzmow hozzászólására (») Máj 28, 2011 /
 
Hello!
Azt azért ne feledd, hogy a legjobb antenna erősítő az antenna. Ha nincs jel, abból semmilyen erősítő nem csinál képet.
Az antenna erősítő feladata, hogy pótolja az antenna után kötött kábel okozta veszteséget. De a minőségen csak rontani tud, hiszen az szinte soha nem szelektív erősítő, (kivétel a csak egy csatornára hangolt erősítők) mint amilyen a Tv bemenő fokozata.
üdv! proli007
(#) misi93 válasza proli007 hozzászólására (») Máj 28, 2011 /
 
"- A tranyó bázis-emitterének rövidre zárásával, csak azt lehet ellenőrizni, hogy a kollektorkörben a relénél van-e hiba. De ezek szerint nincs."

Már tapasztaltam más kapcsolásnál ha a bázist földre húzom
majd kipróbálom az ellenállást csökkenteni?! hiszterézisről már valamit tanultunk de majd megnézem mi is az
És esetleg máshogy nem lehetne jobbá tenni ( megbízhatóbbá?)
Amikor belefogtam nem gondoltam volna, hogy egy egyszerű kapcsolás kifogjon rajtam Amúgy itt a nyákrajz.
(#) Becsey hozzászólása Máj 28, 2011 /
 
Sziasztok!

A kötvetkező kapcsolást akarom megépiteni.De nem tudom mi a szerepe a C1,C2--R3 nak .Ill.elhagyhatóak-e esetleg?
Üdv Becsey
(#) proli007 válasza misi93 hozzászólására (») Máj 28, 2011 /
 
Hello!
- Esetleg a tranyó bázis emittere közé köthetsz egy 10kohm-os ellenállást, hogy növekedjen a tranyó meghúzási küszöbértéke. Hátha a zaj általtermelt feszültség a bekapcsolási pont alatt lesz.
- Csökkentheted ai IC erősítését, úgy hogy a GND-re menő 47kohm-al sorba kötsz egy 10..330ohm-os (vagy egy potit) ellenállást.
- Jobban szűröd a tápfeszt. Z IC 7-es lába és az R5 közé, egy ellenállást teszel, és egy elkót az R5-ről a GND-re.
- Árnyékolod a nyákot.
- Infra szűrőt teszel a T2 fotodióda elé (ha nincs rajta).
- Csökkented a T2-re eső környezeti fényt. (Csőbe húzod)
- Optikát teszel a T2-re, és csökkented az IC erősítését.

De egy egyszerűnek tűnő kapcsolás, hamarabb kifog az emberen, mint egy kidolgozott komplikáltabb. Mert az vélhetően korrektebben oldja meg a feladatokat.
üdv! proli007
(#) misi93 válasza proli007 hozzászólására (») Máj 28, 2011 /
 
OK Köszönöm amikor ráérek meg is csinálom de minden infrasorompós kapcsolásnál végig kell csinálni ezeket?
Idézet:
„De egy egyszerűnek tűnő kapcsolás, hamarabb kifog az emberen, mint egy kidolgozott komplikáltabb. Mert az vélhetően korrektebben oldja meg a feladatokat.”
Van benne valami :yes:
(#) proli007 válasza misi93 hozzászólására (») Máj 29, 2011 /
 
Hello!
Ez most számomra úgy hangzott, hogy.. "Minden nőnek meg kell kérnem a kezét, ha felségül akarom venni?" Lehet erre válaszolni?
Ha egy kipróbált megépített kapcsolást készítesz amihez van nyák terv topológia.. akkor vélhetően működni fog. De nem csak elektronika van, hanem fizikai kialakítás, beépítés, alkalmazhatóság, elvárás.. Tehát próbálkozni kísérletezni szinte mindig kell. Avagy "Annyi bajnak, annyi baja van!"
üdv! proli007
(#) David.zsombor hozzászólása Máj 29, 2011 /
 
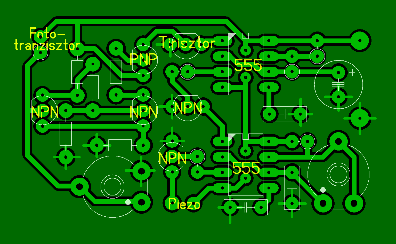
Sziasztok ezt a cuccot kéne nekem megnézni hogy jó-e. A működési elve. Egy lézeres fénysorompóhoz lesz. Az első egy fototranzisztoros alkonykapcsoló amíg a fototranyó fényt kap addig nem történik semmi. Ha a fény megszakad akkor a pnp tranyó átbillenti a tirisztort ami beindítja a 2 555 ic-ből álló berregőt. Az 555 kapcsolás az oldalon a segédprogramok között található. Köszi.
(#) jdani hozzászólása Máj 29, 2011 /
 
Helló. Már kérdeztem, de nem jutottam a végére. Szóval a motromban egy PIC mérő van, egy külön aksiról táplálva. A motornak is külön aksija van. Arról megy a duda. ha dudálok, a PIC mérő benulláz, és eddig sehogy se tudtam kiküszöbölni. Mit tehetnék ellene?
(#) proli007 válasza David.zsombor hozzászólására (») Máj 29, 2011 /
 
Hello!
Van benne gond. Ha a tirisztor még nem kapcsolta be az 555 tápját, akkor annak minden láb, magas szinten lesz. (Mert a negatívat kapcsolja majd be) Tehát a tranyó, erre bekapcsolja a csipogót, és az állandóan kiabálni fog.

De rajzoltam neked egy áramkört, inkább ez valósítsd meg. Szerintem egyszerűbb.
- A fototranyó érzékenységét, az R1 ellenállással állíthatod be. Tekintve, hogy a 4093 Schmitt triggeres bemenetű, az biztosítja a határozott váltást.
- Ezt követi az U1a/I1b RS tár, ami a bekapcsolási infót fogja tárolni. A táp bekapcsoláskor R2/C1 (RESET) gondoskodik az alaphelyzetről. (Persze ha a Q1 látja a Laser-t.) Csak akkor billen vissza, ha kikapcsoltad a tápot, majd újra be.
- Az U1d szaggatja majd a hangjelzést. Az R3/C2 időzítése szerint.
- Az U1c fogja biztosítani a sípoló frekit, R4/C3 időzítése szerint.
- A Q2/Q3 végfokozat, ami kis impedanciával hajtja a Piezo-t.
üdv! proli007
(#) David.zsombor válasza proli007 hozzászólására (») Máj 29, 2011 /
 
ez egy ic? Bocsi logikai cuccokkal még nem nagyon dolgoztam. Köszi. Összeraktam próbapanelon akkor ez volt a gond.
(#) proli007 válasza David.zsombor hozzászólására (») Máj 29, 2011 /
 
Hello!
Így van, ez négy kapu egy tokban. De elfelejtettem a táplábakhoz oda írni a lábszámot. De természetesen a 14-es a plusz, a 7-es a mínusz.
üdv! proli007
(#) David.zsombor válasza proli007 hozzászólására (») Máj 29, 2011 /
 
És fotoellenállattal működik?
(#) sprofan hozzászólása Máj 29, 2011 /
 
Sziasztok!
Előző oldalon láttam ezt a kapcsolást: Bővebben: Link
Az hogy ebben hogyan kell bekötni a feszültség mérőt ahhoz, hogy hőfokot is lehessen vele kiíratni az tiszta, na de meg lehet-e oldani azt egyszerűen, hogy a P1 által beállított hőmérsékletet egy másik feszültség mérővel kiírassuk? Tehát tekerem a P1 potit és a kijelző mutat mondjuk 300mV-ot (30C°) és ahogy a közelébe ér az LM35-el mért hőmérséklet, úgy kapcsolna a hőkapcsoló. Persze ott a hiszterézis, de egy +-5C° eltérés a beállított, és a valós kapcsolt hőmérséklet között nem lényeges.
(#) proli007 válasza David.zsombor hozzászólására (») Máj 29, 2011 /
 
Hello!
Igen azzal is működik. De az elég jól működik a természetes fényre is, úgy hogy valami infra (vagy vörös) szűrő nem ártana neki.
üdv! proli007
(#) blackdog hozzászólása Máj 29, 2011 /
 
Sziasztok!

Szokás szerint megint elakadtam.
Van nekem 10 db ledem amik különböző állapotokat jeleznek vissza. Én ezt a kijelzést szeretném 10 méterrel arrébb tenni a vezérlő elektronikától. Ez ugye 10+1 eres vezeték lenne.
Meglehet ezt oldani maximum 6 ér felhasználásával? Kódolás, dekódolás esetleg?
A kódolással azért akadtam el egyébként mert a ledek 10*9 variációban világíthatnak és egy BCD kódoló csak 16 számot tud lekezelni.
(#) proli007 válasza sprofan hozzászólására (») Máj 29, 2011 /
 
Hello!
Ha nem gond, akkor a poti csúszkáról a feszültség levehető. De beköthető egy IC a poti után követő módban, akkor annak kimenetére nem fog már úgy visszahatni a hiszterézis. Persze az IC kimenete és a komparátor között, a poti ellenállását "szimulálni kell" egy ellenállással.
üdv! proli007
(#) proli007 válasza blackdog hozzászólására (») Máj 29, 2011 /
 
Hello!
Időmultiplex módon is át lehet vinni az adatokat. Beírod a 10 állapotot egy Shift regiszterbe, majd órajel szerint kilépteted. A vevőnél, meg belépteted. És ha meg jött a 10 órajel, kiteszed a kimenetre (átmásolod egy tárolóba). Az órajel felfutó élére kell az adatot kiléptetni, lefutóra meg a vevővel bemásolni.
Így alapból, csak a Data Clock Reset és tápjelet kell átvinni. És tetszőleges lehet a bitek (Ledek) száma. (Persze ki kell a működést töpizni)
üdv! proli007
(#) sprofan válasza proli007 hozzászólására (») Máj 29, 2011 /
 
Nagyszerű, köszönöm!
(#) blackdog válasza proli007 hozzászólására (») Máj 29, 2011 /
 
Valahogy éreztem, hogy nem úszom meg egyszerűen. Azért átgondolom. Ez a kapcsolásom induláskor az egyszerűség elvével indult, de mostanra egyre bonyolultabb. Ezek alap az eddigi 15db IC még kettővel kiegészülne, ha jól sejtem. Tudsz esetleg IC-t ajánlani?
(#) proli007 válasza blackdog hozzászólására (») Máj 29, 2011 /
 
Hello!
Nem jól sejted, mert erre a feladatra nem igazán van külön IC.
- Az adónál, olyan Shift regiszter kell, ami párhuzamosan beírható, és sorosan léptethető ki. Pld, mint a 74HC165.
- A vevőnél, pedig olyan, ahol sorosan léptetheted be, és párhuzamosan olvashatod ki. pld. 74HC164. Csak éppen tárolt kimenet nincsen a regiszter után, tehát a jelek léptetéskor "végig söpörnek a kimeneten". Vagy ennek kimenetén, még D-tárat kell alkalmazni pld. 74HC373. Ráadásul ezek általában 8 bitesek, nem 10.
- Plusz az órajel, lépetető start-stop áramkörök, újabb IC-ket jelentenek.

Esetleg megoldható a gond CD4099 vagy 74HC259 alkalmazásával. Ezekkel a multiplexálás, és a demultiplexálás, is megoldható, ráadásul tároló is van a kimenetén. Viszont így több vezetéket kell alkalmazni, mert a címzést párhuzamosan kell átvinni.
Tehát Címvonal 4bit, adat 1bit, órajel(vagy Strobe) ismét 1bit. (plusz tápfesz)
És kell még egy bináris címszámláló is, és némi inverterek.

De ha egy IC-vel szeretnéd megoldani, akkor PIC UART vagy SPI modul...

ui.
Jut eszembe, ha csak a Led-eket akarod működtetni az ellen oldalon, akkor megoldható úgy is, hogy "váltófeszültséget" használsz. Mondjuk plusz polaritásra a páratlan 5db led, negatív polaritásra a páros 5db led ég. Ekkor ugyan villog, de ha elég gyors, nem látszik, és ez 6 vezeték.
üdv! proli007
(#) David.zsombor válasza proli007 hozzászólására (») Máj 29, 2011 /
 
Az már meg van oldva. Csak egy irányból érkező fényre lesz érzékeny és az is le lesz tompítva hogy csak a lézerre legyen érzékeny. Mégegyszer köszönöm.
(#) Davidd hozzászólása Máj 29, 2011 /
 
Sziasztok.Ez a vasalasi vagy a beultetesi oldala a nyaknak?

Dok1.doc
    
(#) vicsys válasza Davidd hozzászólására (») Máj 29, 2011 /
 
Ha szöveg íráshelyes, akkor ez a beültetési oldal felőli nézet. Persze jó lenne látni a többi részét is...
(#) Lacko12 hozzászólása Máj 29, 2011 /
 
Sziasztok!
Az lenne a problémám hogy 2 trafót kötök a lágyindítóra és nem tudom hogy mekkora értékű legyen a bizti a lágyindítónál!
2 Darab 400VA-os toroid lesz rákötve!
Válaszotokat előre is köszönöm!
(#) kadarist válasza Lacko12 hozzászólására (») Máj 29, 2011 /
 
Szia!
Rakj egyelőre 6,3A-es lomhát.
(#) Lacko12 válasza kadarist hozzászólására (») Máj 29, 2011 /
 
Értem köszi szépen!
(#) Davidd hozzászólása Máj 29, 2011 /
 
Sziasztok.A mellekelt kapcsolas 36 voltrol 6 ohm on hany wattot tud leadni.Tudom A osztalyu ugyhogy kiseb a teljesitmeny.

kezi1n.JPG
    
(#) Hadobas hozzászólása Máj 29, 2011 /
 
Hello.A hétvégén bulim lessz...azt szeretném megtudni,hogy ha van egy 6 ohm-os erősítőm , és erre szeretnék rákötni 3 ohm-ot akkor megtehetem?




Köszi!
(#) Lucifer válasza Hadobas hozzászólására (») Máj 29, 2011 /
 
Ha kettőt sorbakötsz akkor minden további nélkül.
(#) gyongyb hozzászólása Máj 29, 2011 /
 
Üdv!

Érdekes dologba futottam, nem igazán értem hogyan lehetséges, leírom a körülményeket.

Adott egy vermona regent 300k erősítő.
Az adatok szerint 60watt a teljesítménye.
Leszedtem a hátulját, két darab 6 ohm-os hangszórót hajt meg sorba kötve.

Felmerült bennem a kérdés, hogy mennyire hajtaná meg az erősítője az én két, egyenkét 150 wattos 8 ohm-os hangládáimat.

Leforrasztottam az erősítőt az eredeti hangszórókról, egy mono jack aljzatra forrasztottam (mivel a ládák bemenetei is jack csatlakozók).

Zenét keverőpulton keresztül, óvatosan, nem túlvezérelve a jelet, rákötöttem az erősítőre, a két hangfalat sorba kötöttem, erősítő be.

Az érdekes, hogy alig csavartam fel az 1-es szintig (10-ből) a hangerőpotit, elég rendes hangerőn szólt, nem túl hangosan, hanem kellemesen lakásban hallgatható hangerőn, magasabbra nem akartam a szomszédok miatt, gondolom le is égethettem volna vele a ládákat.

A kérdésem: hogy lehetséges, 60 wattos régi erősítő lazán meghajt két 150 wattos ládát?

A ládák 150 watt rms teljesítményűek.

Illetve ha végfokká szeretném alakítani az erősítőt, akkor mekkora teljesítményű hangfalakat köthetek rá túlhajtás nélkül?

Üdv: Barna
Következő: »»   1349 / 4061
Bejelentkezés

Belépés

Hirdetés
XDT.hu
Az oldalon sütiket használunk a helyes működéshez. Bővebb információt az adatvédelmi szabályzatban olvashatsz. Megértettem