Fórum témák
» Több friss téma |
Fórum » Tranzisztorok helyettesítése
Egyébként azt lehagytam, hogy szkópba kell, de ahogy nézem ezek is elég nehezen beszerezhetőek. Esetleg van még más ami könnyen beszerezhető M.o.-n is?
Kösz. A hozzászólás módosítva: Jún 24, 2015
Tényleg, kösz. Bár nem egy olcsó mulatság.
Üdv!
Köszönöm az eddigi segítséget, de sajnos újabb problémám akadt.(az eredeti<első>eset kicsit feljebb olvasható) Szóval megszereztem a szükséges alkatrész, beforrasztottam és a multiméter szerint adja is az áramot. Ám amikor a motorra kötöm ugyan az a probléma hogy előre nem,csak hátra képes menni. (megnéztem,természetesen a motor polaritástól függően mindkét irányba elpörög) Ezenkívül az adott áram mennyisége is rendben van ekkora feszültségnél már rég üzemelnie kéne. A segítséget előre is köszönöm.
Lesz ott még hibás alkatrész szerintem.
Hogy érted?
Hisz adja az áramot. Egyébként köszi hogy válaszoltál.
Szia! Gondolom, hogy egy H-hídra van kötve a motor és akkor a másik polaritáshoz tartozó tranzisztorokat is át kellene nézni.
Pontosan . Mivel egy tranzisztort cseréltél az az egy tranzisztor nem hiszem , hogy képes lenne mindkét irány kiszolgálására .
Sziasztok!
Az a tranzisztor amit kicseréltem a (2-es motor <kék>drótjának ad az előrehaladáshoz szükséges polaritást adja. Egyébként leellenőriztem, és bármennyire akartam nem találtam hibás tranzisztort. De a beszerelt tranzisztor a többivel együtt üzemel,(a multiméter szerint amivel először amikor nem a tranzisztorokat ellenőrzöm a vezetékek motorhoz csatlakozó végéhez teszem voltmérőre állítva).
Köszi hogy segíteni próbáltok!
Van még bármilyen ötletetek? Esetleg hogy a motor leterhelése miatt nem megy a kicserélt tranzisztor?
Egy kép sokat segítene , illetve érdekelne , hogy mérted ki a többi meghajtót.Ugyanis nagy a gyanúm , hogy motorral együtt az pedig bekavarhat rendesen.
Hamarosan próbáló fotót küldeni,de gyanúdat szét kell foszlatnom mert motor nélkül szoktam mérni
Úgy érzem egy rövid videóban jobban be tudnám mutatni a problémám.
Hogy tudom elküldeni?
Értem , akkor próbáld már meg úgy mérni , hogy akkor a motor ne legyen benne , és ahová a motor be van kötve ott mérni .Mégpedig úgy , hogy a motorra menő kimeneteket mérni a +, és a - ághoz képest .Ha minden jó , persze nem valószínű , mert akkor üzemszerűen működne , akkor elvileg hellyel közzel egyforma értékeket kell , hogy kapjál.Ha bármelyik kivezetés egymáshoz képest nagyban eltér a + , és - ághoz képest , akkor abban az ágban van a hiba.
Ha letudod fényképezni jó minőségben az is elég , azt ide feltudod tölteni. A hozzászólás módosítva: Jún 27, 2015
Mindkét motorkivezetésnél (ismét motor nélkül)
Előre kb. 8.1 hátra kb.5.6 voltot mértem. Vagyis a kicserélt tranzisztoros kivezetés ugyanolyan értékeket produkál mint a normális. Mégis a normális kivezetésen megy a motor előre hátra a másiknál viszont csak hátra.
Most valamit nem értek .Hogy van kötve a motor , hogy az egyik kivezetésen megy a motor előre hátra a másikon meg nem ?
Ezt most nem értem tényleg jó lenne egy kép.
Dolgozom az ügyön most teszem át gépre mert telefonról nem tudom elküldeni.
Ez pedig a második kép.
Mindkettőn az ujjammal mutatom a kicserélt alkatrészt.
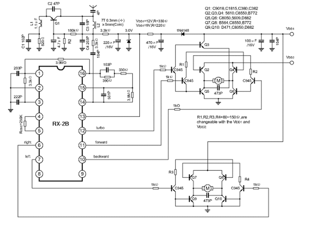
Igen hát , ha jól vettem ki a képekről ez egy valamilyen rádió frekvenciával működtetett motor vezérlés .Jól gondolom ?
Nagyon is jól gondolod!
Amugy bocs hogy eddig ezt nem említettem.
Nos akkor lehet még ott is baj.
Nem látszik rendesen de a panelon az ic típusa az mi ? Illetve mi lenne maga ez a gépezet amibe ez van ? A hozzászólás módosítva: Jún 27, 2015
Ha jól gondolom ez egy 5 csatornás vezérlő.
Tehát elvileg neked ez úgy néz ki , hogy előre, hátra, jobbra , balra , és mi van még ?
Amiket írtál azonkívül semmi.
Küldjek fotót a távirányítóról?
Nézd csak erre gondoltam , valami ilyesmi lehet az áramköröd.De ha nem is egyezik meg teljesen kiindulásnak jó lehet .
Sajnos ez alapján sem tudom kijavítani, viszont eszembe jutott valami, nem biztos hogy bejött de egy próbát megér.
és köszi a fotót
És pedig ?
Ha az ic 6, vagy 7 es lábát le teszed testre , akkor egy direkt vezérlést kapsz a motor felé .Igy elvileg mennie kell jobbra is meg balra is .Ha megy , akkor jók a tranzisztorok , és az ic vel lesz gond. A hozzászólás módosítva: Jún 27, 2015
|
Bejelentkezés
Hirdetés |








