Fórum témák
» Több friss téma |
Fórum » TV infra vevője
Témaindító: strapabirotibi, idő: Márc 9, 2008
Témakörök:
Sziasztok! Lenne egy infra vevőegységem, amit egy Orion gyártmányú TV-ből szettem ki. Maga a vevő egy kis fém dobozkába van beleszerelve. Három kivezetése van. A fotodióda BPW 41-es, az IC pedig TBA 2800. A kérdésem az lenne, hogy lehetne ezt úgy bekötni, hogy ha infra jelet kap, mondjuk bekapcsol egy relét.
Mellékeltem az IC adatlapjában talált kapcsolási rajzot. Segítségeteket előre is köszönöm!
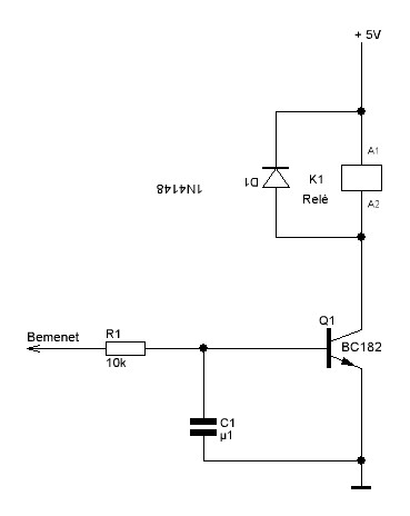
Helló, én egy tranzisztoros megoldással kezdeném, az adatkimenetet egy RC körrel (sorban egy R, majd testre egy pár mikrós C) "átlagolnám, s azzal egy tranzisztort kapcsolnék. Az pedig egy relét, vagy LED-et meghajthat. Kirészletezzem?
Ui.: A másik megoldás egy ujraindítható monostabil TTL IC alkalmazása...PL SN74123
Hali! ha bármilyen infra jelet kap, vagy ha egy adott infra jelet kap a vevő? Ha csak bármilyen infra jelet akkor aránylag egyszerű a megoldás, egy 4013-as ic-vel csinálsz egy áramkört ami egy inpulzusra ki-be kapcsol, és rákötöd a TBA2800 kimenetére. Ezt egy kis távirányítóval lehetne vezérelni, infra leddel ami elé teszel egy ellenállást tudod vezérelni. Ha a régi távirányítot akarod használni egy R-C kört teszel a kimenet és a 4013 közé és már jó is.
Ha olyat akarsz ami csak egy adott jelre kapcsol, oda már egy decoder, vagy egy PIC is kell ami a jelsorozatot feldolgozza.
Annyit még hozzátennék, hogy a TBA2800 kimenetén egy impulzussorozat (!) jelenik meg a gomb lenyomása alatt.
Úgy, hogy bármilyen infra jelre kapcsolna. Csak így egyszerűen. Mivel van ez a kész vevőáramkör, arra gondoltam, készítek ebből egy infra kapcsolót. Így megspórolom azt, hogy csinálni kelljen egy vevőt. Már ha megvan legalább használjam valamire.
Én is hasonlóra gondoltam (tranzisztoros módszer) megoldásként. Szal elviekben meg is volt, csak a bekötéssel volt problémám (kapcsolási rajz). Tudod nem vagyok még valami profi a kapcsolások megtervezésében.
Akkor igy lehetne, ha a relé "énekel" akkor a kondi értékét növeld pl. Az is lehet, hogy néha elenged, amikor a kódok közötti szünetet tartja az adó. Ez esetben is növeld a C értékét...Úgy építsd meg a nyákot, hogy az R-et és a C-t könnyen tudd módosítani. Ha a relédnek nagyobb áramú tekercse van, akkor egy nagyobb "fémkupakos" tranzisztort alkalmazz. Vagy egy darlingtont, ha van.
Hali!
Csak azért írok, hogy megkérdezzem: A relé csak addig legyen behúzva, amíg nyomod a gombot, vagy gombnyomásra húzzon be, és mégegy gombnyomásra engedjen el? Csak azért kérdem, hogy tisztázzátok. Bocs a beleugatásért!
No problem! Addig húz be a relé, míg kapja a jelet. De lehet variálni a kapcsolást. Jelenleg elég nekem, ha csak így simán megcsinálom.
Köszönöm szépen a segítséget! Ez alpján már el tudom készíteni a kapcsolót.
Hello !
Van egy ilyen (kép) infra vevőm, ebből szeretnék egy lámpa kapcsolót készíteni. Sajnos a lábak kiosztását nem tudom, mert a vevőn semmilyen típus nincs. Keresgéltem és hasonlót találtam ott 1. Out 2.GND 3.V+ Kérdés, hogyan tudnék ezzel a vevővel + egy bármilyen távirányítóval kapcsolni ?
Köszi, közben megoldottam, (lábkiosztás nem az volt amit találtam)
Hello!
Én is szedtem ki TV-ből ilyen IR adót... Az lenne a kérdésem, hogy hogyan lehetne ezt felhasználni ennél a kapcsolásnál? Girder PC távirányító
Szevasztok!
Én is hasonló helyzetben vagyok.Szintén Tv-ből ,azon belül egy kis fém,henger alakú házba szerelt apró infra vevőm van.Mivel nincs meg a távirányító így a tapasztaltabbaktól kérdezném ,hogy esetlegesen milyen más infadiódát vagy IR érzékelőt tudna kezelni?Illetve hogy lehetne átépíteni mondjuk PC-re?A rajta lévő IC TBA 2800.Az infra dióda pedig TFK Bp W 41 N.Készítettem fényképeket bár nem a legjobbb minőségűek de remélem valamennyire használható. |
Bejelentkezés
Hirdetés |




Mellékeltem az IC adatlapjában talált kapcsolási rajzot. Segítségeteket előre is köszönöm! 







