Fórum témák
» Több friss téma |
Kösz az infót, az ionizátorok után ezt fogom elkészíteni, a doboza már megvan.
Gondolom a Bu406 jó akkor a But12A is jó lesz, legalábbis nekem ez is bevált, és a 406 is .
Sziasztok! Vettem a praktikerből egy 2 az 1-ben vízoszlop és ködgépet. Ilyen párásító van benne:Bővebben: Link Azt szeretném kérdezni hogy erről le kell önteni a vizet ha nem használom? Mert már 4x cserélték ki nekem mert mindig zárlatos lett és vitte magával az adaptert is. Válaszokat előre is köszönöm.
Mivel kínai vacak, teljesen mindegy. Ha használod, ha nem, előbb utóbb beázik. :yes:
Én is vettem négy darabot (persze tized áron), csak LED-ek nélkül, azaz csak egy működést jelző piros LED van rajta. Egyenlőre még csak az egyik lett befogva, de az kapott már mindenféle ásványi anyagokat tartalmazó kamillás löttyöt, és teszi a dolgát mint a vöcsök. Még annál is jobban, mer akkora "pacsát" tud csinálni, mint a nyü.
Szóval, az enyém EREDETI kínai.
Tessék! :bonk
e vége az OFF-nak, mert még valamelyik modi megharagszik.
Helló!
Meg lehetne tudni a tized árast hol lehet kapni?
Igen. Természetesen a vaterán. Álló 2000-ért, ugyan ez 4000-ért, asztali 1500-ért.
A bolti 15-20 ezer forintos árat nézve, ezek valóban tizedáron vannak. Az asztali dobozán olvasható is, hogy vigyázat, mert "pacsál". Mint a nyü.
Üdv mindenkinek.
Adott egy Orion OUH-380 as párologtató ami javításra érkezett hozzám, de már valaki cserélt benne egy BU406-ot (elméletileg ez volt benne) elmondása szerint utána működött is egy ideig, de most semmit nem csinál. Én kiméregettem az alkatrészeket a poti rossz volt, a "meghajtó" 2sc9013 zárlatos lett, cseréltem (s9013-ra) egy ellenállás értékét nem tudom leolvasni ez egy 2W-os (vagy 3W-os) ellenállás. Ha valaki tudna esetleg egy képpel vagy kapcsolási rajzzal segíteni azt nagyon megköszönném. A válaszokat előre is köszönöm.
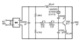
Sziasztok! Én lerajzoltam, ami a kancsós kínai párologtatóban van, de egyelőre nem tudom ide feltenni. A fényképezőm kölcsön van, próbálkoztam a paintbrush-sal, de az meg nagyon fáradságos. De ha kell valakinek a rajz, szóljon! BU 406 helyett tényleg jó a BUT 12? Ugyanolyan erős? A kapcsolás lényege, ha jól nézem ki, egy egytranzisztoros Collpitts oszcillátor, amelyben a kvarc helyén a piezo sugárzó van, valószínűleg 1,1 MHz-es. A vezérlő tranzisztor, az csupán egy áramgenerátor,ami a BU tranzisztor munkaponti áramát hivatott egy poti segítségével beállítani. Nem tudom, hogy meddig lehet a tápfesz. növelésével ezt a kapcsolást tuningolni, de ennek csak azzal lehet a teljesítményét növelni. Ebben nem találtam nagy teljesítményű ellenállást, hacsak nem a BU bázisával sorba kötött 2,2, vagy 2,7 ohm. Nem tudná valaki megmondani, hogy az a két ohm miért van benne? Hiszen az már szinte majdnem rövidzár, és ugyanúgy működik minden nélküle is. Az az ellenállás a tranyó bázisával sorban minden ilyen ultrahangos kütyüben ott van.
MS paint-el pár perc alatt össze lehet lökni egy rajzot, meglepően jó erre a célra.
Rajzolsz először ellenállást, kondit, tranzisztort, diódát, aztán másolgatod, forgatod...és összehuzalozod. Üdv Inhouse
Először rajzolni akartam, de rájöttem, utálok egérrel rajzolni
. Ezért elhatároztam, hogy kapcsolási rajzokból kiollózgatom az alkatrészeket. Ez se jött be, mert sok-sok kapcsolási rajz kell, mire összeáll minden. Egyiken csak tranzisztor van, meg kondi, és ellenállás, másikon diódák, és trafó, stb, meguntam. Kellene egy komplett alkatrészkészlet képfájlban. A párásító rajzot ha lesz sok időm, befejezem de inkább nem vergődöm vele. Eddig nem tett fel kapcsolási rajzot ebbe a topikba egyikőtök sem. Akkor meg én minek kínlódjak vele annyit? Egyébként ma hozza a fiam a fényképezőgépem, és lefotózom azt, amit kézzel rajzoltam,ez a dolog szerintem többet nem érdemel.
Üdv mindenkinek! Szeretnék egy erősebb ultrahangos masszírozó készüléket építeni, ahhoz keresnék megfelelő tranzisztort. A kereskedelemben tizen-egy-két ezerért kapható kis kézi készülékek teljesítménye 1-1,5W, nekem egy kicsit erősebb kellene, hogy legalább a melegét érezzem. Már javítottam ultrahangos zsírbontót, de az egy más kategória. Ahhoz egy speciális kezelőfej kell, amelyet nálunk üzletben nem árulnak, csak Kínából lehetne megrendelni, és a súlya is megvan egy kiló. Azok a készülékek 40 KHz-en működnek, erre a frekvenciára még lehet építeni astabil multivibrátort, aminek a jelét fel lehet erősíteni 45 Wattra, és egy transzformátoron keresztül csatlakozik a kezelőfejre, amelynek a szekunder oldalán már kb 600-650 volt mérhető. De a kis kézi masszírozók felépítése, amiből szeretnék egyet feltuningolni, teljesen megegyezik a kínai ultrahangos párásítók kapcsolásával, annyi eltéréssel, hogy a masszírozókban 2SD882 tranzisztor van, a párásítókban, és ékszertisztítókban pedig BU406. Az előbbiek áramát megszaggatják (Impulzus üzem), az utóbbiak folyamatosan üzemelnek. A BU406 rejtélye: A nagyobb teljesítményű önrezgő ultrahangos készülékekben, amelyekben 1 Mhz körül működő piezo fej van, még a kínaiakban is szinte kizárólagos egyeduralkodó a BU 406 tranzisztor. Pedig ez a típus nem is kínai! Sőt még csak nem is távolkeleti. Minálunk már nem árulják sehol.(Kifutó típus!) Nagyfesz tranzisztor, és a 24 voltos kis párásítókban is ez van. Mi lehet a titka? Az áramerősítés? A határfrekvencia? Az önrezgő készülékek teljesítményét egyedül a tápfesz. növelésével lehet megemelni, de akkor nem bírja a tranzisztor. A 2SD882. pl. csak 40 voltos. Jó még helyére a BD 139, egy hangyányit gyengébb. A nagy BD tranzisztorok alig-alig muzsikálnak, a BU 508 szinte sehogy, darlingtonnal ez a kapcsolás egyáltalán nem megy(BU806?). Miért? FET-tel viszont működik, csak a munkapontját kell egészen méskép beállítani, különben lezárlatosodik, de csak egy csepp vízzel párásít, erősebb nyomásra leáll a rezgés, masszírozónak alkalmatlan. Többen említették a párásítós topikban a BUT 12-t, majd kipróbálom, de azért kíváncsi vagyok rá, miért ez az egyeduralkodó a piezoelektromos rezgéskeltőkben még Kínában is? Akkor miért nem lehet már kapni?
Az ultrahang egészségügyi hatásairól meg itt egy idézet:Ultrahangos mélymasszázs A legmodernebb kezelések közé tartozik az ultrahangos zsírbontás. Ezzel az eljárással a méregtelenítésre használt, különféle hatóanyagokat kb. egy cm mélységbe jutatják a bőrfelszín alá, ezzel meggyorsítva a sejtanyagcserét. Emellett a folyamatos ultrahangrezgés felmelegíti a sejteket, ami élénkíti a cellulitos zsírsejtek anyagcseréjét. Különösen egy-egy körülírt terület kezelésére alkalmas. Az ultrahangos készülék magas frekvenciájú hanghullámokat hoz létre (1MHz), amelyek a készülék membránfeje segítségével a meghatározott testfelületen fejtik ki hatásukat. Ahogy a membránfej végigsiklik a bőr felületén, a hanghullámok mélyen (4-6 cm) behatolnak a kötőszövet alsó rétegeibe, itt hőt gerjesztenek, melynek hatására az erek kitágulnak, és a célterületre irányítják a véráramot. Az ily módon felgyorsult véráramlás szállítja a szükséges oxigént és tápanyagot, és eltávolítja a sejtekben felhalmozódott salakanyagokat. A készülék segítségével a kötőszövetekben létrehozott hő egyrészt fellazítja a kötőszövetekben lerakódott, nehezen oldódó zsírokat, toxikus anyagokat, másrészt csillapítja a fájdalmat, gyulladásokat, oldja a meszesedést, az izomgörcsöket, és felgyorsítja a gyógyulási folyamatot.(Dr.Kohán bőrgyógyász-kozmetológus honlapjáról)
BU406-ból nem vagyok jó, de nem túlzás a 4-6 cm mélység; egy vízilónak, vagy elefántnak van ilyen vastag bőre; gondolom a bőr kötőszövetéről van szó, ahol a zsír, és egyéb abban tárolódó anyagok felhalmozódnak (bőrünk jobb helyeken 4-5mm). Nem kötekedésből írtam.
Szia!
Disznóvágáson én úgy láttam, hogy a bőr alatt van a zsírréteg és ez az embernél is így van ( persze van a bőrben is gondolom, de "gyűlni" alatta fog )! Alátámasztja még a pár centis értéket az, hogy láttam egy ismeretterjesztő filmet, amiben mutatták, hogy az injekcióstűk hosszát meg kellett növelni, mert a mai emberek jobban el vannak hízva és nem érte el a tű az izomszöveteket... ! Steve
Megnéztem a linkedet, ahol a BU406-ot ajánlják helyettesíteni BU406D-vel, meg F-el...
A belső dióda ebben az alkalmazásban hátrány, az F meg csak 18W-os az eredeti 70 W-tal szemben. Még nem néztem utána, de a BU508 lehet jó helyette, ez még VGA monitorokban is használatos volt sorvégfokban (a 406 is arra készült, csak a FF-hez). Jó lehet még az S2000 is, de nem emlékszem van-e diódája. A "titok" az lehet, hogy a 406 az elsők közt volt a Si sorvégek között és semmi más nincs benne, míg az újabb fejlesztésűeknél van amelyikben 22ohm került a B-E közé és/ vagy a "szokásos" C-E dióda, ami persze a célzott alkalmazásnál jól jött.
Pedig egyszerű: Mi a közös a 40 V-os 2SD 882 és a BU 406 között? Az, hogy mindkettő igen jól rezgeti a piezo fejet. Azt hiszem, nem feltétlenül a nagyfesz. tranzisztorok között kell mindenáron keresgélni, hiszen a 2SD 882 igencsak törpe. A vele sorba kötött induktivitás miatt 24 V felett igencsak elszáll.
A célom valóban a gép építése, de már építettem, és sajnos akármilyen tranzisztort teszek bele, egyik sem erősebb a 2SD 882-s változatnál. Tehát az egyetlen kérdés az, hogy milyen tranzisztort tegyek bele? Azért kösz a helyettesítőket, kérdés, hogy ezek közül bármelyiket lehet-e kapni (Megyek a boltba, majd ott kiderül.)? A címet valóban elrontottam, mert megzavart az, hogy ultrahangos párásító ügyben már 2 topik indult, és mindkettő eléggé nélkülözi az értelmes hozzászólásokat(Úgymond érdektelenségbe fulladt). Már nem lehet átjavítani, vagy netán mégis? Az UH-s masszírozó meg úgy látom senkit sem érdekelt eddig, de a tranzisztorokhoz hátha ért annyira valaki, hogy megmondja, melyik paraméter az, ami miatt némelyik jól rezeg, a másik meg nem? Miért pont a nagyfesz. tranzisztorok közt találtak egy olyat, olyan helyre, ahol bármely 100 volt alatti típus is működik(24V a táp), csak éppen nem elég erősen rezeg? Az IRF 540 például nagyon erős üresen, de nem szabad megfogni a fejet, mert leáll. Masszírozónál meg pont az kellene, hogy rezegjen akkor is, ha odaszorítjuk a kezelendő felületre. Esetleg nem tud valaki FET-tel olyan oszcillátorkapcsolást, amelyik visszahatásmentes? Multivibrátor már nem működik 1,1 MHz-en, kvarcot arra nem kapni, hacsak nem egy, a készülékben elrejtett másik ugyanolyan piezo lenne a kvarc, LC oszcillátort még nem próbáltam ki, azt meg olyan szintre kellene erősíteni, hogy a FET-et meghajtsa, marad az önrezgő, annál meg ez a tranzisztor titok a gátló tényező. Elég érthető voltam?
Azt már azt hiszem, leírtam itt egyszer, hogy ezek a nagy tranzisztorok nem rezegnek be a piezoval? BU 508, S 2000, valószínűleg túl nagy vezérlő áramot kérnek ahhoz, hogy ilyen primitív önrezgő oszcillátorban berezegjenek, ezért nem jók! Sőt én már BU208-al is próbálkoztam, és a PC tápokban levő japán nagyfesz tranzisztorokat is hiába, nem jók.
Először is köszönöm a cím átjavítását. Simpi, nem az 1 MHz-es fej a 40 W-os, hanem a 40 KHz-es, kérdés az, hogy az vajon valóban 40 KHz-es-e? Vagy csak annyival járatják, de akkor mennyi? Az például nem rezgethető be sehogyan sem, csak külső vezérléssel hajtható, és 10 W alatt meg se szólal. Szerintem az 1,1 MHZ-en is el lehet menni olyan tizen-egynéhány wattig.
Teszek fel rajzokat, hátha valakit megihlet.
Van piezó fej. Teszek fel képeket. Figyelem: az 555 IC max. 250 KHz-ig működik. 1,1 MHz-re csak az önrezgő jöhet szóba? Ez a fej 40 Khz-en nemigen mozgatja meg a vizet. Jó tranzisztorral meg csak úgy "füstöl", ontja a gőzt. Mutatok egy-két megoldást kezelőfejre. Egy jó esztergályossal lehet akár a nyelet esztergáltatni is.
Most voltam a boltban Nem kapni többé sem a BU, sem a BUT sorozat semelyik tagját. Kifutottak!!!???Akkor ezek után, ha nem sikerül FET-tel megoldanom, mi marad? Ez?
Ezekre gondolsz? Az oszcilloszkóp állása:0,3uS/T
Frekvenciamérő: 10 MHz-es állásban, a frekvencia hertzben értendő.
De akkor mi állítsa elő a jelet? Ha a PIC tud 10 MHz-et, az a fiam hatásköre, én ehhez már dinó vagyok. Azokat a néhány hertz eltéréseket is be lehet programozni a PIC-be, hogy automatikusan korrigálja (Mondjuk a legnagyobb feszültségre hangolja rá magát a frekvenciát)? Vagy marad a rezgőkör, és annak valamelyik elemének a finomhangolásával állítom be a víz pezsgését? (Már amit ilyenkor a kezelőfejre cseppentek, tesztelés céljából.) Az oszcillátor áramkör után gondoltam egy schmitt-triggerre, hogy kapcsolóüzemben ne melegedjen annyira a FET, a piezón már mindenképp színuszos jelet látsz, mert az olyan, mint egy kvarc, az alapharmonikust kiszűri.
Már csak egy jó LC oszcillátor kapcsolás kellene!
A gyári eszköz képe ott van: kínai címszóval, ott van a frekije a fr. mérőn, ott a kapcsolási rajza: masszírozó.jpg címmel, és ami gyári eszköz létezik ezen a frekin, mind önrezgő. Már minden itt van a topikban, látom, nem figyeltél eléggé. Azt is írtam már, hogy BD 139 jól működik ugyanebben a kapcsolásban, csak 30 volt feletti tápról tud annyit, mint a 1SD 882 24 voltról. A kínaiak ugyanis ezt építik bele, de ez nagyobb tápfesz.-ről elszáll, a BD 139 40 volt felett teszi ugyanezt. Ezért kellene nekem nagyfesz. tranzisztor, csak azok valamennyi fajtája hiánycikk lett sajnos, nem kellene FET-ekkel kísérleteznem.
![]() Ne színezz nem vagyunk kifestőkönyv, a piros amúgy a modik színe .
Ezt a két rajzot találtam a neten a témában. Egyik sem nagyobb durranás, mint az enyém. Sőt abban a szabályzás a tápfeszültség szaggatásával van megoldva. Ezek meg csupán oszcillátorok.
Tisztelt moderátor urak! Az volna a tiszteletteljes kérésem, hogy ezt a topikot az érdeklődés hiányára tekintettel át lehetne helyezni esetleg az Ultrahangos párásító nevűbe? Az érveim a következők: A két készülék, mind a működési elvét, mind a kapcsolását tekintve teljesen megegyezik, egyedül csak a felhasználás módja eltérő. Második indokom: ebben közöltem a már beígért párásító rajzot, sőt az általam szétszedett ékszertisztítóét is. Erős a gyanúm, hogy a legutoljára feltett két rajzom is eredetileg ultrahangos párásító akart lenni. Egy bontott televízióban találtam BU 406 D tranzisztort, érdekessége az, hogy TO-3 tokozású. Ez elvileg megegyezhet az általam eddig ismert TO-220 tokozású tranzisztorokkal?
A hozzászólás módosítva: Okt 3, 2012
Szigetelt tokos BU2508AF megfelelne neked?
Semmi szükség ott ilyen nagy teljesítményű tranzisztorra. Vannak is ilyenjeim, de nem kínozom tovább őket, bár túlélték a kísérleteket (látszólag), most is jónak mérni, valójában nem sikerült működésre bírni őket, ez körülbelül annyit jelent, hogy tized annyi pára, mint egy kisebb teljesítményű tranzisztorral. Ezeknek a nagy tranzisztoroknak nagyobb a meghajtó áram igényük is. Valószínűleg önrezgő kapcsolásokban ezért nem működnek. Ezeknél a készülékeknél egyedül a piezó rezonátoron múlik minden. Csak a saját rezonancia frekvenciájukon hajlandóak rezegni, máshol sehogy, és a galvanizált fém bevonat 10 Watt felé közelítve kezd megtörni, repedezni, elfüstölögni, A nagyobb teljesítményű fejeket csavaros megoldás+rugó szorítja össze, nehezen beszerezhetőek. Gondolkoztam még azon, nem-e valami mágneses megoldást kellene helyette kitalálni, de félő, hogy a magas működési frekvencia keltette örvényáramok túlmelegítenék a mágnest, ezért nem találni ilyen megoldást.
Sziasztok!
Ultrahangos párásítót szeretnék építeni, ami Li-ion akksiról a lehető legkisebb teljesítménnyel üzemel, mivel tiszta illóolajat szeretnék a levegőbe juttatni, óránként kb. 5 ml-t. Tudom, hogy a vízszint sarkalatos pontja a dolognak, viszont szerintem ilyen kis teljesítménynél nem kellene tartanom a lapka törésétől. Hagyományos ultrahangos párásító vizébe keverés szóba sem jöhet, mert a rendeltetési helyén nincs áram, és egy dohos présház, ahol amúgy is túl sok a nedvesség. Megtudtam, hogy a hagyományos cucc 30-50 vpp-t és 1,6-1,7 MHz-t ad a kristálynak, és ontja is a ködöt. USB-s verzió is létezik, ezért remélem, hogy nem feltétlenül kell a piezonak 50 volt. Mivel alapfokú jártasságom van az elektronikában, szereztem két különböző piezo-lapkát, hogy kísérletezzek. Építettem pár oszcillátort (a lehető legegyszerűbbeket), de rájöttem, hogy bonyolultabb dolog ez, minthogy sajátot tudjak tervezni. A kérdéseim a következőek: 1. Ha egyáltalán lehetséges, hogyan tudom megmérni a piezo-lapkák rezonancia-frekvenciáját? 2. Jól gondolom, hogy a párásító teljesítménye a piezora adott feszültséggel egyenesen arányos (még a pár voltos tartományban is)? 3. Hogyan tudom meghajtani a piezot egy mezei Li-ion akksiról a legegyszerűbb módon, pár milliliter/óra teljesítménnyel? 4. Hogyan tudnék építeni egy oszcillátort, ami 3-4 vpp 1,5-2 MHz jelet ad ki pusztán egy Li-ion akksiról hajtva? Előre is köszönöm a válaszokat! A hozzászólás módosítva: Jan 5, 2013
Szia! Én sokat foglalkoztam a témával azt hiszem, tudok segíteni:
Idézet: „1. Ha egyáltalán lehetséges, hogyan tudom megmérni a piezo-lapkák rezonancia-frekvenciáját?” Úgy, hogy megépíted a következő kapcsolást: Elnézést kérek moderátor urak, de nem tudom, hogy kell visszalinkelni, de a rajz kicsi, elfér még egyszer. A kapcsolás egyszerű, és tapasztalatom szerint ez az egyedül működőképes (Minden más vagy sokkal gyengébb, vagy el sem indul). A rajzon szereplő alkatrészértékekkel kell összerakni, és kb. 15 Volt táp felett már működik is. Egy csepp vízzel ellenőrizhető. Már csak egy frekimérő kell. Csak azt nem értem, minek akarod a frekit megmérni? Amilyen piezód van, azon rezeg a kapcsolás. Idézet: Kapcsolóüzemű tápot használj, avval felturbózhatod az akku feszt amennyire akarod.„2. Jól gondolom, hogy a párásító teljesítménye a piezora adott feszültséggel egyenesen arányos (még a pár voltos tartományban is)?” Idézet: Tudom ajánlani az LM2576 ADJ-t, vagy a GS 3662-t, az előbbi negatívba többszöröz, az utóbbi pozitívba,de csinálhatsz magadnak tápot egy darab 555-tel és egy FET- tel is, lerajzoljam?„3. Hogyan tudom meghajtani a piezot egy mezei Li-ion akksiról a legegyszerűbb módon, pár milliliter/óra teljesítménnyel?” Idézet: Kapcsolóüzemű táp kell bele. Nézzél bele az egyetlen ceruzaelemről működő elektromos gázgyújtókba! Van, ahol már 200 Ft-ért árulják őket. Egyetlen tranzisztorral és egy transzformátorral van benne a megoldás nagyfeszültség előállítására. Neked már 24V elég.„4. Hogyan tudnék építeni egy oszcillátort, ami 3-4 vpp 1,5-2 MHz jelet ad ki pusztán egy Li-ion akksiról hajtva?” A piezónak 3-4 volt kevés. Legalább a tízszerese kell neki. A gyári kapcsolások mind önrezgők. Azért, mert másképp nem tudod az oszcillátorodat rezonanciafrekvenciára hangolni. Minden egyes piezó eltér a másiktól egy kicsivel. Valószínűleg a gyártási fegyelem nem olyan, mint a kvarcoknál. Megoldottam a tranzisztor kérdést is: A BD 139 e célra kitűnő. Ha erősebbet akarsz, párhuzamosan lehet vele kötni egy BD239-et. (Nem tudom, miért, de sokkal több párát állít elő így, mint két BD 139 párhuzamos kapcsolásával, és fele annyira sem melegszik.) A tápfeszültséggel el lehet menni olyan 50 voltig ezekkel a tranzisztorokkal. Nagyfeszültségű tranzisztorok alkalmazása nem hoz semmivel sem jobb eredményt a tapasztalataim szerint. A hozzászólás módosítva: Jan 21, 2013
Nekem is lenne egy problémám. A rajzon látható kozmetikai gép eszi a BU 508- akat. A kapcsolása nem sokban különbözik a kapcsolóüzemű PC tápokétól. A gond az, hogy a két tranzisztor még transzformátor nélkül is sok áramot vesz fel, a hűtőbordán minden, a fehér hővezető paszta is koromfeketére ég. Próbálkozzak FET-ekkel? A vezérléssel lehet a gond? A meghajtó trafóig tápfesz. arányos négyszögjeleket lehet mérni. Esetleg indítsak új topikot, mert ide nem sokan néznek be, és a dolog SOS sürgős lenne.
|
Bejelentkezés
Hirdetés |





. Ezért elhatároztam, hogy kapcsolási rajzokból kiollózgatom az alkatrészeket. Ez se jött be, mert sok-sok kapcsolási rajz kell, mire összeáll minden. Egyiken csak tranzisztor van, meg kondi, és ellenállás, másikon diódák, és trafó, stb, meguntam. Kellene egy komplett alkatrészkészlet képfájlban. A párásító rajzot ha lesz sok időm, befejezem de inkább nem vergődöm vele. Eddig nem tett fel kapcsolási rajzot ebbe a topikba egyikőtök sem. Akkor meg én minek kínlódjak vele annyit? Egyébként ma hozza a fiam a fényképezőgépem, és lefotózom azt, amit kézzel rajzoltam,ez a dolog szerintem többet nem érdemel.




















