Fórum témák

» Több friss téma
Fórum » Ultrahangos párásító
 
Témaindító: Zolp, idő: Dec 20, 2005
Témakörök:
Lapozás: OK   7 / 22
(#) tszaboo válasza crazybob hozzászólására (») Aug 21, 2013 /
 
Ha valóban 230V-os a piezod, akkor így megsül. 24V-ot feltranszformálsz 460V-ra ami kétszeressen túlterheli szegényt. Felezd meg az áttételt.
(#) crazybob válasza tszaboo hozzászólására (») Aug 21, 2013 /
 
Elméletileg Én csak 12V-al hajtom a tranyókat és csak annyi megy a trafóra is. Oda meg kell az 1:19 transzformálás. Csak azt nem tudom megoldani, hogy törpefeszültségen korlátozzam a meghajtást. Nem látok más lehetőséget, csak a fázishasítást.
(#) tszaboo válasza crazybob hozzászólására (») Aug 21, 2013 /
 
A trafó lábaira felváltva kapcsolsz 12 és 0 voltot. Ha a "virtuális" földpontot az egyikre pakolod, akkor a másikra +12V-ot majd -12 kapcsolsz. Az meg testvérek között is 24V.
(#) fecameca válasza crazybob hozzászólására (») Aug 21, 2013 /
 
Az enyém így nézettt ki, amit belinkeltem, ott van IC-s is.

inverter.JPG
    
(#) crazybob válasza fecameca hozzászólására (») Aug 21, 2013 /
 
Nagyon jól kitaláltad a feszültség szabályzást, de ez nem befolyásolja olyankor a frekvenciát is? Én azt hittem, ha felváltva kapcsolom a 12-0-12 voltot, akkor az még mindig csak 12V, de ezek szerint nem. Egyébként jó hozzá a sima trafó, vagy valami kifejezetten magas frekvenciájú kell? Jah és dupla secunderes trafó legyen vagy elég az 1 primer és 1 secunder kombó?
(#) fecameca válasza crazybob hozzászólására (») Aug 22, 2013 /
 
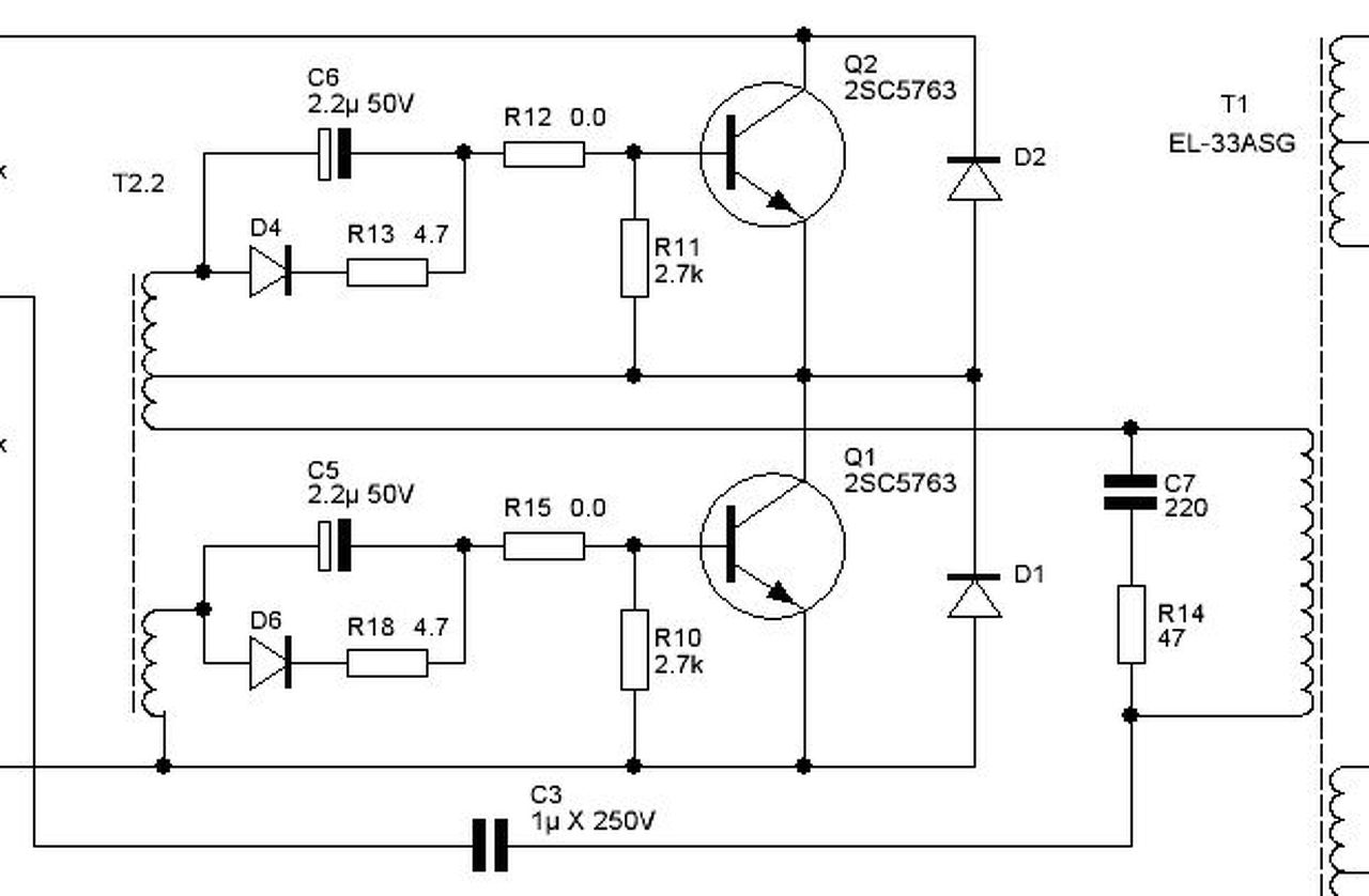
A tápegység rész a szábályzással nincs is rajta a rajzon. Olyan tápegység kell, aminek 24 Volttól addig, ahányas stabilizátort teszel bele a vezérésnek, szabályozható a kimenete. Az nálam egy 24 Voltos laptop táp volt, eredetileg is kacsolható volt 15-24 volt között, ezt a pontot egy ellenálláson keresztül kivezettem, és akkor lehet a teljesítményt potenciométerrel, vagy akár egy PIC-kel szabályozni. Amire nekem kellett, 45 Wattig ez az együtemű is bőven elég volt. Erre a frekvenciára már mindenképpen ferrit magos trafó kell, pláne ha te ki akarsz venni belőle 200 Wattot, akkor már lehet, hogy jobb a teljesítményfokozatot hídba kapcsolni, mint a te rajzodon. Nálam a 2 tranzisztoros astabil multivibrátor megfelel nálad az 555-nek, olyat is építettem, semmivel sem jobb, a triggerelt kimenet az én találmányom, tenálad a CD4013 bistabil csinálja meg ugyanazt, formázza a jelet, az a 4 darab teljesítménytranzisztor 1:1-ben helyettesíthető FET-ekkel, azokkal nem melegszik. A trafó a kínai cuccokban hatalmas, 2 pár E-vasból rakják össze, és akkora a ferrit mag, mint a két öklöm, tekercs viszont alig van rajta, 10, és 16 menet megcsapolva a 10-nél és a 13-nál, de legalább 3 mm vastag, duplán szigetelt vezetékből van méghozzá úgy tekerik, hogy a primert és a szekundert összefogva egyszerre tekerik rá. De az a gép közvetlenül az egyenirányított 220 Voltról megy, egy 6,8 mikrofarados kondenzátort sütöget rá a trafóra hol a +, hol a- 310 Voltról, és triakos fázishasító a szabályzója. A dupla szekunder az nálad mit jelent? A primer lehet megosztott, de akkor nem hídba kapcsolt félvezetőkkel, hanem a két tekercsre váltogatva kapcsolgatva hajtod meg, olyat is kipróbáltam, amikor éppen PC táp trafóm volt, de piezo fej esetén észre sem vette, nem volt semmi teljesítménycsökkenés, amikor az egyik FET-et kivettem belőle, azóta éppen ezért csak együteműt csinálok.
A hozzászólás módosítva: Aug 22, 2013
(#) fecameca válasza crazybob hozzászólására (») Aug 22, 2013 /
 
A teljesítményfokozat mehet önálló tápegységről, az a legjobb. A vezérlésnek meg adsz 12 Voltot egy külön trafóról. De stabilizátor mindenképpen legyen benne, nem muszáj 7812, megy az kevesebbről is, ki kell próbálni.
(#) crazybob válasza fecameca hozzászólására (») Aug 22, 2013 /
 
Köszi!
Maradok az eredeti felépítésné egy kis változtatással amit "proli" ajánlott. A FET-hez annyira nem értek, ott sima n-FET-kellene mindenhová? Mert p-FET nem igazán bírja a terhelést. Van egy pár IRFZ48N itthon. Esetleg azok ugyan ebben az elrendezésben? Én maradok a fázishasításnál, de akkor beépítem még a trafó elé, remélem nem fogja eltorzítani a jelet.

piezo.jpg
    
(#) fecameca válasza crazybob hozzászólására (») Aug 22, 2013 /
 
Azért nem építettem meg hídba én sem, mert csak N-Fetjeim vannak. PNP tranzisztor helyére nem tehetsz oda csak úgy N-FET-et. Ott a tranzisztorok sem mind egyformák. A lábkiosztásuk egyébként ugyanaz lenne. A kvázikomplementer megoldáshoz meg vagy fázisfordító transzformátor, vagy egyéb megoldás kellene, amit még ki kellene találni, vagy teszel oda egy középleágazású transzfrormátort 2 db FET-tel, vagy csak együtemű lesz, mint az enyém. És ne felejtsd el, izzólámpával játsszál, amíg nem vagy benne biztos, hogy jó lesz.
(#) crazybob válasza fecameca hozzászólására (») Aug 23, 2013 /
 
Szia!
Szerinted az mennyiben segítene a piezonak, ha a transzformátor után bekötnék egy 2H-is induktivitást. Talán egy kicsit formázná a jelet a szinusz felé.
(#) fecameca válasza crazybob hozzászólására (») Aug 23, 2013 /
 
Ki lehet próbálni. A kínaiak is beleteszik a fojtót, és nem kötik be, mert csak gyengít rajta, és melegszik. De legalább a gépnek így megvan a súlya. Annak is olyan jó két öklömnyi a vasmagja. Goldold meg, ha egy trimmer potenciométerrel egyszerűen tudod állítani a frekvenciát, egy fixre hangolt rezgőkörrel hogyan mégy utána? Azon a kínai gépen a képernyőn tudod állítani a frekvenciát, de a valóságban csak a kijelzőt állítod, belül semmit nem csinál a szoftver. Csak egy kicsit többet "tud" a menüje.
(#) crazybob válasza fecameca hozzászólására (») Aug 23, 2013 /
 
Igen erre a problémára gondoltam én is, de esetleg lehet, hogy nem potival csinálom meg, hanem 3-4 ellenállásal és forgó kapcsolóval. Igaz, hogy így 3 fojtó kell, de csak akkor próbálom meg így, ha a négyszögjel nem lesz jó neki.

Nem tévedtem. Valami bazi nagy indukciók kellenének.
A hozzászólás módosítva: Aug 23, 2013
(#) crazybob válasza fecameca hozzászólására (») Aug 23, 2013 /
 
Viszont az én esetemben lehet, hogy szükség lesz 1-1 műveleti erősítőre a végfokok meghajtása miatt, vagy nagyobb kakaóval kell meghajtanom a cd4013-as IC-t az meg ugye akkor egy másik tápot igényel. Ez kezd tényleg elég macerás lenni, bár élőben még mindig nem próbáltam ki. Meg nem találom a tranzisztorok veszteségi feszültségét.
(#) fecameca válasza crazybob hozzászólására (») Aug 23, 2013 /
 
A véglegesben már nem kellene többet kapcsolgatni, a piezo csak egyetlen egy frekvenciát szeret, azon, amin nem rezeg, azon csak megsütöd. Inkább ez volt a baj, nem az, hogy négyszög volt a jel, szerintem lehet, hogy rossz volt neki a frekvencia, és/ vagy túl sokat kapott. A 4013 +teleptől -telepig ad ki jelet, azon már nincs mit erősíteni. Viszont a végfok, ha többről megy, mint 12V, így emitterkövetősen igényel majd meghajtó fokozatot, mert ez ugyanakkora feszt ad le, mint amivel hajtod, vagy át kellene alakítani nem emitterkövetősre.
(#) crazybob válasza fecameca hozzászólására (») Aug 23, 2013 /
 
Csak abban nem vagyok biztos, hogy a 4013-on ki fog jönni a kerek 12V. Mert ha nem jön ki akkor valami spéci trafót kell tekerjek, ahhoz meg semmi kedvem. Ami azt illeti, kisebb feszültséggel meg lehet hajtani ezeket a nagy teljesítményű piezókat? Mert az adatlapon csak annyi van. hogy 230V AC és 28 kHz. Mert, ha igen akkor elég egy potit berakni a 4013 után a bázisellenállások helyére és meg van oldva a feszültségszabályzás.
(#) fecameca válasza crazybob hozzászólására (») Aug 24, 2013 /
 
Egy audio erősítőnél igen, de kapcsoló üzemnél nem jó elébe tenni potenciométert. Inkább a tápfeszültséget ajánlatos változtatni, akkor nem lesz felesleges melegedés, ha lejjebb veszed. Vagy a ki-be kapcsolgatásos megszaggatás, de ha azt hallható tartományba teszed, csúnyán fog muzsikálni a piezo.
(#) Auth Zsigmond hozzászólása Márc 1, 2014 /
 
Lomisoktól vettem egy szerkezetet, talán ez is valamiféle ultrahangos vízbontó lehet?
Úgy nézem egy vízszintérzékelő nyúlik a piezo és egy fém szegecs közé. Tud valaki többet róla?
Köszönöm a válaszokat!
(#) crazybob válasza Auth Zsigmond hozzászólására (») Márc 1, 2014 /
 
Ennyi amit lehet tudni róla Bővebben: Link
(#) Auth Zsigmond válasza crazybob hozzászólására (») Márc 2, 2014 /
 
Nagyon köszönöm a gyors segítséget!
(#) fecameca hozzászólása Nov 27, 2014 /
 
Sziasztok! Már megint ez:Ultrahangos zsírbontó. Ment körülbelül egy évig, de most már az IRF 840-eket is égeti. Az lehet a gond, hogy eredetileg nem FET-tel lett tervezve, és, lehet, hogy vezérlésben sokat kap, vagy a kimenetről a piezo öli meg őket a trafón keresztül? Az a trafó igen érdekes. öklömnyi vas, 2x10 menet volt, hegesztőnek is elillő, 5mm2-es huzalból. Áttekertem 2x 40 menetesre,hogy ne legyen annyira rövid, az áttétei aránya maradt a régi. Lehet, hogy rosszat csináltam? Tulajdonképpen semmi sem változott, körülbelül fél óra után füstölnek a tranzisztorok. Lehet, hogy azt a trafót, ami a piezóra megy, valamivel a frekvenciára ki kellene hangolni? Esetleg egy primer oldali soros kondenzátorral?
A hozzászólás módosítva: Nov 27, 2014
(#) fecameca válasza fecameca hozzászólására (») Nov 27, 2014 /
 
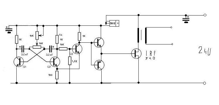
Sehol senki? Azért is írtam a párásító témakörbe, mert tudtam, kozmetikai gépet az országban senki nem javít.Olyan ez, mint egy félhidas kapcsolóüzemű tápegység 230 Voltra. Tettem bele S2000AFI tranzisztorokat, ez volt itthon. Az eredetiről a kínaiak leköszörülték a feliratot, de én BU508-ra tippeltem. A tranzisztorok melegszenek benne nagyon. A FET-ek nem annyira, de azok is elköszönnek egy idő után. Ehhez a kimeneti jelalakhoz mit szóltok? Az üresjárati árama is kicsit sok szerintem. Ennyit venne fel a vezérlés, vagy más itt a gond?
(#) fecameca hozzászólása Nov 27, 2014 /
 
Lenne még egy kérdésem: Szokott a PC tápokban a trafóval párhuzamosan RC-tag lenni. A tranzisztorok báziskörében a dióda+ellenállások mit csinálnak? Ha ezeket beraknám nem melegedne annyira?
(#) crazybob válasza fecameca hozzászólására (») Nov 28, 2014 /
 
Üdv!
Írtad, hogy a kimeneti trafót áttekerted nagyobb menetszámra. Valószínűleg az nagy gond lehet mert így az L-C tagot elhangoltad. Azaz a piezzo fej és szekunder nincs megfelelő frekvencián. Nem tudom, hogy a rendszer fix frekvencián megy-e vagy önrezgő, de minden esetben problémát okoz. Amennyiben önrezgő úgy a piezzo el van hangolva és az kinyírja a tranyókat az biztos. Ha fix frekin megy akkor viszont minden rossz. Javaslom szerezz infót a piezoról, ami a zsírbontó fejben van és utána hangold ki azzal a kapacitással és szekunder induktivitással.

Ui.: Olvasom most, hogy a vezérlő rész ki van öntve, de valószínűleg állítható frekvencián üzemel. Ha lehet akkor mérd meg a rezonancia frekvenciát és az szerint lődd be.
A hozzászólás módosítva: Nov 28, 2014
(#) fecameca válasza crazybob hozzászólására (») Nov 28, 2014 /
 
Kösz, hogy segíteni próbáltál. Az igazi nagy baj az, hogy tranzisztorokkal még a trafó nélkül is, üresen is sok áramot vesz fel. Átalakítottam úgy, hogy a PC-táp rajzon van. 50 ma-rel kevesebb lett az áram, de még mindig sok. A vezérléssel lehet valami gond, lehet, hogy a végfok túl sokat kap (vagy keveset?) A trafó primer tekercsén szép 12V-os négyszögjel van, a bázisokon ez már torzul, csúcsosodik, a kimenő jel meg a képen látható. Kivettem a 2,2 µF elkókat, hátha kevesebbel nem fűt annyira. Amikor bekapcsoltam, akkorát durrant, kiverte még a ház biztosítékát is. A vezérlő rész abban a fekete dobozban van de ott van mellette a két kék színű helipot a frekvencia állításra, szerintem egyszerű multivibrátor lehet benne. Lehet, hogy az egész végfokot átalakítom törpe feszültségűre. Csak a kimenő trafót kell átttekerni 1:10-re legalább. 24 Voltról 2 Amperrel gyönyörűen megvan az 50 Watt, és nem füstöl, nem életveszélyes, amit máskor laptop töltővel építettem, soha nincs panasz. Ezek a kínaiak nem tudom, minek bonyolították ezt ennyire túl, 230 V betáp, triakos szabályzás, minden rész egységnek külön hálózati trafó, 1 a generátornak, a triakos vezérlésnek külön, a hűtő ventilátoroknak, és az érintőképernyős kapcsoló egységnek külön tápja van.
(#) crazybob válasza fecameca hozzászólására (») Nov 28, 2014 /
 
Ha átalakítod a trafókat, akkor is figyelni kell, hogy a piezo és trafó ki legyen hangolva a megfelleő frekvenciára. Vagy egyszerűen csinálsz egy kapcsitápot egy FET driverrel. Bővebben: Link Nálam ez a kapcsolás van csak IR2110 helyett IR2153 van és az irányít mindent. Csak simán beállítom rezonanciára és megy minden.
A hozzászólás módosítva: Nov 28, 2014
(#) fecameca válasza crazybob hozzászólására (») Nov 30, 2014 /
 
Meglett a hiba oka: A FET-ek a zárlatos kezelőfej kábeltől égtek meg benne. Az a baj, hogy nincsen benne semmi védelem kábel zárlat esetére. Azt még mindig nem tudom, hogy tranzisztorral miért nem jó, de inkább elfelejtem ezt a 230V-os végfokot. 12 Voltos generátorral, és 1:1 helyett 1:20 áttételezésű trafóval a kimeneti zárlat nem égeti meg egyből a FET-et, csak melegíti, és ha látod, hogy zárlatra dolgozik ,még van időd, hogy kikapcsoljad. Valami védelmet ki lehetne dolgozni, de tettem biztosítékot a 12 V-ra is.A 12 Voltos áramkör a törpefeszültségen még 1 Ampert sem vesz fel, és leadja ugyanazt a teljesítményt, mint 230 Voltos 300 mA áramfelvétellel. Sőt nem kell oda ellen ütemű megoldás, csak sima egy FET-es szaggató a trafóra is ugyanolyan teljesítményt lead. 230 Voltos áramkör egy kimeneti zárlatkor akkorát durran, mint egy ágyú.
A hozzászólás módosítva: Nov 30, 2014
(#) crazybob válasza fecameca hozzászólására (») Dec 1, 2014 /
 
Örülök, hogy meglett a hiba. Viszont még mindig ott a gond, hogy mitől ment el a kezelőfej. Szerintem minden képpen ki kellene hangolni a trafót és a piezot. Védelemnek esetleg áramváltós megoldást? Pl. FET drainre egy áramváltó tekercset ami nagy áramnál nyit egy tranzisztort és lekapcsolja a rendszert.
(#) fecameca válasza crazybob hozzászólására (») Dec 1, 2014 /
 
Idézet:
„Viszont még mindig ott a gond, hogy mitől ment el a kezelőfej.”
- Nem a kezelőfej, hanem annak a kábele szakad el a sok rángatástól.(Én már csak tudom, 30 éven át szakadt mikrofon kábeleket is javítottam.) Inkább az a kérdés, mivel lehet megvédeni a gépet? A fejet rászinkronoztam a generátorra. 470 kohm ellenálás 100 kiloohm potenciométer+150 pF kondenzátor az astabil multivibrátorra. A trafó helyes fázisú bekötését kikísérleteztem. Amikor még nem gerjed, ott szinkronban van, ezt ellenőriztem frekvenciamérővel is, rááll a pontos 40 kHz-re. Rosszak ezek a kínai 4 erű vezetékek, kicseréltem az egészet olyan kábelre, mint a vasalóknak is van. (A fejnek csak 2 ér kell.) Raktam sorba a generátorral egy 1 ohm 8 wattos ellenállást, rá párhuzamosan áram figyelő piros LED-del sorban még 220 ohm (hogy a LED ne égjen ki), zárlatjelzőnek, és 4 amperes olvadó biztosítékot a 12 Voltra. 1 ohm-on pont annyi Volt esik, amennyi az Amper. 2 Amperhez közel már jól világít. Remélem elég védelemnek. Elektronikus túláram védelem törpefesz.gépnél talán nem kell, ugyanis sokáig ég le, nem úgy, mint a 230 voltos.
A hozzászólás módosítva: Dec 1, 2014
(#) holex hozzászólása Feb 10, 2015 /
 
Sziasztok. Hogy működhet ez az ultrahangos párásító? A jumpert én raktam be, amúgy ott egy nyomógomb van... Hogy lehetne megoldani, hogy ne kapcsoljon ki automatikusan 2 óra után?
(#) Bakman válasza holex hozzászólására (») Feb 10, 2015 /
 
A mikrokontroller programjának átírásával, vagy a gombot pl. óránként felengeded egy rövid időre.
Következő: »»   7 / 22
Bejelentkezés

Belépés

Hirdetés
XDT.hu
Az oldalon sütiket használunk a helyes működéshez. Bővebb információt az adatvédelmi szabályzatban olvashatsz. Megértettem